Introduction
Severance disputes can create significant tension in the workplace. Often, these conflicts arise from misunderstandings about termination agreements or feelings of unfair treatment. Have you ever felt caught in such a situation? As organizations increasingly recognize the importance of addressing these conflicts proactively, effective mediation strategies emerge as a vital tool for resolution.
But how can we navigate the complexities of severance negotiations to achieve outcomes that foster goodwill and maintain workplace relationships? This article delves into best practices for workplace mediation. We’ll explore preparation, communication, and follow-up strategies that can transform conflict into collaboration.
Imagine a workplace where disputes are resolved with understanding and respect. By embracing mediation, we can not only resolve conflicts but also strengthen our relationships. Let’s take this journey together, exploring how we can turn challenges into opportunities for growth.
Define Severance Disputes in the Workplace
Severance conflicts often arise when employees and employers find themselves at odds over separation terms, such as financial compensation, benefits, and other termination conditions. These disagreements can stem from misunderstandings about termination contracts, feelings of unfair treatment, or differing expectations regarding post-employment responsibilities. For instance, an employee might feel entitled to a larger compensation package based on their years of service or contributions, while the employer may interpret the contract differently. Understanding these dynamics is crucial for effective mediation, as it helps both parties express their views clearly and work towards a resolution that feels fair to everyone involved.
Key aspects of termination contracts that frequently lead to conflicts include vague language around compensation, benefits continuation, and job references. If a contract doesn’t clearly outline health insurance continuation or the type of job reference provided, it’s easy for misunderstandings to arise. Interestingly, the absence of a standardized formula for calculating termination pay has decreased to just 4%, down from 10 percentage points since 2020. This shift underscores the importance of clarity in these agreements.
HR specialists often highlight feelings of unfair treatment and differing expectations about post-employment responsibilities as common triggers for conflicts. As organizations increasingly recognize the need to support employees during career transitions, a significant 84% of US respondents now believe it’s essential to address these issues proactively. This marks a 25 percentage point increase since 2020, reflecting a growing awareness of the importance of effective negotiation strategies that foster open communication. By helping both parties articulate their positions, we can work towards resolutions that everyone finds acceptable.
Moreover, it’s worth noting that over $400 million has been recovered for workers since 1999, illustrating the financial impact of termination conflicts and the vital role negotiation plays in achieving fair outcomes. So, let’s take a moment to consider how we can improve these situations together. By prioritizing clear communication and understanding, we can create a more supportive environment for everyone involved.

Utilize Mediation as a Key Strategy for Resolution
The anaheim severance dispute workplace mediation is a powerful strategy for resolving severance disputes, allowing both parties to engage in constructive dialogue with the guidance of a neutral mediator. Have you ever felt overwhelmed by conflict? This collaborative approach often leads to more favorable outcomes than traditional litigation.
For example, consider a recent case involving a tech company. Negotiation led to a resolution in just one week - significantly faster than the months typically required for litigation. The mediator facilitated discussions that uncovered the underlying interests of both parties, resulting in a settlement that included not only financial compensation but also a commitment to provide a positive reference for the employee. Isn’t it heartening to see how conflict resolution can sustain and even improve workplace relationships?
Such outcomes nurture goodwill that is often lost in confrontational legal processes. Furthermore, negotiation sessions typically last four to six hours, making them a time-efficient alternative to court proceedings, which can extend for years.
The cost of conflict resolution services is frequently similar to or somewhat lower than legal fees, making it a budget-friendly choice for settling disagreements. By prioritizing open communication and mutual understanding, the Anaheim severance dispute workplace mediation serves as a key tool for effectively managing termination disputes in the workplace. It can also prevent minor issues from escalating into litigation.
So, why not consider mediation as a first step? Together, we can create a more harmonious work environment.

Prepare Effectively for Mediation Sessions
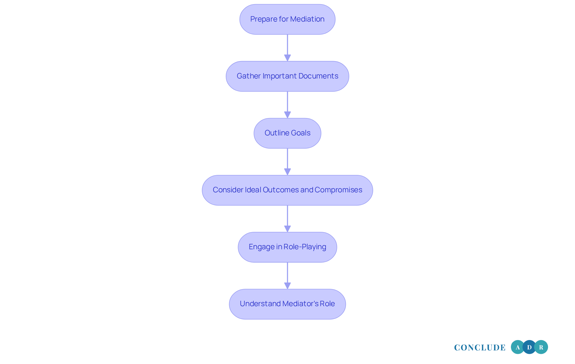
Effective preparation for negotiation sessions is crucial for achieving the outcomes you desire. Have you gathered all the important documents, like the severance agreement and any related correspondence? Clearly outlining your goals for the discussion is essential. Think about what your ideal outcomes are, as well as what compromises you can accept.
Engaging in role-playing can be a helpful strategy. It allows you to anticipate the opposing side's arguments and prepare thoughtful responses. Understanding the mediator's role and the entire resolution process can significantly ease your anxiety, creating a more positive atmosphere for resolution.
Did you know that conflict resolution successfully settled 78% of cases? This statistic highlights its effectiveness. Shari L. Klevens reminds us that 'successful negotiations typically result from substantial preparation ahead of time.' This underscores the importance of thorough preparation in enhancing success rates in conflict resolution.
So, as you prepare, remember: you’re not alone in this process. We’re here to support you every step of the way.

Enhance Communication Skills for Successful Mediation
Effective communication during conflict resolution is essential, and it starts with active listening, clear expression of thoughts, and the use of neutral language. Have you ever felt unheard in a conversation? By truly concentrating on what the other party is saying, we can build trust and rapport, creating a safe space for dialogue.
Using 'I' statements is another powerful tool. Instead of saying, 'You never appreciate my work,' try expressing your feelings with, 'I feel undervalued when my contributions are overlooked.' This simple shift reduces defensiveness and opens the door for constructive dialogue. Imagine how much more productive conversations could be if we approached them this way.
A case study highlighted a manager who embraced these techniques. By practicing active listening and using 'I' statements, they successfully de-escalated tensions and fostered a more productive dialogue during conflict resolution. This shows us that with a little effort, we can transform our interactions.
So, let’s commit to these practices. Together, we can create an environment where everyone feels valued and heard.

Implement and Follow Up on Mediation Agreements
Once a settlement agreement is reached, it’s crucial to record the terms clearly. This ensures that everyone understands their responsibilities. Have you ever felt uncertain about what’s expected of you? Effective follow-up after the discussion can make all the difference. Scheduling regular check-ins helps assess progress and address any emerging issues.
For instance, a company that implemented a follow-up procedure discovered that regular communication strengthened the promises made during conflict resolution. This led to a more harmonious workplace. Imagine how reassuring it would be to know that everyone is on the same page! Distributing a summary of the contract to all parties serves as a gentle reminder of their commitments and fosters accountability.
This proactive approach significantly boosts the chances of effective execution of negotiated resolutions. Research shows that voluntary adherence to facilitated settlements ranges from 80% to 90%, compared to only 40% to 53% for court-mandated rulings. By prioritizing follow-up strategies, organizations can ensure that conflict resolution agreements translate into lasting outcomes, ultimately benefiting workplace dynamics.
At Conclude ADR, we understand the importance of these follow-up strategies. Our expert-driven alternative dispute resolution services highlight how essential it is to ensure that our negotiation and arbitration processes are not only effective but also tailored to meet the unique needs of each client. Our streamlined booking process and responsive team further facilitate prompt access to our services, enhancing the overall effectiveness of the mediation experience. Let’s work together to create a more peaceful and productive environment!

Conclusion
Mastering the strategies for resolving severance disputes through workplace mediation is not just important; it’s essential for creating a healthier work environment. Have you ever felt the weight of a severance conflict? By recognizing the complexities involved and utilizing effective mediation techniques, organizations can navigate these challenges with greater ease. Clear communication, mutual understanding, and proactive negotiation not only help resolve disputes but also strengthen workplace relationships.
Key insights from the article remind us of the importance of preparing adequately for mediation sessions. Active listening and following up on agreements ensure compliance and foster trust. Did you know that mediation boasts a high success rate compared to traditional litigation? By prioritizing these strategies, both employers and employees can work towards resolutions that are fair and beneficial for everyone involved.
Ultimately, embracing mediation as a primary approach to conflict resolution can truly transform workplace dynamics. Imagine a more collaborative and supportive atmosphere where everyone feels valued. Organizations are encouraged to adopt these best practices, ensuring they are equipped to handle severance disputes with confidence and compassion. Together, we can pave the way for a more harmonious workplace.
Frequently Asked Questions
What are severance disputes in the workplace?
Severance disputes occur when employees and employers disagree over separation terms, such as financial compensation, benefits, and other termination conditions. These conflicts can arise from misunderstandings of termination contracts, feelings of unfair treatment, or differing expectations about post-employment responsibilities.
What common issues lead to severance disputes?
Common issues include vague language in termination contracts regarding compensation, benefits continuation, and job references. If these terms are not clearly outlined, misunderstandings can easily develop.
How has the standardization of termination pay changed recently?
The absence of a standardized formula for calculating termination pay has decreased to just 4%, down from 10% since 2020, highlighting the need for clarity in severance agreements.
What role do HR specialists play in severance disputes?
HR specialists identify feelings of unfair treatment and differing expectations about post-employment responsibilities as common triggers for conflicts. They emphasize the importance of addressing these issues proactively to support employees during career transitions.
How has the perception of addressing severance disputes changed over time?
A significant 84% of US respondents now believe it’s essential to proactively address severance disputes, marking a 25 percentage point increase since 2020, reflecting a growing awareness of the importance of effective negotiation strategies.
What financial impact have severance disputes had on workers?
Over $400 million has been recovered for workers since 1999, illustrating the financial implications of termination conflicts and the importance of negotiation in achieving fair outcomes.
What is mediation, and how does it help resolve severance disputes?
Mediation is a collaborative strategy where both parties engage in constructive dialogue with a neutral mediator. It often leads to more favorable outcomes than traditional litigation, allowing for faster resolutions and improved workplace relationships.
Can you provide an example of successful mediation in a severance dispute?
In a recent case involving a tech company, mediation led to a resolution in just one week, resulting in financial compensation and a commitment to provide a positive reference for the employee, demonstrating how mediation can sustain workplace relationships.
How long do negotiation sessions typically last in mediation?
Negotiation sessions in mediation typically last four to six hours, making them a time-efficient alternative to court proceedings, which can extend for years.
How do the costs of conflict resolution services compare to legal fees?
The cost of conflict resolution services is often similar to or somewhat lower than legal fees, making mediation a budget-friendly choice for settling severance disputes.