Introduction
Navigating workplace conflicts can feel overwhelming, especially in a diverse city like Anaheim, where issues of employment discrimination are all too common. It’s important to recognize that you’re not alone in this struggle. Employment discrimination mediation presents a valuable opportunity for both employees and employers to resolve disputes in a private and effective manner, ultimately fostering a healthier work environment.
But you might be asking yourself: how can you ensure a successful mediation experience? What steps can you take to overcome common challenges and truly maximize the benefits of this process?
Let’s explore this together. By understanding the mediation process and its advantages, you can approach these situations with confidence and clarity. Remember, the goal is to create a supportive atmosphere where everyone feels heard and valued.
Here are some key benefits of mediation:
- Confidentiality: Mediation allows for private discussions, protecting the interests of all parties involved.
- Control: You have a say in the outcome, which can lead to more satisfactory resolutions.
- Preservation of Relationships: Mediation can help maintain professional relationships, which is often crucial in the workplace.
As we delve deeper into this topic, keep in mind that the journey toward resolution is a shared one. Together, we can navigate these complexities and work towards a more harmonious work environment.
Understand Employment Discrimination Mediation in Anaheim
Employment discrimination resolution is a structured process where a neutral mediator helps facilitate discussions between employees and employers to resolve workplace discrimination conflicts. In Anaheim, the process of employment discrimination mediation private is particularly important, considering the city's diverse workforce and the strong legal protections under California law, including the Fair Employment and Housing Act (FEHA).
Have you ever felt overwhelmed by workplace conflicts? Mediation offers a compassionate approach to resolving these issues. It’s confidential, economical, and allows both sides to work together towards a solution without the stress of litigation. Imagine settling a conflict in weeks instead of years-statistics show that negotiation often leads to outcomes that are more predictable than court litigation.
Consider the emotional toll that conflict can take on you. Legal experts emphasize the importance of alternative dispute resolution in California, highlighting how it encourages open communication and can significantly ease that burden. Successful resolution examples in California demonstrate the potential of Anaheim employment discrimination mediation private to handle complex employment discrimination cases efficiently.
So, why not explore mediation as a viable option? It’s a pathway to not just resolving conflicts, but also fostering a healthier workplace environment. Together, we can navigate these challenges and find a resolution that works for everyone.

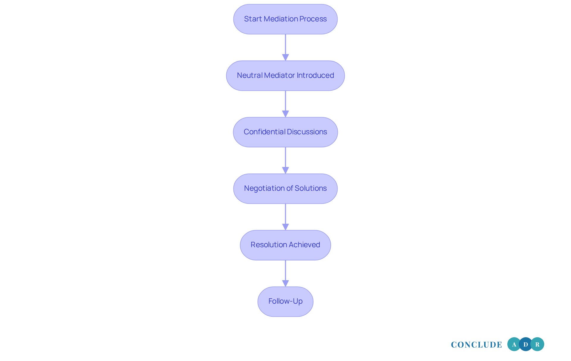
Follow the Step-by-Step Mediation Process
-
Initiation: The mediation process begins when one side reaches out for help, often through a heartfelt letter or email. This request should clearly express the nature of the conflict and what both parties hope to achieve. Have you ever felt overwhelmed by a disagreement? You're not alone, and seeking mediation is a brave first step.
-
Selection of a Facilitator: It’s essential for both sides to agree on a facilitator who understands the nuances of anaheim employment discrimination mediation private cases. Organizations like Conclude ADR can help by providing a panel of qualified neutrals. Choosing the right person can make all the difference in feeling heard and understood.
-
Pre-Mediation Preparation: Before the mediation session, both sides should gather important documents - like employment contracts, performance reviews, and any correspondence related to the dispute. This preparation is vital for presenting a clear case. Think of it as gathering your thoughts and feelings to share openly.
-
Mediation Session: During the session, the facilitator will guide the conversation, allowing each group to voice their concerns and perspectives. This is a safe space to explore shared interests and potential resolutions. Typically, mediation lasts about 3 to 4 hours, with an average processing time of 84 days. It’s a more efficient alternative to lengthy investigations, giving you hope for a quicker resolution.
-
Negotiation: The mediator will support both parties in negotiating terms that work for everyone. This might involve brainstorming creative solutions that address the core issues of the dispute. Did you know that the EEOC’s mediation program boasts a success rate of over 70%? This highlights how effective mediation can be in finding a resolution that feels right for both sides.
-
Closure: If an agreement is reached, the mediator will draft a memorandum of understanding that outlines the terms of the resolution. Both parties should take the time to review and sign this document, ensuring clarity and commitment to the agreed terms. The typical settlement sum for workplace discrimination claims in EEOC discussions often exceeds $10,000, illustrating the potential financial benefits of reaching an agreement through anaheim employment discrimination mediation private. Remember, taking this step can lead to a brighter, more harmonious workplace.

Prepare Essential Documentation and Strategies for Mediation
-
Gather Documentation: Start by collecting all the important documents that support your case. Think about employment contracts, performance evaluations, emails, and any records of discriminatory behavior. Having a well-organized collection of these materials can help you tell a compelling story during negotiations. Remember, effective negotiation can significantly impact your career, finances, and peace of mind.
-
Create a Resolution Statement: Take a moment to write a brief resolution statement that reflects your view on the disagreement. Include key facts, what you hope to achieve, and any compromises you might consider. A well-prepared statement acts like a roadmap during discussions, keeping everything focused and clear.
-
Identify Key Issues: It’s essential to clearly outline the main issues at stake in your negotiation. Understanding your objectives will empower you to navigate the conversation effectively. Successful negotiation often depends on your ability to pinpoint and articulate these key issues.
-
Practice Active Listening: When the other party shares their perspective, be ready to engage in active listening. This approach creates a collaborative atmosphere and can lead to more satisfying resolutions. Experts in dispute resolution emphasize that keeping an open mind and being receptive to the other side's views is crucial.
-
Set Realistic Objectives: While it’s important to advocate for your interests, setting achievable goals can enhance the negotiation process. Think about what compromises you’re willing to make to reach an agreement. Research shows that negotiations are most effective when both parties are open to finding common ground instead of holding rigid positions.
By incorporating these strategies, you can significantly improve your chances of achieving a favorable outcome in the anaheim employment discrimination mediation private process.

Overcome Common Challenges in Employment Mediation
-
Emotional Tensions: Mediation can stir up strong emotions, and that’s completely normal. It’s essential to recognize these feelings and take breaks when needed. Practicing mindfulness techniques can help you stay calm during discussions, paving the way for more productive conversations. Research shows that being aware of emotions in mediation can boost participant satisfaction scores by 20%. This highlights just how important emotional awareness is in the process.
-
Power Imbalances: When one side feels intimidated, it can really block open communication. As a mediator, it’s crucial to ensure that both parties have equal chances to express their thoughts and concerns. A study revealed that 67% of mediation participants feel that power imbalances impact case outcomes. This underscores the need to address these dynamics. Techniques like the 'caucus method,' where groups meet separately, can help create a more balanced environment. As one mediator noted, "Using the caucus method fosters a fair atmosphere, allowing groups to share their needs without the pressure of direct confrontation."
-
Resistance to Compromise: It’s common for participants to hesitate when it comes to making concessions. Engaging in negotiations with an open heart and a willingness to explore creative solutions that benefit everyone is vital. Embracing adaptability can lead to better outcomes, as groups that take part in brainstorming sessions often report higher satisfaction levels.
-
Lack of Clarity on Issues: Misunderstandings can easily happen if the issues aren’t clearly defined. It’s important for both sides to work together with the mediator to clarify the main points of disagreement. This collaboration ensures everyone is on the same page, preventing confusion and making the negotiation process smoother. Preparation is key; both parties should come ready with relevant documents and evidence to support their positions.
-
Unrealistic Expectations: Setting overly ambitious goals can lead to disappointment. It’s important for participants to aim for achievable results and be open to adjusting their expectations based on the discussions. By setting clear, realistic objectives, you can enhance your commitment to the mediation process and increase the chances of reaching a mutually satisfying agreement.

Conclusion
Navigating employment discrimination mediation in Anaheim presents a compassionate alternative to traditional litigation, focusing on confidentiality and collaboration. This process not only helps resolve conflicts but also nurtures a healthier work environment, making it an essential resource for both employees and employers. By recognizing the unique benefits of mediation, you can approach workplace disputes with a constructive mindset, paving the way for effective resolutions.
Have you ever felt overwhelmed by workplace conflicts? The article outlines essential steps in the mediation process, from initiating discussions to preparing documentation and overcoming common challenges. Key insights reveal the importance of active listening, realistic goal-setting, and addressing emotional tensions. These elements contribute to a more productive mediation experience, enhancing your chances of reaching satisfactory agreements while minimizing the stress often associated with workplace disputes.
Ultimately, embracing employment discrimination mediation not only resolves conflicts but also empowers you to advocate for your rights in a supportive environment. As the demand for private mediation services in Anaheim continues to grow, we encourage you to explore these options. Taking that first step towards mediation can lead to meaningful change, fostering a culture of understanding and cooperation that benefits everyone involved. Together, let’s work towards fair outcomes and restore harmony in the workplace.
Frequently Asked Questions
What is employment discrimination mediation?
Employment discrimination mediation is a structured process where a neutral mediator facilitates discussions between employees and employers to resolve workplace discrimination conflicts.
Why is mediation important in Anaheim?
Mediation is particularly important in Anaheim due to the city's diverse workforce and the strong legal protections under California law, including the Fair Employment and Housing Act (FEHA).
What are the benefits of mediation over litigation?
Mediation is confidential, economical, and allows both parties to work together towards a solution, often resulting in quicker resolutions compared to litigation, which can take years.
How does mediation help with the emotional toll of workplace conflicts?
Mediation encourages open communication and can significantly ease the emotional burden associated with workplace conflicts, providing a compassionate approach to resolution.
Are there successful examples of mediation in California?
Yes, there are successful resolution examples in California that demonstrate how employment discrimination mediation can efficiently handle complex employment discrimination cases.
How can mediation foster a healthier workplace environment?
Mediation not only resolves conflicts but also promotes collaboration and understanding, contributing to a healthier workplace environment for all parties involved.