Overview
Non-binding arbitration is a compassionate approach to alternative dispute resolution. It allows a mediator to offer an advisory opinion without imposing a legally enforceable decision. This means that you have the freedom to explore further legal options if that feels right for you.
Imagine a process that reduces stress and fosters amicable settlements. This method is particularly beneficial for resolving conflicts in various contexts, such as commercial and family disputes. It offers flexibility, which can be a breath of fresh air during challenging times.
Have you ever felt overwhelmed by the thought of a legal battle? Non-binding arbitration might just be the supportive solution you need. By choosing this path, you can navigate your disputes with a sense of care and understanding, ensuring that your emotional well-being is prioritized.
In summary, consider non-binding arbitration as a gentle way to resolve conflicts. It not only respects your choices but also encourages a collaborative spirit. Together, we can find a resolution that feels right for you.
Introduction
Non-binding arbitration represents a significant shift in how we resolve conflicts, offering a less formal and more adaptable alternative to traditional litigation. This process allows you to receive advisory opinions without the pressure of a binding decision. It also provides valuable insights that can lead to amicable resolutions, nurturing a sense of cooperation.
As you navigate the complexities of dispute resolution, you might wonder:
- How does non-binding arbitration truly compare to its binding counterpart?
- What unique advantages does it offer in fostering understanding and collaboration?
These are important questions, and exploring them can illuminate the path to more harmonious outcomes.
Define Non-Binding Arbitration
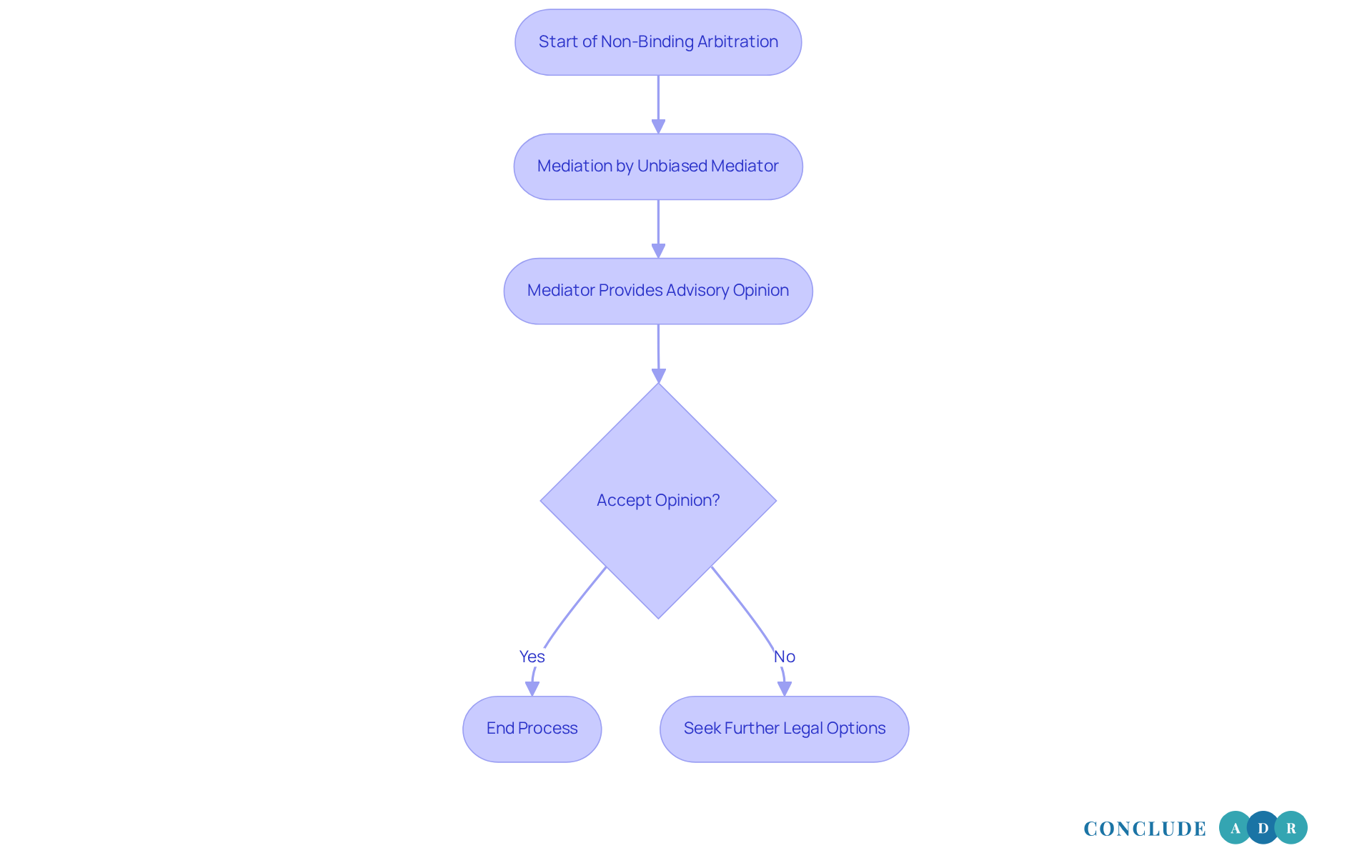
Non-binding mediation, often associated with what is non-binding arbitration, is a form of alternative dispute resolution (ADR) that can be a gentle first step in addressing conflicts. Here, an unbiased mediator takes the time to assess the evidence and arguments from both sides. Unlike binding arbitration, where the decision is legally enforceable, the mediator's role in what is non-binding arbitration is to provide an advisory opinion. This means that you and the other party are not obligated to accept the mediator's ruling, allowing you the freedom to seek further legal options if the outcome does not meet your needs.
This approach can be incredibly helpful as it gives you a chance to reflect on the strengths and weaknesses of your case before moving into more formal legal actions. What is non-binding arbitration? It refers to a process where mediation offers a consultative award that can be dismissed by both sides, allowing you to opt for a trial if that feels right for you. It's heartening to see a growing trend towards voluntary mediation, especially in simpler conflicts. This method allows for a more flexible resolution, which can be less stressful for everyone involved.
For instance, in cases of contractual disputes or personal issues, parties often benefit from the consultative nature of non-binding resolution. This can lead to amicable settlements or help you decide whether to escalate the matter to trial. It's also highly recommended that individuals involved in dispute resolution have a knowledgeable legal representative by their side. This ensures that your rights are protected and that you remain informed throughout the process, making the journey a little easier for you.

Context and Importance in Dispute Resolution
Non-binding mediation plays a crucial role in modern dispute resolution, offering a more flexible and less formal alternative to traditional litigation. Are you feeling overwhelmed by the high costs and lengthy timelines of court proceedings? This approach is especially beneficial for those looking to avoid these burdens. By opting for non-binding mediation, you can gain valuable insights from experts, which can significantly aid in negotiations and lead to resolutions that are acceptable to everyone involved.
This method is particularly advantageous in situations like commercial disputes, family law matters, and employment issues, where maintaining relationships is often vital. Did you know that studies show claimants in arbitral forums have a higher success rate, prevailing 46% of the time compared to just 34% in court? Additionally, the median time to resolve disputes through formal processes is around 104 days, with an average cost of $870. It's noteworthy that 59.3% of individuals surveyed believe that alternative dispute resolution is less expensive than litigation, and 78% find it to be a quicker option, making it a more efficient choice overall.
Moreover, voluntary dispute resolution allows you to explore potential outcomes, equipping you with the knowledge needed for informed decision-making. This proactive approach not only alleviates the stress often associated with conflicts but also enhances the likelihood of achieving satisfactory settlements. Isn't it reassuring to know that more than 95% of cases are resolved through alternative conflict resolution rather than going to court? Informal mediation truly stands out as a preferred method for addressing disagreements effectively.

Historical Development of Non-Binding Arbitration
The origins of non-binding mediation can be traced back to ancient societies, where informal conflict resolution techniques were utilized to address disagreements. Have you ever found yourself in a disagreement and wished for a peaceful way to resolve it? Over time, as societies evolved, so did the mechanisms for resolving disputes. The contemporary idea of dispute resolution began to take shape in the 19th century, with the creation of formal resolution associations and the acknowledgment of this process as a valid substitute for litigation.
What is non-binding arbitration? It has emerged as a distinct practice, allowing parties to seek advisory opinions without relinquishing their rights to pursue further legal action. This flexibility is vital in today’s fast-paced world, where conflicts can arise in various contexts. Today, non-binding mediation is acknowledged and employed across diverse fields, including commercial, labor, and family law, showcasing its significance in resolving modern conflicts.
In 2024, the International Chamber of Commerce (ICC) reported a total of 29,000 arbitrations since its inception in 1923, with a total caseload value reaching US$ 354 billion. This underscores the importance of arbitration in contemporary conflict resolution. As Alexander G. Fessas, Secretary General of the ICC, observed, "ICC Arbitration continues to be a favored method for resolving conflicts worldwide, drawing high-value, high-impact cases as well as lower-value matters." This evolution reflects a broader trend towards more flexible and efficient dispute resolution methods, catering to the diverse needs of parties involved.
Moreover, the average resolution time for AAA dispute resolution is roughly 11.6 months, in contrast to 24 months for U.S. federal court cases. Isn’t it comforting to know what is non-binding arbitration can provide a more efficient path to resolution? By choosing these methods, you not only save time but also foster a more harmonious outcome. Embracing non-binding mediation can be a step towards a more peaceful resolution, allowing you to focus on what truly matters.

Key Characteristics of Non-Binding Arbitration
Non-binding dispute resolution offers a nurturing approach that emphasizes its advisory nature, flexibility, and confidentiality. Have you ever felt overwhelmed by the complexities of resolving a dispute? The advisory aspect means that the arbitrator's choice is not legally binding, allowing you to maintain control over your resolution process. This adaptability empowers you to customize the process to meet your unique needs, whether that means selecting a mediator, establishing timelines, or defining procedural guidelines. For instance, many groups find value in holding preliminary meetings to lay the groundwork for the resolution process, almost like a 'dress rehearsal' for litigation, helping them prepare for potential court outcomes.
Confidentiality plays a crucial role in informal dispute resolution, as the proceedings and outcomes are typically kept private. This is especially appealing for those who prioritize discretion, as it protects sensitive information and helps preserve professional or personal relationships. The relaxed nature of voluntary dispute resolution encourages open dialogue, giving you the opportunity to reassess your position and consider compromises without the pressure of a mandatory ruling. However, it's important to be aware that if litigation arises, voluntary mediation may lead to additional costs. Overall, these characteristics make what is non-binding arbitration a compassionate choice for those seeking a collaborative and less adversarial way to resolve disputes. Wouldn't it be wonderful to approach conflict resolution with understanding and support?

Conclusion
Non-binding arbitration emerges as a vital method in the realm of dispute resolution, offering a flexible and less formal alternative to traditional litigation. This approach allows you to engage in mediation without the pressure of a legally binding decision, promoting a more amicable and collaborative environment. By understanding the essence of non-binding arbitration, you can navigate conflicts with greater control and insight, making informed decisions about your next steps.
Throughout our discussion, key insights have emerged about the advantages of non-binding arbitration. This method not only alleviates the burdens of lengthy and costly court proceedings but also enhances the likelihood of satisfactory settlements. The historical development of non-binding mediation illustrates its evolution into a preferred choice for resolving disputes across various sectors, including commercial, family, and employment law. Moreover, the characteristics of non-binding arbitration—such as its advisory nature, confidentiality, and adaptability—underscore its appeal for those seeking a more compassionate and supportive approach to conflict resolution.
Ultimately, embracing non-binding arbitration can lead to more peaceful and efficient outcomes, allowing you to focus on what truly matters. By exploring this method, you can foster open dialogue, preserve relationships, and make informed choices that align with your needs. As the trend towards alternative dispute resolution continues to grow, recognizing the significance of non-binding arbitration may empower you to resolve your conflicts effectively and harmoniously.
Frequently Asked Questions
What is non-binding arbitration?
Non-binding arbitration is a form of alternative dispute resolution (ADR) where an unbiased mediator assesses the evidence and arguments from both sides and provides an advisory opinion. Unlike binding arbitration, the decision is not legally enforceable, allowing parties the option to seek further legal actions if they do not agree with the outcome.
How does non-binding arbitration differ from binding arbitration?
The key difference is that in non-binding arbitration, the mediator's ruling is advisory and not legally enforceable, meaning parties are not obligated to accept it. In contrast, binding arbitration results in a decision that is legally enforceable.
What are the benefits of non-binding arbitration?
Non-binding arbitration allows parties to reflect on the strengths and weaknesses of their cases before pursuing formal legal actions. It can lead to amicable settlements in simpler conflicts and provides the flexibility to opt for a trial if desired.
In what situations is non-binding arbitration particularly useful?
Non-binding arbitration is useful in cases of contractual disputes or personal issues, where parties can benefit from the consultative nature of the resolution process before deciding whether to escalate the matter to trial.
Should individuals involved in non-binding arbitration have legal representation?
Yes, it is highly recommended that individuals have a knowledgeable legal representative during dispute resolution to ensure their rights are protected and to remain informed throughout the process.