Overview
Mediation in law is a voluntary and confidential process where an impartial third party helps individuals in conflict reach a mutually satisfactory resolution. Unlike litigation, where a judge makes the final decision, mediation fosters a more personal approach to resolving disputes.
Have you ever felt overwhelmed by conflict? Mediation not only promotes open dialogue and cooperation but also offers significant benefits that can ease your concerns. Imagine saving time and reducing costs while enjoying higher compliance rates with agreements. These advantages make mediation a valuable alternative for resolving disputes.
Consider how mediation could transform your experience. By choosing this path, you are taking a step towards a more harmonious resolution, one that respects your needs and emotions. We encourage you to explore mediation as a compassionate option for resolving conflicts in your life.
Introduction
Mediation stands as a beacon of hope in the often turbulent waters of legal disputes. It offers a voluntary and confidential avenue for resolution that empowers you to take an active role in shaping the outcomes of your conflicts. Instead of fostering adversarial confrontation, mediation encourages collaboration and understanding. But with so many alternatives available, what makes mediation the preferred choice for many?
Let’s explore its historical evolution, core characteristics, and significant benefits. This isn’t just a process; it’s a transformative approach to conflict resolution. Mediation prioritizes relationships and your satisfaction over mere legal outcomes, creating a space where your voice matters and your concerns are addressed. Together, we can navigate these challenges, ensuring that your needs are at the forefront of the resolution process.
Defining Mediation: An Overview of Its Role in Law
What is a mediation in law? It is a voluntary and confidential method where an impartial third party, known as a mediator, assists those in conflict in finding a solution that works for everyone involved. Unlike litigation, where a judge makes the final decision, to have a say in the outcome of your dispute. This process, which answers the question of what is a mediation in law, is particularly valuable in legal situations, as it encourages open dialogue and collaboration, allowing you to explore creative solutions that meet your unique needs.
Conflict resolution is often used in various legal areas, including family law, commercial disputes, and labor relations. This flexibility makes what is a mediation in law an invaluable tool within the legal landscape. Have you ever felt overwhelmed by conflict? Mediation offers a nurturing space where you can express your concerns and work together towards a resolution. It’s not just about resolving issues; it’s about fostering understanding and cooperation.
If you’re facing a dispute, consider mediation as a compassionate alternative. It’s a pathway to not only resolve conflicts but also to strengthen relationships. Together, we can navigate these challenges and find solutions that honor everyone's needs.

Historical Context: The Evolution of Mediation in Legal Practice
Mediation has roots that trace back to ancient civilizations, where community leaders would facilitate discussions to resolve disputes. Can you imagine a time when conflicts were addressed through open dialogue? Over the centuries, conflict resolution has evolved into a more organized approach. Particularly in the 20th century, legal frameworks began to recognize what is a mediation in law as a valuable alternative to litigation.
The creation of formal conflict resolution programs in courts during the 1970s marked a significant turning point. This development offered a structured way to incorporate negotiation into the legal process, helping many individuals find peaceful resolutions. Today, what is a mediation in law is widely accepted and often mandated in various jurisdictions. This reflects a growing recognition of its effectiveness in resolving conflicts amicably.
Isn't it reassuring to know that there are compassionate ways to address disputes? Mediation not only helps in but also fosters understanding and collaboration. We encourage you to consider mediation as a viable option for conflict resolution, embracing the opportunity for a more harmonious outcome.

Key Characteristics of Mediation: Process, Participants, and Techniques
What is a mediation in law? It is a compassionate process built on several fundamental elements: voluntary participation, confidentiality, and the essential role of the mediator.
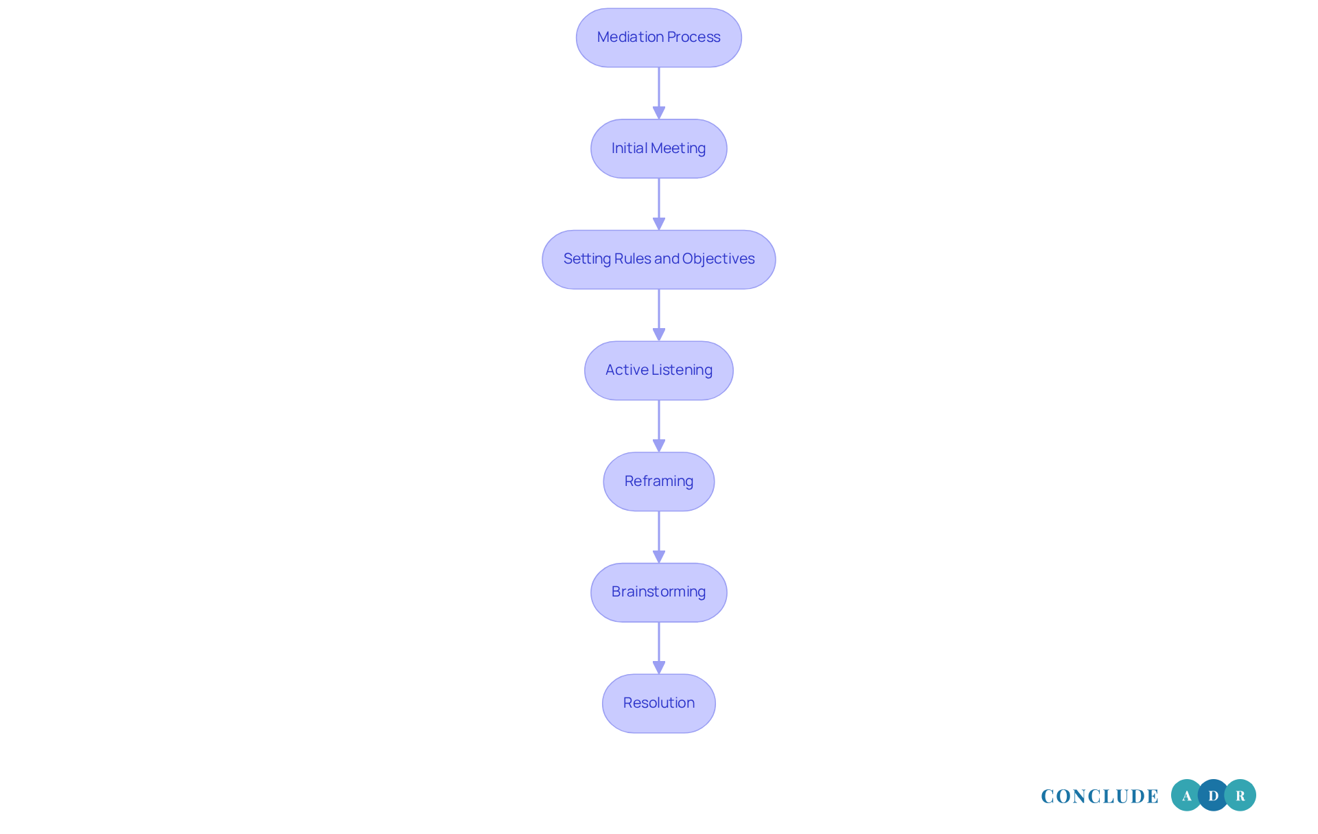
Imagine stepping into a space where your voice matters, where the mediator begins with an initial meeting to outline the rules and objectives, setting the stage for effective communication. Participants typically include the individuals in conflict and the mediator, who facilitates the conversation without taking sides. This impartiality is crucial; mediators guide discussions using techniques such as active listening, reframing, and brainstorming, helping everyone articulate their needs and interests in a supportive environment.
The organized yet flexible nature of conflict resolution allows for customized solutions that cater to the unique situations of each disagreement. Have you ever felt the relief of being heard? This approach boasts , with over 90% of attendees expressing satisfaction with the process. Furthermore, voluntary compliance with mediated agreements stands impressively at 80% to 90%, significantly higher than the 40% to 53% compliance rates for court-imposed judgments.
What is a mediation in law? It can also reduce legal costs by 60% to 80% compared to traditional court proceedings, highlighting its effectiveness not just in resolving disputes but also in ensuring that solutions are embraced by all involved.
Additionally, the confidentiality of mediation encourages open dialogue and protects sensitive information, making it a preferred choice for many. As mediators often note, "Clients are more likely to follow through on agreements they helped create." This highlights the collaborative nature of the process. Together, we can navigate through challenges and foster understanding, paving the way for a resolution that feels right for everyone.

Benefits of Mediation: Why Choose This Method for Dispute Resolution
Mediation offers numerous benefits that can truly make a difference in your life. It is not only cost-effective but also saves you valuable time and gives you greater control over the outcome. Unlike litigation, which can be lengthy and expensive, mediation often settles conflicts in a fraction of the time and at a reduced cost.
Moreover, the process allows you to preserve important relationships. The cooperative nature of mediation fosters understanding and respect among participants. Have you ever considered how a more amicable approach could benefit you and those involved?
Additionally, the confidentiality of mediation ensures that your discussions remain private, protecting the interests of everyone involved. Many companies choose negotiation to maintain client relationships and avoid the public scrutiny associated with court proceedings.
Overall, what is a mediation in law acts as a powerful tool for achieving fair and lasting resolutions. We encourage you to explore this and see how it can help you navigate your challenges with care and understanding.

Conclusion
Mediation stands as a crucial alternative to traditional litigation, providing a collaborative and confidential way to resolve disputes. By working with an impartial mediator, those involved in conflict can actively engage in creating solutions tailored to their unique needs. This approach not only empowers participants but also nurtures an environment rich in understanding and cooperation, making mediation an essential tool in today’s legal landscape.
Throughout this article, we’ve explored key aspects of mediation, including its historical journey, core characteristics, and the many benefits it offers. From its ancient beginnings to its role in modern legal frameworks, mediation has proven effective in resolving conflicts across various areas, such as family law and commercial disputes. The process emphasizes voluntary participation, confidentiality, and the mediator's guiding role, all of which enhance the likelihood of satisfactory outcomes and high compliance rates.
Ultimately, embracing mediation can lead to more amicable resolutions, preserve important relationships, and significantly reduce legal costs. As conflicts arise, have you considered mediation as a compassionate and effective option? It can pave the way for constructive dialogue and lasting agreements. By prioritizing this approach, we can navigate disputes with care, ensuring that every voice is heard and respected in the pursuit of resolution.
Frequently Asked Questions
What is mediation in law?
Mediation in law is a voluntary and confidential process where an impartial third party, known as a mediator, helps those in conflict find a solution that works for everyone involved.
How does mediation differ from litigation?
Unlike litigation, where a judge makes the final decision, mediation empowers the parties involved to have a say in the outcome of their dispute.
In what legal areas is mediation commonly used?
Mediation is commonly used in various legal areas, including family law, commercial disputes, and labor relations.
What are the benefits of mediation?
Mediation encourages open dialogue and collaboration, allowing parties to explore creative solutions that meet their unique needs, and fosters understanding and cooperation.
How can mediation help those facing disputes?
Mediation provides a nurturing space for individuals to express their concerns and work together towards a resolution, making it a compassionate alternative to traditional conflict resolution methods.
What is the overall goal of mediation?
The overall goal of mediation is not just to resolve conflicts, but also to strengthen relationships and find solutions that honor everyone's needs.