Introduction
Misclassification in employment law is a pressing concern that affects both workers and employers, especially in a vibrant city like Los Angeles. When individuals are mistakenly labeled as independent contractors instead of employees, they lose vital rights and benefits. This situation can be incredibly frustrating and disheartening.
As labor law continues to evolve, particularly with the introduction of the ABC test and Assembly Bill 5, the stakes are higher than ever. It’s essential to understand how these changes impact you and your rights in the workplace.
Have you ever felt uncertain about your employment status? Mediation can be a powerful tool to address these disputes. It fosters fair treatment and understanding, allowing both parties to express their concerns and work towards a resolution.
Consider the benefits of mediation:
- Empathy: It creates a space for open dialogue.
- Understanding: Both sides can share their perspectives.
- Resolution: It helps find a mutually agreeable solution.
Let’s work together to ensure that everyone is treated fairly in the workplace. By embracing mediation, we can navigate these challenges with compassion and clarity.
Define Misclassification in Employment Law
Misclassification in employment law can be a troubling issue. It happens when an employer mistakenly labels a worker as an independent contractor instead of an employee. This misstep can lead to serious legal and financial repercussions for everyone involved. Think about it: employees have rights to benefits and protections under labor laws, like minimum wage, overtime pay, and unemployment insurance-things independent contractors don’t receive.
Understanding how to tell the difference between employees and independent contractors is crucial. In California, for example, the ABC test is often used. This test states that a worker is considered an independent contractor only if they meet all three of these conditions:
- A: The worker is free from the control and direction of the hiring entity in connection with the performance of the work.
- B: The worker performs work that is outside the usual course of the hiring entity's business.
- C: The worker is customarily engaged in an independently established trade, occupation, or business of the same nature as the work performed.
Since misclassification can lead to conflicts over wages, benefits, and job security, I am wondering, can I use mediation for misclassification in Los Angeles? It’s a significant concern for both employees and employers, and can I use mediation for misclassification in Los Angeles to effectively resolve it through negotiation. For instance, the California Department of Justice recently secured a judgment of over $10 million against Care Specialist HCS Inc. for misclassifying in-home care workers as independent contractors. This case underscores the serious consequences of misclassification.
Moreover, Assembly Bill 5 (AB5), effective January 1, 2020, codified the California Supreme Court's decision to adopt the ABC test. This change has a profound impact on worker classification. Under AB5, millions of independent contractors may now be reclassified as employees, granting them vital rights like guaranteed minimum wage and paid sick leave.
This shift highlights the importance of understanding the consequences of misclassification. It’s essential to have effective resolution strategies, such as negotiation, to navigate these complex issues. Remember, you’re not alone in this; we can work together to ensure fair treatment and understanding in the workplace.

Navigate the Mediation Process for Misclassification Disputes
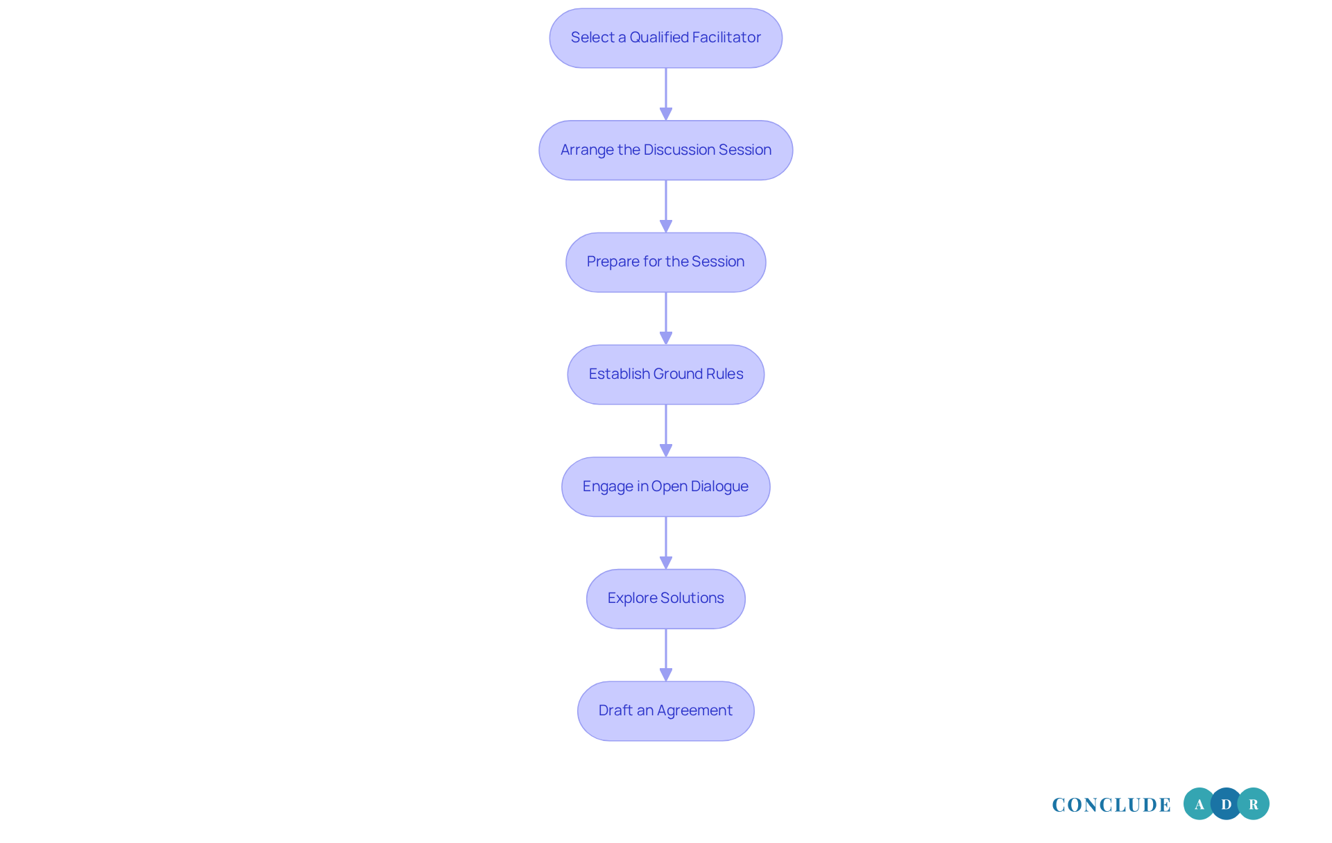
Navigating the mediation process for misclassification disputes can feel overwhelming, but you don’t have to face it alone. Here are some essential steps to guide you through this journey:
-
Select a Qualified Facilitator: It’s important to choose a facilitator who has specialized experience in employment law and misclassification disputes. A mediator who understands these nuances can help facilitate discussions more effectively, ensuring that both legal and emotional aspects are addressed.
-
Arrange the Discussion Session: Collaborate with everyone involved to find a suitable time for the discussion. At Conclude ADR, we prioritize your schedule, offering flexible session times, including evenings and weekends, to accommodate urgent or complex disputes. Choosing a time that allows for adequate preparation is crucial for a productive dialogue.
-
Prepare for the Session: Before the discussion, gather relevant documents like contracts, pay stubs, and any communication related to your employment. This preparation not only clarifies the issues but also strengthens each side's position.
-
Establish Ground Rules: At the beginning of the facilitation session, the facilitator will outline the rules and objectives, including confidentiality agreements and guidelines for respectful communication. This sets a constructive tone for the discussions, making everyone feel safe to express their thoughts.
-
Engage in Open Dialogue: Each side will have the chance to present their viewpoint during mediation. The facilitator will guide this conversation, promoting open communication and understanding, which is essential for resolving conflicts amicably.
-
Explore Solutions: The facilitator will help everyone brainstorm possible resolutions to the misclassification disagreement. This collaborative approach can lead to creative solutions that meet both parties' needs, reducing the chances of future disputes.
-
Draft an Agreement: If a resolution is reached, the mediator will assist in drafting a written agreement that clearly outlines the terms. This document is vital to avoid future misunderstandings and ensure everyone is aligned on the resolution.
Mediation not only provides a structured setting for addressing conflicts but also emphasizes the importance of preserving professional relationships. By engaging in this process with Conclude ADR, you can often achieve quicker, more cost-effective resolutions compared to traditional litigation.
Understanding the ABC test is also crucial, as it determines worker status in California and can significantly impact the outcome of misclassification disputes. If you’re ready to take the next step, we invite you to access Conclude ADR's services through our streamlined booking process for prompt assistance.

Prepare Evidence and Documentation for Mediation
A crucial step in resolving misclassification disputes is preparing evidence and documentation, especially when considering if I can use mediation for misclassification in Los Angeles. It’s understandable to feel overwhelmed, but with a little guidance, you can navigate this process smoothly. Here are some essential steps to help you prepare:
-
Identify Relevant Documents: Start by gathering all the important documents related to your employment and the misclassification claim. Think about what might be helpful:
- Employment contracts
- Tax forms (like W-2s and 1099s)
- Pay stubs and records of hours worked
- Correspondence between you and your employer (emails, letters)
- Performance evaluations or disciplinary records.
-
Organize Your Evidence: Once you have everything, take a moment to organize your documents clearly. You might find it helpful to categorize them by type or arrange them chronologically. This way, you can easily reference them during mediation if you are wondering, can I use mediation for misclassification in Los Angeles?.
-
Summarize Key Points: Create a concise summary of the main issues and the evidence that supports your position. Highlight the most compelling arguments and facts that illustrate your case. This will help you communicate effectively.
-
Prepare for Questions: It’s natural to have questions during mediation. Anticipate what the opposing side or the facilitator might ask about your evidence. Be ready to explain how each document backs up your claims.
-
Make Copies: Don’t forget to make several copies of all documents for the mediator and the opposing side. Having these on hand can make conversations flow more smoothly and ensure everyone is on the same page during negotiations.
Mediation has a remarkable success rate, boasting an overall settlement rate of 92% as of February 2023. This makes it a powerful tool for resolving disputes. Plus, the confidentiality of mediation means that discussions remain private and can’t be disclosed in court if an agreement isn’t reached. The mediator plays a vital role in facilitating communication and guiding the negotiation process, which can significantly influence the outcome. As facilitator Lawrence Kolin wisely noted, "the nuanced comprehension and emotional intelligence that human facilitators offer are irreplaceable, especially in intricate conflicts."
By following these steps, you can enhance your preparedness for mediation, especially if you're wondering, can I use mediation for misclassification in Los Angeles?. Remember, you’re not alone in this process, and can I use mediation for misclassification in Los Angeles to significantly increase the likelihood of a favorable outcome in your dispute.

Troubleshoot Common Mediation Challenges
Mediation can be challenging, and it’s completely normal to feel a bit overwhelmed. But with the right preparation, you can navigate these hurdles effectively. Let’s explore some common issues you might face and how to address them with care:
-
Emotional Tensions: Disputes often stir up strong feelings. If tensions rise, it’s okay to take a pause. This allows everyone to breathe and refocus on the issues at hand. Remember, staying calm is crucial.
-
Power Imbalances: It’s tough when one side feels at a disadvantage. This can really slow down negotiations. A good facilitator can help create a balanced environment, ensuring both sides have equal opportunities to share their thoughts and feel heard.
-
Lack of Clarity on Issues: Sometimes, groups might not fully understand the core issues. A facilitator can guide discussions to clear up any misconceptions, helping everyone get on the same page.
-
Resistance to Compromise: If parties are stuck in their positions, it can be frustrating. A facilitator can encourage brainstorming sessions, allowing for creative solutions that might satisfy both sides. Fostering a collaborative atmosphere is essential.
-
Unrealistic Expectations: It’s common for parties to come in with high hopes about outcomes. A mediator can help manage expectations by discussing the range of possible resolutions and emphasizing the importance of compromise, especially when considering if I can use mediation for misclassification in Los Angeles.
Navigating mediation doesn’t have to be daunting. By understanding these challenges and approaching them with empathy, you can foster a more productive and supportive environment.

Conclusion
Mediation is a crucial and effective way to resolve misclassification disputes in Los Angeles. This issue can lead to serious legal and financial consequences for both employees and employers. By understanding the nuances of employment law and embracing mediation, we can navigate the complexities of misclassification more effectively. This ensures that workers receive the rights and protections they truly deserve.
Let’s take a moment to consider what misclassification really means. It involves determining worker status through the ABC test and understanding the implications of recent legislation like Assembly Bill 5. Preparation is key in the mediation process. Gathering relevant documentation, engaging in open dialogue, and exploring collaborative solutions can make all the difference. These steps not only create a smoother mediation experience but also increase the chances of achieving a favorable outcome.
Ultimately, embracing mediation as a strategy for resolving misclassification disputes is essential for fostering fair treatment in the workplace. By prioritizing communication and understanding, we can work towards resolutions that uphold workers' rights while preserving professional relationships. Have you considered how engaging with qualified mediation services can empower you to tackle these disputes with confidence? Together, we can navigate the complexities of employment law with care and expertise.
Frequently Asked Questions
What is misclassification in employment law?
Misclassification occurs when an employer incorrectly labels a worker as an independent contractor instead of an employee, leading to potential legal and financial issues.
What are the rights of employees that independent contractors do not have?
Employees are entitled to benefits and protections under labor laws, such as minimum wage, overtime pay, and unemployment insurance, which independent contractors do not receive.
How can one distinguish between employees and independent contractors?
In California, the ABC test is used, which states that a worker is an independent contractor only if they meet three conditions: they are free from the control of the hiring entity, perform work outside the usual course of the hiring entity's business, and are engaged in an independently established trade similar to the work performed.
Can mediation be used for misclassification issues in Los Angeles?
Yes, mediation can be used to resolve misclassification disputes in Los Angeles through negotiation.
What recent legal case highlights the consequences of misclassification?
The California Department of Justice secured a judgment of over $10 million against Care Specialist HCS Inc. for misclassifying in-home care workers as independent contractors, illustrating the serious repercussions of misclassification.
What is Assembly Bill 5 (AB5) and how does it relate to worker classification?
Assembly Bill 5 (AB5), effective January 1, 2020, codified the ABC test established by the California Supreme Court, impacting worker classification by potentially reclassifying millions of independent contractors as employees, thus granting them essential rights like guaranteed minimum wage and paid sick leave.
Why is it important to understand the consequences of misclassification?
Understanding the consequences of misclassification is crucial as it can affect wages, benefits, and job security, and having effective resolution strategies is essential for navigating these complex issues.