Introduction
Contractor misclassification is a serious concern that can have significant legal and financial repercussions for both workers and employers. As the lines between independent contractors and employees blur, it’s crucial to understand the implications of misclassification. This article explores the practical benefits of mediation as a solution for contractor misclassification disputes in San Francisco.
Can mediation truly bridge the gap between misclassified workers seeking their rightful benefits and employers facing potential penalties? By delving into this question, we uncover a path toward resolution that prioritizes fairness and understanding in a complex legal landscape.
Imagine a scenario where both parties can come together, share their perspectives, and work toward a solution that respects everyone’s needs. Mediation offers a nurturing environment where open dialogue can flourish, allowing for a more compassionate approach to resolving disputes.
In this journey, we’ll discuss how mediation not only helps in addressing the immediate concerns but also fosters a sense of community and support. Together, we can navigate these challenges and find a resolution that honors the rights of workers while also considering the realities faced by employers. Let's explore how we can make this process work for everyone involved.
Define Contractor Misclassification
Contractor misclassification occurs when an employer mistakenly labels someone as an independent contractor instead of an employee. This misstep can have serious legal and financial repercussions for both the individual and the employer. Have you ever thought about how misclassified employees might miss out on crucial benefits like overtime pay, health insurance, and retirement contributions? Understanding this definition is essential for anyone navigating disputes about employment status, as it sets the stage for important conversations about rights and responsibilities under the law, particularly regarding the question of can I use mediation for contractor misclassification in San Francisco.
In California, the ABC test is commonly used to determine if a worker is an independent contractor or an employee. Under this test, a worker is deemed an employee unless the employer can demonstrate that:
- The worker is free from the control and direction of the hiring entity.
- The worker performs tasks that go beyond the typical scope of the hiring entity's business.
- The individual is engaged in an independently established trade, occupation, or business.
Recognizing these criteria is vital for understanding if I can use mediation for contractor misclassification in San Francisco. It’s not just about the labels; it’s about ensuring that everyone receives the rights and protections they deserve.

Understand Legal Standards for Misclassification
In California, misclassifying contractors can have serious consequences. The California Labor Code outlines specific criteria that employers must meet to classify individuals correctly. When misclassification occurs, it can lead to significant penalties, including back pay for unpaid wages and benefits, as well as state-imposed fines. Did you know that employers who intentionally misclassify employees could face civil penalties ranging from $5,000 to $15,000 for each violation? If they repeat the offense, fines can soar to $25,000. A pattern of willful misclassification can lead to even more severe fines, between $10,000 and $25,000. This highlights the financial risks employers face when they don’t follow the rules.
The California Labor Commissioner's Office is here to help. They investigate claims of misclassification, and if you suspect you’ve been misclassified, you can file a complaint. This could lead to significant financial repercussions for your employer. In fact, many claims are investigated each year, showing just how common this issue is. On a broader scale, the Fair Labor Standards Act (FLSA) provides federal guidelines that clarify employee status, ensuring that workers receive the rights and protections that employees enjoy, which independent contractors do not.
Given these complexities, one might wonder, can I use mediation for contractor misclassification in San Francisco as a practical solution for resolving disputes? Our expert panel of mediators and arbitrators has decades of experience in alternative dispute resolution. We’re here to help all parties navigate these legal standards effectively. If you’ve been misclassified, you may be entitled to recover unpaid wages, overtime, and other benefits you would have received if classified correctly. Employers might also be ordered to pay attorney's fees and court costs for employees who sue due to misclassification, adding to the financial implications of these errors.
By fostering open communication and creative problem-solving, Conclude ADR guides disputes toward efficient resolutions, minimizing stress and maximizing mutual benefit. We prioritize your schedule by offering flexible session times, including evenings and weekends, to accommodate urgent or complex disputes. Understanding this legal structure is essential for both employees and employers, especially for those who are asking, 'can I use mediation for contractor misclassification in San Francisco' as a way to settle conflicts related to misclassification.
Moreover, it’s important to recognize that misclassification can negatively impact company culture and employee morale. Workers who feel unfairly treated may experience resentment and frustration. Let’s work together to address these issues and find a resolution that benefits everyone involved.

Prepare for Mediation: Gather Evidence and Consult Experts
Preparation is key to navigating the negotiation process successfully. Have you thought about what you need to support your claim of misclassification? Start by gathering all relevant documentation, such as:
- Employment contracts or agreements
- Pay stubs and tax forms (W-2s or 1099s)
- Correspondence with your employer regarding your classification
- Records of hours worked and tasks performed
In addition to gathering evidence, reaching out to experts can provide valuable insights into your situation. Consider contacting a labor lawyer or a dispute resolution expert. They can help you understand your rights and the potential outcomes of negotiation. Plus, they can assist you in crafting a strategy to present your case effectively during mediation, especially if you're wondering, can I use mediation for contractor misclassification in San Francisco?
Having a well-prepared case not only demonstrates your seriousness but also helps the mediator grasp the nuances of your situation. This understanding can lead to a more constructive dialogue between you and the other side. Remember, you’re not alone in this process; we’re here to support you every step of the way.

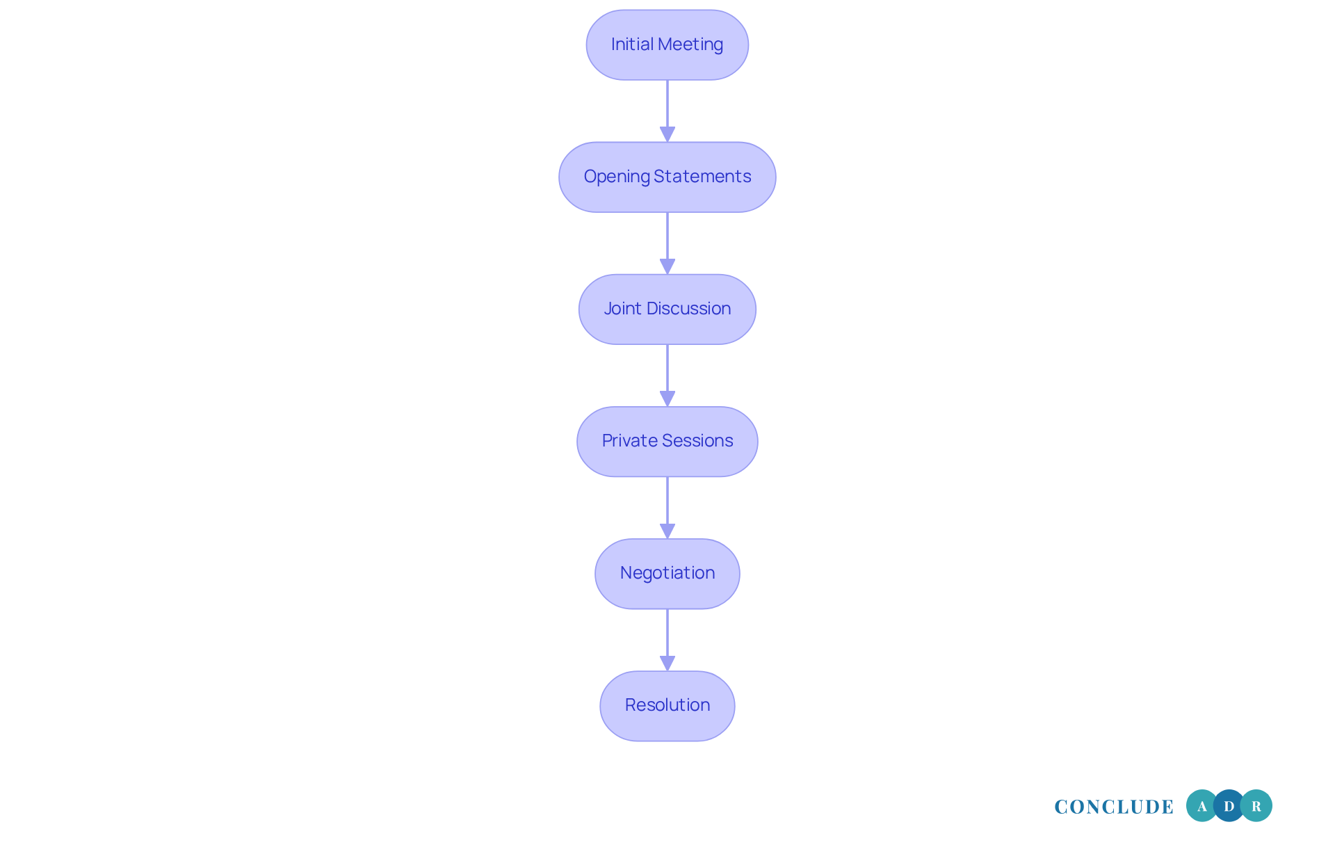
Navigate the Mediation Process: What to Expect
Mediation is a collaborative process where a neutral third party, the mediator, helps facilitate discussions between disputing parties. If you’re feeling anxious about the process, here’s what you can expect:
- Initial Meeting: The mediator will introduce themselves and explain how mediation works, including confidentiality and the roles of everyone involved. This is a safe space for you to express your concerns.
- Opening Statements: Each side gets a chance to share their perspective on the issue. This is your moment to outline your position and the reasons behind your claims. How does this situation make you feel?
- Joint Discussion: The mediator will guide a dialogue among the groups, encouraging open communication and exploring potential solutions. This is where your preparation shines, as you can reference the evidence you’ve gathered.
- Private Sessions: The mediator may hold private sessions (caucuses) with each participant to discuss sensitive issues or explore settlement options without the other party present. This can be a comforting way to address personal concerns.
- Negotiation: The mediator will assist in facilitating discussions, encouraging both sides to consider compromises and work towards a mutually acceptable solution. When considering how to resolve disputes, one might ask, can I use mediation for contractor misclassification in San Francisco, given its practical advantages like retaining control and typically concluding within one to three weeks, compared to the longer timelines of arbitration or litigation.
- Resolution: If an agreement is reached, the mediator will help draft a settlement agreement that outlines the terms. If no agreement is reached, you may explore other options, such as arbitration or litigation.
Understanding these steps can help ease your anxiety and prepare you for a productive negotiation experience. Successful negotiation outcomes, especially in contractor misclassification cases, can I use mediation for contractor misclassification in San Francisco to achieve agreements that can’t be contested, thereby saving both time and legal expenses. As mediator Goldman wisely noted, "When successful, the process concludes with an agreement that cannot be contested, conserving both time and legal expenses for those involved."
With a national average special education mediation agreement rate of 69%, the effectiveness of mediation is clear. It’s a valuable option for resolving employment disputes, and we encourage you to consider it as a path forward.

Explore Possible Outcomes of Mediation
Mediation can lead to a range of outcomes, and much of this depends on how ready both parties are to negotiate and find common ground. Let’s explore some possible resolutions together:
-
Settlement Agreement: Ideally, both sides reach a settlement that addresses their concerns. This might include compensation for unpaid wages, benefits, or changes in employment classification, ultimately creating a sense of fairness. Did you know that conflict resolution has a success rate of about 75% as of 2023? This shows that many disputes can indeed be settled amicably.
-
Partial Agreement: Sometimes, groups find common ground on certain issues while leaving others unresolved. This can still be a positive step, as it narrows the dispute and allows for more focused discussions moving forward. Isn’t it encouraging to think that progress can still be made?
-
No Arrangement: If negotiations don’t lead to an agreement, studies suggest that around 20-30% of cases end without a resolution. In these instances, individuals might consider alternatives like arbitration or litigation. However, the insights gained during discussions can be invaluable for future negotiations, increasing the chances of a favorable outcome later.
-
Follow-Up Negotiation: Sometimes, it’s beneficial to reconvene for further discussions after gathering more information or allowing some time to pass. This approach can spark renewed conversations and potentially lead to successful resolutions. As Bruce A. Edwards, a pioneer in the ADR industry, wisely noted, "Once all parties agree on the terms and those terms are reduced to writing and signed, the settlement agreement becomes a legally binding contract."
Understanding these possible outcomes helps clarify whether I can use mediation for contractor misclassification in San Francisco. It empowers you to focus on achieving the best resolution for your situation, such as wondering, can I use mediation for contractor misclassification in San Francisco? Remember, you’re not alone in this journey, and there are paths to resolution that can lead to a brighter outcome.

Conclusion
Mediation is a crucial tool for resolving contractor misclassification disputes, especially in a vibrant city like San Francisco, where the stakes are high for both employees and employers. Have you ever felt overwhelmed by the complexities of misclassification? By understanding these nuances and the legal frameworks involved, you can navigate your rights and responsibilities more effectively. This process not only opens the door for communication but also encourages collaborative solutions, helping everyone involved reach a fair resolution.
Throughout this article, we’ve highlighted key insights, including:
- What contractor misclassification means
- The legal standards that govern it
- The importance of proper documentation when preparing for mediation
We’ve outlined a step-by-step mediation process, emphasizing the need to gather evidence and consult experts to support your claims. Additionally, we discussed various possible outcomes of mediation, showcasing the potential for amicable resolutions that can save both time and resources.
Ultimately, the message is clear: mediation offers a practical and effective way to resolve contractor misclassification disputes. By embracing this approach, you and your organization can work towards fair outcomes that uphold workers' rights while minimizing financial and reputational risks. Engaging in mediation not only addresses immediate concerns but also fosters a healthier workplace culture, promoting fairness and transparency for everyone involved.
So, why not consider mediation as your first step? Together, we can create a more equitable environment for all.
Frequently Asked Questions
What is contractor misclassification?
Contractor misclassification occurs when an employer incorrectly labels a worker as an independent contractor instead of an employee, which can lead to significant legal and financial consequences for both the worker and the employer.
What are the potential consequences of misclassifying a worker in California?
Misclassifying workers can result in penalties such as back pay for unpaid wages and benefits, state-imposed fines ranging from $5,000 to $15,000 for each violation, and even higher fines for repeated offenses or patterns of willful misclassification.
What test is used in California to determine if a worker is an independent contractor or an employee?
The ABC test is used in California, which states that a worker is considered an employee unless the employer can prove that the worker is free from control, performs tasks beyond the hiring entity's business scope, and is engaged in an independently established trade or business.
How can workers address concerns about misclassification?
Workers who suspect they have been misclassified can file a complaint with the California Labor Commissioner's Office, which investigates such claims and can lead to financial repercussions for the employer.
Can mediation be used to resolve disputes related to contractor misclassification in San Francisco?
Yes, mediation is a practical solution for resolving disputes about contractor misclassification, and there are expert mediators available to help navigate these legal standards effectively.
What benefits might misclassified workers be entitled to recover?
Misclassified workers may be entitled to recover unpaid wages, overtime, and other benefits they would have received if they had been classified correctly.
How does misclassification affect company culture and employee morale?
Misclassification can lead to resentment and frustration among workers who feel unfairly treated, negatively impacting company culture and employee morale.
What role does the Fair Labor Standards Act (FLSA) play in employee classification?
The FLSA provides federal guidelines that clarify employee status, ensuring that workers receive the rights and protections that employees are entitled to, which independent contractors do not receive.