Introduction
Understanding workplace mediation is crucial in our fast-paced professional world, especially in California, where conflicts can quickly escalate and lead to costly litigation. Have you ever felt overwhelmed by workplace disputes? You're not alone. This article explores the structured timeline of workplace mediation, shedding light on its key stages and the important roles each participant plays.
As organizations strive for effective conflict resolution, one pressing question arises: how can grasping the mediation process transform workplace dynamics? Imagine a culture where collaboration thrives, and conflicts are resolved with understanding and care. By embracing mediation, we can foster an environment that not only addresses disputes but also nurtures relationships. Let's explore how this process can make a difference in our workplaces.
Define Workplace Mediation and Its Importance
Workplace conflict resolution is a voluntary process where an impartial third party, known as a mediator, helps facilitate discussions between conflicting sides. This nurturing approach is especially important in California, where workplace conflicts can escalate quickly, often leading to costly litigation. Mediation provides a confidential space that encourages open dialogue, allowing everyone to express their concerns and work together to find solutions.
Why is workplace conflict resolution so crucial? It helps preserve relationships, reduce stress, and save time and resources compared to traditional legal battles. Imagine resolving disputes in just a single day - statistics show that mediation can achieve this, while litigation may drag on for years, increasing costs and emotional strain. By fostering a culture of communication and understanding, conflict resolution not only tackles immediate issues but also nurtures a more harmonious work environment.
Consider the successful examples of workplace conflict resolution. Many groups leave negotiations with a renewed sense of dignity and closure, something rarely achieved through litigation. By prioritizing collaborative problem-solving, this process paves the way for sustainable outcomes that benefit everyone involved. Isn’t it comforting to know that there’s a preferred choice for resolving workplace conflicts that truly cares about the well-being of all parties?

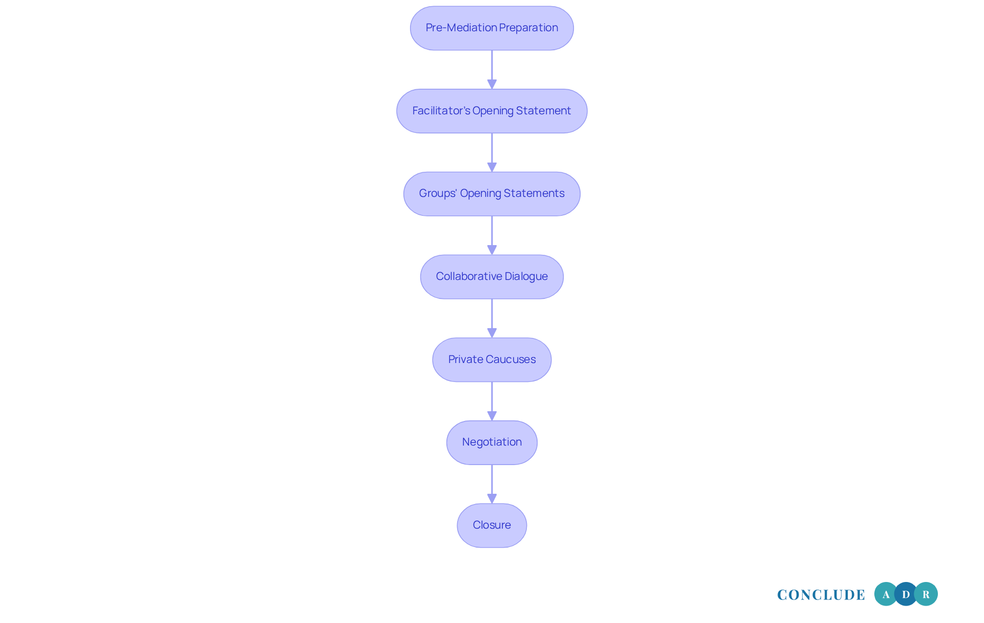
Outline the Stages of the Mediation Process
The mediation process unfolds through several key stages, each designed to foster effective communication and resolution:
-
Pre-Mediation Preparation: This initial stage is all about laying the groundwork. Choosing a facilitator and gathering relevant information about the dispute is crucial. Parties can prepare statements that outline their perspectives, setting the stage for a productive dialogue. Have you ever felt that your voice wasn’t heard? This is where everyone gets a chance to share.
-
Facilitator's Opening Statement: Here, the facilitator introduces themselves and explains the mediation process. Establishing ground rules ensures a respectful dialogue, creating a safe environment for discussion. It’s essential that everyone feels comfortable expressing their thoughts.
-
Groups' Opening Statements: Each group presents their perspective, outlining concerns and desired outcomes without interruption. This stage encourages empathy and understanding, allowing participants to articulate their positions clearly. As Jeffrey Kravitz wisely noted, "Sometimes, the best breakthroughs happen when lawyers step aside and clients actually talk." Isn’t it powerful when we can just speak our truth?
-
Collaborative Dialogue: The facilitator guides a conversation among the groups, prompting them to examine the matters at hand and discover shared interests. This collaborative approach often leads to breakthroughs in understanding. Imagine the relief when common ground is found!
-
Private Caucuses: The facilitator may meet with each group individually to discuss sensitive matters and explore potential solutions in a confidential environment. This step allows for deeper exploration of concerns that might not surface in joint discussions. Remember, mediation discussions are private, reinforcing the confidentiality of the process.
-
Negotiation: Guided by the facilitator, the groups collaborate to discuss terms and achieve a mutually acceptable agreement. This stage highlights the significance of innovative problem-solving, as facilitators help clients think beyond conventional boundaries to produce unexpected solutions. How often do we find that the best answers come from thinking outside the box?
-
Closure: Once an agreement is reached, the mediator summarizes the terms, ensuring both sides understand their commitments moving forward. Successful negotiation leads to a document detailing agreed actions, which may be shared with HR if all parties consent, promoting accountability and follow-through.
The CA workplace mediation timeline can often facilitate arrangements and conclusions within just a few days, significantly reducing the burden on employees compared to formal grievance procedures. Did you know that the expense of unaddressed conflict is roughly £1,000 for each employee? This highlights the financial consequences of not settling disputes through negotiation. Mediators encourage participants to express themselves in their own words, avoiding legal jargon and fostering a more productive dialogue. For instance, in the case study named "Staff Conflicts," workplace intervention effectively resolved disputes between co-workers, demonstrating the practical application of these stages.
In the end, mediation isn’t just about resolving disputes; it’s about creating a space where everyone feels heard and valued.

Identify Factors Affecting Mediation Duration
Navigating the CA workplace mediation timeline can feel overwhelming, but understanding the key factors at play can make a significant difference. Let’s explore these elements together, so you can feel more prepared and empowered in the process.
-
Complexity of the Dispute: When disputes involve multiple parties or intricate legal issues, they often require more time for thorough discussion and negotiation. For instance, cases related to workplace harassment or discrimination may need careful examination of various viewpoints and legal implications. This complexity can extend the CA workplace mediation timeline for resolution, but knowing this can help you manage your expectations.
-
Number of Participants: The more individuals involved, the longer the negotiation process may take. Each person deserves the time to express their views and concerns. This can lead to more extended discussions, especially when team dynamics or hierarchical structures complicate communication. It’s essential to recognize that everyone’s voice matters in these situations.
-
Willingness to Compromise: How open groups are to negotiation can greatly influence the pace of conflict resolution. When everyone is receptive to discussion and flexible in their positions, the CA workplace mediation timeline can progress more swiftly. On the flip side, a reluctance to compromise can lead to prolonged discussions and stalemates. Reflecting on your readiness to find common ground can be a game-changer.
-
Preparation and Organization: The level of readiness among the parties involved plays a crucial role in the negotiation's effectiveness. Well-organized participants who come prepared with clear statements and relevant documentation can help facilitate a smoother and quicker resolution. Conversely, disorganization can introduce delays and complicate discussions within the CA workplace mediation timeline. Taking the time to prepare can truly pay off.
-
Mediator's Experience: An experienced mediator can effectively guide discussions, keeping the focus on resolution while navigating complex dynamics. Their ability to foster communication and encourage constructive dialogue can significantly reduce the time needed to reach an agreement. Trusting in their expertise can ease the process.
By grasping these elements, you can better prepare for negotiations, leading to more efficient and effective conflict resolution. Remember, effective negotiation not only alleviates strain on courts and regulators but also highlights the importance of constructive dialogue. The pandemic has accelerated the digitization of conflict resolution, impacting timelines and accessibility. Ongoing education and certification for facilitators are vital for maintaining quality and trust in the dispute resolution process.
As you consider these factors, know that you’re not alone in this journey. Together, we can work towards a resolution that feels fair and just for everyone involved.

Clarify Roles in the Mediation Timeline
In the mediation timeline, each participant plays a vital role in fostering understanding and resolution:
-
Mediator: Think of the mediator as a caring guide, someone who facilitates the conversation with impartiality. They ensure that every viewpoint is heard and help the group explore solutions together. While they don’t make decisions, they are there to support the negotiation process.
-
Entities Involved: Each participant has the important task of expressing their concerns and listening to the other side. Their active engagement is crucial for reaching a resolution. Have you ever felt the weight of your voice not being heard? In mediation, every voice matters.
-
Legal Representatives (if applicable): If parties choose to have legal counsel present, these representatives provide essential legal advice and support. They allow the parties to engage directly in the resolution process, ensuring that everyone feels empowered.
-
Observers (if applicable): Sometimes, observers are present to learn from the mediation process. Their role is to remain silent, absorbing the experience without interfering. This can be a valuable opportunity for growth and understanding.
The workplace mediation timeline highlights that mediation is not just about resolving disputes; it’s about creating a space where everyone feels valued and heard. By participating in this process, you’re taking a significant step towards healing and resolution. Are you ready to embrace this journey together?

Conclusion
Workplace mediation is more than just a tool for resolving conflicts; it’s a vital part of nurturing a supportive work environment, especially in California’s fast-paced landscape. By encouraging open dialogue and fostering understanding, mediation not only tackles immediate disputes but also helps build healthier workplace relationships. When everyone feels heard and valued, it paves the way for sustainable outcomes that benefit all.
As we navigate the mediation journey, it’s important to recognize the key stages that lead to effective resolution. From pre-mediation preparation to closure, each step is crucial in guiding participants through their concerns and toward mutual agreements. Factors like the complexity of the dispute, the number of participants, and the willingness to compromise can significantly influence the timeline of mediation. This highlights just how essential preparation and experienced facilitation are.
Engaging in workplace mediation isn’t just about resolving conflicts; it’s a proactive step toward fostering a culture of communication and collaboration. As we face the complexities of interpersonal dynamics, embracing mediation as a preferred conflict resolution method can lead to more harmonious work environments. By prioritizing this process, we can all contribute to a workplace where differences are resolved constructively, paving the way for a more cooperative and productive future.
So, why not take that step today? Consider how mediation can transform your workplace into a space where everyone feels valued and understood. Together, we can create a supportive environment that not only resolves conflicts but also strengthens our connections.
Frequently Asked Questions
What is workplace mediation?
Workplace mediation is a voluntary process where an impartial third party, known as a mediator, facilitates discussions between conflicting sides to help resolve disputes.
Why is workplace mediation important?
Workplace mediation is important because it helps preserve relationships, reduces stress, and saves time and resources compared to traditional legal battles. It fosters open dialogue in a confidential space, allowing parties to express their concerns and work towards solutions.
How does mediation compare to litigation in terms of time and cost?
Mediation can resolve disputes in just a single day, while litigation may take years, increasing costs and emotional strain for those involved.
What are the benefits of workplace conflict resolution?
The benefits of workplace conflict resolution include improved communication, understanding, and a more harmonious work environment. It also provides a sense of dignity and closure that is often not achieved through litigation.
Can workplace mediation lead to sustainable outcomes?
Yes, workplace mediation prioritizes collaborative problem-solving, which paves the way for sustainable outcomes that benefit all parties involved.