Introduction
In the bustling city of Irvine, navigating the complexities of final paychecks can be overwhelming. It’s not uncommon for disputes to arise, leaving both employees and employers feeling frustrated and uncertain. But there’s hope. Final paycheck mediation offers a compassionate solution, providing a structured way to resolve conflicts over unpaid wages and accrued benefits without the stress of litigation.
This article explores the intricacies of Irvine final paycheck mediation pricing and the process involved. By choosing mediation, you not only save time and money but also foster a cooperative environment where everyone feels heard and valued. As California labor laws continue to evolve, it’s essential to understand how to effectively navigate this mediation landscape. How can you ensure fair outcomes for all parties involved? Let's delve into this together.
Define Final Paycheck Mediation in Irvine
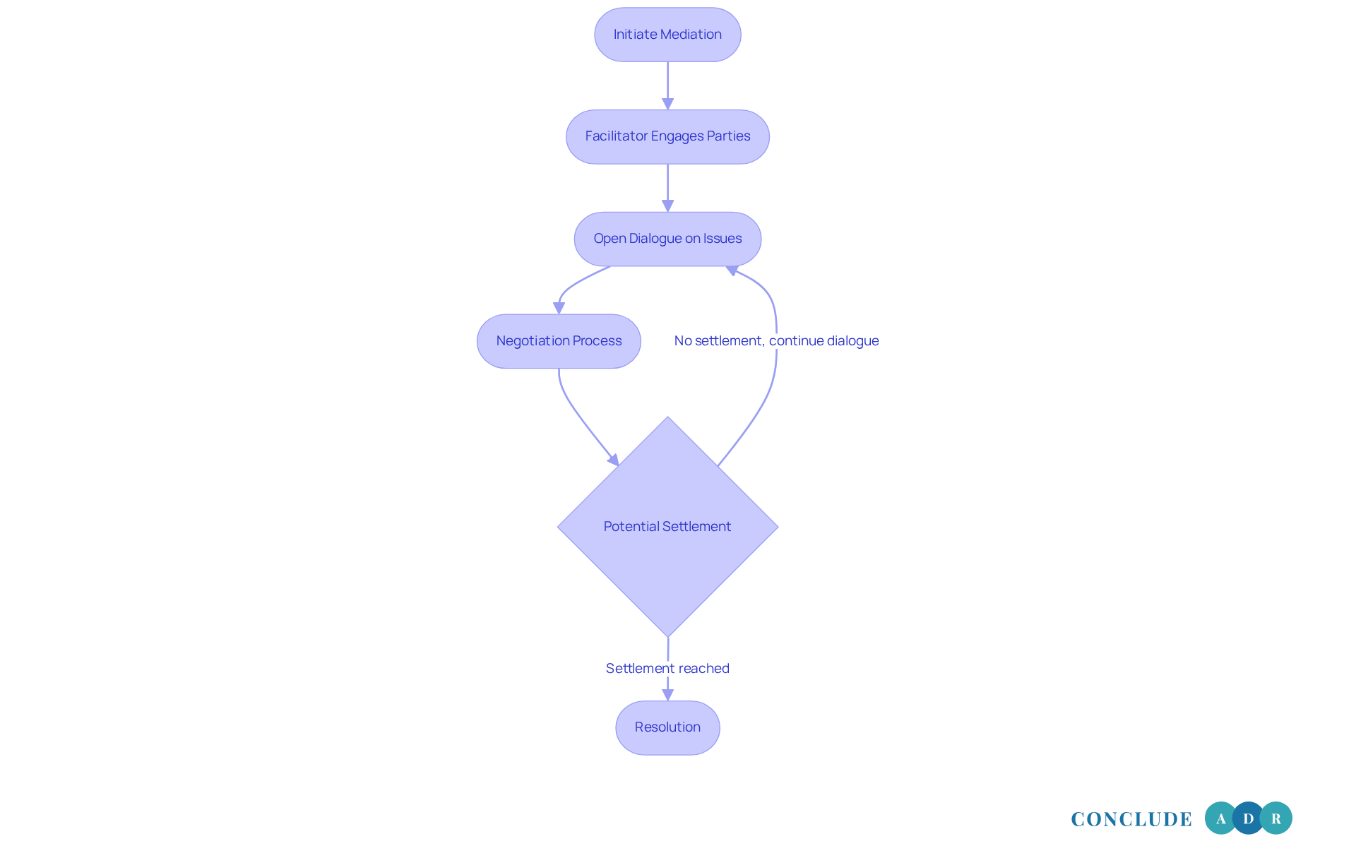
In Irvine, the process of final paycheck mediation pricing is supported by an impartial facilitator from Conclude ADR, who helps bridge conversations between workers and employers. This approach aims to resolve conflicts over wages owed upon termination, enhancing communication and clearing up misunderstandings. The goal? To reach a resolution that works for everyone involved, without the stress of litigation.
Imagine a scenario where both parties can openly discuss critical issues like unpaid wages and accrued vacation time. With the guidance of Conclude ADR's experienced mediators, this becomes a reality. Given California's strict labor laws regarding final paychecks, exploring Irvine final paycheck mediation pricing provides a practical and efficient alternative to lengthy legal battles.
The benefits of negotiation in workplace conflicts are truly significant. It creates a cooperative atmosphere that can help maintain working relationships. Have you ever thought about how open dialogue can lead to faster outcomes? For employees, this means potentially larger settlements compared to traditional litigation. For employers, it’s a cost-effective way to resolve disputes while minimizing the risk of reputational damage from public court cases.
Conclude ADR also understands the urgency of these matters, offering flexible scheduling options, including evenings and weekends. This ensures that even the most complex disputes can be addressed without disrupting the busy lives of both parties.
Consider the successful cases handled by Conclude ADR. For instance, a recent negotiation with a technology firm resulted in an impressive $800,000 settlement for workers affected by wage violations. This example illustrates how effective negotiation can lead to positive outcomes. Moreover, with updates to California's labor laws stressing the importance of timely final paychecks, the stakes surrounding Irvine final paycheck mediation pricing are higher than ever. Delays can lead to significant penalties, making conflict resolution not just a way to address immediate issues but also a means to align with evolving legal standards.
In Irvine, the concept of final paycheck mediation pricing is an essential tool for both employees and employers. The streamlined booking process and responsive team at Conclude ADR ensure that you have prompt access to the mediation services you need. Why not take the first step towards resolution today?

Explore California's Final Paycheck Laws and Regulations
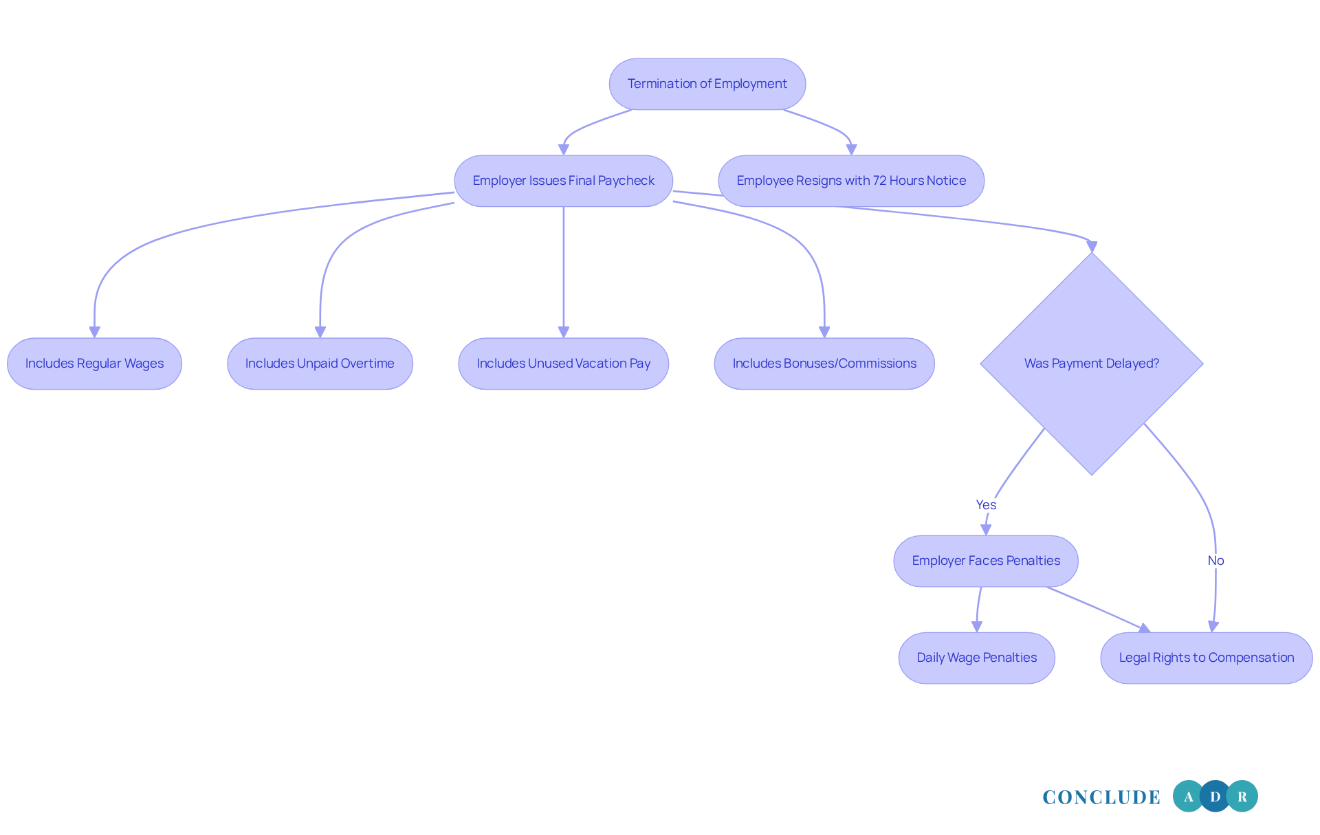
California's salary regulations are designed with your well-being in mind, ensuring that you receive all your hard-earned wages promptly upon termination. If you've been terminated, California Labor Code § 201 mandates that your last paycheck must be issued without delay. And if you resign with at least 72 hours' notice, you deserve to receive your final wages on your last working day.
It's important to know that these concluding payments include not just your regular wages, but also any unpaid overtime, unused vacation pay, and any bonuses or commissions owed to you. If an employer fails to comply with these regulations, they could face serious penalties, including waiting time penalties that accumulate daily. For example, if your employer delays your payment for 10 days, they might owe you penalties equal to your daily wage for each day of delay, up to a maximum of 30 days.
Additionally, California Labor Code § 203 outlines further penalties for employers who don’t follow these salary regulations. If you don’t receive your last payment on time, you have the legal right to seek compensation for what you’re owed. This legal framework is essential for both you and your employer, as it clarifies obligations and lays the groundwork for mediation discussions to resolve any conflicts.
Have you kept track of all communications regarding your last payment? Documenting these interactions can be crucial if you need to take legal action. Mediation can be a powerful tool to address issues related to delayed or incorrect final payments, and understanding Irvine final paycheck mediation pricing can lead to fair outcomes that align with California's labor laws. Remember, you’re not alone in this process, and there are resources available to support you.

Navigate the Final Paycheck Mediation Process
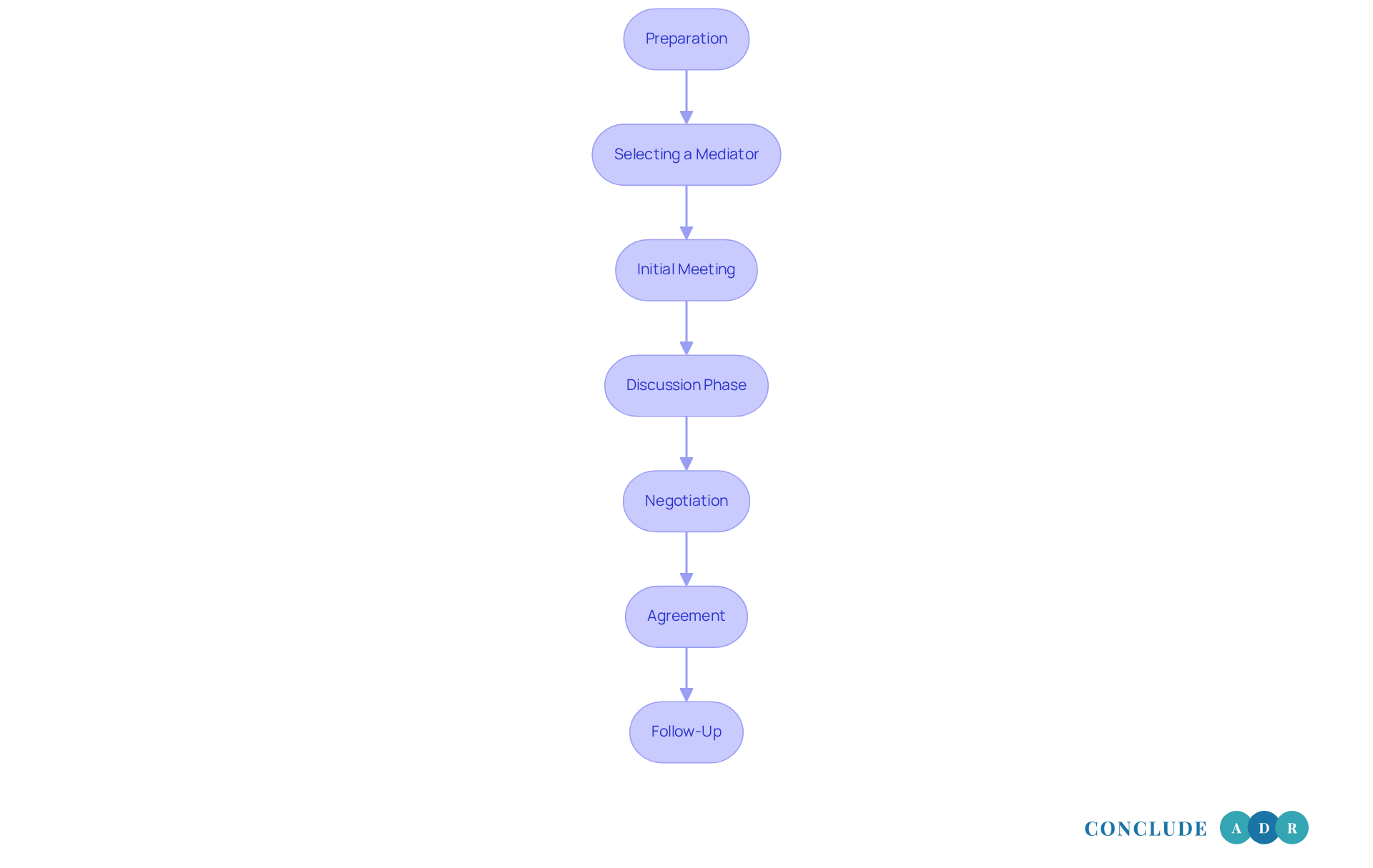
Navigating the irvine final paycheck mediation pricing process can feel overwhelming, but understanding the essential steps can lead to a successful resolution. Let’s explore how you can approach this with confidence and care:
-
Preparation: Before diving in, gather all relevant documents - pay stubs, employment contracts, and any correspondence about your final paycheck. This preparation is vital. Did you know that when both parties are committed to finding a solution, conflict resolution success rates can soar up to 90%? It’s true!
-
Selecting a Mediator: Choosing a qualified mediator who has experience in employment conflicts can make a world of difference. A skilled mediator fosters open communication and constructive dialogue, significantly enhancing the chances of a positive outcome.
-
Initial Meeting: The mediator will kick things off with an initial meeting to outline the process and establish ground rules. This step is crucial for creating a respectful and productive environment. It’s all about setting the right tone for the discussion ahead.
-
Discussion Phase: Here, each party gets to share their perspective on the conflict. The mediator helps identify common ground and areas of contention. It’s important to express yourself in your own words - avoiding legal jargon can lead to clearer communication. How often do we find ourselves lost in complicated terms?
-
Negotiation: The mediator guides the conversation, promoting collaboration to reach a resolution. Techniques like active listening and brainstorming options can help everyone consider different perspectives and generate creative solutions. Imagine the relief of finding common ground!
-
Agreement: If you reach an agreement, the mediator will assist in drafting a written settlement that outlines the terms. This clarity ensures both parties understand their commitments. A written agreement is crucial for compliance and often leads to higher adherence rates than court rulings.
-
Follow-Up: After mediation, the mediator may follow up to ensure compliance with the agreement and address any lingering issues. This step helps maintain goodwill and prevents future conflicts.
It’s important to remember that employers are legally and ethically required to provide a final payment, which can be discussed in terms of irvine final paycheck mediation pricing, when a worker leaves a company. As Christopher J. Kelly puts it, "When an employee leaves a company, whether due to resignation, termination, or retirement, employers are legally and ethically obligated to issue a last payment." Not adhering to these regulations can lead to significant penalties or legal conflicts.
Successful negotiation examples highlight the importance of preparation and effective communication. For instance, in a challenging whistleblower case, a mediator’s ability to manage complexities led to a favorable outcome, showcasing the value of skilled facilitation. By embracing this mediation process, you can approach final salary conflicts with assurance and work towards solutions that benefit everyone involved.

Understand Final Paycheck Mediation Pricing
Negotiating your final paycheck can feel overwhelming, and it’s important to understand that Irvine final paycheck mediation pricing can vary based on several factors. These include:
- The mediator's expertise
- The complexity of your situation
- How long the session lasts
Typically, mediators charge hourly rates ranging from $300 to $1,000, but some may offer a flat fee for the entire session. To avoid any surprises, it’s crucial to discuss Irvine final paycheck mediation pricing details upfront with your chosen mediator.
When you consider alternative dispute resolution, you’ll find it offers significant cost benefits compared to litigation. Did you know that litigation can lead to expenses that are ten times higher than those of alternative dispute resolution? This is largely due to attorney fees and court costs. In fact, alternative resolution usually costs less than 10 percent of the overall expenses related to litigation, making it a smart choice for resolving conflicts. Plus, with a success rate of 70% to 80%, it’s clear why many people find this method appealing. The potential for quicker resolutions-often within just a few hours to a day-makes the Irvine final paycheck mediation pricing even more appealing for those facing final paycheck disputes.
Another advantage of alternative dispute resolution is confidentiality. This allows you to negotiate without the worry of public exposure, which is a significant benefit over litigation. By understanding these financial factors, including hidden costs of litigation like employee distraction and reputational harm, you can better assess the advantages of mediation in light of your budget. This understanding can lead to more informed choices about your resolution options.
Ultimately, we want you to feel supported in your journey. If you’re facing a final paycheck conflict, consider exploring mediation as a viable option. It’s not just about resolving a dispute; it’s about finding a path that respects your needs and concerns.

Identify Benefits of Mediation for Final Paycheck Disputes
Mediation offers a compassionate path for resolving final paycheck disputes, and it comes with several key advantages:
-
Cost-Effectiveness: Mediation typically costs between $2,000 and $5,000 per party, which is significantly less than litigation, where expenses can soar to $15,000 to $20,000. This means you can save money and allocate your resources more wisely.
-
Time Efficiency: Mediation sessions can be scheduled quickly, often resolving disputes in just one meeting. In contrast, litigation can drag on for 12 to 27.7 months. Choosing mediation can make the process about 60% faster, allowing you to move forward sooner.
-
Confidentiality: The negotiation process is private, ensuring that your discussions and agreements remain confidential. This protects your reputation and that of others involved, which is vital for maintaining professional integrity.
-
Control Over Outcomes: Unlike court rulings, mediation allows both parties to actively participate in crafting the resolution. This collaborative approach fosters a sense of ownership and satisfaction with the final agreement.
-
Preservation of Relationships: Mediation encourages open communication and cooperation, helping to maintain professional relationships that might suffer in adversarial litigation settings. This is especially important in workplace disputes where ongoing collaboration is essential.
-
Flexibility: The negotiation process is adaptable, allowing for tailored solutions that address your unique circumstances. This flexibility can lead to creative resolutions that traditional court proceedings might not achieve.
Experts in conflict resolution highlight that mediation not only saves time and money but also boosts the chances of sticking to agreements. Did you know that voluntary compliance rates can reach 80% to 90%? In contrast, compliance for court-imposed judgments is only 40% to 53%. This makes irvine final paycheck mediation pricing a compelling option for anyone dealing with final paycheck disputes.
If you’re feeling overwhelmed by a paycheck dispute, consider mediation as a supportive option. It’s a step towards resolution that respects your needs and fosters understanding.

Conclusion
Understanding the complexities of final paycheck mediation in Irvine is essential for both employees and employers facing wage disputes. This process, guided by skilled mediators from Conclude ADR, not only seeks to resolve conflicts amicably but also highlights the importance of clear communication and mutual understanding. By opting for mediation instead of litigation, you can steer clear of lengthy legal battles and work towards solutions that benefit everyone involved.
Have you ever felt overwhelmed by a paycheck dispute? You’re not alone. Throughout this article, we’ve explored the many advantages of mediation, including its cost-effectiveness, time efficiency, and the preservation of professional relationships. We’ve laid out the structured steps of the mediation process, emphasizing preparation, open dialogue, and the significance of a written agreement. With California's strict labor laws stressing the urgency of timely final paychecks, grasping the pricing and process of mediation becomes even more crucial for those navigating paycheck disputes.
Given these benefits, it’s vital for individuals dealing with final paycheck issues to view mediation as a viable and beneficial option. Embracing this approach not only leads to quicker resolutions but also nurtures a respectful environment where both parties can collaborate towards a satisfactory outcome. Taking that first step towards mediation can pave the way for a more harmonious resolution, ensuring that everyone feels heard and valued in the process.
Frequently Asked Questions
What is final paycheck mediation in Irvine?
Final paycheck mediation in Irvine is a process facilitated by Conclude ADR, where an impartial mediator helps workers and employers resolve conflicts over wages owed upon termination. The aim is to enhance communication and reach a resolution without litigation.
How does final paycheck mediation benefit employees and employers?
For employees, mediation can lead to potentially larger settlements compared to traditional litigation. For employers, it is a cost-effective way to resolve disputes while minimizing reputational damage from public court cases.
What role does Conclude ADR play in the mediation process?
Conclude ADR provides experienced mediators who guide discussions between parties, helping them address critical issues like unpaid wages and accrued vacation time, ultimately aiming for a cooperative resolution.
What are the scheduling options for mediation sessions?
Conclude ADR offers flexible scheduling options, including evenings and weekends, to accommodate the busy lives of both parties involved in the mediation.
What are the consequences of delaying final paycheck issuance in California?
California Labor Code § 201 mandates that final paychecks must be issued promptly upon termination. Delays can lead to serious penalties, including waiting time penalties that accumulate daily, potentially costing employers their daily wage for each day of delay, up to a maximum of 30 days.
What does California's Labor Code require regarding final paychecks?
California's Labor Code requires that final paychecks include regular wages, unpaid overtime, unused vacation pay, and any owed bonuses or commissions. If these regulations are not followed, employers may face penalties.
How can documentation assist in disputes over final payments?
Keeping track of all communications regarding final payments is crucial, as it can support legal action if needed. Documentation can also facilitate mediation discussions to address issues related to delayed or incorrect payments.
Why is understanding final paycheck mediation pricing important?
Understanding final paycheck mediation pricing is important because it provides a practical and efficient alternative to lengthy legal battles, helping both employees and employers navigate conflicts in alignment with California's labor laws.