Overview
In Los Angeles, finding the right support for conflict resolution can feel overwhelming. This article explores the top mediation centers in the area, emphasizing their role in helping individuals navigate conflicts with care and expertise. Centers like Conclude ADR, the Mediation Center of Los Angeles, and Peace Talks are highlighted for their unique approaches and commitment to accessibility.
Imagine a space where your concerns are truly understood. These centers not only offer mediation and arbitration services but also foster positive outcomes that cater to the diverse needs of our community. By focusing on expert-driven solutions, they empower individuals to resolve disputes amicably, creating a sense of peace and understanding.
Could mediation be the answer you've been searching for? With compassionate professionals guiding the process, many have found resolution and relief through these services. The benefits are clear: effective communication, reduced stress, and a path toward mutual agreement.
As you consider your options, know that these centers are here to support you. They stand as key resources in our region, ready to help you navigate your conflicts with empathy and understanding. Together, we can work towards a harmonious resolution that honors everyone's needs.
Introduction
In the vibrant landscape of Los Angeles, where personal and professional conflicts often intertwine, the need for effective mediation services is more important than ever. This article highlights some of the leading mediation centers in the city, each offering unique and compassionate approaches to resolving disputes. With so many options available, how can you or your organization find the right mediation service? It's essential to choose one that not only meets your needs but also fosters lasting resolutions.
As you reflect on your situation, consider how mediation can provide a pathway to understanding and peace. By exploring the benefits of these services, you can take a significant step toward resolving conflicts in a nurturing environment. Together, let's discover how the right mediation center can support you on this journey.
Conclude ADR: Expert-Driven Mediation and Arbitration Services
Conclude ADR stands out as a compassionate provider of alternative dispute management options at the mediation center of Los Angeles, with a focus on arbitration and negotiation. We are dedicated to delivering that empower you to resolve conflicts efficiently and effectively. Our panel of seasoned neutrals, with extensive backgrounds in law, business, and conflict resolution, facilitates a streamlined process that prioritizes practical and lasting resolutions tailored to your unique needs.
Key features of our offering at the mediation center of Los Angeles include flexible scheduling options—allowing sessions during evenings and weekends—and a responsive team that ensures you have prompt access to mediation and arbitration assistance. We understand that conflicts can be urgent or complex, which is why our streamlined booking process makes it easy for you to access our services when you need them most. Our commitment to value-based pricing provides competitive benefits, making Conclude ADR an appealing option for individuals and businesses alike.
In 2023, negotiation emerged as a vital tool for resolving disputes, with only five residential insurance cases referred to this process, resulting in settlements totaling $1.55 million from claims of $3.05 million. This statistic underscores the effectiveness of negotiation in achieving favorable outcomes, particularly through the expert guidance we offer at Conclude ADR.
Experts in conflict resolution emphasize the advantages of negotiation, noting that it encourages open communication and innovative problem-solving, significantly alleviating stress for all parties involved. As homeowner Marcia Belforte shared, "They didn’t have a case against me, and that’s what we discovered during the process, and that’s why it was so crucial to proceed." Her experience during negotiation exemplifies how clients can secure settlements that exceed initial offers, highlighting the significance of our expert guidance in the negotiation process. Additionally, the typical duration for arbitration processes in California spans from a few weeks to several months, depending on the intricacy of the case. This makes our emphasis on attaining practical results and ensuring your satisfaction a top choice for those seeking effective conflict resolution solutions.

Mediation Center of Los Angeles: Expanding Access to Justice
The mediation center of los angeles (MCLA) offers affordable and high-quality conflict resolution services to both individuals and organizations. Since its establishment in 2013, the mediation center of los angeles has become a vital resource for individuals seeking to resolve disputes without the heavy financial burdens of litigation. At the mediation center of los angeles, MCLA utilizes a team of seasoned mediators to ensure that everyone has access to justice, regardless of their financial situation. The programs at the mediation center of Los Angeles cater to a diverse range of communities, reinforcing its role as a cornerstone of in Southern California.
In 2025, MCLA's impact on access to justice is clear. It continues to reach out to diverse populations across various cultures, religions, genders, and income levels. Many individuals utilizing conflict resolution services at the mediation center of Los Angeles report high satisfaction levels, which speaks volumes about the effectiveness of its approach. Experts emphasize the importance of affordable dispute resolution options available at the mediation center of Los Angeles, especially considering that traditional litigation can often be prohibitively expensive.
The mediation center of Los Angeles exemplifies MCLA's commitment to community engagement, helping to resolve conflicts and fostering a sense of unity among participants. By prioritizing accessibility and inclusivity, the mediation center of los angeles plays a crucial role in enhancing the overall environment of conflict resolution in Southern California. Together, we can create a supportive space for everyone seeking resolution.

Blue Sky Mediation Center: Specialized Employment Mediation Services
Conclude ADR is renowned for its specialized employment conflict resolution services, creating a safe and constructive environment for addressing workplace issues. Our experienced mediators are dedicated to helping parties reach mutually acceptable solutions while nurturing workplace relationships. By offering customized resolution processes, Conclude ADR ensures that both employers and employees can manage conflicts effectively, avoiding the costly and lengthy nature of litigation.
In 2025, we see a heartening trend in workplace conflict resolution: organizations are increasingly favoring negotiation over litigation. This shift reflects a growing recognition of the value of . The typical length of employment resolution cases in Los Angeles has seen a significant reduction, with many cases settled within just a few sessions. This highlights the efficiency and effectiveness of specialized resolution services.
The successful outcomes from these customized conflict resolution processes speak volumes. Numerous organizations report improved employee morale and productivity after resolution. Specialists in workplace conflict resolution emphasize that maintaining relationships during disagreements fosters a positive workplace culture and enhances long-term collaboration. By prioritizing effective communication and understanding, Conclude ADR exemplifies the profound advantages of specialized conflict resolution in today’s evolving workplace landscape.
Are you ready to explore how we can support you in navigating workplace conflicts? Let’s work together to create a harmonious and productive environment for everyone.
Peace Talks Mediation Services: Family Law and Divorce Mediation
At Peace Talks Mediation Services, we understand that family law and divorce mediation can be deeply personal and emotional experiences. Our compassionate and collaborative approach is designed to help you navigate these challenges with care. Our team, made up of trained mediators, including attorneys and therapists, works closely with you to develop settlements that honor the needs of everyone involved. By prioritizing open communication and mutual respect, we guide families through the complexities of divorce and custody arrangements, ensuring that agreements are reached amicably and efficiently.
In partnership with Conclude ADR, we bring together a panel of experienced mediators and arbitrators who have decades of expertise in alternative conflict resolution. This expert-driven method guarantees that our mediation offerings are not only fair but also tailored to meet the unique needs of each family. With flexible scheduling options, including evenings and weekends, we prioritize your convenience, accommodating urgent or complex issues. Our streamlined booking process and responsive team ensure that you have prompt access to our services when you need them most.
In California, families typically resolve conflicts in an average of 30 to 90 days, a significant improvement over traditional litigation, which can drag on for months or even years. This expedited process not only saves time but also alleviates emotional stress for families. As conflict resolution gains momentum, especially with recent trends highlighting fairness and co-parenting, mediators are adapting their techniques to better support diverse family structures.
Quotes from family law mediators emphasize the importance of handling divorce and custody disputes with sensitivity:
"Mediation allows couples to settle disputes on their own terms with the help of a neutral third party."
This highlights the empowerment that comes from the mediation process. Moreover, successful outcomes in family conflict resolution services are becoming increasingly common, with many families expressing satisfaction with their agreements, which often include comprehensive parenting plans and equitable asset distribution. This trend reflects a growing recognition of conflict resolution as a viable and .

JAMS ADR: Comprehensive Mediation and Arbitration Solutions
At Conclude ADR, we understand that conflicts can be overwhelming and emotionally draining. As a premier provider of comprehensive mediation and arbitration solutions, the mediation center of Los Angeles is here to help you navigate through these challenging times. Our panel of experienced neutrals is dedicated to managing a broad range of conflicts, including divorce and family law cases, with compassion and care.
We prioritize , ensuring that you receive tailored solutions that truly meet your specific needs. By fostering transparent dialogue and innovative problem-solving, we guide conflicts toward effective outcomes. This approach not only reduces stress but also enhances shared advantage, allowing all parties to feel heard and valued.
Our flexible scheduling options, including evenings and weekends, reflect our commitment to being a trusted choice for effective conflict resolution. We invite you to reach out and discover how we can support you on this journey toward resolution. Together, we can find the path that works best for you.
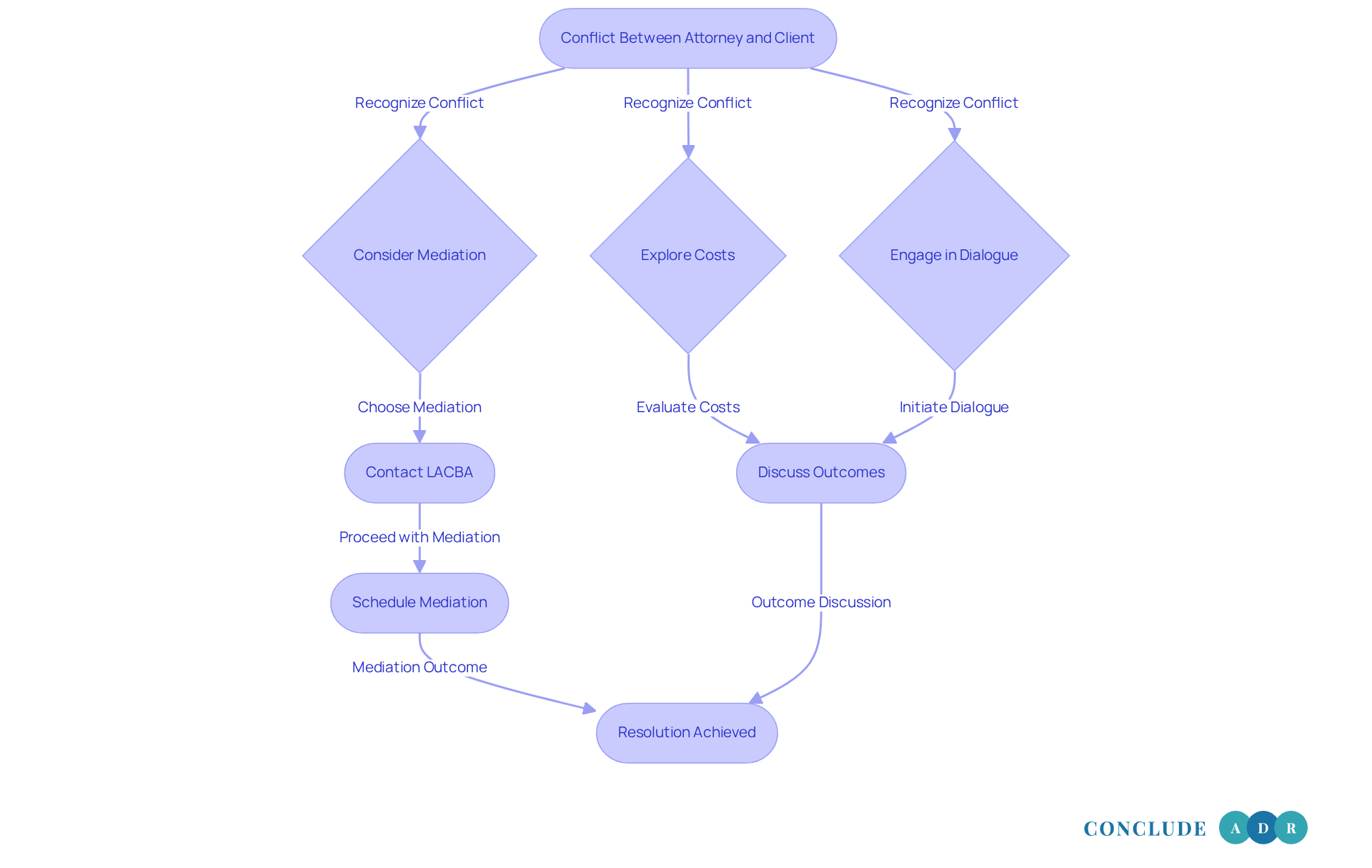
Los Angeles County Bar Association: Attorney-Client Mediation Services
Navigating conflicts between attorneys and clients can be an emotional journey. The Los Angeles County Bar Association (LACBA) understands this and offers specialized resolution services, including the mediation center of Los Angeles, through its Attorney-Client Resolution and Arbitration Services program. This initiative provides a cost-effective solution for addressing fee conflicts, utilizing the mediation center of Los Angeles to allow both attorneys and clients to engage in amicable discussions.
By fostering open dialogue and negotiation, LACBA not only helps preserve professional relationships but also promotes equitable outcomes for everyone involved. Imagine resolving your concerns in a supportive environment—this process boasts an impressive success rate, with around 80% of cases settled on the day of resolution and an overall settlement rate of 92% as of early 2023. This method not only reduces expenses but also increases the chances of favorable outcomes, making it a favored choice for individuals dealing with fee conflicts in California.
Legal experts emphasize the importance of settling disputes amicably. Isn’t it reassuring to know that negotiation can serve as a positive alternative to litigation? For those seeking a more customized approach, Conclude ADR stands out with its expert-led alternative conflict management offerings. Their seasoned mediators and arbitrators bring decades of experience, ensuring practical solutions that are flexible and client-focused.
With a dedication to reducing stress and enhancing mutual advantage, Conclude ADR provides and arbitration options. They cater to urgent or intricate issues with adaptable scheduling possibilities. If you’re facing a conflict, consider reaching out to these supportive services. Together, we can find a resolution that respects your needs and fosters understanding.

Mediate.com: Connecting Clients with Los Angeles Mediators
Mediate.com is a vital resource that connects you with qualified mediators at the mediation center of Los Angeles, catering to your individual or business needs. Imagine being able to search for mediators based on your specific criteria, such as areas of expertise and geographical location. This ensures a for your dispute resolution requirements, making the process feel personal and supportive. By streamlining the mediator search process, Mediate.com empowers you to make informed decisions, enhancing your access to effective resolution options.
In today's fast-paced world, many are turning to online dispute resolution services in California, seeking convenience and efficiency. Mediate.com offers rapid access to mediators and accommodates the rising demand for virtual conflict resolution sessions. These sessions have become a favored choice for many due to their flexibility, allowing you to navigate conflicts on your terms.
The success stories from clients using Mediate.com highlight its effectiveness in settling conflicts. Many have shared positive experiences, noting that the streamlined process significantly reduces the time and stress associated with finding the right mediator. As mediation continues to evolve, platforms like Mediate.com are shaping the future of conflict management, making it more accessible and efficient for everyone involved.
When choosing a mediator at the mediation center of Los Angeles, consider important factors such as the mediator's experience, specialization, and approach to handling conflicts. Mediate.com provides valuable insights and reviews to guide you in selecting a mediator who aligns with your specific needs, ultimately leading to more satisfactory resolutions.
Key Benefits of Using Mediate.com:
- Tailored search options for your unique needs.
- Quick access to qualified mediators.
- Supportive resources to help you make informed decisions.
Are you ready to take the next step towards resolving your conflict? Remember, finding the right mediator can make all the difference. Let Mediate.com support you on this journey to a more peaceful resolution.
Southern California Mediation Center: Practical Mediation Resources
The mediation center of Los Angeles is truly a beacon for individuals and organizations seeking conflict resolution services. Here, we provide a variety of resources designed to enhance your understanding and effectiveness in resolving conflicts. Our educational resources, workshops, and training sessions are at the heart of our mission, empowering you to engage in the resolution process with confidence and clarity.
In 2025, we are excited to offer a series of workshops aimed at improving negotiation skills, reflecting the growing need for effective conflict management techniques. These programs are tailored to meet the diverse needs of participants, from legal professionals to individuals looking to manage personal conflicts. A highlight will be our 40-Hour Mediation Training scheduled for October 25, 2025, where you will gain essential skills and knowledge.
Mediation educators emphasize the importance of continuous learning in this field. They advocate for innovative educational resources that address current trends and challenges in conflict resolution. As one educator wisely noted, "Continuous learning is crucial for mediators to adapt to the evolving landscape of dispute resolution." By deepening your understanding of the negotiation process, these resources not only enhance your abilities but also lead to more successful outcomes in negotiation sessions.
Our commitment to providing high-quality educational programs has yielded positive results, reflected in the feedback from participants who report increased confidence and skills in managing conflict resolution. In 2025 YTD, we successfully resolved 149 customer claimant cases with a 31% award rate, highlighting the effectiveness of negotiation in addressing conflicts. This focus on education and positions the Southern California Mediation Center as a leader in the conflict management field, dedicated to fostering effective outcomes for everyone involved.

Kim Mediation and Law Center: Family Law Mediation Expertise
At Kim Mediation and Law Center, we understand that family conflicts can be incredibly challenging. Our focus on family law mediation at the mediation center of Los Angeles provides a compassionate and knowledgeable approach to resolving these conflicts. Under the guidance of our experienced mediator, Lynette Kim, we specialize in critical issues such as:
- Divorce
- Child custody
- Support
Imagine a space where families can come together to find amicable solutions that prioritize everyone's well-being. By fostering a collaborative environment, the mediation center of Los Angeles empowers families to navigate their challenges with care. This nurturing approach not only alleviates emotional strain but also significantly enhances the likelihood of successful outcomes. Our track record speaks to the effectiveness of our resolutions.
You might be surprised to learn that at Kim Mediation typically take less time than traditional court processes. This allows families to resolve their conflicts efficiently and move forward with their lives. Our commitment to a supportive conflict resolution process at the mediation center of Los Angeles reflects a growing recognition in family law: compassionate approaches are essential for achieving lasting agreements.
We invite you to consider how mediation can make a difference in your family’s journey. Together, we can find a path that honors your family’s unique needs and fosters healing.

Alternative Dispute Resolution Center: Diverse Dispute Resolution Services
At the Alternative Dispute Resolution Center, supported by Conclude ADR, we understand that conflicts can be overwhelming, whether they arise in business, family, or community settings. That's why we offer a compassionate range of conflict resolution options tailored to your unique needs. Our dedicated team of experienced mediators and arbitrators brings decades of knowledge in alternative conflict management, utilizing various methods to help you find the solutions that work best for you.
By focusing on resolution, we enhance the chances of successful outcomes while fostering a collaborative environment. This approach is essential for effective conflict management at the mediation center of Los Angeles. As we look toward 2025, we recognize that conflict resolution trends are evolving. Conclude ADR is committed to staying at the forefront, adapting to the growing need for community resolution options and innovative strategies.
We prioritize your convenience with , including evenings and weekends, ensuring that we can address your urgent or complex disputes. Our efficient booking process allows for quick access to our services, making it easier for you to seek the support you need. If you find yourself in need of mediation services, consider reaching out to the mediation center of Los Angeles, such as Conclude ADR, and explore the resources available to you. Together, we can navigate these challenges and work toward resolution.

Conclusion
Navigating conflicts can indeed feel overwhelming, but the mediation centers in Los Angeles stand as a beacon of hope for effective resolution. With their expert-driven, compassionate services, these centers empower individuals and businesses to resolve disputes efficiently. This approach not only alleviates the burdensome costs and stress often tied to traditional litigation but also fosters a sense of understanding and collaboration among parties.
Throughout this article, we’ve explored the various mediation centers, including:
- Conclude ADR
- The Mediation Center of Los Angeles
- Specialized services like Peace Talks and Blue Sky Mediation
Each center offers unique strengths, from flexible scheduling and value-based pricing to focused expertise in family law and employment disputes. The statistics and testimonials shared illustrate the effectiveness of mediation in achieving favorable outcomes, reinforcing the importance of these services in today’s conflict resolution landscape.
As the demand for alternative dispute resolution continues to grow, it’s essential for you and your organization to recognize the benefits of choosing mediation over litigation. By engaging with the diverse resources available at these centers, you can not only resolve your conflicts but also cultivate a more harmonious environment for future interactions. Embracing mediation as a viable option is a significant step toward creating a more just and peaceful community in Los Angeles. Together, let’s take this step forward, nurturing understanding and collaboration for a brighter future.
Frequently Asked Questions
What services does Conclude ADR provide?
Conclude ADR offers expert-driven mediation and arbitration services focused on alternative dispute management, including negotiation and conflict resolution tailored to individual and business needs.
Where is Conclude ADR located?
Conclude ADR operates at the mediation center of Los Angeles.
What are the scheduling options available for mediation and arbitration sessions?
Conclude ADR provides flexible scheduling options, allowing sessions to be conducted during evenings and weekends.
How does Conclude ADR ensure prompt access to its services?
Conclude ADR has a responsive team and a streamlined booking process to facilitate quick access to mediation and arbitration assistance.
What is the pricing model of Conclude ADR?
Conclude ADR is committed to value-based pricing, offering competitive benefits to individuals and businesses.
What recent trend has been observed regarding negotiation in dispute resolution?
In 2023, negotiation became a vital tool for resolving disputes, with successful settlements achieved through expert guidance at Conclude ADR.
Can you provide an example of a successful negotiation case?
Homeowner Marcia Belforte shared her experience where expert guidance during negotiation revealed that there was no case against her, leading to a settlement that exceeded initial offers.
How long do arbitration processes typically take in California?
The typical duration for arbitration processes in California ranges from a few weeks to several months, depending on the complexity of the case.
What role does the mediation center of Los Angeles (MCLA) play in conflict resolution?
MCLA provides affordable and high-quality conflict resolution services to individuals and organizations, ensuring access to justice regardless of financial situations.
How has MCLA impacted access to justice since its establishment?
Since 2013, MCLA has become a vital resource for resolving disputes without the financial burdens of litigation, reaching diverse populations and maintaining high satisfaction levels among users.
What is the trend in workplace conflict resolution according to Conclude ADR?
There is a growing trend of organizations favoring negotiation over litigation for workplace conflicts, leading to quicker resolutions and improved employee morale.
How does Conclude ADR support workplace conflict resolution?
Conclude ADR offers specialized employment conflict resolution services that create a safe environment for addressing workplace issues, focusing on maintaining relationships and fostering a positive workplace culture.