Overview
Are you feeling overwhelmed by the costs and complexities of contract disputes? In Garden Grove, the average costs of mediation typically range from $200 to $1,000 per hour. This makes mediation a more affordable alternative to litigation, which can skyrocket to $15,000 to $30,000 per person.
Mediation not only helps reduce expenses but also paves the way for quicker resolutions. Imagine being able to resolve your disputes without the lengthy delays of court proceedings. This means you can maintain important business relationships and focus on what truly matters—your operations.
Consider how mediation can ease your worries. It’s not just about saving money; it’s about finding a solution that works for everyone involved. Wouldn’t it be wonderful to move forward without the stress of a drawn-out legal battle?
We understand that navigating disputes can be daunting, but you don’t have to face it alone. Embrace the opportunity for a more harmonious resolution through mediation. Let’s work together to find a path that supports your needs and keeps your business thriving.
Introduction
Navigating a contract dispute can feel overwhelming, especially in a bustling business hub like Garden Grove. You might be worried about the potential for legal fees to skyrocket into the hundreds of thousands. Many people are now looking to workplace mediation as a more efficient and cost-effective alternative.
This article explores the average costs associated with mediation in Garden Grove. It highlights how this approach not only saves money but also nurtures healthier professional relationships. But have you considered the hidden challenges and factors that could influence the success of mediation?
Understanding these aspects can make a significant difference in your experience. Let's delve deeper into how mediation can be a supportive path forward.
Understand Workplace Mediation in Contract Disputes
Workplace negotiation is more than just a structured process; it’s a compassionate approach where a neutral facilitator helps opposing groups find common ground. Imagine being in a contract dispute in Garden Grove, where workplace mediation can serve as a productive alternative to litigation, potentially lowering the average cost while allowing you to maintain control over the outcome and save time. The mediator creates a safe space for dialogue, encouraging open communication and a deeper understanding of each party's needs. This method not only resolves the immediate conflict but also nurtures professional relationships, which are essential for ongoing business interactions.
Key aspects of workplace mediation include:
- Voluntary Participation: Both parties must agree to mediate, ensuring a collaborative rather than adversarial process.
- Confidentiality: Conversations during mediation are kept private, fostering honesty and openness.
- Focus on Interests: Unlike litigation, which often fixates on legal rights, mediation emphasizes the underlying interests of those involved, leading to more satisfying outcomes.
Consider this: in Garden Grove, the average cost of workplace mediation for a typical business contract dispute can involve stakes of around $2 million, with legal fees potentially soaring past $200,000. Small businesses face a staggering $160 billion in annual costs due to lawsuits. In contrast, conflict resolution is usually more affordable, as you only pay for the mediator's time and expenses. Plus, while formal legal procedures can drag on for months or even years, conflict resolution can often be wrapped up in just a few days.
Successful examples of workplace conflict resolution highlight its effectiveness. For instance, one company in Garden Grove resolved a $2 million contract dispute through workplace mediation at an average cost, amicably within six weeks, preserving their relationship and demonstrating a cost-effective alternative to litigation. As conflict resolution specialist Jeremy Pollack, Ph.D., wisely states, "Mediation is becoming the norm, not the exception."
Understanding these principles is vital for anyone facing a contract dispute, as workplace mediation can help manage the average cost in Garden Grove. It prepares you for the negotiation process and underscores the potential benefits of mediation. So, if you find yourself in a challenging situation, remember that there’s a supportive path forward. Let’s embrace the opportunity for resolution together.

Explore Average Costs of Mediation in Garden Grove
In Garden Grove, the average cost of workplace mediation for a contract dispute can be quite overwhelming to understand. It’s important to recognize that the contract dispute workplace mediation average cost in Garden Grove can vary significantly based on factors like the facilitator's expertise, the complexity of the conflict, and the duration of the sessions. The average cost of workplace mediation for a contract dispute in Garden Grove typically ranges from $200 to $1,000 per hour, with many professionals charging between $150 and $500 per hour. Let’s break down some common cost structures:
- Hourly Rates: Mediators often charge between $150 and $500 per hour, depending on their qualifications and the nature of the dispute. In Garden Grove, the average cost of workplace mediation for a contract dispute can range from $200 to $1,000 per hour, giving you a broader perspective on what to expect.
- Session Length: Most conflict resolution sessions last between two to four hours. A half-day negotiation usually includes about four hours of hearing time and may cost around $1,200 to $2,000. In contrast, a full-day session could range from $2,500 to $4,800.
- Additional Fees: Some mediators might charge extra for administrative costs, which can be as high as $500, travel expenses, or if the process extends beyond the initially agreed time.
Understanding the average cost of contract dispute workplace mediation in Garden Grove is crucial for your financial preparation. It’s also essential to weigh the benefits of negotiation against potential litigation expenses, as the contract dispute workplace mediation average cost in Garden Grove can often exceed $15,000 to $30,000 per person. For example, a couple in Sonora completed their negotiation in five sessions for $5,500, a stark contrast to the $40,000 they were quoted for litigation. This highlights the potential savings and effectiveness of choosing negotiation as a resolution method in the context of a contract dispute workplace mediation average cost in Garden Grove.
Moreover, uncomplicated divorces may only require two to four sessions of negotiation, and the timeline for this process can vary from a few weeks to several months, depending on the complexity of the case. Mediators often emphasize that having a solid legal foundation is vital to prevent costs from escalating during the negotiation process.
Isn’t it comforting to know that there are more affordable options available? Choosing mediation can not only save you money but also provide a more amicable resolution to your conflicts.

Follow Steps to Navigate Contract Dispute Mediation
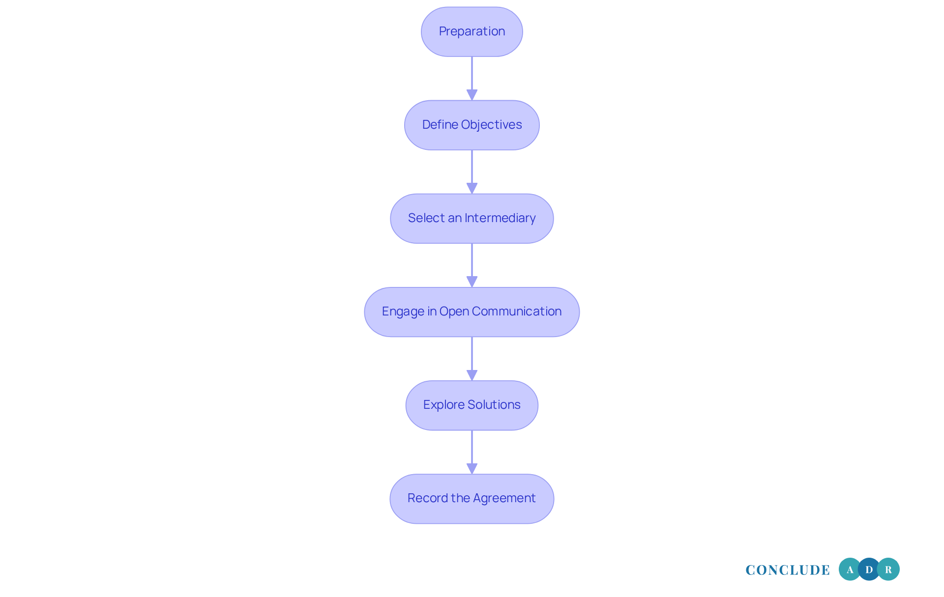
Navigating contract conflict resolution can feel overwhelming, but taking a structured approach can significantly improve your chances of a successful outcome. Let’s explore some essential steps together:
-
Preparation: Start by gathering all relevant documents, like the contract in question and any correspondence related to the dispute. This thorough preparation sets a solid foundation for your discussions. Remember, as Benjamin Franklin wisely said, "By failing to prepare, you are preparing to fail."
-
Define Objectives: What do you hope to achieve through mediation? Clearly outlining your goals will guide your negotiations and keep discussions focused on resolving the core issues. It’s all about clarity and purpose.
-
Select an Intermediary: Choosing the right intermediary is crucial. Look for someone with proven experience in contract disputes—someone neutral and respected in the field. The right facilitator can make a world of difference in how efficiently negotiations unfold. As Reed Morris, a business attorney and negotiator, emphasizes, "if you ready yourself, your case, and your client as outlined previously, the involved individuals will enhance the efficiency of the negotiation session."
-
Engage in Open Communication: During mediation, be ready to express your concerns while also actively listening to the other side. Effective communication creates an environment where finding common ground becomes possible. How often do we overlook the power of simply listening?
-
Explore Solutions: Collaborate with the mediator and the other party to brainstorm potential solutions. Be open to compromise and consider innovative ideas that might satisfy both sides. This cooperative approach often leads to more sustainable results. Mediation has proven effective in resolving the majority of cases, making it a viable choice for many conflicts.
-
Record the Agreement: If you reach a resolution, ensure that all terms are clearly recorded and signed by both parties. This formalizes the agreement and helps prevent future conflicts, providing clarity and security for everyone involved.
By following these steps, you can navigate the negotiation process more effectively, increasing the likelihood of a satisfactory resolution to your contract dispute. In Garden Grove, workplace mediation for a contract dispute is often a cost-effective alternative to litigation, typically completed in just a few weeks, allowing businesses to refocus on their operations swiftly. For instance, organizing mediation materials logically can significantly enhance the efficiency of the process, as highlighted in the case study "Preparing for Mediation: Document Organization."
Remember, you’re not alone in this process. Together, we can work towards a resolution that meets everyone’s needs.

Conclusion
Navigating contract dispute mediation in Garden Grove offers a compassionate alternative to litigation, highlighting the power of communication and collaboration in resolving conflicts. Have you ever felt overwhelmed by the thought of a legal battle? Understanding the mediation process and its average costs can help ease those worries. By choosing mediation, parties can significantly reduce financial burdens while nurturing professional relationships. It not only streamlines the resolution process but also empowers individuals to take control of their outcomes, making it a preferred choice for many.
Consider this: mediation is often more affordable and efficient than traditional legal proceedings. With costs ranging from $200 to $1,000 per hour and the potential to resolve disputes in just a few days, businesses can save substantial amounts compared to the escalating expenses of litigation. The structured approach to mediation—preparation, clear objectives, and open communication—enhances the likelihood of a successful resolution.
Ultimately, embracing mediation as a conflict resolution method promotes cost-effectiveness and cultivates a more amicable environment for everyone involved. As organizations face the complexities of contract disputes, shifting towards mediation can pave the way for healthier professional interactions and sustainable solutions. Taking that first step towards mediation can lead to a more harmonious and productive future for businesses in Garden Grove. Together, we can create a more supportive and understanding landscape for conflict resolution.
Frequently Asked Questions
What is workplace mediation in contract disputes?
Workplace mediation is a compassionate approach where a neutral facilitator helps opposing groups find common ground, serving as a productive alternative to litigation.
How does workplace mediation benefit parties in a contract dispute?
Mediation can lower costs, maintain control over the outcome, save time, and nurture professional relationships essential for ongoing business interactions.
What are the key aspects of workplace mediation?
The key aspects include voluntary participation from both parties, confidentiality of conversations, and a focus on the underlying interests rather than just legal rights.
What is the average cost of workplace mediation in Garden Grove?
The average cost of workplace mediation for a typical business contract dispute can involve stakes of around $2 million, with legal fees potentially exceeding $200,000.
How does the cost of mediation compare to litigation?
Conflict resolution through mediation is usually more affordable as you only pay for the mediator's time and expenses, while litigation can lead to much higher costs and prolonged procedures.
How quickly can workplace mediation resolve disputes?
Conflict resolution through mediation can often be completed in just a few days, whereas formal legal procedures may take months or even years.
Can you provide an example of successful workplace mediation?
One company in Garden Grove resolved a $2 million contract dispute through workplace mediation at an average cost, amicably within six weeks, preserving their relationship.
Why is understanding workplace mediation important for those facing contract disputes?
Understanding workplace mediation is vital as it helps manage costs, prepares individuals for the negotiation process, and highlights the potential benefits of choosing mediation over litigation.