Introduction
Navigating the complexities of a hostile work environment can feel overwhelming, especially in a vibrant city like Anaheim, where diverse interactions shape workplace dynamics. It's important to recognize the emotional toll this can take on you. Understanding what constitutes such an environment is essential for anyone seeking resolution and support.
This article aims to provide you with valuable insights into effective mediation strategies. These strategies can empower you to reclaim your workplace dignity and foster a more respectful atmosphere. But what happens when the systems designed to protect you fall short?
Exploring the intricacies of mediation might just be the key to transforming conflict into constructive dialogue. Imagine a workplace where your voice is heard, and your concerns are addressed. Together, we can work towards creating that environment.
Define Hostile Work Environment in Anaheim
In Anaheim, a hostile work environment may lead to the necessity for workplace mediation to address the overwhelming conditions. It’s characterized by unwelcome behaviors that create an intimidating, aggressive, or offensive atmosphere. Under California's Fair Employment and Housing Act (FEHA), this environment may indicate the need for Anaheim hostile work environment workplace mediation due to persistent discriminatory comments, harassment, or any actions that disrupt an employee's ability to do their job effectively.
Have you ever felt uncomfortable at work? You’re not alone. Key characteristics of a hostile work environment include:
- Verbal Abuse: Insults, derogatory comments, or threats can really undermine your dignity.
- Discriminatory Practices: Actions based on protected characteristics like race, gender, or disability can create an unfair workplace.
- Bullying: Repeated aggressive behavior aimed at intimidating or humiliating someone can severely impact morale and productivity.
Recognizing these behaviors is crucial for anyone looking to address the issue of an Anaheim hostile work environment through workplace mediation. It lays the groundwork for effective resolution strategies. Have you thought about documenting your experiences? Keeping a record of harassment is vital, as thorough documentation strengthens your position during negotiations.
Interestingly, a recent survey found that 62.5% of participants used conflict resolution strategies to settle workplace disagreements. This highlights how effective these approaches can be. Remember, the California Civil Rights Department (CRD) plays a key role in enforcing FEHA, providing legal protections for theme park employees facing harassment.
You deserve a workplace where you feel . Don’t hesitate to reach out for support.

Document Your Experience and Gather Evidence
Preparing for negotiation can feel overwhelming, but taking the right steps can make a significant difference. Here’s how to approach it with care:
- Keep a Detailed Log: It’s important to record each incident carefully. Note down dates, times, locations, and the individuals involved. Be specific about what was said or done - this clarity will help you later.
- Collect Supporting Evidence: Gather any emails, texts, or written communication that backs up your claims. Screenshots of messages can be particularly helpful. Think about how these pieces of evidence can strengthen your position.
- Witness Statements: If colleagues witnessed the incidents, kindly ask them to . Their perspectives can add valuable support to your case.
- Review Company Policies: Familiarize yourself with your organization’s policies on harassment and discrimination. Understanding your rights and the procedures in place can empower you in this process.
This documentation will not only serve as a crucial foundation for your negotiation discussions but also help you feel more prepared and confident. Remember, you’re not alone in this - taking these steps shows your commitment to addressing the situation thoughtfully.

Engage Mediation Services for Resolution
Engaging Anaheim hostile work environment workplace mediation services for disputes can feel daunting, especially in challenging environments. But you’re not alone in this journey. Here’s how to navigate the process with care and support:
- Research Facilitators: Start by looking for individuals who specialize in workplace issues, particularly those with experience in hostile environments. For instance, Conclude ADR provides mediation services in Anaheim that address hostile work environment issues, focusing on your unique needs in workplace mediation.
- Initial Consultation: Reach out to potential facilitators to discuss your situation. This first conversation is crucial; it helps you gauge their approach and expertise in managing conflicts. How do they make you feel? Trust your instincts.
- Schedule a Session: Once you’ve chosen a facilitator, arrange a session that works for everyone involved. This ensures that all parties can engage in open dialogue, which is vital for effective problem-solving. Remember, it’s about creating a safe space for everyone.
- Prepare for the Session: Before the meeting, share your documented experiences with the mediator. Providing context will help facilitate a more productive discussion. Think of it as setting the stage for a meaningful conversation.
Mediation, particularly in cases of Anaheim hostile work environment workplace mediation, serves as an impartial platform where both parties can voice their concerns and work together towards a resolution. With a remarkable success rate-85% of mediated cases in California reach a settlement-this approach can significantly ease workplace tensions and nurture a healthier work environment.
So, are you ready to take the first step towards resolution? You deserve a where everyone feels heard and valued.

Prepare for Mediation: What to Expect and How to Succeed
Preparation is key to a successful negotiation session. Let’s explore how you can get ready effectively:
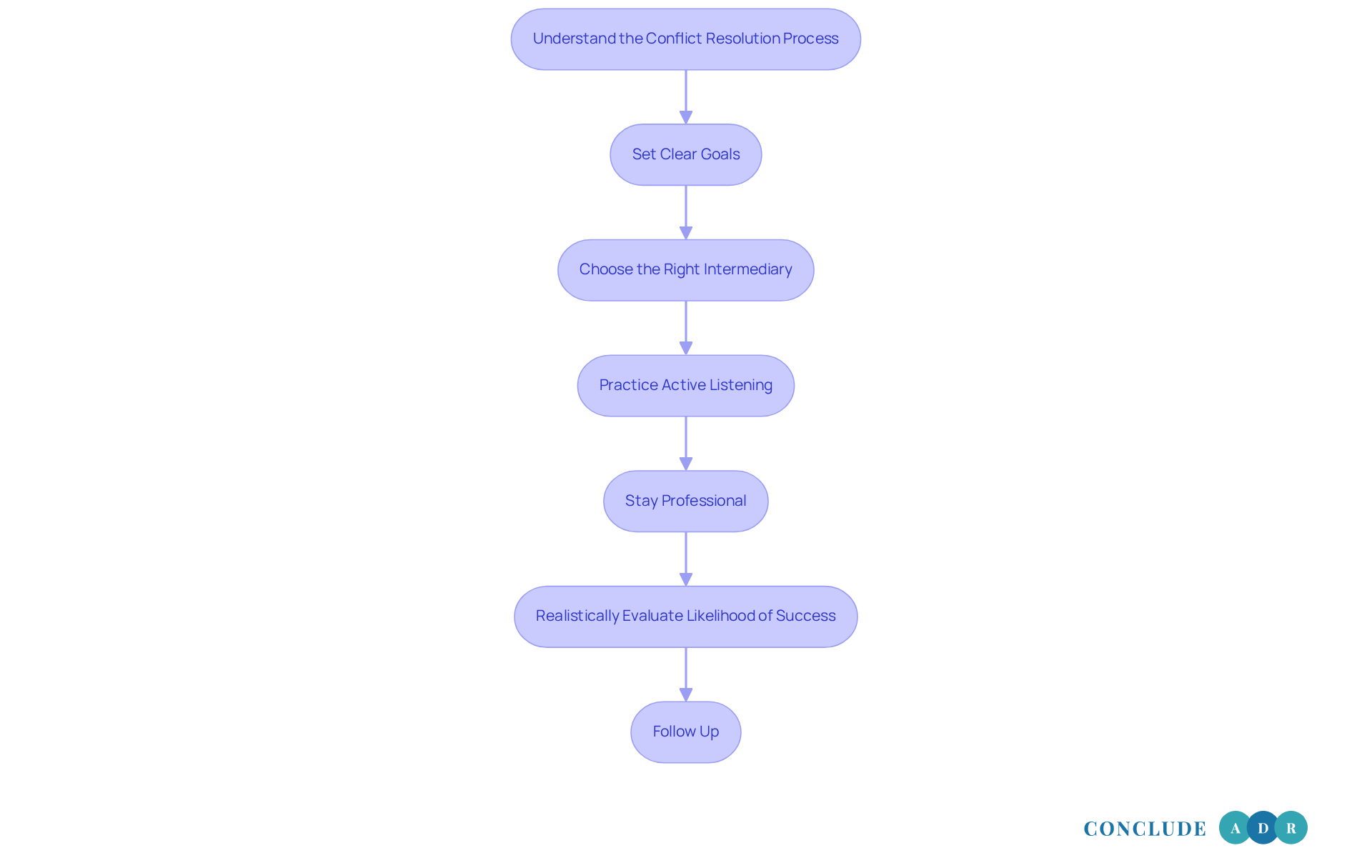
- Understand the : It’s important to familiarize yourself with the facilitation framework. Typically, the session begins with an introduction by the facilitator, followed by each party sharing their viewpoint. This sets the stage for constructive dialogue. Remember, mediation is confidential and can be scheduled to fit everyone’s availability, making it more accessible.
- Set Clear Goals: Before the session, take a moment to define your objectives. Are you seeking an apology, a change in workplace behavior, or something else? Having clear goals will guide your approach during the discussion.
- Choose the Right Intermediary: Selecting the right mediator is crucial for successful mediation. Different facilitators have unique styles, and choosing the wrong one can hinder progress. Make sure the mediator’s experience aligns with the specifics of your case.
- Practice Active Listening: Be prepared to truly listen to the other party’s perspective. This practice fosters understanding and can lead to a more productive discussion, as both sides work together toward a solution.
- Stay Professional: It’s essential to maintain a calm and respectful demeanor throughout the session, even if tensions rise. Professionalism keeps the focus on resolution rather than conflict, making the negotiation process more effective.
- Realistically Evaluate Likelihood of Success: Before entering negotiations, reflect on your position and be ready to make reasonable concessions. This honest assessment helps set the right expectations and encourages a more constructive dialogue.
- Follow Up: After the negotiation, ensure that any agreements reached are documented and monitored. This follow-up is vital for maintaining accountability and ensuring that resolutions are implemented effectively.
By preparing thoroughly, you significantly increase your chances of achieving a successful resolution. Did you know that mediation has a success rate of 70-80%? This makes it a compelling option for resolving disputes. So, let’s take this step together toward a positive outcome!

Conclusion
Navigating a hostile work environment in Anaheim can feel overwhelming, but it’s a crucial step toward fostering a healthier workplace for everyone involved. Recognizing unwelcome behaviors and documenting your experiences is not just important; it’s empowering. Mediation services can play a vital role in addressing conflicts, allowing for open dialogue and resolution. By understanding what constitutes a hostile work environment and knowing your rights under California's Fair Employment and Housing Act, you can take meaningful steps to protect yourself and others.
Consider this: meticulous documentation can be your strongest ally. It not only helps clarify your experiences but also strengthens your case. Mediation can transform the way we communicate, creating a space where everyone feels heard and respected. Choosing the right mediator is essential; they can guide the conversation toward a resolution that honors everyone’s needs. With a significant success rate in mediated cases leading to settlements, engaging in this process can truly change workplace dynamics for the better.
Ultimately, addressing a hostile work environment requires both courage and preparation. Are you ready to take that first step? By documenting your experiences and seeking mediation services, you’re not just advocating for yourself; you’re contributing to a more respectful and equitable workplace for all. Together, we can create an environment where everyone feels safe and valued.
Frequently Asked Questions
What defines a hostile work environment in Anaheim?
A hostile work environment in Anaheim is characterized by unwelcome behaviors that create an intimidating, aggressive, or offensive atmosphere, potentially leading to the need for workplace mediation.
What types of behaviors contribute to a hostile work environment?
Key behaviors include verbal abuse (insults, derogatory comments, or threats), discriminatory practices based on protected characteristics (like race, gender, or disability), and bullying (repeated aggressive behavior aimed at intimidating or humiliating someone).
What is the role of California's Fair Employment and Housing Act (FEHA) regarding hostile work environments?
Under FEHA, a hostile work environment may indicate the necessity for workplace mediation due to persistent discriminatory comments, harassment, or actions that disrupt an employee's ability to perform their job effectively.
How can employees address a hostile work environment in Anaheim?
Employees can address a hostile work environment through workplace mediation, which involves recognizing unwelcome behaviors and documenting experiences of harassment to strengthen their position during negotiations.
Why is documentation important in cases of a hostile work environment?
Keeping a record of harassment is vital because thorough documentation strengthens an employee's position during negotiations and helps in addressing the issue effectively.
What percentage of people use conflict resolution strategies to settle workplace disagreements?
A recent survey found that 62.5% of participants used conflict resolution strategies to settle workplace disagreements.
What organization enforces the Fair Employment and Housing Act in California?
The California Civil Rights Department (CRD) plays a key role in enforcing FEHA and providing legal protections for employees facing harassment, including those in theme parks.
What should employees do if they feel uncomfortable at work?
Employees who feel uncomfortable at work should not hesitate to reach out for support and seek assistance in addressing the hostile work environment.
List of Sources
- Define Hostile Work Environment in Anaheim
- Anaheim Hostile Work Environments at Theme Parks (https://serendiblaw.com/anaheim-hostile-work-environments)
- What is Considered a Hostile Work Environment in California? (https://miraclemilelaw.com/what-is-considered-a-hostile-work-environment-in-california)
- Navigate Anaheim Hostile Work Environment Mediation Step-by-Step (https://blog.concludeadr.com/navigate-anaheim-hostile-work-environment-mediation-step-by-step)
- California Hostile Work Environment Laws: Your Rights at Work : Abramson Labor Group (https://abramsonlaborgroup.com/california-hostile-work-environment-laws-your-rights-at-work)
- Definition of Hostile Work Environment in California? (https://azadianlawgroup.com/what-is-hostile-work-environment-in-california)
- Document Your Experience and Gather Evidence
- Reporting Workplace Harassment: New Study Highlights 2026 Data (https://hrmorning.com/news/traliant-reporting-workplace-harassment-data)
- From Conflicts to Consensus – Keeping Control Over the Dispute through Mediation - Daily Jus (https://dailyjus.com/news/2026/01/from-conflicts-to-consensus-keeping-control-over-the-dispute-through-mediation)
- The 3 Hottest Trends in Dispute Resolution for 2026 (https://mediate.com/the-3-hottest-trends-in-dispute-resolution-for-2026)
- Discrimination claims are rising: Here’s what that means for workers and employers in 2026 - The Mountain-Ear (https://themtnear.com/premium/stacker/stories/discrimination-claims-are-rising-herersquos-what-that-means-for-workers-and-employers-in-2026,86744)
- Effective Mediation in 2026: Ten Things for Attorneys to Keep in Mind | Bernstein Shur (https://bernsteinshur.com/insights-events/effective-mediation-in-2026-ten-things-for-attorneys-to-keep-in-mind)
- Engage Mediation Services for Resolution
- Mediating a Better Outcome (https://shrm.org/topics-tools/news/hr-magazine/mediating-better-outcome)
- Workplace Conflict Statistics | Pollack Peacebuilding Systems (https://pollackpeacebuilding.com/workplace-conflict-statistics)
- Understanding Employment Mediation in Los Angeles | Mediators Guide (https://resolvewannon.com/employment-mediation-los-angeles)
- The Power of Workplace Mediation in Resolving Conflicts (https://tuw.edu/school-news/workplace-mediation-dispute-resolution)
- Prepare for Mediation: What to Expect and How to Succeed
- Tips for Preparing for a Complex Mediation | Law.com (https://law.com/dailyreportonline/2026/01/12/tips-for-preparing-for-a-complex-mediation)
- 10 Mediation Tips Every Litigant Should Know: How to Show Up Prepared, Professional, and Ready to Settle - Kubicki Draper (https://kubickidraper.com/10-mediation-tips-every-litigant-should-know-how-to-show-up-prepared-professional-and-ready-to-settle)
- What to Expect from the Mediation Process - Conflict Resolution Services (https://crsmediationtc.org/news/what-to-expect-from-the-mediation-process)
- Tips for Preparing for a Complex Mediation (https://dentons.com/en/insights/newsletters/2026/january/12/practice-tips-for-lawyers/tips-for-preparing-for-a-complex-mediation)
- The Room Where Mediation Happens: Insights for a Successful Employment Dispute Resolution (https://mediate.com/news/the-room-where-mediation-happens-insights-for-a-successful-employment-dispute-resolution)