Introduction
Navigating the complexities of workplace mediation can feel overwhelming, especially in a diverse environment like Pasadena. Here, the interactive process isn’t just a legal requirement; it’s a vital pathway to inclusivity. This guide explores the Pasadena interactive process, emphasizing its importance in creating a supportive atmosphere for employees with disabilities.
Yet, it’s concerning that only a small number of organizations provide ongoing accommodations. So, how can employers truly engage in this essential dialogue? It’s crucial to ensure compliance and support while also protecting their interests.
Let’s take a moment to reflect: What steps can we take together to foster a more inclusive workplace? By understanding the needs of all employees, we can create a culture where everyone feels valued and supported.
Understand the Interactive Process in Pasadena
The Pasadena interactive process workplace mediation serves as a vital conversation between management and staff, focusing on making necessary adjustments in the workplace for individuals with disabilities. The Pasadena interactive process workplace mediation is essential for ensuring that everyone receives the support they need to perform their roles effectively. The Pasadena interactive process workplace mediation kicks off when a worker requests a modification or when the organization recognizes a potential need.
Key Elements of the Interactive Process:
- Initiation: The process begins with a request for accommodation from the worker or when the organization becomes aware of a possible need.
- Dialogue: A constructive conversation takes place, allowing both sides to discuss the individual's specific needs and the employer's ability to meet those needs. This dialogue is crucial; a federal court case highlighted that a worker's refusal to engage in Pasadena interactive process workplace mediation can weaken their legal claims.
- Documentation: Keeping thorough records of discussions and decisions made during the interactive process is critical for legal compliance and future reference. This documentation should include the employer's efforts, the worker's responses, and any follow-up actions taken, as it can protect employers in case of disputes.
- Follow-Up: After adjustments are made, it’s important to monitor their effectiveness and make necessary changes. This ongoing dialogue ensures that the adjustments remain suitable and effective for the worker's needs.
Recent developments show that about 86% of employees who sought adjustments received them, yet many reported feeling they had to work harder than their peers due to insufficient support. In California, only 6% of surveyed organizations provided ongoing adjustments, underscoring the need for proactive engagement in the interactive process. Moreover, the median annual cost of ongoing accommodations is $3,750, highlighting the financial implications for businesses. As David K. Fram noted, the Pasadena interactive process workplace mediation is crucial for ensuring compliance and providing effective support.
Understanding these elements equips you to navigate the interactive experience successfully, fostering a more inclusive workplace that benefits both workers and employers. Together, we can create an environment where everyone feels valued and supported.

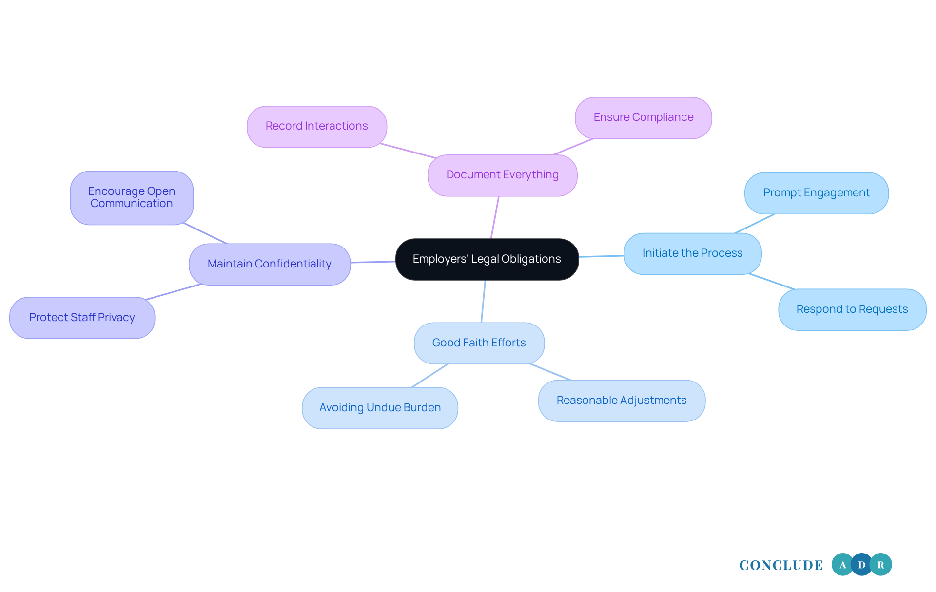
Recognize Employers' Legal Obligations
Employers in Pasadena, we understand that navigating legal requirements under the Fair Employment and Housing Act (FEHA) and the Americans with Disabilities Act (ADA) can feel overwhelming. Engaging in the pasadena interactive process workplace mediation is crucial, as it not only fosters an inclusive workplace but also ensures compliance with the law.
Key Legal Obligations:
- Initiate the Process: As soon as you receive a request for adjustment, it’s important to engage in the interactive process promptly. This proactive approach is essential for addressing the needs of individuals with disabilities through pasadena interactive process workplace mediation.
- Good Faith Efforts: Making reasonable adjustments is a must, unless it would create an undue burden on your operations. This commitment to good faith efforts is vital for maintaining a supportive work environment and minimizing potential legal disputes.
- Maintain Confidentiality: Remember, all discussions regarding accommodations should be kept confidential. Protecting the privacy of your staff members promotes trust and encourages open communication between management and employees.
- Document Everything: It’s wise to meticulously record all interactions and decisions made during the engagement. This practice not only ensures compliance but also provides a clear record that can be invaluable in the event of disputes.
Recent updates to the FEHA in 2026 highlight the significance of these responsibilities. With more organizations recording their interactive discussions, it’s essential to stay informed. Did you know that approximately 75% of organizations in Pasadena are now maintaining thorough records? This is crucial for demonstrating compliance and protecting against potential claims of discrimination.
Consider the case studies that illustrate the effectiveness of good faith efforts in pasadena interactive process workplace mediation. Organizations that actively engage with staff to evaluate their functional limitations and explore suitable adjustments have reported higher staff satisfaction and retention rates. Experts emphasize that genuine efforts to accommodate can protect organizations from compensatory and punitive damages in disputes. This reinforces the necessity of a collaborative approach.
By acknowledging and meeting these legal responsibilities, we can work together to determine appropriate adjustments. Let’s promote a more inclusive and productive workplace, where everyone feels valued and supported.

Implement Strategies to Protect Yourself
To effectively navigate the interactive process and safeguard your rights, consider implementing these supportive strategies:
-
Prepare Documentation: Gather all relevant medical records and any previous correspondence related to your adjustment request. This preparation not only strengthens your case but also clarifies your specific needs. Did you know that nearly half of workplace adjustments incur no costs? Being prepared can make a significant difference.
-
Know Your Rights: It’s essential to familiarize yourself with your rights under the Americans with Disabilities Act (ADA) and the Fair Employment and Housing Act (FEHA). As Jennifer Shaw, founder of Shaw Law Group, wisely points out, "The burden is on the employee to identify a workable adjustment." Understanding these laws empowers you to advocate for yourself effectively.
-
Communicate Clearly: When discussing your needs, express them assertively and clearly. Using 'I' statements can help convey how the absence of accommodations affects your work performance. Clear communication is vital in ensuring your needs are understood and respected.
-
Request Written Confirmation: After meetings, don’t hesitate to ask for written summaries of the discussions and any agreements reached. This documentation can be crucial if disputes arise later. The Mundt v. Sheriff, Okaloosa County case highlights the importance of clear documentation in the interactive process.
-
Seek Support: If you feel it’s necessary, involve a trusted colleague or union representative to accompany you during discussions. Having an ally can help ensure that your voice is heard and respected. Engaging support can also ease the perceived risks associated with disclosing your needs.
By employing these strategies, you can navigate the Pasadena interactive process workplace mediation with increased confidence and clarity. Remember, you’re not alone in this journey, and these steps can lead to more effective outcomes in Pasadena interactive process workplace mediation.

Explore Example Scenarios in the Interactive Process
Understanding the interactive method can truly be enriched by examining real-life situations that demonstrate its effectiveness in Pasadena interactive process workplace mediation. Let’s explore a few examples that show how this process can unfold positively:
-
Scenario 1: Request for Modified Work Hours
Imagine an employee with a chronic illness who needs modified work hours to manage their condition better. The organization engages in a constructive dialogue, exploring options like flexible scheduling. After several discussions, they agree on a part-time schedule that meets the worker's needs while keeping business operations running smoothly. This collaboration not only supports the worker's health but also boosts overall productivity. In fact, studies show that 85% of organizations report increased staff retention as a direct benefit of such accommodations (source: Job Accommodation Network). -
Scenario 2: Equipment Modification
Consider an employee with a disability who requests specialized equipment to perform their job effectively. Initially, the organization hesitates due to cost concerns, but they commit to the interactive process by exploring funding options and alternative solutions. Ultimately, they find a cost-effective solution that meets the employee's needs without causing undue hardship. Notably, 61% of organizations indicate that modifications incur no expenses to implement (source: Job Accommodation Network), proving that many solutions can be both effective and economical. -
Scenario 3: Communication Barriers
Think about an employee who is hard of hearing and requests accommodations for meetings. The employer organizes a meeting to discuss potential solutions, such as sign language interpreters and written materials. Through open dialogue, they agree on a plan that ensures effective communication during meetings. This proactive approach not only creates a more inclusive workplace but also aligns with findings that show improved interactions with coworkers (35%) and increased overall company morale (29%) as indirect benefits of accommodations (source: Job Accommodation Network).
These scenarios highlight the vital role of open communication and collaboration in Pasadena interactive process workplace mediation. They illustrate how both parties can come together to find effective solutions that benefit the workplace as a whole. So, how can we foster this kind of supportive environment in our own workplaces?

Conclusion
Mastering the Pasadena interactive process for workplace mediation is crucial for creating an inclusive environment where employees with disabilities can truly thrive. This process not only facilitates essential accommodations but also reinforces the legal obligations that employers must uphold. By ensuring compliance with the Fair Employment and Housing Act (FEHA) and the Americans with Disabilities Act (ADA), we can foster a supportive workplace.
Have you considered how engaging in this process can lead to higher employee satisfaction and retention rates? It’s true! The article outlines key elements of the interactive process, such as:
- Initiating requests
- The importance of open dialogue
- Thorough documentation
- Ongoing follow-up
Real-life scenarios illustrate how effective communication and collaboration can yield positive outcomes for both employees and employers.
Ultimately, fostering a culture of proactive engagement in the Pasadena interactive process is vital. By understanding our legal responsibilities and implementing supportive strategies, we can create a workplace that values every individual. Embracing open dialogue not only enhances employee well-being but also contributes to a more productive and harmonious work environment for all.
Let’s take these steps together. By prioritizing the needs of our employees, we can build a workplace that truly supports everyone.
Frequently Asked Questions
What is the Pasadena interactive process workplace mediation?
The Pasadena interactive process workplace mediation is a vital conversation between management and staff aimed at making necessary adjustments in the workplace for individuals with disabilities, ensuring they receive the support needed to perform their roles effectively.
When does the Pasadena interactive process begin?
The process begins when a worker requests a modification or when the organization recognizes a potential need for accommodation.
What are the key elements of the interactive process?
The key elements include initiation of the process, constructive dialogue between the worker and employer, thorough documentation of discussions and decisions, and follow-up to monitor the effectiveness of adjustments made.
Why is dialogue important in the interactive process?
Dialogue is crucial as it allows both parties to discuss the individual's specific needs and the employer's ability to meet those needs. A federal court case has shown that a worker's refusal to engage can weaken their legal claims.
What role does documentation play in the interactive process?
Documentation is critical for legal compliance and future reference, as it keeps thorough records of discussions, decisions made, and actions taken, which can protect employers in case of disputes.
How important is follow-up after adjustments are made?
Follow-up is important to monitor the effectiveness of the adjustments and ensure they remain suitable for the worker's needs, fostering ongoing dialogue.
What are some statistics regarding accommodations in the workplace?
About 86% of employees who sought adjustments received them, but many felt they had to work harder than their peers due to insufficient support. Additionally, only 6% of surveyed organizations in California provided ongoing adjustments.
What is the median annual cost of ongoing accommodations for businesses?
The median annual cost of ongoing accommodations is $3,750, which highlights the financial implications for businesses in providing necessary support.
Why is the Pasadena interactive process important for employers?
It is crucial for ensuring compliance with legal requirements and providing effective support to workers, fostering a more inclusive workplace.