Introduction
Navigating the complexities of wage and hour claims can feel overwhelming for both employees and employers, especially in a vibrant place like Orange County. But there’s hope! The employment mediation process offers a supportive alternative, allowing everyone involved to resolve disputes in a confidential and collaborative environment. This approach not only reduces the time and costs associated with traditional litigation but also fosters understanding and cooperation.
You might be asking yourself: what are the essential steps to prepare for mediation, and how can you ensure a positive outcome? This guide is here to help you through the intricacies of the Orange County employment mediation process. Together, we’ll equip you with the knowledge needed to effectively tackle wage and hour disputes and achieve lasting resolutions.
Let’s take this journey together, ensuring that you feel supported every step of the way.
Understand Employment Mediation for Wage and Hour Claims
The orange county employment mediation process for wage and hour is a voluntary process where a neutral mediator helps facilitate discussions between employees and employers to resolve claims. This approach is particularly beneficial because it encourages open communication in a confidential setting. It allows both parties to work together towards a solution that works for everyone, without the stress of litigation. Mediation typically takes much less time than traditional legal processes, often resolving conflicts in just weeks instead of the months or even years that litigation can drag on.
The benefits of negotiating wage disputes are significant. Not only is it faster, but it also saves money, easing the financial burden on both sides. For example, the U.S. Equal Employment Opportunity Commission (EEOC) reported that conflict resolution secured over $440.5 million for individuals in private sector and state and local government workplaces. This shows just how effective mediation can be in tackling wage-related issues. Plus, agreements reached through negotiation are legally binding and often more lasting than those imposed by courts, ensuring that both parties stick to the terms they’ve agreed upon.
Experts highlight how effective negotiation in the orange county employment mediation process for wage and hour can be in resolving wage disputes. Studies suggest that the orange county employment mediation process for wage and hour can help alleviate the pressure on California's overloaded judicial system, offering a quicker path to justice for workers while minimizing risks for employers. Moreover, negotiation allows for the exploration of human dynamics that are often overlooked in litigation, helping to clear up misunderstandings and find sustainable solutions.
Real-world examples illustrate the power of negotiation in wage conflicts. Mediators from Conclude ADR have successfully facilitated discussions that led to fair resolutions in cases involving unpaid wages and overtime claims. This demonstrates how mediation can effectively address complex issues while keeping everything confidential. By choosing to negotiate with Conclude ADR, both workers and employers can handle conflicts more effectively, ultimately leading to positive outcomes for everyone involved.

Prepare for Mediation: Essential Steps and Documentation
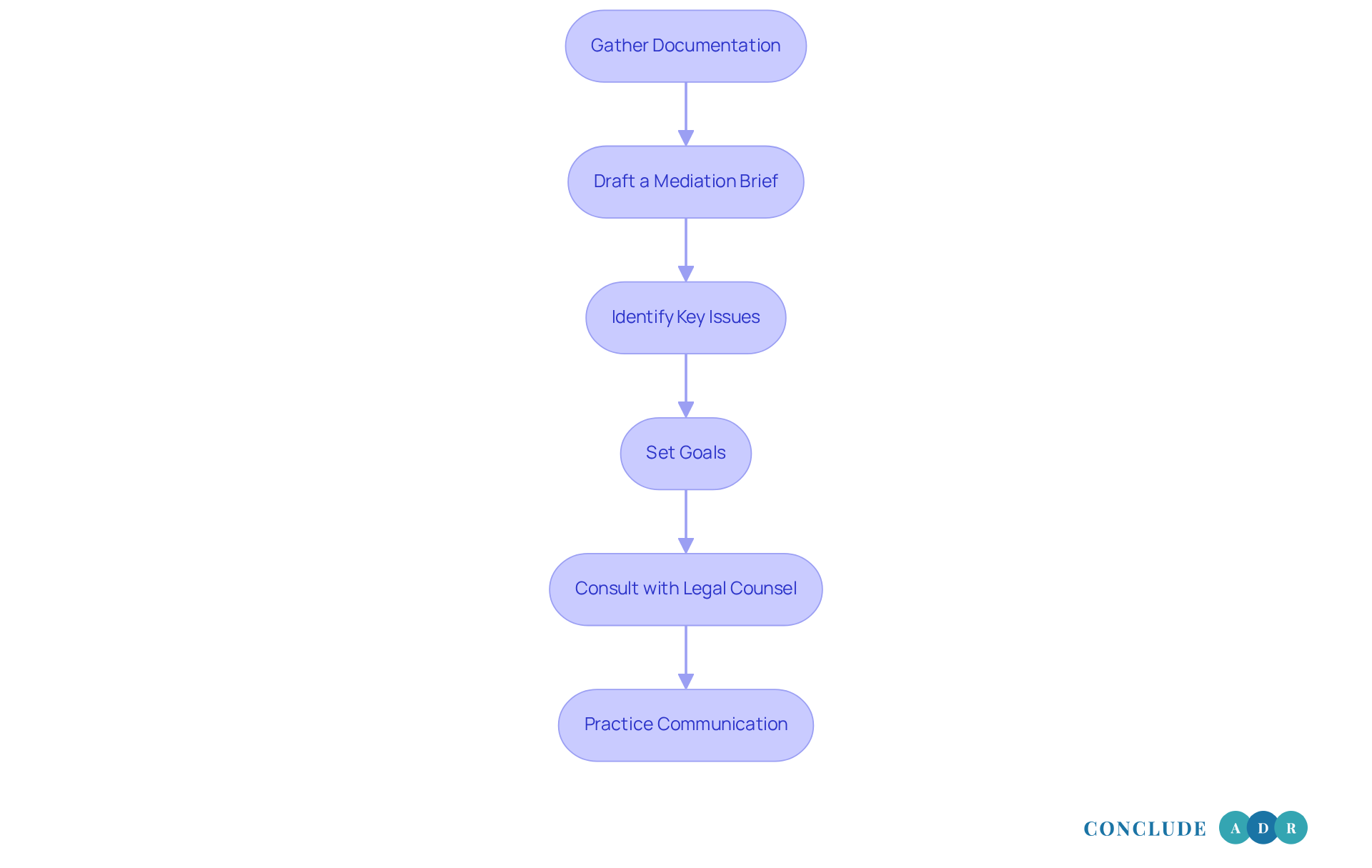
Preparing for mediation can feel overwhelming, but with the right steps, you can approach it with confidence and clarity. Here’s how to get started:
-
Gather Documentation: Start by collecting all the important documents that support your claims. Think about pay stubs, time records, employment contracts, and any correspondence related to your dispute. Having these documents on hand is crucial for establishing the facts of your case and making the negotiation process smoother.
-
Draft a Mediation Brief: Create a brief summary of your position. This should include key facts, legal arguments, and what you hope to achieve. This brief will serve as your roadmap during the negotiation, helping to keep discussions focused and reminding everyone of the legally binding nature of any agreements.
-
Identify Key Issues: Take a moment to clearly define the main issues at stake in your dispute. Understanding these will empower you to express your position effectively and encourage productive dialogue.
-
Set Goals: What do you want to achieve from this negotiation? Having clear goals will guide your strategy and help you evaluate potential compromises along the way.
-
Consult with Legal Counsel: If you can, reach out to an attorney who specializes in employment law. Their expertise can be invaluable, ensuring you’re fully prepared and aware of your rights, which can boost your confidence during the process.
-
Practice Communication: Rehearse how you’ll present your case and respond to possible counterarguments. This practice will not only enhance your confidence but also improve your ability to engage constructively during discussions.
By following these steps and ensuring you have the necessary documentation, you can navigate the orange county employment mediation process for wage and hour more effectively, leading to a more favorable resolution of your employment issue. Remember, addressing conflicts early through the orange county employment mediation process for wage and hour claims can significantly ease the burden on the judicial system and enhance the likelihood of settling these claims. You’ve got this!

Navigate the Mediation Session: Roles and Expectations
Understanding the roles and expectations during the orange county employment mediation process for wage and hour disputes is essential for achieving a positive outcome. Let’s explore what you can expect:
-
Role of the Mediator: Think of the mediator as a supportive guide. They facilitate discussions and encourage open communication between everyone involved. Instead of making decisions for you, the mediator helps you explore different options for resolution.
-
Role of the Parties: As a participant, it’s important to come prepared to share your thoughts openly and honestly. Active listening is crucial, and being open to alternative solutions that may come up during discussions can lead to better outcomes.
-
Session Structure: Mediation usually starts with an introduction where the mediator explains the process and sets ground rules. This is followed by joint discussions, and if necessary, private sessions (caucuses) to address sensitive issues individually.
-
Expectations: You can look forward to a collaborative environment where both sides are encouraged to express their views. The goal of the orange county employment mediation process for wage and hour is to reach an agreement that works for everyone, making it essential to maintain a respectful and open-minded attitude throughout the process.
-
Confidentiality: Rest assured, all conversations during mediation are confidential. This means anything said cannot be used in court if an agreement isn’t reached. This confidentiality encourages honest dialogue and helps explore potential solutions, increasing the chances of a successful resolution.
-
Flexibility of Mediation: One of the great things about mediation is its flexibility. It can be scheduled at convenient times and tailored to meet the unique needs of those involved, making it easier for everyone to participate.
-
The orange county employment mediation process for wage and hour is often a more cost-effective option compared to formal legal action or lengthy grievance procedures. It’s a practical choice for those seeking resolution without breaking the bank.
-
Quotes from Experienced Mediators: Many mediators emphasize that preparation is vital for success. For instance, Demetra Pontisakos points out that resolving conflicts early can save time and resources, which is something we all appreciate.
-
Success Rates Based on Preparation: Research shows that parties who come well-prepared for negotiation sessions tend to achieve higher success rates. This highlights just how important it is to prepare thoroughly.
-
Developing Approaches: The landscape of conflict resolution is evolving, with a growing emphasis on conflict prevention and cooperative methods. This shift reflects current trends in resolution strategies, making it an exciting time for mediation.

Manage Outcomes: Handling Agreements and Next Steps
Effectively managing results after a negotiation session is crucial for ensuring that arrangements are respected and conflicts are resolved in a way that feels satisfactory for everyone involved. Here are some key steps to follow:
-
Document the Accord: It’s vital to have any agreements reached during mediation recorded in writing. This should include a formal settlement document that clearly outlines the terms and conditions accepted by both parties. Think about how reassuring it is to have everything laid out clearly.
-
Review the Contract: Both parties should take the time to carefully examine the contract to ensure it accurately reflects their understanding and intentions. Consulting with legal counsel before signing can provide extra assurance and clarity. Remember, an unenforceable settlement contract can undermine the benefits of negotiation, so clarity and mutual understanding are essential.
-
Follow Through: Sticking to the terms of the contract is key. This may involve making payments, adjusting workplace policies, or fulfilling other obligations as specified in the settlement. Did you know that in 2023, 14% of customer claimant arbitration award cases concluded in paper cases led to customers receiving compensation? This highlights how important it is to follow through effectively on resolution arrangements.
-
Establish a Timeline: Setting clear timelines for when obligations must be met fosters accountability and provides a structured framework for follow-up. It ensures that everyone involved is aware of their responsibilities. While the time required to conclude contracts after negotiation can vary, having a schedule can help optimize this process.
-
Communicate Openly: Keeping transparent channels of communication with the other party is crucial for addressing any concerns that may arise during the execution of the contract. If challenges come up, consider revisiting negotiations or seeking additional help to amicably resolve disagreements. Remember, following up on arrangements made during negotiation is vital for ensuring they are executed effectively.
Successful follow-through on mediation agreements can lead to positive outcomes, such as clarifying service delivery timelines and achieving mutually beneficial settlements. Let’s work together to ensure that the agreements we make lead to the resolutions we all desire.

Conclusion
The Orange County employment mediation process for wage and hour claims presents a wonderful alternative to traditional litigation. It creates a collaborative space where employees and employers can come together to resolve disputes effectively. Imagine being able to engage in open dialogue with a neutral mediator, leading to quicker and more cost-effective resolutions that often feel more satisfying than those imposed by a court.
Throughout this article, we’ve explored the many benefits of mediation. It’s efficient, confidential, and can result in legally binding agreements that encourage lasting compliance. To maximize your chances of a successful outcome, it’s essential to prepare well. Gather your documentation, draft mediation briefs, and consult with legal counsel. Understanding the roles and expectations during the mediation session can also enhance communication and pave the way for a positive resolution.
Ultimately, the Orange County employment mediation process not only eases the burden on our judicial system but also empowers both parties to take control of their disputes. Embracing this approach can lead to meaningful resolutions, fostering a healthier workplace dynamic. Engaging in mediation for wage and hour claims isn’t just a practical choice; it’s a proactive step towards creating a fair and just work environment for everyone involved.
So, why not consider mediation? It could be the key to resolving your disputes in a way that feels right for you.
Frequently Asked Questions
What is the employment mediation process for wage and hour claims in Orange County?
The employment mediation process for wage and hour claims in Orange County is a voluntary process where a neutral mediator helps facilitate discussions between employees and employers to resolve claims.
What are the advantages of mediation over litigation for wage disputes?
Mediation is faster, often resolving conflicts in weeks rather than months or years. It also saves money for both parties and encourages open communication in a confidential setting.
How effective is mediation in resolving wage-related issues?
Mediation has proven effective, with the U.S. Equal Employment Opportunity Commission (EEOC) reporting that conflict resolution secured over $440.5 million for individuals in various workplaces, demonstrating its efficacy in tackling wage-related issues.
Are agreements reached through mediation legally binding?
Yes, agreements reached through negotiation in mediation are legally binding and often more lasting than those imposed by courts.
How does the Orange County employment mediation process alleviate pressure on the judicial system?
The mediation process offers a quicker path to justice for workers while minimizing risks for employers, helping to alleviate the pressure on California's overloaded judicial system.
What role do human dynamics play in the mediation process?
Negotiation in mediation allows for the exploration of human dynamics that are often overlooked in litigation, helping to clear up misunderstandings and find sustainable solutions.
Can you provide examples of successful mediation outcomes?
Mediators from Conclude ADR have successfully facilitated discussions that led to fair resolutions in cases involving unpaid wages and overtime claims, illustrating the effectiveness of mediation in addressing complex issues confidentially.