Introduction
The quest for equal pay in the workplace can often feel overwhelming, leading to tension and conflict. It’s crucial to find effective ways to resolve these issues. The Orange County employment mediation process provides a nurturing space for both employees and employers to discuss pay disparities in a confidential and supportive environment.
But navigating this process can seem daunting. What steps can you take to ensure a successful outcome? Understanding the intricacies of mediation can empower you to advocate for fair compensation. It’s not just about resolving disputes; it’s about fostering a culture of transparency and collaboration.
Imagine a workplace where everyone feels valued and heard. Mediation can help create that environment, allowing for open dialogue and mutual understanding. By engaging in this process, you’re not only addressing your own concerns but also contributing to a more equitable workplace for all.
So, let’s explore how mediation can be a powerful tool in your journey towards fair pay. Together, we can work towards a solution that benefits everyone.
Understand Employment Mediation and Its Importance for Equal Pay
The orange county employment mediation process for equal pay is a thoughtful approach where a neutral third party, known as a mediator, helps employees and employers resolve workplace conflicts. This process is vital because it creates a confidential and less confrontational space compared to litigation. Mediation allows both sides to voice their concerns and work together towards a resolution that feels right for everyone involved.
At Conclude ADR, we’re here to help you resolve your issues quickly, efficiently, and fairly with our team of subject matter experts. Our skilled mediators and arbitrators bring decades of experience in alternative conflict resolution, ensuring that the process is impartial and supportive. Understanding the importance of the orange county employment mediation process for equal pay in equal pay disputes is essential; it not only addresses grievances but also fosters a culture of transparency and fairness in the workplace.
Have you ever felt uneasy about pay disparities? By engaging in these discussions, employees can share their concerns, while employers can demonstrate their commitment to fair practices. This proactive approach can lead to stronger workplace relationships and a more inclusive environment.
We offer flexible scheduling options, including evenings and weekends, prioritizing your needs to ensure our services are accessible when you need them most. Let’s work together to create a fair and supportive workplace.

Prepare for Mediation: Essential Steps and Documentation
To prepare effectively for mediation, let’s explore some essential steps together:
-
Gather Documentation: Start by compiling all the important documents that support your case. Think about pay stubs, employment contracts, performance reviews, and any correspondence related to your pay concerns. This evidence is crucial for backing up your claims during negotiations. Remember, agreements made in mediation are legally binding and often more lasting than court-imposed outcomes.
-
Clarify Your Goals: Take a moment to define what you truly want to achieve from this negotiation process. Are you looking for a pay adjustment, back pay, or perhaps changes in company policy? Having clear objectives will guide your discussions and increase the chances of a positive outcome.
-
Understand the Negotiation Process: Familiarize yourself with how mediation works. Knowing the roles of the mediator and the parties involved can help you navigate the session more effectively. This orange county employment mediation process for equal pay is designed to alleviate the burden on the judicial system and expedite resolutions. In fact, successful negotiations in Florida, particularly through the orange county employment mediation process for equal pay, have shown resolution rates between 70% and 80%, highlighting the efficiency of mediation.
-
Practice Communication: Prepare to express your concerns in a clear and calm manner. Consider role-playing with a trusted friend or advisor to refine your delivery and manage emotional reactions. This practice is vital, as conflict resolution often involves complex human interactions that can be overlooked in litigation.
-
Consider Possible Outcomes: Reflect on potential resolutions that would be acceptable to you. Being open to compromise can lead to a more productive negotiation session. Remember, successful resolutions in Florida have demonstrated impressive resolution rates, particularly in employment conflicts. This flexibility can pave the way for tailored solutions that satisfy everyone involved. Plus, with the rise of virtual facilitation, it’s easier than ever for individuals to engage in the process.

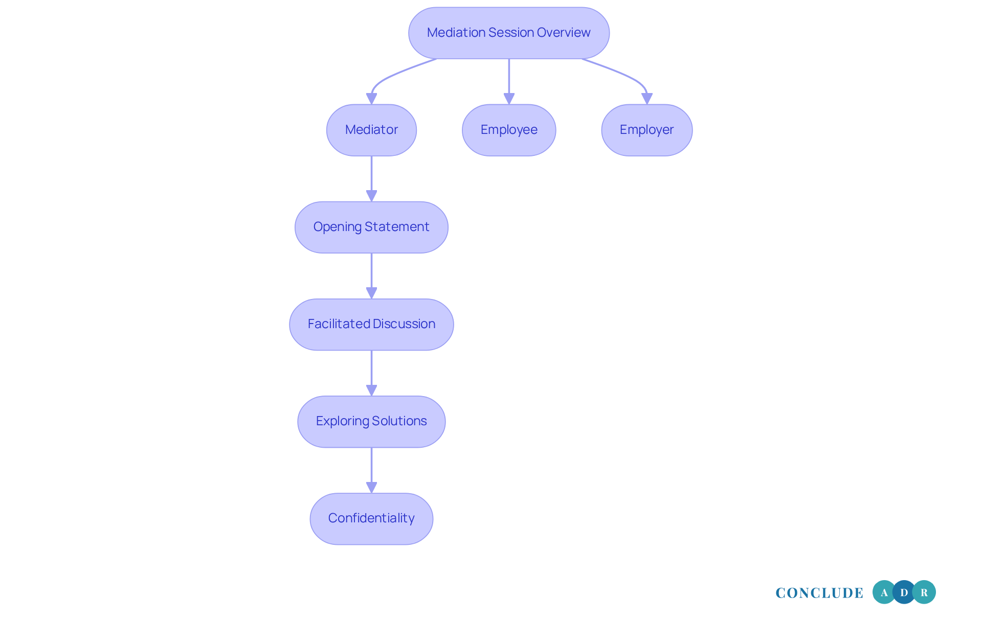
Navigate the Mediation Session: Roles, Expectations, and Procedures
Navigating the orange county employment mediation process for equal pay during a mediation session for workplace disputes can feel daunting. But understanding the key roles and procedures can make a significant difference in the outcome. Let’s explore how this process unfolds and how it can benefit everyone involved.
Roles of Participants:
- Mediator: Think of the mediator as a neutral guide, someone who ensures that both parties have the chance to share their thoughts and feelings.
- Employee: This is the person raising the concern. It’s important for them to present their case clearly and respectfully, as their voice matters.
- Employer: The representative from the organization plays a crucial role in responding to the employee's concerns and working collaboratively towards a resolution.
Session Structure:
Mediation usually kicks off with an opening statement from the mediator. This sets the stage, outlining the process and establishing ground rules. Each party then has the opportunity to share their perspective without interruptions, creating a respectful and understanding environment.
Facilitated Discussion:
During this phase, the mediator guides the conversation, encouraging open dialogue and clarifying any misunderstandings. This is where both sides can express their emotions and viewpoints regarding the compensation issue. It’s a vital step toward finding a successful resolution.
Exploring Solutions:
As discussions unfold, the mediator helps identify potential solutions. It’s essential for everyone to stay open-minded and consider various options that could lead to a mutually agreeable outcome. This collaborative spirit enhances the chances of a successful resolution.
Confidentiality:
One of the most reassuring aspects of mediation is its confidentiality. Anything discussed during the session remains private, which means participants can engage honestly without fear of repercussions. This safe space encourages full participation and genuine dialogue.
It is crucial to understand the roles and procedures involved in the orange county employment mediation process for equal pay. Effective negotiation can save months or even years compared to traditional litigation, making mediation a strategic choice for resolving workplace conflicts. Plus, thorough pre-mediation preparation is key. It equips participants with the tools and mindset needed to engage effectively in the process.
So, as you consider mediation, remember that it’s not just about resolving disputes; it’s about fostering understanding and collaboration. Together, we can navigate these challenges and find a path forward.

Manage Outcomes: Handling Agreements and Next Steps
Effectively managing the results of a negotiation session is crucial for ensuring that agreements are honored and future disputes are minimized. Let’s explore some key steps together:
-
Document the Agreement: Once an agreement is reached, it’s vital to document it comprehensively. This documentation should outline specific terms, timelines, and obligations for both sides. A well-prepared written agreement acts as a safeguard against future misunderstandings, ensuring clarity and mutual understanding. Did you know that in 2025, Florida conflict resolution achieved a success rate of approximately 70-80% across both family and civil cases? This underscores the importance of thorough documentation in successful settlement outcomes.
-
Follow-Up Actions: What steps do you need to take to implement the agreement? This may include scheduling follow-up meetings, adjusting pay structures, or revising company policies to align with the new terms. Timely execution of these actions is essential for maintaining trust and compliance. As highlighted in the case study on "Payment Arrangements Post-Settlement," keeping detailed records of payments received and following up on any missed payments is crucial for ensuring compliance with the settlement terms.
-
Maintain Communication: Open lines of communication between both parties are essential. Regular check-ins can help ensure that the agreement is being honored and that any emerging issues are addressed promptly. This proactive approach fosters a collaborative environment and minimizes the risk of future conflicts. As family attorney and registered mediator Johnston Burkhardt wisely states, "If you are considering divorce and seek a respectful, efficient way forward, conflict resolution may be the right fit." This emphasizes the significance of communication in the resolution process.
-
Evaluate the Process: Reflecting on the negotiation experience can provide valuable insights. Think about which elements of the procedure were successful and what might be enhanced for upcoming disagreements. This assessment not only improves your conflict resolution abilities but also aids in a more effective negotiation process over time. What lessons can you take forward?
-
Seek Further Assistance if Needed: If the agreement is not being honored or if new disputes arise, don’t hesitate to seek further mediation or legal advice. Engaging a neutral third party can help navigate ongoing concerns and facilitate a resolution, ensuring that all parties feel supported and heard. Remember, you’re not alone in this journey.

Conclusion
The Orange County employment mediation process for equal pay is more than just a way to resolve disputes; it’s a vital step toward nurturing a healthier workplace. By encouraging open dialogue and collaboration between employees and employers, mediation not only tackles pay disparities but also fosters a culture of fairness and transparency.
Have you ever felt unheard in your workplace? This process is designed to ensure that everyone’s voice matters. Throughout this article, we’ve explored key aspects of mediation, such as the importance of preparation and understanding participant roles. Steps like gathering documentation and clarifying goals highlight how proactive mediation can be. The impressive resolution rates in Florida further demonstrate how effective this approach can be in achieving satisfying outcomes for everyone involved.
Engaging in the Orange County employment mediation process for equal pay means creating an environment where concerns can be addressed openly. By embracing mediation, we can work together to foster understanding, promote equity, and enhance workplace relationships. Imagine taking that first step toward mediation - it can lead to lasting change and a more inclusive atmosphere for all. Let’s take this journey together, ensuring that every voice is heard and valued.
Frequently Asked Questions
What is employment mediation for equal pay?
Employment mediation for equal pay is a process where a neutral third party, known as a mediator, helps employees and employers resolve workplace conflicts related to pay disparities.
Why is employment mediation important?
Employment mediation is important because it provides a confidential and less confrontational environment compared to litigation, allowing both parties to voice their concerns and work collaboratively towards a resolution.
What role do mediators play in the process?
Mediators facilitate discussions between employees and employers, ensuring that the mediation process is impartial and supportive, leveraging their expertise in alternative conflict resolution.
How does mediation contribute to workplace culture?
Mediation fosters a culture of transparency and fairness in the workplace by addressing grievances and encouraging open discussions about pay disparities, which can strengthen workplace relationships.
What are the benefits of discussing pay disparities through mediation?
Discussing pay disparities through mediation allows employees to express their concerns while enabling employers to demonstrate their commitment to fair practices, leading to a more inclusive work environment.
What scheduling options are available for mediation services?
Mediation services offer flexible scheduling options, including evenings and weekends, to accommodate the needs of the parties involved.