Introduction
Navigating wage disputes in California can feel overwhelming. The complexities of wage and hour laws often leave individuals feeling uncertain about their rights. Understanding these regulations isn’t just helpful; it’s crucial for anyone seeking fair compensation.
This article explores the California employment mediation process, offering insights and practical steps to help you resolve your wage disputes effectively. Have you ever wondered what happens when negotiations stall? How can you prepare for the unexpected twists of mediation?
Let’s take this journey together, ensuring you feel supported every step of the way.
Understand California Wage and Hour Laws
To effectively engage in the California employment mediation process for wage and hour compensation disputes, it’s crucial to grasp California's pay and hour laws. Understanding these regulations not only empowers you but also helps you navigate your rights with confidence. Here are some key points to consider:
-
Minimum Pay: Starting January 1, 2026, the minimum pay in California will be $16.90 per hour. It’s important to know the specific minimum pay that applies to your situation, as it can differ based on your industry or location. Are you aware of what this means for you?
-
Overtime Pay: Employees have the right to overtime pay at a rate of 1.5 times their regular pay for hours worked over 8 in a day or 40 in a week. Familiarizing yourself with how overtime is calculated can make a significant difference in your compensation. Have you checked how your hours are documented?
-
Meal and Rest Breaks: California law requires that employees receive a 30-minute meal break for shifts over 5 hours and a 10-minute rest break for every 4 hours worked. Knowing these rights is essential for identifying any potential violations. How do you feel about your current break schedule?
-
Record Keeping: Employers are obligated to maintain accurate records of hours worked and payments made. This documentation is vital for substantiating claims during negotiations. Are you keeping track of your hours?
-
Legal Protections: It’s important to understand the protections against retaliation for asserting compensation claims, as well as the statute of limitations for filing claims, which is typically three years for salary disputes. Do you feel secure in asserting your rights?
By understanding these regulations, you’ll be better equipped to express your stance during discussions and effectively engage in the California employment mediation process for wage and hour. Remember, you’re not alone in this process; we’re here to support you every step of the way.

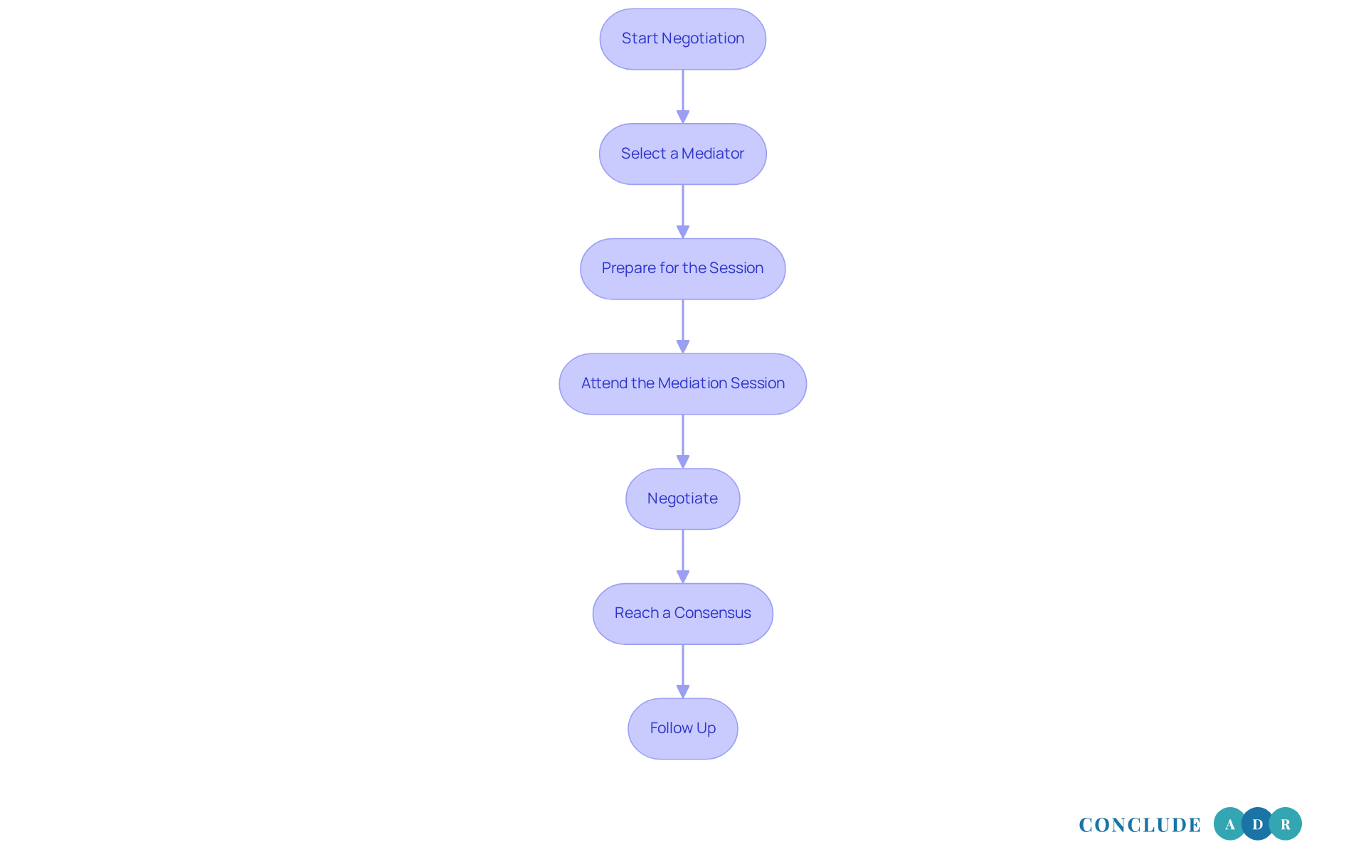
Follow the Mediation Process for Wage Disputes
Navigating wage disputes can be challenging, but engaging in the mediation process can make a significant difference. Here are some key steps to consider:
-
Start Negotiation: If you find yourself facing a salary disagreement, it’s important to seek negotiation assistance as soon as possible. Early intervention can lead to quicker resolutions, as negotiation often proves to be more effective than litigation.
-
Select a Mediator: Choosing the right mediator is crucial. Look for someone from Conclude ADR who specializes in employment disputes and understands wage and hour laws. Their diverse backgrounds and expertise can help you navigate the complexities of your case. As Mae Villanueva, an experienced mediator, points out, a skilled mediator can uncover underlying concerns and clarify misunderstandings, which is essential for effective negotiations.
-
Prepare for the Session: Gather all relevant documentation, such as pay stubs, employment contracts, and any correspondence related to the dispute. This preparation not only supports your assertions but also enhances the negotiation process.
-
Attend the Mediation Session: During the session, both sides will have the opportunity to present their perspectives. The mediator will facilitate discussions, helping to clarify issues and explore potential solutions. Remember, mediation is meant to be a collaborative process, fostering open communication rather than competition.
-
Negotiate: Stay open to negotiation. The mediator will assist in finding common ground and may suggest compromises that could lead to a resolution. With about 70% of cases resolved through negotiation resulting in a settlement, this step is vital.
-
Reach a Consensus: If both sides agree on terms, the mediator will prepare a settlement document. It’s important to ensure that all elements of the contract are clear and acceptable to both parties before signing, as agreements made through negotiation are legally binding.
-
Follow Up: After the negotiation, make sure to follow up to ensure that the terms of the agreement are being met. If any issues arise, consider re-engaging the mediator for further assistance. This follow-up is essential for maintaining compliance and addressing any lingering concerns.
By following these steps and utilizing the resolution-focused services of Conclude ADR, you can navigate the negotiation process more effectively. This approach not only enhances your chances of a satisfactory outcome but also helps you avoid the lengthy and costly litigation process.

Prepare Essential Documentation and Overcome Challenges
Preparation is crucial for a successful negotiation process, especially when it comes to salary disagreements. Let’s explore how you can effectively prepare essential documentation and navigate potential challenges:
-
Gather Documentation: Start by compiling all relevant documents that support your claims. This includes:
- Pay stubs and tax returns
- Employment contracts and job descriptions
- Time records and schedules
- Correspondence with your employer regarding wage issues
-
Create a Negotiation Summary: Draft a summary that clearly outlines your position, the facts of your case, and your desired outcome. This document should be concise yet persuasive, highlighting the key points you want to address. Remember, a well-prepared negotiation brief is vital for achieving lasting solutions. As Susan E. Guthrie wisely notes, "A well-crafted settlement agreement is foundational for lasting resolutions."
-
Anticipate Challenges: It’s important to prepare for potential obstacles you might face, such as:
- Disputes over the accuracy of time records
- Employer claims of compliance with wage laws
- Emotional responses during discussions
Did you know that high emotional intelligence (EI) can boost mediation success rates by 60%? Managing emotions effectively during mediation is essential.
-
Practice Your Presentation: Rehearse how you’ll present your case during discussions. Focus on articulating your points clearly and calmly, and be ready to address counterarguments. Engaging in role-play scenarios can help you refine your approach and build confidence.
-
Stay Open-Minded: Approach the negotiation process with a willingness to listen and negotiate. Flexibility can help you overcome obstacles and lead to a more amicable resolution. Studies show that negotiation can resolve disputes much quicker than litigation, which can take months or even years. Additionally, understanding cultural differences is vital in conflict resolution. Jan Frankel Schau emphasizes the importance of being aware of multi-cultural settings.
By thoroughly preparing and anticipating challenges, you can significantly enhance your chances of achieving a successful resolution. Consider the cost-effectiveness of conflict resolution compared to traditional legal proceedings; it often offers a more efficient solution for everyone involved. Remember, you’re not alone in this process, and with the right preparation, you can navigate these challenges with confidence.

Understand Possible Outcomes of Mediation
Mediation can lead to various outcomes, and understanding these can significantly enhance your preparation for the session.
-
Settlement Agreement: Imagine the relief of reaching a mutually agreed-upon settlement. This is the most favorable outcome, where both sides sign a legally binding contract that clearly outlines the terms of the resolution, including any confidentiality and non-retaliation clauses. Knowing that these arrangements are enforceable helps ensure that everyone complies with the agreed terms.
-
Partial Consensus: Sometimes, groups may find common ground on specific issues while leaving others unsettled. This can be a stepping stone, requiring further negotiation or additional discussion sessions to address any outstanding concerns.
-
No Accord: What if negotiation doesn’t lead to an agreement? Participants might consider exploring other options, like litigation. Being aware of this possibility allows you to prepare for the next steps effectively.
-
Confidentiality: One of the comforting aspects of mediation is that discussions are generally private. This means anything talked about cannot be used in court if the negotiation fails. This confidentiality encourages open dialogue, allowing individuals to communicate more freely and work towards a resolution. Plus, if mediation doesn’t succeed, the information shared remains protected, safeguarding the parties involved.
-
Follow-Up Actions: If a consensus is reached, it’s crucial to understand the follow-up actions needed to implement the terms effectively. On the other hand, if no agreement is reached, consulting with legal counsel can provide guidance on exploring your options moving forward.
By understanding these potential outcomes, you can approach negotiation with a realistic mindset, enhancing your readiness for whatever results may arise. Did you know that, according to the EEOC, conflict resolution is efficient, usually completed in one session lasting one to five hours, with an average processing time of 84 days? Mae Villanueva, a founder of Mae Villanueva Mediation, emphasizes that mediation offers a streamlined path to resolution, ensuring fairness for all parties and expanding access to justice.
Embrace the journey of mediation with an open heart, knowing that each step brings you closer to resolution.

Conclusion
Mastering the California employment mediation process for wage disputes is about more than just understanding the laws; it’s about empowering yourself. By familiarizing yourself with wage and hour laws, you can confidently assert your rights and navigate the mediation landscape with clarity and purpose.
Have you ever felt uncertain about your compensation rights? Recognizing minimum pay standards and overtime rights is crucial. Proper documentation can make all the difference. Engaging with a skilled mediator, preparing essential documents, and anticipating challenges can significantly enhance your chances of a favorable outcome. Imagine walking into that mediation session feeling prepared and informed!
The journey through mediation isn’t just about resolving conflicts; it’s an opportunity to advocate for your rights and seek fair compensation. Embracing this process with preparation and an open mind can lead to effective resolutions, fostering a more equitable workplace.
So, if you’re facing wage disputes, take proactive steps now. Equip yourself with knowledge and support, and pave the way for a successful negotiation experience in California’s evolving employment landscape. You deserve to be heard and compensated fairly.
Frequently Asked Questions
What is the minimum pay rate in California starting January 1, 2026?
The minimum pay in California will be $16.90 per hour starting January 1, 2026.
How is overtime pay calculated in California?
Employees in California are entitled to overtime pay at a rate of 1.5 times their regular pay for hours worked over 8 in a day or over 40 in a week.
What are the meal and rest break requirements for employees in California?
California law mandates that employees receive a 30-minute meal break for shifts over 5 hours and a 10-minute rest break for every 4 hours worked.
What are employers required to do regarding record keeping?
Employers must maintain accurate records of hours worked and payments made, which are essential for substantiating claims during negotiations.
What legal protections exist for employees asserting compensation claims in California?
Employees are protected against retaliation for asserting compensation claims, and the statute of limitations for filing claims is typically three years for salary disputes.
How can understanding California wage and hour laws help employees?
Understanding these regulations empowers employees to navigate their rights confidently and engage effectively in the California employment mediation process for wage and hour disputes.