Introduction
Navigating the California employment mediation process for wage and hour disputes can feel overwhelming, especially with significant changes coming in 2026. It’s completely understandable to feel uncertain. But don’t worry-understanding California's wage and hour laws is key to effectively managing this complex landscape.
With the right preparation and knowledge, you can turn potential conflicts into constructive resolutions. Imagine transforming a stressful situation into a positive outcome! What strategies can help you not only grasp these laws but also use them to achieve a successful mediation result?
Here are some key benefits of engaging in mediation:
- Empowerment: You take control of the situation.
- Cost-Effectiveness: Mediation often saves time and money compared to litigation.
- Confidentiality: Keep your matters private.
By focusing on these aspects, you can approach mediation with confidence. Remember, you’re not alone in this journey. Together, we can navigate these challenges and find a resolution that works for you.
Understand California Wage and Hour Laws
Engaging in the ca employment mediation process for wage and hour disputes can feel overwhelming, particularly with the changes coming in California's wage and hour laws in 2026. But understanding these laws is crucial for effectively navigating the ca employment mediation process for wage and hour. Let’s explore some key aspects together:
-
Minimum Wage: Starting January 1, 2026, California's minimum wage will be $16.90 per hour. This rate is vital for assessing claims related to unpaid earnings, reflecting the state’s commitment to fair pay for all workers.
-
Salary Minimum for Exempt Employees: From January 1, 2026, the salary minimum for exempt-status employees will increase to $70,304 annually. This change is important for determining who qualifies for overtime and other wage-related claims.
-
Overtime Pay: Employees have the right to overtime pay for hours worked beyond 8 in a day or 40 in a week, typically calculated at 1.5 times their regular rate. Understanding these rules is essential for evaluating claims within the CA employment mediation process for wage and hour and comprehending potential employer liabilities.
-
Meal and Rest Breaks: California law requires specific meal and rest breaks for employees, which are crucial for maintaining workplace standards. Familiarizing yourself with these regulations can help identify potential breaches during the ca employment mediation process for wage and hour negotiations.
-
Record Keeping: Employers are required to keep accurate records of hours worked and wages paid. Understanding these requirements is key for validating claims during the ca employment mediation process for wage and hour negotiations, as proper documentation can significantly influence outcomes.
-
Workplace Know Your Rights Notice: Under SB 294, employers must provide written notices of workers' rights to employees. This is essential for ensuring that employees know their rights and can advocate for themselves during the ca employment mediation process for wage and hour.
By grasping these regulations, you can prepare more effectively for the ca employment mediation process for wage and hour negotiations. This knowledge empowers you to advocate for your rights and confidently navigate the complexities of the ca employment mediation process for wage and hour conflicts. Moreover, understanding the penalties for non-compliance with these laws underscores the importance of adhering to wage and hour regulations. Remember, you’re not alone in this process; we’re here to support you every step of the way.

Follow the Mediation Process for Wage Disputes
Navigating wage disputes can be challenging, but engaging in the mediation process can make a significant difference. Here’s how you can approach it with care and understanding:
-
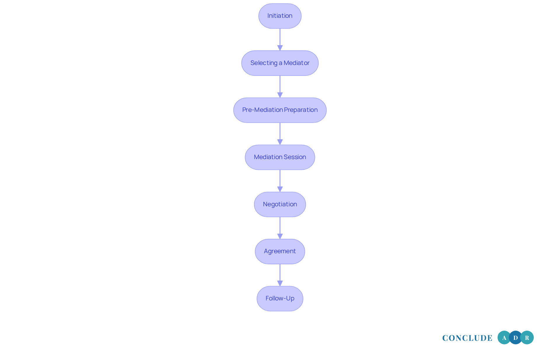
Initiation: If you find yourself in a dispute, consider requesting mediation as soon as possible. Early engagement can ease the stress and costs that often come with prolonged conflicts. It’s about finding a resolution together, sooner rather than later.
-
Selecting a Mediator: Choose a mediator who specializes in wage and hour conflicts. An experienced mediator not only understands the legal nuances but also knows how to guide discussions effectively. This expertise can increase the chances of a favorable outcome for everyone involved.
-
Pre-Mediation Preparation: Gather all relevant documents, like pay stubs and employment contracts. Being well-prepared boosts your confidence and helps ensure that discussions are organized and productive. It’s about setting the stage for a successful conversation.
-
Mediation Session: During the session, the mediator will facilitate discussions, allowing each side to share their perspective. This joint session is crucial; it helps reveal priorities and fosters open communication, which is essential for resolving conflicts effectively.
-
Negotiation: The mediator will guide the negotiation process, encouraging both sides to explore potential solutions and compromises. Understanding each party's underlying interests can lead to creative solutions that satisfy everyone’s needs.
-
Agreement: If you reach an agreement, it will be documented and signed by both parties, making it enforceable. This step is vital as it formalizes the resolution and ensures accountability moving forward.
-
Follow-Up: After the negotiation, it’s important to check in on the agreement to ensure compliance and address any lingering issues. This follow-up can help prevent future disputes and reinforce your commitment to the agreed terms.
By following these steps, you can navigate the mediation process more effectively, increasing the likelihood of a satisfactory resolution. Mediation has proven to be a valuable alternative to litigation, often leading to settlements that both sides find acceptable. Remember, you’re not alone in this process; we’re here to support you every step of the way.

Prepare Essential Documentation and Overcome Challenges
Preparation is key to achieving a successful mediation outcome. Are you ready to navigate this process with confidence? Here’s how to prepare essential documentation and address potential challenges:
-
Gather Documentation: Start by collecting all relevant documents. This includes:
- Pay stubs and tax returns to demonstrate your income.
- Employment contracts that outline wage agreements.
- Time records showing the hours you’ve worked.
- Any correspondence related to the conflict, like emails or letters.
-
Create a Settlement Brief: Draft a settlement brief that summarizes the disagreement, your perspective, and the outcome you hope to achieve. This document should clearly outline the facts and the legal basis for your claims, helping you articulate your position effectively.
-
Identify Challenges: It’s important to anticipate potential challenges that may arise during negotiations. Emotional responses or miscommunication can be common hurdles. What strategies can you prepare to address these issues? Practicing calm communication techniques can be incredibly helpful.
-
Consult with Experts: If you feel it’s necessary, don’t hesitate to consult with legal or financial experts. They can help ensure your documentation is comprehensive and accurate, giving you peace of mind.
-
Practice Your Presentation: Rehearse how you will present your case during the discussion. This practice can help reduce anxiety and improve clarity, making you feel more at ease during the conversation.
By being well-prepared, you can navigate the employment mediation process for wage and hour more confidently and effectively. Remember, you’re not alone in this journey; we’re here to support you every step of the way.

Understand Possible Outcomes of Mediation
Mediation can lead to several outcomes, each with its own implications for everyone involved. Let’s explore these together:
-
Settlement Agreement: Imagine reaching a mutually agreed-upon settlement. This is often the most favorable outcome. A legally binding agreement, documented and signed by both sides, ensures clarity and enforceability. A well-crafted settlement agreement is crucial in the ca employment mediation process for wage and hour, as it lays the groundwork for a lasting resolution, particularly given the rising penalties for wage and hour violations under new labor proposals.
-
Partial Agreement: Sometimes, groups find common ground on certain issues while leaving others unresolved. This can be a starting point, but it often means more discussions or additional facilitation sessions are needed to tackle those outstanding matters. How might you feel about revisiting these topics?
-
No Accord: If negotiations don’t lead to an agreement, it’s okay to explore other options, like litigation. Remember, negotiation is a voluntary process, allowing either side to step back at any time. It’s important to feel comfortable with the direction you choose.
-
Follow-Up Actions: No matter the outcome, discussing follow-up actions after mediation is essential. This could involve scheduling more meetings, completing necessary documentation, or setting a timeline for compliance with any agreements made. With the changing regulatory landscape, including the Heat Workforce Standards Act of 2025, effective negotiation becomes even more vital. How can we ensure we’re prepared for these changes?
-
Emotional Resolution: Even without a formal settlement, mediation can provide emotional closure. It offers a structured space for parties to express their concerns and grievances, which can be incredibly healing.
Understanding these possible outcomes helps you approach negotiations with a clearer perspective, enhancing your readiness for the next steps. Did you know that about 70% of cases resolved through the ca employment mediation process for wage and hour result in a settlement? This statistic highlights the effectiveness of mediation. As Susan E. Guthrie, a leader in dispute resolution, reminds us, a well-crafted settlement agreement is foundational for lasting resolutions. Let’s work together to navigate this process.

Conclusion
Understanding the California employment mediation process for wage and hour disputes is crucial for employees who want to resolve conflicts effectively. Have you ever felt overwhelmed by the complexities of labor laws? By familiarizing yourself with key regulations - like minimum wage, overtime rules, and meal and rest break requirements - you can navigate mediation with confidence. This knowledge not only empowers you but also enhances your ability to advocate for your rights during negotiations.
Throughout this article, we’ve highlighted essential strategies for engaging in the mediation process. From:
- Initiating mediation promptly
- Selecting a knowledgeable mediator
- Preparing necessary documentation
- Understanding potential outcomes
Each step is vital for achieving a satisfactory resolution. Remember, preparation is key; it lays the groundwork for productive discussions and successful negotiations.
As California's labor laws continue to evolve, staying informed and proactive is more important than ever. Embracing the mediation process offers a pathway to resolving disputes and fosters a healthier workplace environment. By taking action and utilizing available resources, you can ensure you’re well-equipped to handle wage and hour disputes effectively. Together, let’s pave the way for fair treatment and compliance with the law.
Frequently Asked Questions
What will be the minimum wage in California starting January 1, 2026?
The minimum wage in California will be $16.90 per hour starting January 1, 2026.
What is the new salary minimum for exempt employees in California as of January 1, 2026?
The salary minimum for exempt-status employees will increase to $70,304 annually from January 1, 2026.
What are the overtime pay regulations in California?
Employees are entitled to overtime pay for hours worked beyond 8 in a day or 40 in a week, typically calculated at 1.5 times their regular rate.
What are the requirements for meal and rest breaks under California law?
California law mandates specific meal and rest breaks for employees, which are important for maintaining workplace standards.
What record-keeping requirements do employers have in California?
Employers are required to maintain accurate records of hours worked and wages paid, which is essential for validating claims during wage and hour negotiations.
What is the significance of the Workplace Know Your Rights Notice under SB 294?
Under SB 294, employers must provide written notices of workers' rights to employees, ensuring they are aware of their rights and can advocate for themselves.
Why is it important to understand California's wage and hour laws?
Understanding these laws is crucial for effectively navigating the employment mediation process for wage and hour disputes and for advocating for your rights.