Introduction
Navigating meal break disputes in California can feel overwhelming for both employees and employers. It’s a situation that often leads to frustration and prolonged conflict. But what if there’s a way to resolve these issues that not only saves time and money but also nurtures a collaborative environment? Understanding the California employment mediation process can be that pathway.
However, we must acknowledge that emotional barriers and power imbalances can sometimes threaten to derail this process. Have you ever felt that your voice wasn’t heard in a dispute? Exploring the intricacies of mediation for meal break issues reveals both the challenges we face and the immense benefits that can lead to amicable solutions.
- Consider this: mediation can help restore communication, foster understanding, and ultimately create a more harmonious workplace.
- It’s not just about resolving a dispute; it’s about building relationships and trust.
- So, let’s take a closer look at how we can navigate these challenges together.
Define Mediation in California Employment Law
Mediation in California employment law is a voluntary and confidential process where a neutral third party, known as a mediator, helps both sides reach a resolution that works for everyone. When it comes to meal break disagreements, the CA employment mediation process for meal break provides a vital space for employees and employers to express their concerns about mandated meal breaks under California law. At Conclude ADR, our experienced mediators create an environment of open communication, allowing both parties to express their needs and guiding them toward a resolution that feels fair and satisfying.
This approach is particularly helpful in employment conflicts. It promotes cooperation rather than the confrontational nature of traditional litigation, which can often be costly and drawn-out. Did you know that in 2024, 450 cases were closed through mediation, with an impressive 86% resolved? This statistic highlights how effective alternative dispute resolution can be in resolving conflicts efficiently. Successful resolution stories, especially those involving complex employment issues, show how skilled mediators navigate challenging dynamics to achieve positive outcomes. For example, Lisa Krakow, known for her expertise in California employment law, has successfully mediated tough cases, earning accolades for her thorough preparation and ability to build trust with all parties involved.
Ultimately, the CA employment mediation process for meal break not only streamlines the resolution process but also fosters a more amicable atmosphere for addressing break conflicts, benefiting both staff and management. We understand that your time is valuable, which is why we offer flexible scheduling options, including evenings and weekends, to accommodate urgent or complex issues. We’re here to ensure you have access to our expert-driven services whenever you need them most.

Outline the Mediation Process for Meal Break Disputes
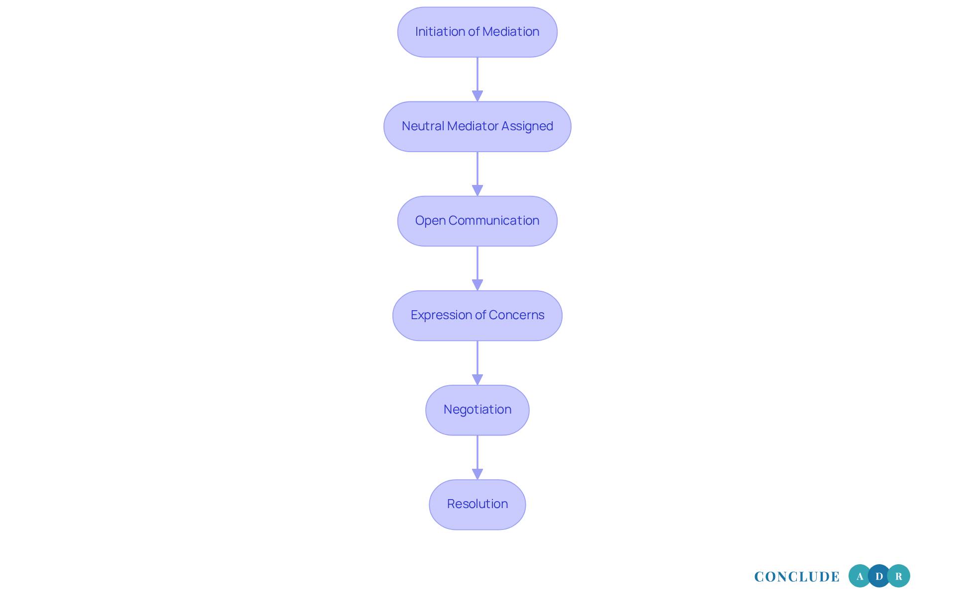
Navigating meal break disputes in California can feel overwhelming, but understanding the mediation process can bring clarity and hope. Here’s how it typically unfolds:
-
Preparation: First, both sides gather essential documents and evidence related to the meal break issue. This includes time sheets, company policies, and any previous communications about meal breaks. Taking this step helps everyone feel more prepared and confident.
-
Selection of Mediator: Next, the parties agree on a neutral mediator, often someone with expertise in employment law. This choice is crucial, as a skilled mediator can guide the conversation effectively.
-
Initial Meeting: The mediator kicks things off with an opening session. They explain the mediation process, establish ground rules, and ensure confidentiality. This creates a safe space for everyone involved.
-
Joint Discussion: Here, each side gets to share their perspective on the dispute. The mediator encourages open dialogue, allowing both sides to express their concerns and desired outcomes. It’s a chance for everyone to be heard.
-
Private Caucus: The mediator may then meet with each group separately. This private time allows for deeper discussions about viewpoints and potential solutions without the other group present.
-
Negotiation: During this phase, the mediator helps both sides brainstorm solutions and negotiate terms that could lead to a resolution. It’s about finding common ground.
-
Agreement: If a consensus is reached, the mediator assists in creating a settlement document that details the terms accepted by both sides. This is a significant step toward resolution.
-
Closure: Finally, the mediation concludes. If an agreement is reached, both sides sign the settlement. If not, parties may consider other options, including litigation.
The CA employment mediation process for meal break conflicts usually wraps up within 2 to 6 months, making it a quicker option than litigation, which can drag on for much longer. Preparation is key, as it sets the stage for effective dialogue and resolution. Mae Villanueva describes this process as a 'practical and human-centered instrument for settling wage and hour conflicts.' Plus, compliance rates for mediated agreements range from 80% to 90%, showcasing the effectiveness of this approach.
This collaborative method not only strives for fair outcomes but also helps maintain professional relationships, which is so important in workplace conflicts. Remember, you’re not alone in this process, and seeking mediation can be a positive step toward resolution.

Identify Challenges and Considerations in Mediation
The ca employment mediation process for meal break disputes can be a powerful tool for resolution, but it’s important to recognize that challenges may arise along the way. Let’s explore some of these together:
-
Emotional Barriers: Disputes often stir up strong emotions. Have you ever felt frustration or anger during a disagreement? These feelings can make it tough to communicate effectively, which can hinder the resolution process.
-
Power Imbalances: Sometimes, there’s a noticeable power imbalance, like between an employee and an employer. This can complicate negotiations and affect how willing each party is to compromise. It’s crucial to acknowledge this dynamic.
-
Insufficient Readiness: Arriving unprepared can lead to unproductive discussions. If one or both sides aren’t ready, it can prolong the resolution process. How can we ensure everyone is on the same page before starting?
-
Unrealistic Expectations: It’s common for parties to enter negotiations with high hopes. But when those expectations aren’t met, disappointment can set in. Let’s be realistic about what can be achieved.
-
Confidentiality Issues: Even though mediation is private, concerns about what’s discussed can linger. This worry might prevent individuals from being completely open. How can we create a safe space for honest dialogue?
-
Follow-Up: After mediation, it’s vital to ensure that the agreement is implemented. This can be challenging, especially if trust is lacking between the parties involved. How can we build that trust moving forward?
By understanding these challenges, we can better navigate the ca employment mediation process for meal break together. Remember, it’s about finding common ground and fostering a supportive environment for resolution.

Explain the Benefits of Mediation for Meal Break Disputes
The ca employment mediation process for meal break conflicts provides numerous benefits, making it a favored option for many individuals and organizations.
-
Cost-Effectiveness: Mediation significantly reduces expenses compared to litigation, minimizing legal fees and associated costs for both parties. This financial efficiency is essential, especially in employment conflicts where costs can escalate quickly. Imagine saving money while resolving your issues - mediation can help you do just that.
-
Time Efficiency: Unlike court cases, which can take months or even years to resolve, mediation often settles conflicts within hours or days. In fact, many conflicts can be resolved in just one week. This swift resolution is particularly advantageous for the ca employment mediation process for meal break conflicts, enabling everyone involved to move forward without prolonged uncertainty.
-
Confidentiality: The mediation process is inherently private, enabling individuals to discuss sensitive issues without the risk of public exposure or negative consequences. As Daniel F. Quinn states, "Mediation presents an effective alternative to litigation in resolving such disputes because it emphasizes collaboration, confidentiality, and mutually beneficial outcomes." This confidentiality creates a safe space for open dialogue, fostering trust and understanding.
-
Control Over Outcomes: Mediation empowers individuals to actively shape their resolution, unlike a court ruling that imposes a decision. This sense of ownership over the outcome can lead to more satisfactory agreements, as you have a say in what works best for you.
-
Preservation of Relationships: By encouraging collaboration and communication, mediation helps sustain professional relationships that could otherwise suffer in contentious litigation. This is especially important in workplace settings where ongoing interactions are necessary. Think about how much easier it is to work together when conflicts are resolved amicably.
-
Flexibility: The mediation process is adaptable, allowing parties to explore creative solutions that may not be available in a court setting. This flexibility can lead to innovative agreements that better meet the needs of everyone involved.
Overall, mediation not only provides a practical and efficient alternative to litigation but also aligns with our shared values of cooperation and resourcefulness. With an impressive success rate of over 90%, it’s clear that this approach is effective in achieving favorable outcomes. So, why not consider the ca employment mediation process for meal break disputes? It could be the compassionate solution you’ve been looking for.

Conclusion
Mediation is a vital tool for resolving meal break disputes in California. It offers a collaborative and efficient alternative to traditional litigation, fostering open communication and understanding between employees and employers. This process not only addresses conflicts but also nurtures a healthier workplace environment. By empowering both parties to actively participate in crafting solutions, mediation leads to outcomes that truly meet their needs.
Throughout the mediation journey, key steps like preparation, joint discussions, and private caucuses pave the way for effective negotiation and resolution. By recognizing potential challenges - such as emotional barriers, power imbalances, and unrealistic expectations - participants can navigate the process more effectively. The numerous benefits of mediation, including cost-effectiveness, time efficiency, and the preservation of professional relationships, highlight why it’s increasingly favored for resolving meal break disputes.
As individuals and organizations consider the California employment mediation process for meal break conflicts, it’s essential to embrace this opportunity. Not only does it offer resolution, but it also fosters a culture of cooperation and trust. By prioritizing mediation, we can cultivate a more harmonious workplace, ensuring that future disputes are approached with understanding and a collaborative spirit.
Imagine a workplace where conflicts are resolved with empathy and respect. Embracing mediation can lead to a more positive and productive environment for everyone involved. Let’s take this step together towards a brighter, more cooperative future.
Frequently Asked Questions
What is mediation in California employment law?
Mediation in California employment law is a voluntary and confidential process where a neutral third party, known as a mediator, assists both sides in reaching a resolution that is satisfactory for everyone involved.
How does mediation address meal break disagreements?
The California employment mediation process for meal break disagreements provides a space for employees and employers to express their concerns about mandated meal breaks under California law, promoting open communication and collaboration.
What are the benefits of mediation compared to traditional litigation?
Mediation promotes cooperation and is typically less confrontational than traditional litigation, which can be costly and time-consuming. It also offers a more amicable atmosphere for resolving conflicts.
How effective is mediation in resolving employment disputes?
Mediation has proven to be effective, with 450 cases closed through mediation in 2024 and an impressive 86% of those cases resolved.
Who are some notable mediators in California employment law?
Lisa Krakow is an example of a skilled mediator known for her expertise in California employment law, recognized for her thorough preparation and ability to build trust with all parties involved.
What scheduling options are available for mediation services?
Conclude ADR offers flexible scheduling options, including evenings and weekends, to accommodate urgent or complex issues in mediation.
How does mediation benefit both employees and employers?
Mediation streamlines the resolution process and fosters a more amicable atmosphere for addressing break conflicts, ultimately benefiting both staff and management.