Introduction
Navigating workplace conflicts can be challenging for both employees and employers, especially in a vibrant city like San Diego. Understanding the nuances of employment mediation is essential. This guide will walk you through the vital steps to ensure confidentiality during the mediation process.
Why is this so important? Because confidentiality fosters open dialogue and builds trust, which are key to resolving conflicts effectively.
With so much at stake, it’s natural to wonder: how can you ensure that your discussions remain private and secure? By prioritizing confidentiality, you maximize the potential for a successful resolution.
Let’s explore how mediation can be a supportive path forward for everyone involved.
Understand Employment Mediation in San Diego
In San Diego employment mediation confidential, the process of employment negotiation involves a neutral mediator who helps resolve workplace conflicts between employees and employers. This voluntary approach, which is san diego employment mediation confidential, allows both parties to openly discuss their concerns, creating a safe space free from fear of repercussions. In 2026, this method has shown remarkable effectiveness, resolving many employment disputes, especially those related to discrimination, harassment, wrongful termination, and wage issues.
Understanding the local laws and regulations that govern employment dispute resolution is crucial. These can significantly influence the process and its outcomes. When parties are familiar with the negotiation framework, they can prepare effectively and engage constructively during discussions. As Victor E. Frankl wisely said, "Between stimulus and response there is a space. In that space is our power to choose our response." This highlights the importance of thoughtful dialogue in resolving conflicts.
Successful examples of san diego employment mediation confidential illustrate its advantages for both employees and employers. Mediation often leads to amicable resolutions, allowing individuals to maintain professional relationships while addressing their concerns. The process is designed to be efficient, saving time and resources compared to traditional litigation, which can be lengthy and costly. By embracing negotiation, groups can achieve practical outcomes that satisfy everyone involved. As Niels Bohr noted, "Every great and deep difficulty bears in itself its own solution."
At Conclude ADR, we understand that your time is valuable. We offer flexible session times, including evenings and weekends, to accommodate urgent or complex disputes. Our goal is to ensure you have prompt access to our services when you need them most.
Key Benefits of Mediation:
- Preserves professional relationships
- Saves time and resources
- Encourages open communication
- Provides a safe space for discussion
Are you ready to explore how mediation can help you? Let’s work together to find a resolution that meets your needs.

Recognize the Importance of Confidentiality
Confidentiality in employment dispute resolution is incredibly important. It ensures that anything discussed during mediation stays private, protecting both sides from future repercussions. This confidentiality encourages open communication, allowing individuals to share their concerns and interests without hesitation.
In San Diego, the principle of San Diego employment mediation confidentiality is legally safeguarded. This means that mediators cannot reveal any information shared during the session without consent. Such protection is vital for creating a safe space where individuals can negotiate freely, without fear of judgment or retaliation.
To further strengthen this confidentiality, parties often sign a confidentiality agreement before the process begins. This solidifies their commitment to keeping discussions private.
Have you ever felt hesitant to speak up because of fear? Mediation offers a nurturing environment where you can express yourself openly. By fostering this sense of security, we can work towards resolutions that truly reflect your needs and interests. Let's embrace this opportunity for growth and understanding together.

Select the Right Mediator for Your Needs
Choosing the right facilitator is crucial for a successful mediation experience, especially when it comes to employment conflicts. Have you ever felt overwhelmed by the process? It’s important to start by looking at the facilitator's qualifications and experience, particularly in employment law. Seek out facilitators who have a proven track record in resolving similar cases. This expertise can truly make a difference in the outcome.
Research shows that facilitators with extensive experience often achieve higher success rates. Mediation can resolve disputes in just 2 to 6 months, while litigation can drag on for over a year. In fact, mediation is typically 60% faster than litigation, making it a more efficient choice for resolving disputes.
At Conclude ADR, our team of experienced facilitators and arbitrators brings decades of expertise in alternative dispute resolution. We’re here to ensure impartial and skilled facilitation. Think about the facilitator's communication style and approach; some may encourage open dialogue, while others might provide assessments of the case. Reading reviews and testimonials from past clients can offer valuable insights into a facilitator's effectiveness and interpersonal skills. Once you have a shortlist, scheduling initial consultations can help you gauge compatibility. A skilled facilitator should create an environment where both parties feel acknowledged and valued, setting the stage for constructive discussions.
In San Diego, effective employment mediators often engage in San Diego employment mediation confidential practices, holding advanced degrees in law or conflict resolution, along with specialized training in employment law. Their average experience level typically exceeds a decade, equipping them with the skills needed to navigate complex disputes. By prioritizing these factors, you can enhance the likelihood of a favorable resolution. Studies show that voluntary compliance with mediated agreements ranges from 80% to 90%, which is significantly higher than court-imposed judgments, where compliance rates are only 40% to 53%. Plus, the San Diego employment mediation confidential process ensures that the confidentiality helps protect the reputations of businesses, professionals, and families seeking discretion.
At Conclude ADR, we aim to resolve your issue quickly, efficiently, and fairly, delivering outcomes tailored to your needs. We understand that your time is valuable, which is why we offer adaptable session times, including evenings and weekends, along with a simplified booking system to ensure you can access our services when you need them most.

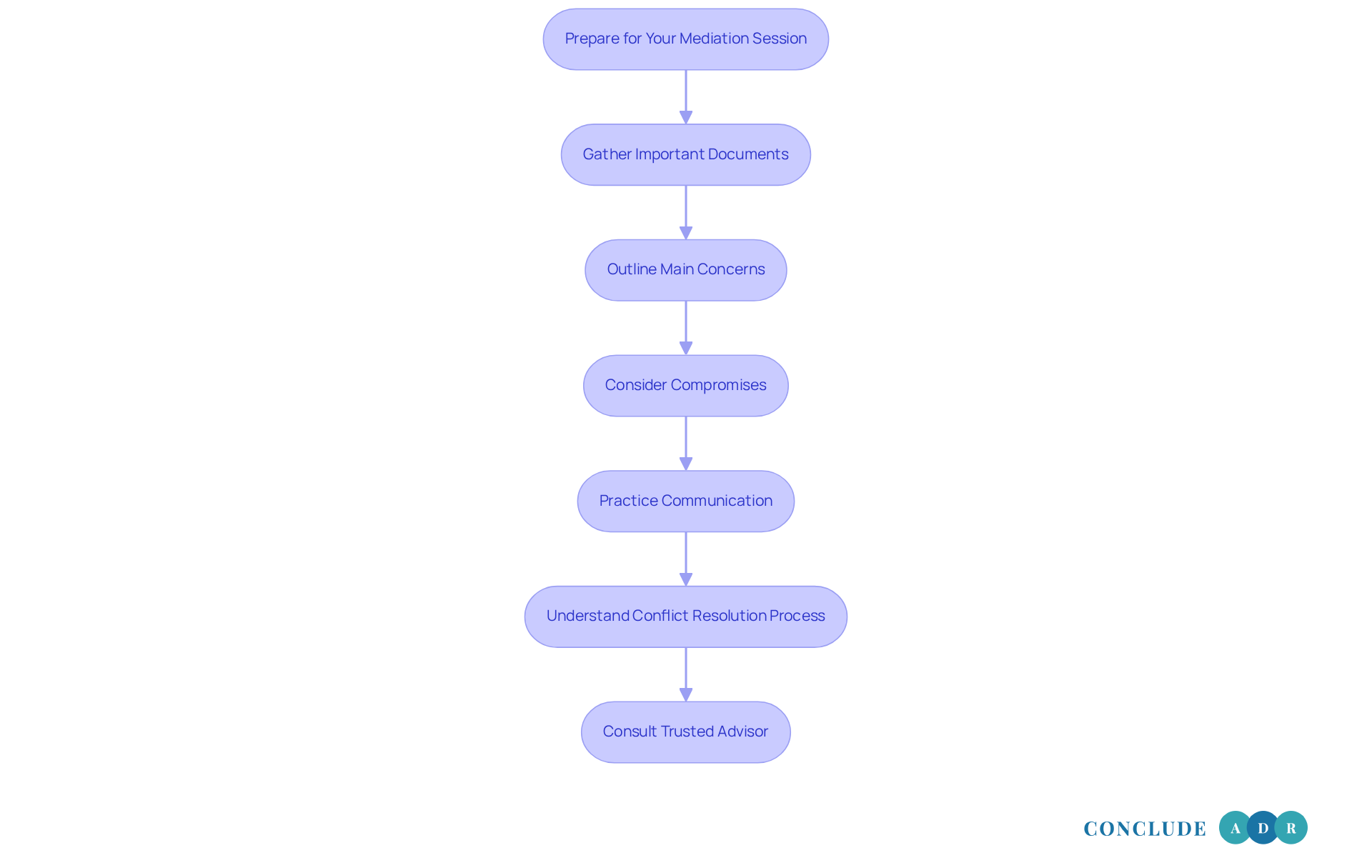
Prepare for Your Mediation Session
Thorough preparation for your negotiation session is essential for achieving a positive outcome. Have you gathered all the important documents? Think about employment contracts, performance reviews, and any correspondence related to the dispute. Organizing these materials not only makes the task easier but also helps you present your case clearly.
Outline your main concerns and desired outcomes. What compromises might you be willing to consider? Practicing how to express your points calmly and clearly can significantly boost your negotiation skills.
It’s also crucial to familiarize yourself with the conflict resolution process and understand the mediator's role. Talking with a trusted advisor or legal representative can offer valuable insights and strategies, ensuring you feel well-prepared. Remember, this process is designed to foster collaboration and understanding, making your preparation even more vital.
Did you know that around 72% of conflicts are settled on the day of negotiation? This highlights just how important it is to be ready. Plus, negotiation is often much cheaper than legal action, encouraging everyone to seek a mutual agreement. With the rise of online dispute resolution-where about 64% of commercial settlements now take place-being prepared in this evolving landscape is essential.
Finally, the San Diego employment mediation confidential process ensures that individuals can negotiate openly without worrying about public exposure. This further underscores the need for thorough preparation. You’ve got this!

Navigate the Mediation Process
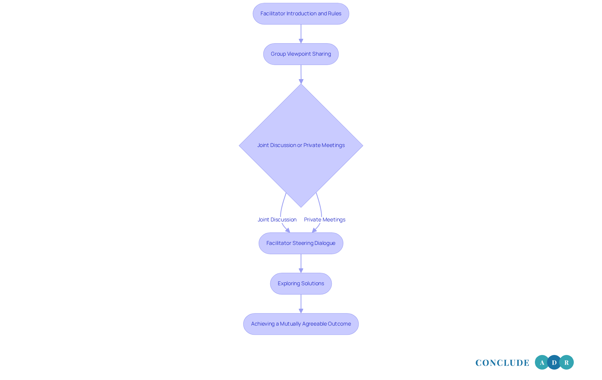
The conflict resolution process begins with the facilitator introducing themselves and outlining the session's rules and objectives. This initial step sets a welcoming tone, allowing everyone to feel comfortable. Each group then has the opportunity to share their viewpoint on the disagreement, promoting an atmosphere of open dialogue. Did you know that both sides can have a lawyer present during negotiations? This support can provide valuable assistance and guidance.
The facilitator may choose to enable a joint discussion or hold private meetings, where they meet with each group separately to explore their interests and concerns. This dual approach allows for a deeper understanding of the issues at hand. During the discussion, the facilitator plays a crucial role in steering the dialogue, helping parties find shared interests and explore possible solutions. It’s essential for participants to remain open-minded and flexible during negotiations. This mindset can significantly enhance the likelihood of reaching a resolution.
The mediator's goal is to assist in finding a mutually agreeable outcome. Engaging in constructive dialogue and considering various options is vital. Furthermore, emotional readiness and legal preparation are crucial factors to consider before entering negotiations, as they can greatly influence the effectiveness of the process.
Statistics show that conflict resolution is preferred in 70% of cases involving ongoing relationships. This highlights its effectiveness in preserving professional ties while resolving disputes. Additionally, a survey revealed that all participants who took part in conflict resolution reported success, emphasizing the method's ability to produce favorable outcomes. However, it’s important to note that 62.5% of respondents did not view conflict resolution as an option due to a lack of information. This indicates a barrier that needs to be addressed.
As you navigate the negotiation process, remember that san diego employment mediation confidential is legally safeguarded. This ensures that discussions remain private and cannot be used against either side in court. Such protection not only fosters trust but also encourages candid conversations in the context of san diego employment mediation confidential, ultimately leading to more satisfactory resolutions. So, let’s embrace this opportunity for understanding and resolution together.

Follow Up After Mediation
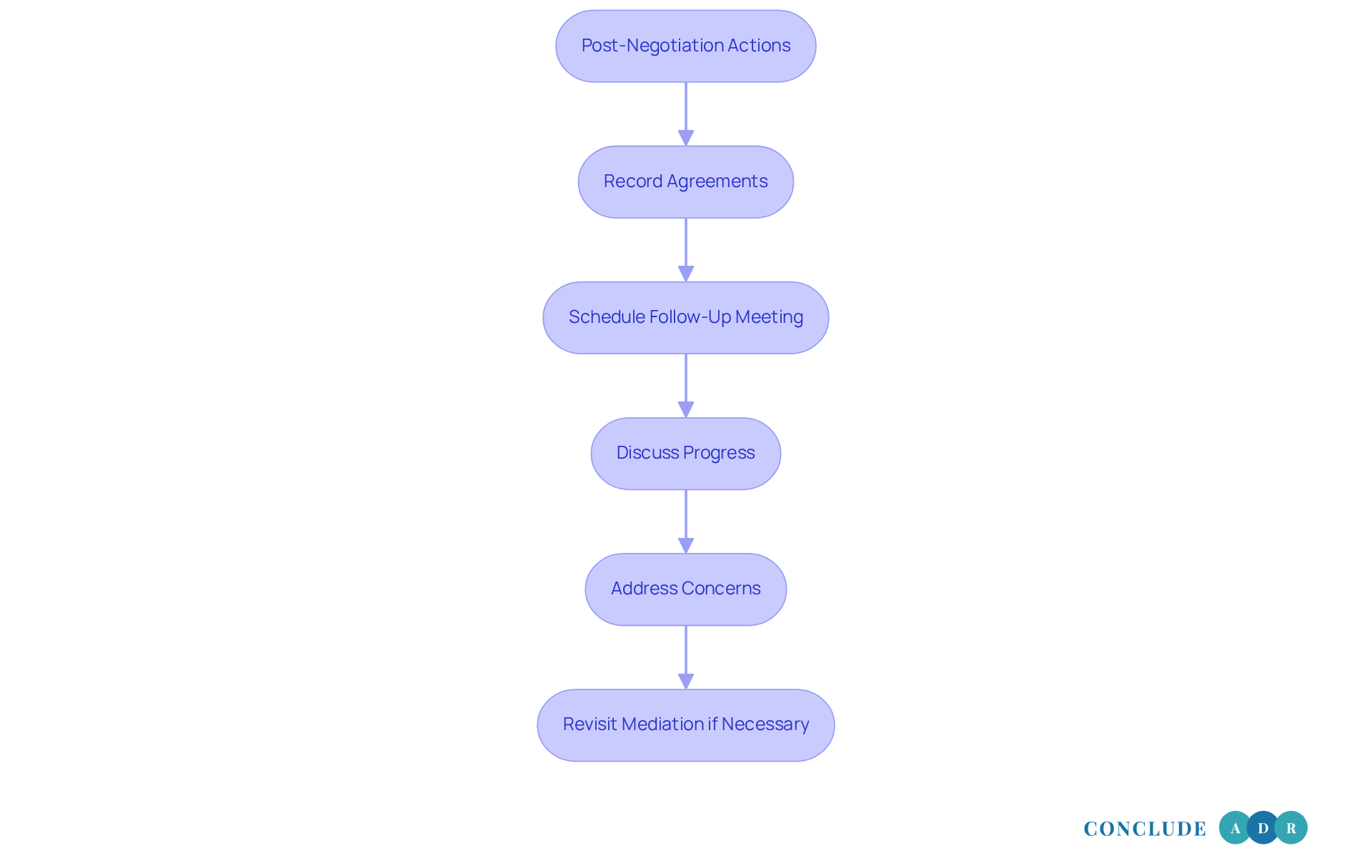
After a negotiation, it’s so important to make sure that the agreements reached are put into action effectively. Have you ever felt uncertain about what happens next? Start by carefully recording the results of your discussion. This should include all agreements made and specific action items assigned to each party. Scheduling a follow-up meeting or check-in is essential to discuss progress and address any lingering concerns. This proactive approach not only reinforces commitments but also clarifies any misunderstandings that may arise.
At Conclude ADR, we understand the importance of fostering a collaborative atmosphere. Our team of seasoned mediators, with diverse backgrounds in law, business, and conflict resolution, is here to support you. Keeping open channels of communication is vital for the success of the negotiation process. Did you know that approximately 92% of mediation agreements are successfully implemented? This statistic highlights the effectiveness of thorough follow-up strategies. If issues persist, don’t hesitate to revisit our expert mediators for additional support and guidance.
Effective follow-up ensures that resolutions are not just reached but sustained over time. This ultimately leads to improved relationships and mutual understanding among all parties involved. We also offer a streamlined booking process to make accessing our services as convenient and efficient as possible. Together, we can navigate these challenges and find lasting solutions.

Conclusion
Understanding the complexities of employment mediation in San Diego is essential for both employees and employers who want to resolve workplace disputes effectively. By prioritizing confidentiality, this process not only encourages open communication but also safeguards the interests of everyone involved. When discussions remain private, individuals feel more comfortable voicing their concerns, which can lead to more satisfying outcomes.
Key points throughout this article highlight:
- The importance of choosing the right mediator
- Preparing thoroughly for the mediation session
- Following up after negotiations to ensure agreements are honored
Each of these steps is crucial in enhancing the mediation process, ultimately resulting in quicker resolutions and stronger professional relationships. The legal protections surrounding confidentiality further enhance the effectiveness of this approach, making it a preferred choice for many in San Diego.
As the landscape of employment disputes evolves, embracing mediation as a viable resolution strategy becomes increasingly important. By focusing on confidentiality and thorough preparation, individuals can navigate conflicts with confidence and clarity. Have you considered how engaging with experienced mediators and committing to the process can lead to positive outcomes? This can pave the way for healthier workplace dynamics and mutual understanding.
Embrace the opportunity to resolve disputes through mediation. Take that first step towards a more harmonious work environment. Together, we can foster a workplace where everyone feels heard and valued.