Introduction
Misclassifying contractors can lead to serious legal and financial troubles, especially in Pasadena, where the line between an employee and an independent contractor is drawn by strict rules. This isn’t just a legal issue; it’s about protecting your rights and ensuring fair treatment for everyone involved.
Have you ever felt overwhelmed by the complexities of these classifications? You’re not alone. Navigating the mediation process to resolve disputes can feel daunting. What happens when miscommunication, emotional tensions, or unrealistic expectations threaten to derail negotiations?
This guide is here to help. We’ll explore essential steps and strategies for effectively managing Pasadena misclassification employment mediation. Together, we can empower you to achieve favorable outcomes and find the resolution you deserve.
Understand Contractor Misclassification in Pasadena
Misclassifying a contractor can be a serious issue, especially when an employer mistakenly labels someone as an independent contractor instead of an employee. In Pasadena, the issues surrounding Pasadena misclassification employment mediation can lead to significant legal and financial troubles for everyone involved. It’s crucial to understand the criteria that determine whether someone is an independent contractor or an employee.
The ABC test is the primary standard in California, which presumes that all individuals are employees unless the employer can prove otherwise. This test looks at three important factors:
- Control: Can the employer show that the worker operates independently, without control or direction?
- Work Nature: Are the tasks performed outside the usual course of the employer's business?
- Independence: Is the individual engaged in a trade, occupation, or business that they have established on their own?
Misclassification can have serious consequences, such as lost wages, denied benefits, and legal penalties. Have you ever thought about how this could impact your life or the lives of those around you? Landmark cases have shown the heavy financial burdens on companies that misclassify employees, leading to multi-million dollar settlements.
That’s why it’s so important for both employers and workers in Pasadena to be informed about their rights and responsibilities regarding Pasadena misclassification employment mediation. By understanding these issues, we can avoid the pitfalls of misclassification together. Let’s take the time to educate ourselves and support one another in navigating this complex landscape.

Navigate the Mediation Process for Misclassification Disputes
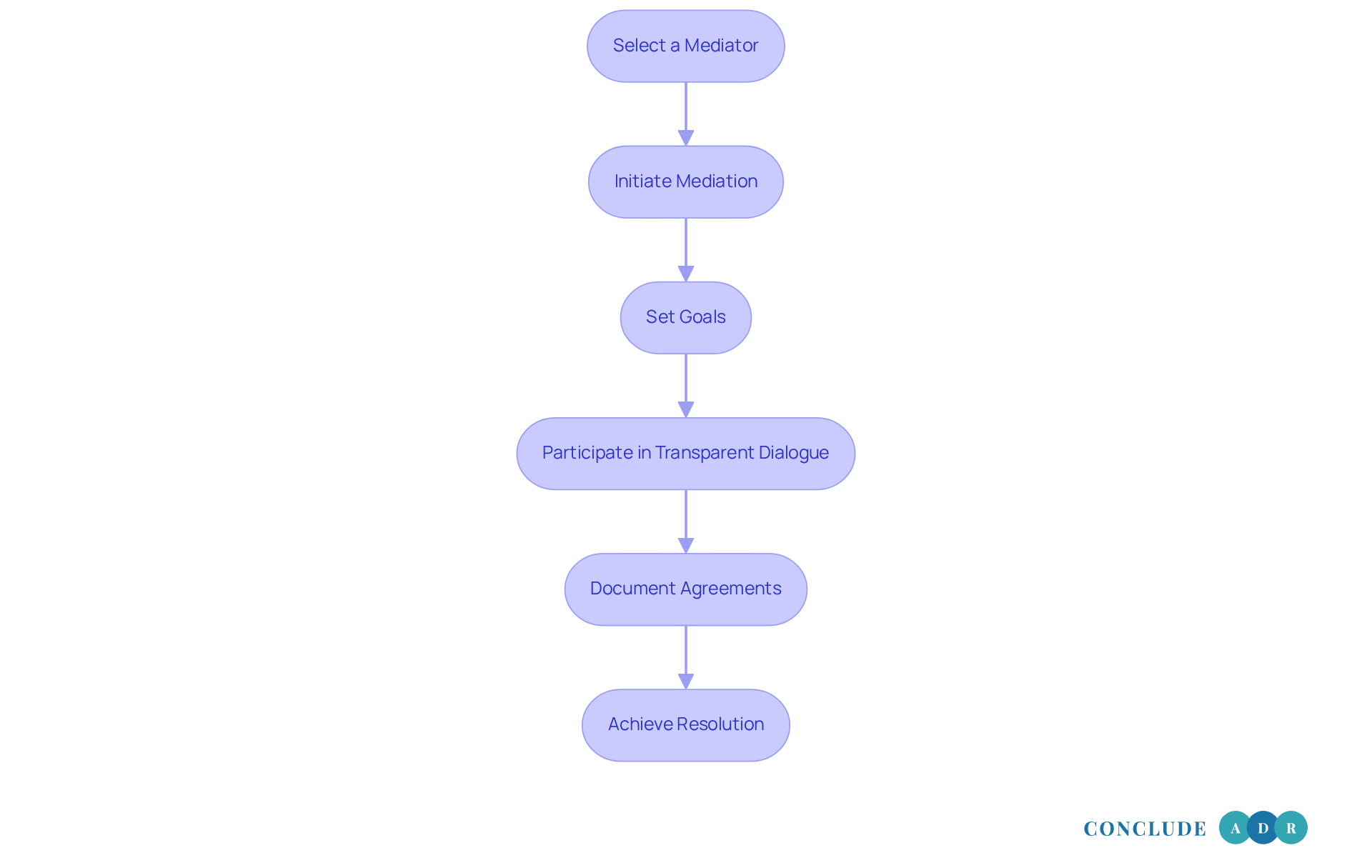
Navigating the Pasadena misclassification employment mediation process for disputes can feel overwhelming, but with the right steps, you can achieve a resolution. Here’s how to approach it with care:
-
Select a Mediator: Choose a mediator from Conclude ADR who has a strong background in employment law and contractor misclassification. This expertise is vital for understanding the nuances of your case and fostering a fair dialogue.
-
Initiate Mediation: Reach out to your chosen mediator at Conclude ADR to schedule a session. It’s important that everyone involved is notified and agrees to participate, as this is essential for a successful resolution process. Conclude ADR offers flexible session times, including evenings and weekends, to accommodate urgent or complex disputes.
-
Set Goals: Before the discussion, take a moment to outline your objectives. What do you hope to achieve? Knowing your goals will help guide the conversation and keep the focus on finding a resolution.
-
Participate in Transparent Dialogue: During the discussion, prioritize open and respectful communication. Listen actively to the other side’s concerns and be prepared to seek common ground through compromise. Effective communication is often highlighted as a key factor in successful outcomes, and Conclude ADR’s expert neutrals excel at creating a supportive atmosphere.
-
Document Agreements: If you reach a consensus, ensure it’s clearly recorded and signed by all parties. This documentation will serve as a reference for future compliance and help prevent misunderstandings.
Mediation is not just a process; it’s a quicker and more cost-effective alternative to litigation, with success rates between 80% and 90%. The U.S. Equal Employment Opportunity Commission (EEOC) has successfully settled nearly 180,000 private sector charges through negotiation, showcasing its effectiveness in resolving workplace disputes. Moreover, the EEOC has secured over $3.15 billion in monetary benefits for charging parties through negotiation, underscoring the financial advantages of this approach.
By following these steps and utilizing the expert-driven services of Conclude ADR, you can enhance your chances of achieving a favorable resolution in your Pasadena misclassification employment mediation dispute. Remember, you’re not alone in this process; we’re here to support you every step of the way.

Prepare Evidence and Documentation for Mediation
Preparation is key to a successful negotiation, and we’re here to help you through it. Let’s explore how you can gather your evidence and documentation with care:
-
Gather Relevant Documents: Start by collecting all documents related to your employment status. Think about contracts, pay stubs, and any communication with your employer. These pieces of evidence will be crucial in supporting your claims during the negotiation.
-
Create a Timeline: It’s helpful to develop a timeline of events leading to the dispute. This not only clarifies the sequence of events but also provides essential context for your claims. Can you see how this might help you articulate your position more clearly?
-
Identify Key Witnesses: If there are colleagues or other witnesses who can support your case, make a note of them. Their testimonies can add credibility to your claims and strengthen your position.
The process of resolving issues often involves pasadena misclassification employment mediation. Preparing a mediation brief that outlines your position, the evidence you have, and your desired outcome can be incredibly beneficial for pasadena misclassification employment mediation. This document will guide both the mediator and the other party during discussions, ensuring everyone is on the same page.
- Examine and Modify: Before the negotiation session, take some time to review your materials and practice presenting your case. Being articulate and confident can significantly influence the outcome. Remember, you’ve got this!
By taking these steps, you’re not just preparing documents; you’re setting the stage for a constructive dialogue. We believe in your ability to navigate this process with confidence.

Troubleshoot Common Mediation Challenges
Mediation can be challenging, and it’s important to recognize that these hurdles can impact the resolution process. Let’s explore some common issues and how we can address them together:
-
Information Breakdowns: When communication becomes strained, it’s crucial to refocus on the core issues. Using 'I' statements can help express feelings without placing blame, creating a more constructive dialogue. Miscommunication often leads to tension and toxic dynamics, resulting in misunderstandings that can escalate emotions. How can we ensure that everyone feels heard and understood?
-
Emotional Tensions: High emotions can derail mediation efforts. If tensions rise, suggesting a brief break can allow everyone to cool down and regain their composure. Conflict resolution specialists emphasize the importance of managing these emotional tensions. For instance, Joseph Farina highlights that acknowledging the emotional impact of a situation can lead to more effective communication and resolution. Have you ever felt overwhelmed in a discussion? Taking a moment can make a world of difference.
-
Unrealistic Expectations: It’s vital to ensure that everyone involved has realistic expectations about the outcomes. Discussing potential compromises beforehand can help prevent disappointment during mediation. This proactive approach reduces the risk of emotional escalation, as individuals are more likely to feel satisfied when they understand the possible outcomes. Did you know that mediation has a 70-80% success rate depending on the forum? Setting realistic expectations is key.
-
Lack of Engagement: If one party seems disengaged, encourage them to share their thoughts and feelings. Acknowledging their perspective can help re-engage them in the process. This strategy is particularly effective in addressing emotional tensions, fostering an environment of openness and collaboration. As noted in a case study on managing interaction breakdowns, establishing an Interaction Agreement can clarify expectations and enhance engagement. How can we create a space where everyone feels comfortable to contribute?
-
Failure to Reach Agreement: If no agreement is reached, consider scheduling a follow-up session. Sometimes, additional time and reflection can lead to a resolution. This approach not only allows for cooling off but also provides an opportunity to revisit discussions with fresh perspectives. The impact of unresolved conflicts on employee engagement is significant; Gallup research indicates that 80% of American employees are actively disengaged at work. This underscores the importance of effective mediation in maintaining workplace morale and productivity.
By implementing these strategies, we can navigate the complexities of emotional tensions and communication breakdowns together, ultimately leading to more successful outcomes. Remember, you’re not alone in this process.

Conclusion
Understanding the complexities of contractor misclassification in Pasadena is essential for both employers and workers. It’s not just about terminology; this distinction carries significant legal and financial implications. By grasping the ABC test and its criteria, you can navigate the potential pitfalls of misclassification, ensuring that your rights and responsibilities are upheld.
Throughout this article, we’ve outlined key steps for effective mediation in misclassification disputes. Selecting a knowledgeable mediator, preparing relevant documentation, fostering transparent dialogue, and addressing common challenges are all critical components of a successful mediation process. These strategies not only increase the likelihood of a favorable outcome but also empower you to approach mediation with confidence and clarity.
Ultimately, the importance of understanding contractor misclassification and the mediation process cannot be overstated. As the landscape of employment law evolves, staying informed and proactive is crucial. Embracing these practices not only aids in resolving disputes but also contributes to a more just and equitable work environment in Pasadena.
- Taking action today can lead to better outcomes tomorrow.
- Let’s reinforce the value of collaboration and communication in the workplace together.