Introduction
Navigating the complexities of final paycheck laws in Los Angeles can feel overwhelming for both employees and employers. It’s important to recognize that understanding these regulations is not just about compliance; it’s about ensuring a smooth transition during a sensitive time. Have you ever wondered how these laws affect your rights and responsibilities?
As questions arise, the challenge remains: how can we use effective mediation strategies to foster a supportive environment for everyone involved? By exploring best practices, we can empower ourselves to communicate collaboratively, paving the way for more successful outcomes in the workplace. Together, let’s delve into how we can create a positive experience during this transition.
Understand Final Paycheck Laws in Los Angeles
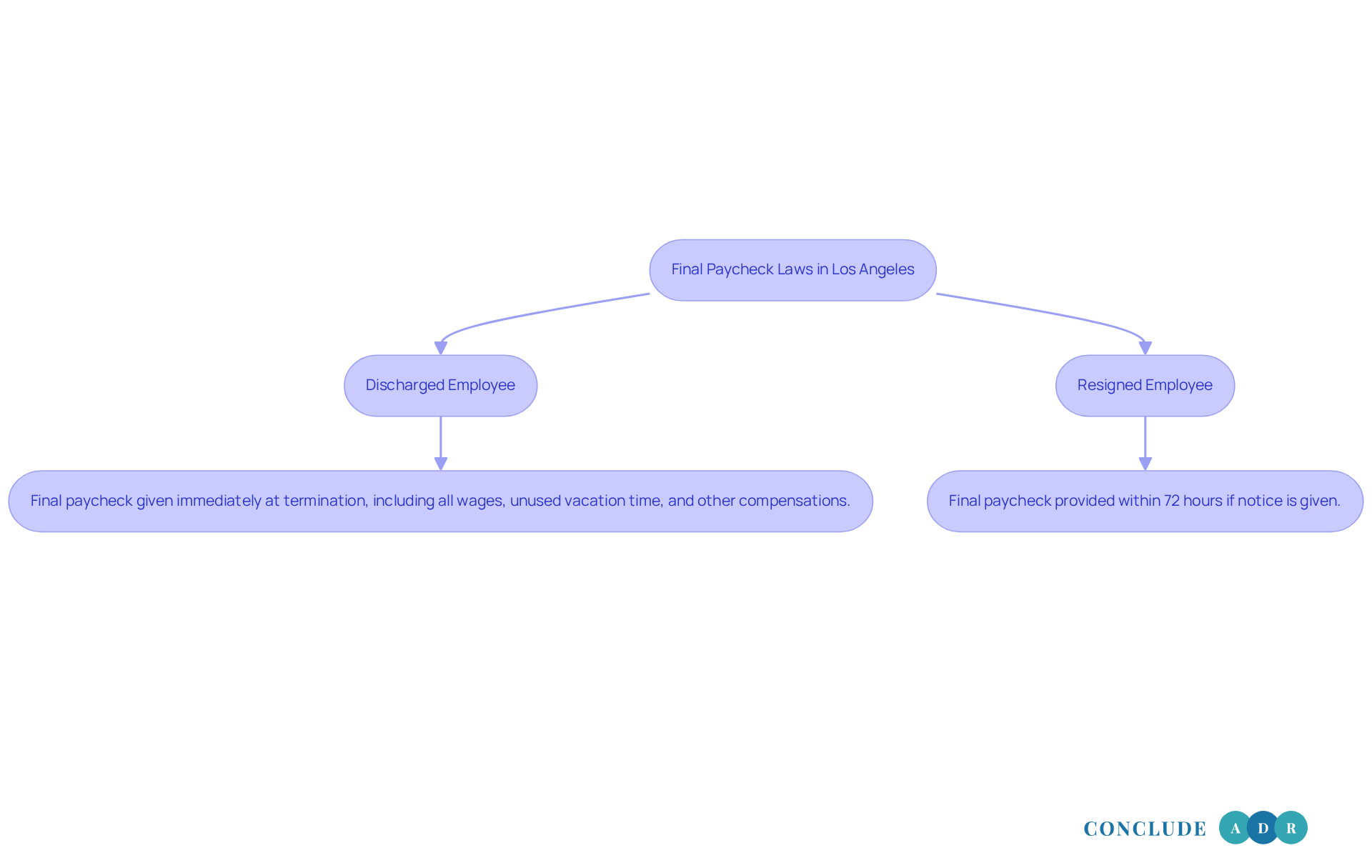
In California, particularly in the context of Los Angeles final paycheck workplace mediation, it’s crucial to know that:
- If you’re discharged, the law requires your final paycheck to be given immediately at termination. This paycheck includes all wages earned, any unused vacation time, and other compensations due (California Labor Code § 201).
- If you resign and provide at least 72 hours' notice, your final paycheck must be provided within 72 hours.
Understanding these laws is vital for both employers and employees, particularly in relation to Los Angeles final paycheck workplace mediation. It helps avoid potential disputes that can arise during this sensitive time.
- Employers, by ensuring compliance, can mitigate the risk of legal repercussions.
- Employees, knowing their rights, can ensure they receive what they are owed promptly.
Have you ever felt uncertain about your rights in such situations? Acquainting yourself with these regulations can significantly decrease the chances of disputes. It’s all about feeling secure and informed during what can be a challenging process. Let’s work together to ensure that everyone understands their rights and responsibilities, fostering a smoother resolution for all.

Implement Effective Mediation Strategies
Effective mediation is all about creating a supportive environment where everyone feels safe to share their concerns. Have you ever felt unheard in a discussion? Techniques like active listening, reframing issues, and encouraging open dialogue can really help ease tensions. By focusing on what truly matters to each participant, we can foster collaboration and understanding.
Imagine a mediator using open-ended questions to delve into each person's needs and worries. This approach not only paves the way for innovative solutions but also ensures that everyone's voice is valued. It’s about finding common ground, isn’t it?
Additionally, regularly summarizing points of agreement during conversations helps maintain clarity and focus. This way, all participants stay aligned throughout the negotiation process. By following this structured method, we not only increase the chances of successful outcomes but also make resolving workplace disputes more efficient and compassionate.
So, let’s embrace this caring approach to mediation. Together, we can create a space where everyone feels heard and respected.

Foster Collaborative Communication Among Parties
Effective communication is truly the cornerstone of successful mediation. Have you ever felt unheard in a conversation? It’s a common experience, and that’s why mediators encourage individuals to use 'I' statements. This approach allows people to express their feelings and viewpoints without placing blame. For instance, instead of saying, 'You never listen to me,' one might say, 'I feel unheard when my concerns are not acknowledged.' This simple shift fosters a more constructive dialogue.
Studies show that using 'I' language can significantly lower defensiveness, paving the way for more meaningful discussions. Active listening techniques, like paraphrasing and summarizing what the other person has said, ensure that everyone’s voice is heard and understood. Establishing guidelines for respectful communication can also enhance the discussion environment, allowing individuals to engage without fear of escalation.
As Joseph Grynbaum emphasizes, conflict resolution is often more beneficial than litigation. It conserves time and resources while fostering collaborative solutions. By prioritizing collaborative communication and maintaining a positive attitude, we can assist groups in moving toward a resolution that respects everyone's needs. So, let’s embrace this journey together, focusing on understanding and support.

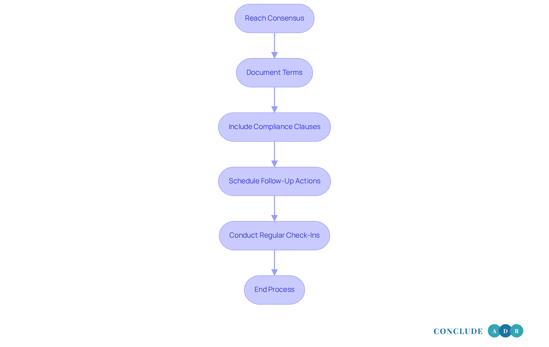
Document Agreements and Follow-Up Actions
Once a consensus is reached during negotiation, it’s crucial to record the terms clearly and thoroughly. This documentation should include all agreed-upon actions, timelines, and responsibilities of each participant. A well-crafted settlement document serves not just as a reference point but also strengthens the enforceability of the contract.
Have you ever thought about how including clauses that outline the consequences of non-compliance can encourage everyone to stick to their commitments? Statistics reveal that voluntary compliance with facilitated agreements ranges from 80% to 90%, while court-imposed judgments see only 40% to 53% compliance. This highlights how effective mediation can be in promoting adherence to agreements.
Moreover, alternative dispute resolution is typically 60% faster than litigation, offering a more efficient way to resolve workplace disputes. After the mediation session, it’s important to schedule follow-up actions to review progress and tackle any emerging issues. Regular check-ins can help maintain accountability and reinforce everyone’s commitment to the agreed-upon terms.
By prioritizing thorough documentation and follow-up, we can ensure that the resolutions reached are lasting and effective. Remember, the confidentiality of the mediation process fosters open dialogue, which is essential for addressing any concerns that may arise after the agreement.

Conclusion
Understanding the complexities of final paycheck laws and effective mediation strategies in Los Angeles is crucial for both employees and employers. By getting to know California's regulations regarding final paychecks, you can navigate workplace disputes with greater confidence. Remember, knowing your rights and responsibilities not only protects you but also helps employers steer clear of legal troubles.
Let’s explore some key strategies for successful mediation:
- Effective communication
- Active listening
- Thorough documentation
By fostering a collaborative environment and using techniques like 'I' statements and regular summaries, mediators can create a space where everyone feels heard and respected. Plus, documenting agreements and scheduling follow-up actions ensures that resolutions are not just reached but upheld, promoting a culture of accountability.
In conclusion, understanding final paycheck laws and implementing effective mediation strategies is incredibly important. By prioritizing these practices, we can all contribute to a more harmonious workplace environment. Embracing these approaches not only resolves disputes but also nurtures a culture of respect and collaboration, ultimately enhancing workplace dynamics. Taking proactive steps to educate ourselves and engage in constructive dialogue can lead to more satisfactory outcomes for everyone involved.