Introduction
Equal pay mediation in Long Beach offers a crucial chance to tackle wage disparities that have affected many in the workforce for far too long. As the California Equal Pay Act continues to evolve, promoting transparency and fairness, understanding the mediation process can empower you to advocate for the compensation you deserve. But let’s face it - navigating the costs of mediation can be daunting. How can you effectively manage these financial challenges while still striving for a fair resolution?
This article explores essential strategies to help you master mediation expenses. We’ll provide a roadmap for you to save money while standing up for your rights in the workplace. Together, we can work towards a more equitable future.
Understand Equal Pay Mediation in Long Beach
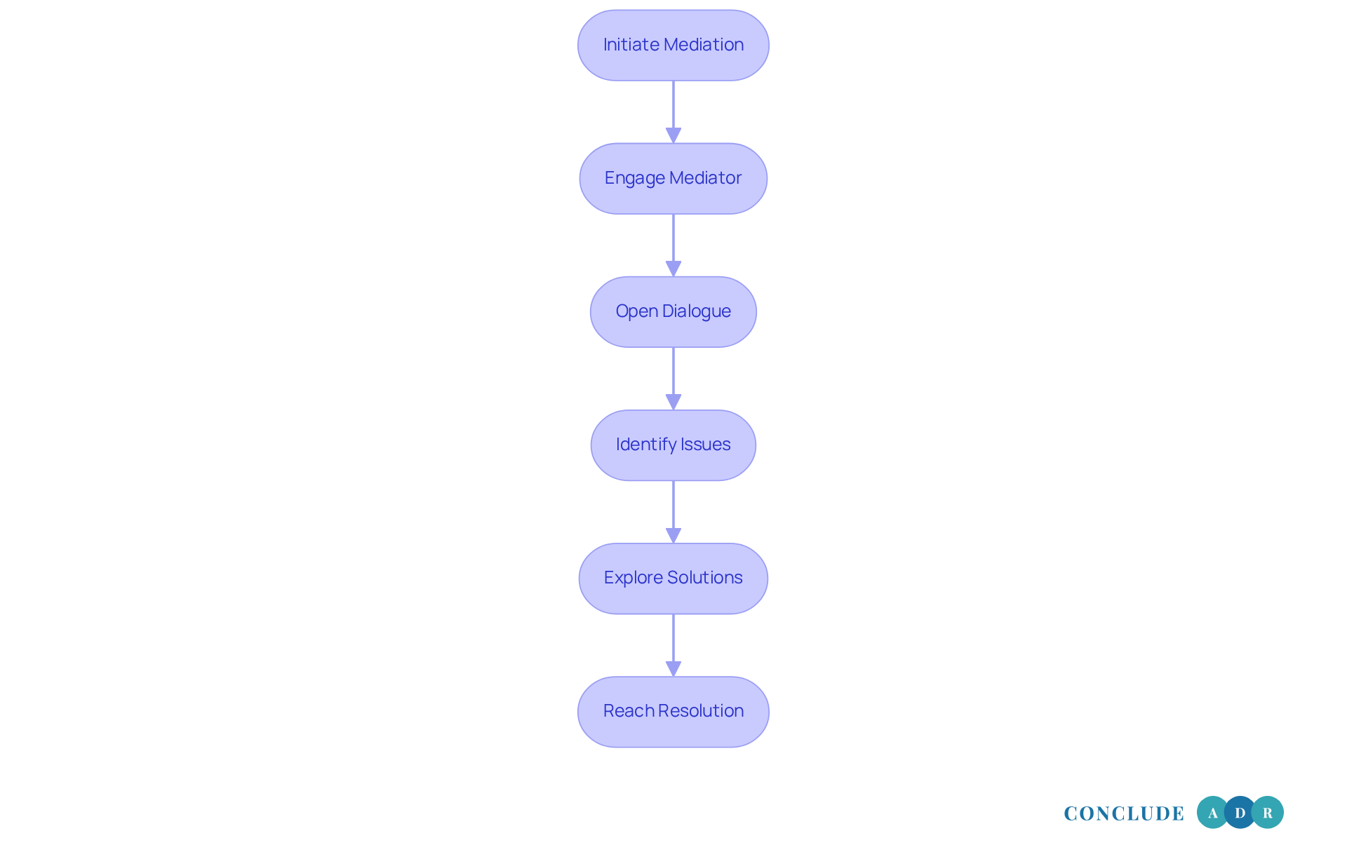
Equal pay mediation in Long Beach is more than just a process; it’s a crucial step toward addressing wage disparities that affect many individuals due to gender and other discriminatory factors. This compassionate approach to alternative dispute resolution involves a neutral mediator from Conclude ADR, who helps facilitate open and constructive dialogue between the parties. Together, they work toward a resolution that feels fair and just, all without the stress of litigation.
At the heart of this process is the California Equal Pay Act, a powerful law that prohibits wage discrimination and ensures equal pay for equal work. Starting January 1, 2026, the Act will see significant updates that enhance pay transparency and broaden the definitions of wages and wage rates. This means that all forms of compensation will be taken into account when determining pay equity, paving the way for a fairer workplace.
Understanding the conflict resolution process is vital for anyone looking to engage effectively. What are your thoughts on negotiation? It’s about fostering open communication, identifying the real issues at hand, and exploring creative solutions that satisfy everyone involved. Conclude ADR’s expert-driven strategy emphasizes that successful outcomes often hinge on advocating for fair compensation, guided by the legal framework of the Equal Pay Act. Recent cases in Long Beach have shown how effective negotiation can be in addressing the long beach equal pay mediation cost for achieving fair pay solutions. They illustrate how parties can collaborate to address disparities while avoiding the costs and uncertainties associated with the long beach equal pay mediation cost and legal battles.
By familiarizing yourself with the negotiation process and the implications of the California Equal Pay Act, you can engage more effectively in discussions and advocate for fair compensation. This not only benefits you but also contributes to a more equitable workplace for everyone. Conclude ADR understands that your time is valuable, which is why they offer flexible session times, including evenings and weekends. This ensures that you have prompt access to their services when you need them most.

Identify Key Costs of Equal Pay Mediation
When you're preparing for equal pay mediation, it’s important to recognize the long beach equal pay mediation cost involved. Understanding the long beach equal pay mediation cost can help you feel more in control and make informed choices. Here are some typical expenses you might encounter:
- Mediator Fees: These can vary widely, ranging from $300 to $800 per hour. The cost often depends on the mediator's experience and the complexity of your case. Some mediators even offer flat fees for specific services, which can be a relief.
- Administrative Expenses: This category includes filing fees and costs related to scheduling and venue arrangements. These can differ based on the service provider, so it’s worth checking around.
- Preparation Expenses: You may need to spend money on gathering necessary documentation, seeking legal advice, or doing other preparatory work before your negotiation sessions.
By understanding the long beach equal pay mediation cost, you can budget more efficiently and feel empowered as you approach your negotiation. Remember, you’re not alone in this process; we’re here to support you every step of the way.

Prepare for Your Mediation Session
Effective preparation for your negotiation session is vital for achieving the outcome you desire. Let’s explore some essential steps to help you feel ready:
-
Gather Relevant Documents: Start by compiling all necessary documentation related to your case, like pay stubs, employment contracts, and any correspondence regarding wage disputes. Having organized financial information not only fosters trust but also speeds up the negotiation process.
-
Set Clear Objectives: It’s important to clearly define your goals for the discussion. Think about both your ideal outcome and what compromises you’re willing to make. This clarity will guide your conversations and help you stay focused.
-
Choose a Qualified Facilitator: Selecting a facilitator who has experience in equal pay disputes can make a significant difference. Their understanding of the nuances involved can enhance the mediation process. Remember, the wrong intermediary can slow things down, so choose wisely.
-
Practice Communication: Prepare to express your position clearly and respectfully. Role-playing with a trusted friend or advisor can help you refine your delivery and boost your confidence. As experienced mediators often say, effective preparation and presentation are key to resolution.
-
Stay Open-Minded: Approach the dialogue with a willingness to listen and consider alternative solutions that may come up during discussions. Flexibility is essential for successful outcomes, as it allows for creative problem-solving.
By following these steps, you can enter your negotiation session with confidence and clarity, significantly increasing your chances of a successful resolution. With conflict resolution success rates ranging from 70-80%, thorough preparation is truly essential to achieving your desired outcome.

Negotiate Mediation Costs Effectively
Negotiating mediation costs can feel overwhelming, but with the right strategies, you can find a fair agreement that works for you. Let’s explore some effective approaches together:
-
Research Market Rates: It’s important to understand the typical fees for conflict resolution professionals in California, which range from $300 to $800 per hour. Experienced facilitators, especially those who are former judges, may charge higher rates of $500 to $800 per hour, while non-attorney facilitators usually charge between $300 and $400 per hour. Knowing these rates empowers you to negotiate from a place of knowledge and confidence.
-
Discuss Payment Options: Have you considered the different payment structures available? Exploring options like hourly rates versus flat fees can help you find what aligns best with your financial situation. Remember, facilitation expenses can vary greatly depending on the complexity of your case and the mediator's expertise. For instance, divorce negotiation typically ranges from $5,000 to $15,000, which is significantly lower than litigation costs that can exceed $40,000.
-
Consider Shared Costs: If both parties are involved in the mediation, why not discuss sharing the costs? This can be based on income or other relevant factors, making the process more manageable for everyone involved. It’s a great way to foster cooperation and understanding.
-
Be Transparent: Open communication is key. Share your budget limitations and financial concerns with the facilitator and the other party. Being honest encourages goodwill and can lead to more favorable negotiations, as facilitators often appreciate transparency regarding financial constraints.
-
Seek Discounts for Multiple Sessions: If you anticipate needing several negotiation sessions, don’t hesitate to ask about discounts for booking multiple sessions in advance. Many mediators are willing to offer reduced rates for clients who commit to a series of meetings, which can ease your financial burden.
-
Prepare for Concealed Expenses: It’s wise to be aware of potential hidden charges in conflict resolution, such as fees for external specialists, court filing expenses, and additional sessions. By preparing thoroughly, you can minimize these costs and streamline the process.
By utilizing these strategies, you can effectively negotiate expenses, ensuring a fair and manageable financial arrangement that supports a smoother resolution process. Remember, you’re not alone in this journey; we’re here to help you navigate it.

Troubleshoot Common Mediation Cost Issues
Navigating mediation expenses can be challenging, and it’s completely normal to encounter some common issues along the way. Let’s explore how to tackle them together:
-
Disagreement Over Costs: If you find yourself in a dispute about who should pay what, it’s helpful to refer back to your initial agreement or any previous discussions about cost-sharing. Documented agreements can really clarify expectations. As intermediary Hawkins wisely points out, "Establishing a tone for productive communication is crucial." This approach can help settle conflicts more smoothly.
-
Surprise Charges: Unexpected expenses can be frustrating. If extra charges pop up, don’t hesitate to reach out to your facilitator and the other party for an open conversation about these costs. It’s important to understand why they were incurred and to negotiate how to address them. Hawkins emphasizes that "Mediation resolves conflicts faster than the duration for litigation," highlighting the need to tackle unforeseen expenses promptly.
-
Budget Constraints: Discovering that mediation expenses exceed your budget can be stressful. It’s essential to discuss this with your mediator. They might offer flexible payment options or suggest alternative solutions to help lower costs. Typically, mediation costs range from $2,000 to $5,000 per party, which is significantly less than litigation, often costing between $15,000 and $20,000.
-
Lack of Transparency: Transparency is key in mediation. Make sure all parties are open about their financial situations and expectations. A lack of transparency can lead to misunderstandings and conflicts. As Hawkins notes, "From my experience, communication is key to resolving disputes."
-
Insufficient Preparation: To avoid incurring additional expenses from extended sessions, it’s vital that everyone comes prepared with essential documents and a clear agenda. This preparation can streamline the process and help keep costs down.
By proactively addressing these common issues, you can navigate the negotiation process more effectively. Remember, the efficiency of mediation highlights the importance of tackling cost-related challenges head-on. Together, we can maximize the benefits of this approach and work towards a fair resolution.

Conclusion
Equal pay mediation in Long Beach is more than just a process; it’s a vital step toward addressing wage disparities and fostering fairness in our workplaces. Have you ever felt the weight of unfair pay? Understanding the mediation process and its costs can empower you to advocate for your rights, contributing to a more equitable environment for everyone. This approach not only eases the burden of litigation but also encourages constructive dialogue aimed at achieving just outcomes.
Key insights from the article highlight the importance of being well-prepared. Think about it: gathering relevant documents, discussing payment options, and addressing common mediation issues are all crucial steps in navigating this landscape successfully. By recognizing the financial aspects, like mediator fees and administrative costs, you can make informed decisions that lead to favorable resolutions.
Ultimately, the journey toward equal pay isn’t just about individual cases; it’s about nurturing a culture of transparency and fairness in our workplaces. Engaging in equal pay mediation benefits not only those directly involved but also paves the way for broader societal change. By taking proactive steps, you can play a crucial role in driving this important conversation forward, ensuring that everyone has the opportunity to earn what they truly deserve.
Let’s work together to create a fairer future. Your voice matters!
Frequently Asked Questions
What is equal pay mediation in Long Beach?
Equal pay mediation in Long Beach is a process aimed at addressing wage disparities due to gender and other discriminatory factors. It involves a neutral mediator from Conclude ADR who facilitates dialogue between parties to reach a fair resolution without litigation.
What law underpins equal pay mediation in California?
The California Equal Pay Act prohibits wage discrimination and ensures equal pay for equal work. It will undergo significant updates starting January 1, 2026, enhancing pay transparency and broadening the definitions of wages and wage rates.
How does the negotiation process work in equal pay mediation?
The negotiation process focuses on fostering open communication, identifying key issues, and exploring creative solutions that satisfy all parties involved. Successful outcomes often depend on advocating for fair compensation within the legal framework of the Equal Pay Act.
What are the typical costs associated with equal pay mediation?
Typical costs include mediator fees (ranging from $300 to $800 per hour), administrative expenses (like filing fees and venue arrangements), and preparation expenses (such as gathering documentation and seeking legal advice).
How can understanding mediation costs benefit me?
By understanding the costs associated with equal pay mediation, you can budget more effectively and feel more empowered as you approach your negotiation process.
What support does Conclude ADR offer for mediation sessions?
Conclude ADR offers flexible session times, including evenings and weekends, to ensure prompt access to their services when needed.