Introduction
Waiting time penalties can weigh heavily on employees, causing financial strain during already tough times. As California's labor laws evolve, especially in 2025, grasping the nuances of waiting time penalty mediation becomes crucial for both employees and employers.
How can you navigate this complex mediation process effectively? It’s essential to ensure you receive timely compensation and fair resolutions. This article explores the vital steps, benefits, and strategies for mastering mediation in the Inland Empire.
By understanding these elements, you can advocate for your rights and help create a more equitable workplace. Together, we can foster an environment where everyone feels supported and valued.
Define Waiting Time Penalties in the Workplace
Waiting penalties can be a source of stress for employees who find themselves waiting for their final wages after termination. If you’ve ever faced this situation, you know how important it is to receive your hard-earned money promptly. According to California Labor Code Section 203, if an employer willfully neglects to pay all wages owed, the employee is entitled to a penalty equivalent to their daily wage for each day the wages remain unpaid, capped at 30 days. This penalty serves as a crucial reminder for employers to prioritize timely payments, ensuring that employees receive their rightful compensation without unnecessary delays.
Imagine this: if your final wages amount to $200 per day, a delay of just 30 days could lead to a penalty of up to $6,000. That’s a significant amount that could make a real difference in your life. Moreover, new penalties for unpaid wage judgments can reach as high as three times the amount owed if not settled within 180 days. This highlights the serious implications of the inland empire waiting time penalty workplace mediation for both employees and employers.
Experts in employment law, like Dan M. Forman, emphasize that the inland empire waiting time penalty workplace mediation is designed to protect employees while encouraging employers to adhere to timely payment practices. This fosters a fairer workplace environment for everyone involved. As California's labor regulations evolve, especially with changes effective January 1, 2026, the consequences of waiting penalties will become even more significant. It’s essential to stay informed and proactive about your rights and the resources available to you.
If you find yourself in a situation where you’re facing delays in receiving your wages, remember that you’re not alone. Seeking resolution through mediation or arbitration can be a supportive step towards ensuring you receive what you’re owed. Let’s work together to create a workplace where everyone is treated fairly and with respect.

Navigate the Mediation Process for Waiting Time Penalty Disputes
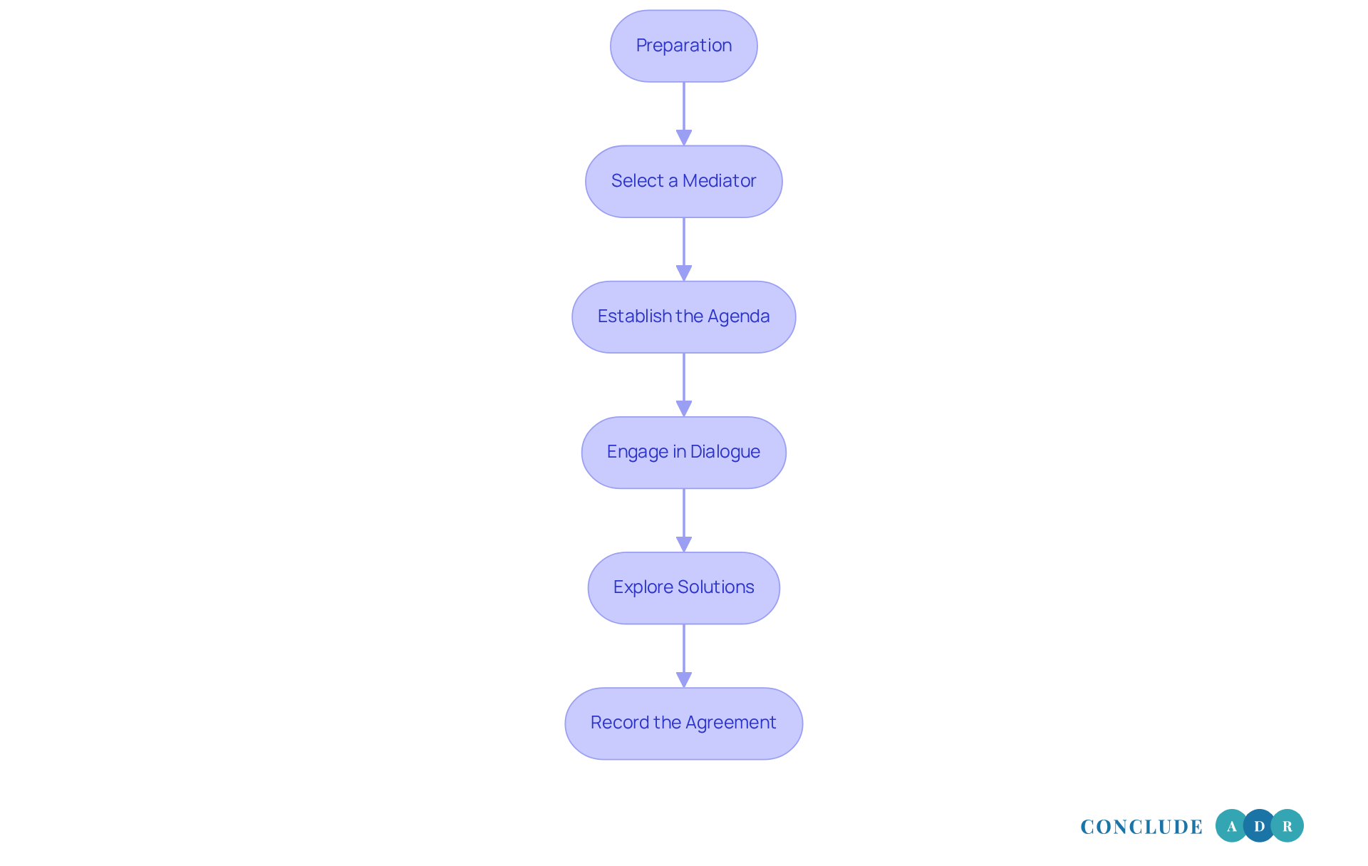
Navigating the inland empire waiting time penalty workplace mediation process for disputes can feel overwhelming, but with the right steps, you can achieve a resolution that works for everyone involved. Here’s how to approach it with care:
-
Preparation: Start by gathering all relevant documents, like pay stubs, termination letters, and any related correspondence. Having this information at hand is crucial for a productive mediation session.
-
Select a mediator: It’s important to choose one who understands employment law and has experience with inland empire waiting time penalty workplace mediation. An expert mediator, such as those at Conclude ADR, can help guide you through the complexities of your case. Our seasoned mediators and arbitrators bring decades of experience in alternative dispute resolution, ensuring that the process is both impartial and effective.
-
Establish the Agenda: Before your negotiation session, outline the key issues you want to address. This preparation helps keep everyone focused and enhances the productivity of the session.
-
Engage in Dialogue: During mediation, it’s essential for both sides to share their viewpoints openly. The mediator will facilitate this dialogue, helping to clarify misunderstandings and identify areas where you can find common ground.
-
Explore Solutions: Together, discuss potential solutions. This might involve negotiating payment terms or considering other compensatory measures. With California's minimum wage set to rise to $16.90 on January 1, 2026, understanding the financial implications of any agreement is vital. At Conclude ADR, we focus on achieving practical, lasting solutions that meet the needs of everyone involved.
-
Record the Agreement: If you reach a resolution, ensure that it’s clearly documented and signed by both parties. This step is crucial to prevent misunderstandings and ensure compliance with the agreed terms.
By following these steps, both staff and management can navigate the inland empire waiting time penalty workplace mediation process effectively, leading to satisfactory outcomes. Remember, the average length of negotiation for such disputes can vary; sessions might last from a few hours to an entire day, depending on the complexity of the case. Keeping this in mind can help set realistic expectations as you move forward.

Examine Factors Affecting Mediation Duration and Costs
Several factors can significantly influence how long mediation takes and the costs involved in waiting time penalty disputes.
-
Complexity of the Case: When cases involve multiple entities or complicated legal matters, they often require more time for mediation. Think about it-disagreements that include several claims or extensive documentation can complicate negotiations, leading to longer resolution periods.
-
Preparation Time: How well both sides prepare for mediation can greatly affect the speed of the process. Participants who gather relevant documents and establish clear communication strategies tend to reach agreements more quickly. In fact, research shows that structured discussions can lead to successful resolutions in over 85% of cases when effective communication strategies are in place.
-
Mediator Experience: An experienced mediator can navigate complex discussions more efficiently, which might reduce the time needed to reach a resolution. Their expertise in managing disputes helps facilitate smoother negotiations and assists everyone involved in finding common ground.
-
Openness to Compromise: Are both sides ready to discuss and pursue mutually beneficial solutions? This willingness plays a crucial role in how quickly a resolution can be reached. If there’s a lack of readiness to compromise, discussions can drag on, while a collaborative approach can speed things up.
-
Scheduling Conflicts: The availability of the parties and the mediator can also impact how quickly the process can be arranged and carried out. Delays in scheduling can extend the overall duration of negotiations.
-
Legal Representation: While having attorneys involved may increase costs, their presence can also streamline the process by ensuring that all legal aspects are addressed promptly. This can lead to quicker resolutions, especially in more complex cases.
By understanding these elements, both workers and managers can prepare more effectively for the negotiation process, potentially minimizing both time and expenses related to waiting time penalty conflicts. For instance, in California, negotiations for employment conflicts showcase an impressive 85% settlement rate, highlighting the effectiveness of this method when parties are well-prepared and willing to engage constructively. Plus, the average costs of mediation for employment disputes in California for 2026 are projected to be competitive, making it a viable option for resolving conflicts efficiently.

Identify Benefits of Mediation for Waiting Time Penalty Disputes
Mediation offers a compassionate way to resolve waiting time penalty disputes, and it comes with several key advantages:
- Cost-Effectiveness: Mediation is typically less expensive than litigation. By avoiding court fees and the lengthy legal processes of traditional lawsuits, both sides can save significantly.
- Time Efficiency: Imagine resolving your dispute in just hours or days! Mediation can often be arranged quickly, a stark contrast to the months or even years that litigation might take.
- Confidentiality: The private nature of mediation allows for open discussions about sensitive issues without the fear of public exposure. Everyone involved signs a confidentiality agreement, creating a safe space for resolution.
- Control Over Outcomes: Unlike court rulings, mediation empowers both parties to shape the resolution actively. This leads to agreements that are more satisfying and tailored to their specific needs.
- Preservation of Relationships: Mediation fosters a collaborative atmosphere, helping to maintain professional relationships that might be strained through adversarial litigation. This cooperative approach encourages a problem-solving mindset, ultimately benefiting workplace dynamics.
- Flexibility: The negotiation process is adaptable, allowing parties to explore creative solutions that may not be possible in court. Mediation sessions are typically brief, increasing the chances of a mutually beneficial outcome.
Recognizing these advantages underscores how inland empire waiting time penalty workplace mediation can be a practical alternative to traditional litigation for resolving disputes. With anticipated changes to employment law in 2025, the importance of mediation is more relevant than ever.
So, why not consider mediation as a supportive path forward? It could be the solution you’ve been looking for.

Conclusion
Understanding the complexities of waiting time penalties and the mediation process is crucial for both employees and employers facing workplace disputes. It’s important to recognize the significance of timely wage payments and the protections that California labor laws provide to employees. Mediation can serve as a constructive solution, allowing both sides to reach fair outcomes without the stress of litigation.
Key insights include:
- The definition of waiting time penalties
- Steps involved in effective mediation
- Factors influencing the duration and costs of resolving disputes
The benefits of mediation are clear: it’s cost-effective, time-efficient, and helps preserve professional relationships. As labor laws evolve in 2025, this approach becomes even more relevant.
So, why not embrace mediation as a viable option for resolving waiting time penalty disputes? It can lead to more satisfactory resolutions for everyone involved. As the landscape of employment law continues to change, staying informed and proactive about mediation services in the Inland Empire empowers you to advocate for your rights. Together, we can foster a fairer workplace environment.
Frequently Asked Questions
What are waiting time penalties in the workplace?
Waiting time penalties are penalties imposed on employers who willfully neglect to pay all wages owed to an employee after termination. According to California Labor Code Section 203, employees are entitled to a penalty equivalent to their daily wage for each day the wages remain unpaid, capped at 30 days.
How much can waiting time penalties amount to?
If an employee's final wages amount to $200 per day, a delay of 30 days could lead to a penalty of up to $6,000. Additionally, new penalties for unpaid wage judgments can reach as high as three times the amount owed if not settled within 180 days.
What is the purpose of waiting time penalties?
Waiting time penalties serve as a reminder for employers to prioritize timely payments, ensuring that employees receive their rightful compensation without unnecessary delays. They are designed to protect employees and encourage employers to adhere to timely payment practices.
How are waiting time penalties expected to change in the future?
As California's labor regulations evolve, especially with changes effective January 1, 2026, the consequences of waiting penalties will become even more significant, highlighting the importance of staying informed about rights and available resources.
What should an employee do if they face delays in receiving their wages?
Employees facing delays in receiving their wages can seek resolution through mediation or arbitration as a supportive step towards ensuring they receive what they are owed.