Overview
The article highlights the importance of contract dispute workplace mediation agreements in Orange County, focusing on their compassionate and efficient role in resolving workplace conflicts. Have you ever felt overwhelmed by workplace disagreements? These agreements create a space for open dialogue, allowing all parties to clarify expectations and work towards amicable solutions.
By fostering understanding, mediation agreements enhance the likelihood of positive outcomes. Imagine a workplace where conflicts are resolved with empathy, reducing both emotional and financial burdens. This approach not only benefits individuals but also cultivates a healthier work environment for everyone involved.
Key benefits of workplace mediation agreements include:
- Encouraging open communication
- Reducing stress and anxiety associated with disputes
- Promoting collaborative problem-solving
Ultimately, these agreements support a nurturing atmosphere where everyone feels valued. If you find yourself facing a workplace conflict, consider exploring mediation as a compassionate pathway to resolution.
Introduction
Navigating workplace conflicts can often feel like an uphill battle, especially in the diverse and dynamic environment of Orange County. We understand that these situations can be overwhelming and emotionally charged. That’s where contract dispute workplace mediation agreements come in, offering a structured yet compassionate approach to resolving these issues. They foster open dialogue and mutual understanding, creating a space where everyone feels heard.
However, with the growing complexity of workplace relationships and the nuances of local laws, how can you ensure that your mediation agreements are both effective and enforceable? This article delves into the essential characteristics of successful mediation agreements, the vital steps to prepare for mediation, and the broader implications of these agreements in creating a harmonious workplace. Together, we can explore how to navigate these challenges with confidence and care.
Define Contract Dispute Workplace Mediation Agreements
A contract dispute workplace mediation agreement in Orange County is more than just a formal understanding; it’s a compassionate framework designed to help you navigate workplace issues. Have you ever felt overwhelmed by a conflict at work? This contract dispute workplace mediation agreement in Orange County outlines the conditions under which resolution will take place, ensuring that everyone involved feels heard and respected.
It typically includes details about the individuals involved, the nature of the conflict, and the negotiation process. By fostering an environment of open dialogue, it helps clarify expectations of confidentiality relevant to a contract dispute workplace mediation agreement in Orange County. Imagine a space where you can express your concerns freely, knowing that your rights and duties are clearly defined. This structure not only promotes amicable settlements but also nurtures a sense of trust among all parties involved in a contract dispute workplace mediation agreement in Orange County.
By defining these elements, the arrangement encourages a supportive atmosphere where a contract dispute workplace mediation agreement in Orange County can help resolution flourish. It’s essential to remember that you’re not alone in this process. We’re here to support you every step of the way. Together, we can work towards a harmonious workplace where conflicts are resolved with understanding and care.

Contextualize the Importance of Mediation Agreements in Orange County
In Orange County, a contract dispute workplace mediation agreement is essential for resolving workplace disputes in a compassionate and efficient manner. With a diverse workforce and complex business environment, conflicts can arise that require thoughtful, tailored solutions. Mediation stands out as a flexible, cost-effective alternative to litigation, allowing individuals to address their concerns while preserving valuable relationships. Did you know that approximately 97% of civil cases submitted in California are resolved before they ever reach trial? This statistic underscores the effectiveness of alternative dispute resolution methods in fostering harmony and understanding.
Local laws and regulations are increasingly favoring these approaches, making it crucial for individuals involved in a contract dispute workplace mediation agreement in Orange County to grasp the nuances of related contracts. As mediator Lindsey Bayman wisely notes, "Pre-litigation dispute resolution can also help prevent harmful escalation, maintain relationships, and reduce expenses compared to litigation or arbitration." By nurturing a cooperative environment, these arrangements lighten the emotional and financial burdens of conflicts, ultimately benefiting everyone involved.
It's also vital to formalize conflict resolution agreements as court orders to ensure they are enforceable, adding an important layer of legal protection. However, it's important to recognize that not every situation is suitable for negotiation; the decision to engage in this process should be considered carefully on an individual basis. As we look ahead to workplace conflict resolution trends in 2025, understanding the contract dispute workplace mediation agreement in Orange County will be essential for effectively managing disputes and fostering a more harmonious work environment.

Examine Key Characteristics of Effective Mediation Agreements
Effective mediation agreements possess several key characteristics that significantly enhance their utility and enforceability:
-
Clarity: Have you ever felt uncertain about your rights in a negotiation? The wording in the contract must be clear and unambiguous, ensuring that all parties fully understand their rights and obligations. This clarity is essential, as over 90% of participants in the process report high satisfaction, often arising from clearly defined understandings.
-
Thoroughness: A strong contract covers all pertinent elements of the conflict, including the particular matters involved, the negotiation process, and the expected results. This thoroughness helps prevent misunderstandings and ensures that all involved are aligned on the resolution path. It's encouraging to note that conflict resolution in construction issues has a success rate of 91%, while environmental cases reveal a 93% success rate, highlighting the efficacy of thorough contracts.
-
Adaptability: Life can be unpredictable, and so can disputes. The agreement should permit modifications as required, accommodating the changing nature of disputes and the needs of those involved. This adaptability is essential, as successful conflict resolution often necessitates a willingness to explore various solutions, increasing the chances of achieving a satisfactory outcome.
-
Confidentiality: How important is privacy to you in negotiations? Upholding privacy during the negotiation process is crucial for encouraging open dialogue and trust among involved individuals. Confidentiality fosters sincere conversation, which is a fundamental aspect of effective resolution, as it safeguards sensitive information from public exposure and encourages a secure atmosphere for discussion.
-
Joint Consent: All involved individuals must willingly accept the conditions of the negotiation arrangement, strengthening their dedication to the process. This voluntary involvement is essential, as studies show that voluntary adherence to mediated arrangements varies from 80% to 90%, emphasizing the significance of mutual buy-in.
By incorporating these characteristics, we can create agreements that not only facilitate resolution but also foster a positive atmosphere for dialogue. Together, let's work towards more satisfactory outcomes.

Prepare for Mediation: Essential Steps and Considerations
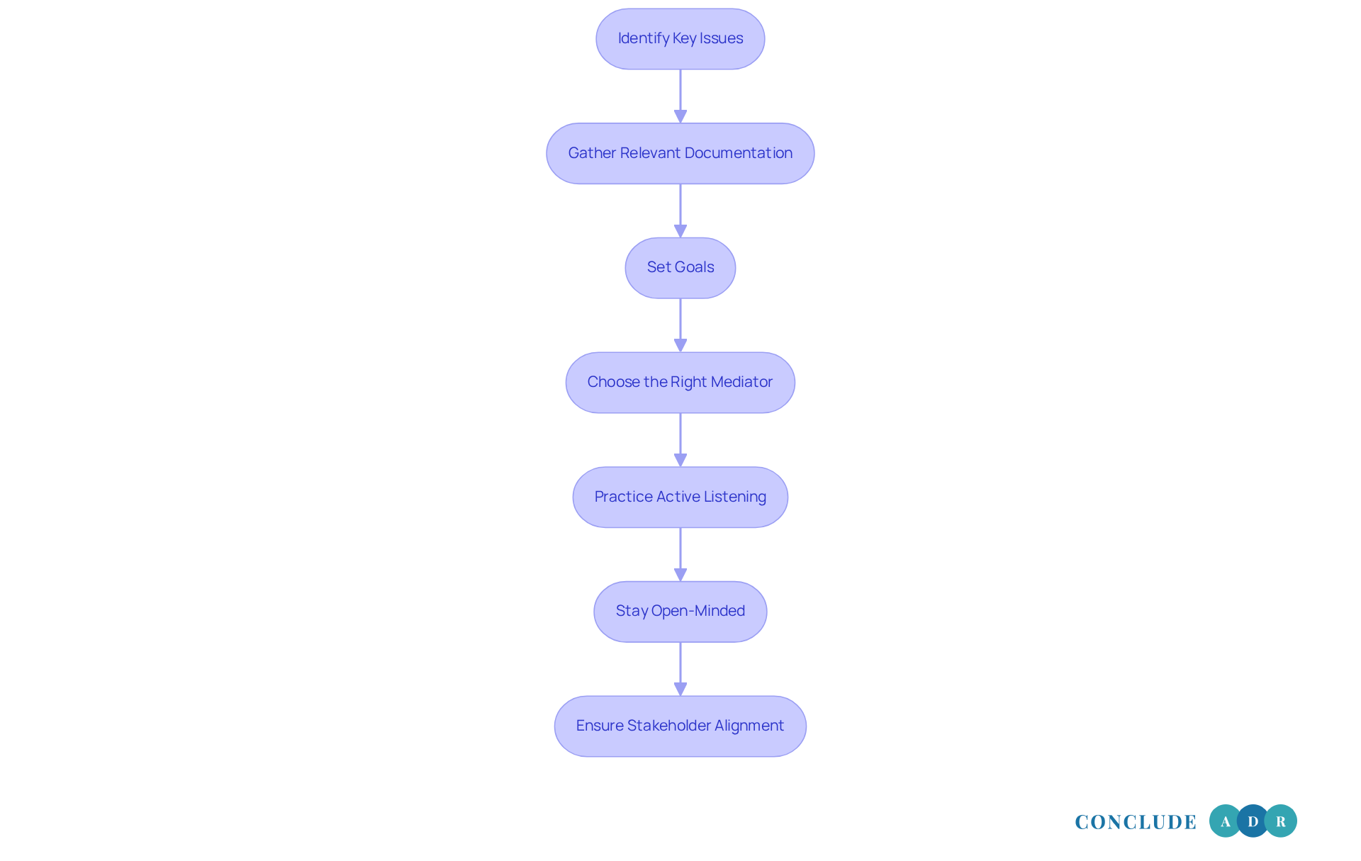
Preparing for negotiation is an important journey that can significantly affect the outcome. Here are some thoughtful steps to consider:
- Identify Key Issues: Take a moment to outline the main issues at stake in your situation. Understanding these will help focus your discussions and ensure that everyone is on the same page.
- Gather Relevant Documentation: Collect any documents, emails, or records that support your position. Having this information at your fingertips can make conversations flow more easily. Important documents might include contracts, change orders, and vital correspondence that are key to your case.
- Set Goals: Reflect on what you hope to achieve through negotiation. Clear objectives will guide your approach and keep you centered during discussions. Think about desired outcomes beyond just financial settlements, such as cash flow, payment schedules, and reputational concerns.
- Choose the Right Mediator: Selecting a mediator with relevant experience and a neutral perspective is crucial for a successful facilitation process. This choice can set the tone for a collaborative atmosphere.
- Practice Active Listening: Be prepared to hear the other side's perspective. Understanding their viewpoint can lead to more productive discussions and pave the way for potential compromises.
- Stay Open-Minded: Approach the process with a willingness to explore various solutions. Being adaptable can lead to innovative resolutions that satisfy both parties.
- Ensure Stakeholder Alignment: Before you enter negotiations, make sure that all key individuals are aligned on strategy and objectives. This alignment helps avoid surprises and fosters a unified approach during discussions.
By embracing these steps, we can enter mediation feeling well-prepared, which increases the likelihood of achieving a mutually beneficial agreement. Remember, each step is a chance to connect, understand, and work together towards a positive resolution.

Conclusion
A workplace mediation agreement for contract disputes in Orange County is more than just a document; it’s a vital tool for fostering resolution in workplace conflicts. By establishing a structured framework that emphasizes open communication and mutual respect, these agreements empower individuals to navigate disputes effectively. The compassionate nature of mediation not only facilitates understanding but also helps preserve valuable workplace relationships, making it an essential approach in today’s diverse work environments.
Have you ever felt overwhelmed by conflict at work? Throughout this article, we’ve shared key insights on the importance of:
- Clarity
- Thoroughness
- Adaptability
- Confidentiality
- Joint consent
in crafting effective mediation agreements. The statistics highlighting the success rates of mediation underscore its effectiveness as a preferred alternative to litigation. By understanding these elements, you can better prepare for mediation, ensuring that your needs are met and that the process leads to satisfactory outcomes.
Ultimately, embracing the principles of mediation can transform workplace conflict resolution into a constructive experience. As organizations in Orange County look toward future trends in workplace mediation, prioritizing these practices will be crucial. Engaging in mediation not only alleviates the emotional and financial burdens of disputes but also paves the way for a more harmonious and productive work environment. Taking the first step towards understanding and utilizing mediation agreements can lead to positive change for all involved.
Frequently Asked Questions
What is a contract dispute workplace mediation agreement in Orange County?
A contract dispute workplace mediation agreement in Orange County is a structured framework designed to help individuals navigate workplace conflicts, ensuring that everyone involved feels heard and respected.
What does a contract dispute workplace mediation agreement typically include?
It typically includes details about the individuals involved, the nature of the conflict, and the negotiation process.
How does this agreement promote open dialogue?
The agreement fosters an environment of open dialogue, which helps clarify expectations of confidentiality and allows individuals to express their concerns freely.
What is the benefit of having clearly defined rights and duties in this agreement?
Clearly defined rights and duties promote amicable settlements and nurture a sense of trust among all parties involved.
How does a contract dispute workplace mediation agreement contribute to conflict resolution?
By defining essential elements and encouraging a supportive atmosphere, the agreement helps facilitate resolution and promotes a harmonious workplace.
Is support available during the mediation process?
Yes, support is available throughout the process to help individuals work towards a harmonious workplace where conflicts are resolved with understanding and care.