Overview
In the bustling environment of Los Angeles, workplace conflicts can often feel overwhelming. This article shines a light on best practices for contract dispute mediation, emphasizing how effective communication, thorough preparation, and diligent follow-up can pave the way for resolution. Have you ever felt stuck in a disagreement at work? Mediation offers a compassionate approach to navigating these challenges.
At the heart of mediation are key principles that prioritize your needs. Confidentiality ensures that your concerns remain private, while voluntary participation allows you to engage at your own pace. Imagine a skilled mediator guiding the conversation, fostering collaboration, and ensuring that everyone feels heard. This nurturing environment not only helps in reaching a resolution but also promotes compliance with settlement agreements, ultimately contributing to a healthier workplace.
Consider the benefits of mediation:
- Improved communication between parties
- Reduced stress in conflict resolution
- Stronger relationships moving forward
These advantages highlight the value of mediation as a supportive tool for conflict resolution.
As you reflect on your own experiences, remember that seeking help through mediation can be a positive step toward healing workplace relationships. We encourage you to explore mediation as a viable option for resolving disputes, fostering a collaborative atmosphere where everyone can thrive.
Introduction
Navigating the complexities of workplace disputes can feel overwhelming for any organization. We understand that mastering contract dispute mediation best practices in Los Angeles is not just about resolving conflicts; it’s about creating a healthier work environment where relationships can flourish. But many organizations find themselves asking: how can they ensure that their mediation processes are both effective and sustainable over time?
This article explores essential strategies and insights that can turn conflict resolution into a valuable opportunity for growth and collaboration. By embracing these practices, we can foster an environment where everyone feels heard and valued, paving the way for a more harmonious workplace.
Understand Workplace Mediation Fundamentals
Workplace conflict resolution is an organized procedure where an impartial individual, known as a facilitator, helps conflicting groups reach a mutually agreeable solution. This mediator promotes dialogue rather than imposing a resolution, guiding individuals to explore their interests and alternatives. Understanding key principles of mediation is essential for everyone involved:
- Confidentiality: Ensures discussions remain private.
- Voluntary Participation: All participants choose to engage in the process.
- Collaborative Problem-Solving: Focuses on finding mutually beneficial solutions.
Grasping these fundamentals fosters a constructive atmosphere that encourages open dialogue and resolution.
Mediation, especially the contract dispute workplace mediation best practices in Los Angeles, proves particularly effective in workplace disputes, where ongoing relationships are often at stake. By prioritizing communication and understanding, the contract dispute workplace mediation best practices in Los Angeles can lead to conflict resolution solutions that satisfy all parties, preserving professional relationships and promoting a healthier work environment. Have you ever considered how organizations that implement negotiation as a conflict resolution approach often report lower litigation expenses and improved employee morale? For instance, those that adopt conflict resolution practices frequently observe a substantial reduction in the turnover rate of disengaged workers, which is 12 times greater than that of engaged staff. Moreover, effective negotiation can lessen the emotional and financial impact of workplace conflict, ultimately resulting in a more productive and harmonious environment.
At Conclude ADR, we prioritize your schedule, offering flexible session times, including evenings and weekends, to accommodate urgent or complex disputes. Our efficient booking system and attentive team guarantee quick access to our services when you need them most. Including gratitude in conflict resolution is also essential, as it fosters respect and worth among participants, further enhancing the negotiation process.
Are you ready to explore how we can help you navigate your conflict with compassion and understanding?

Initiate and Prepare for the Mediation Process
To successfully commence the negotiation process, we must first recognize the importance of reaching an agreement on the need for negotiation and selecting a competent facilitator. This initial agreement should involve a thorough discussion of the issues at hand and the goals we hope to achieve together. Once a mediator is appointed, both parties should prepare by gathering relevant documents, clearly outlining their positions, and identifying key interests along with potential solutions.
Preparation also involves creating a structured agenda for our discussion session. It’s essential that we communicate our expectations and any specific topics we wish to address, ensuring that all relevant aspects are covered. Participating in pre-negotiation discussions is crucial, as it helps clarify misunderstandings and align our objectives, ultimately streamlining the negotiation process. For instance, a company facing a contract dispute may find it beneficial to include both legal and operational representatives in these discussions, providing a comprehensive viewpoint during negotiation.
Moreover, we must consider the emotional dynamics at play. Understanding the viewpoints and feelings of the other party can foster empathy and collaboration, which are vital for achieving a successful resolution. With around 22% of workplace disputes arising from ambiguous job roles and nearly two-thirds of U.S. employees encountering rudeness at work, addressing these emotional elements can significantly enhance our conflict resolution efforts and lead to more effective solutions.
As John Hinding, Acting Chief of Appeals, stated, "Appeals is dedicated to providing Alternative Dispute Resolution programs as a cost-effective option for resolving cases." This emphasizes the importance of choosing a qualified facilitator who can guide us through this process with care and expertise.

Conduct Effective Mediation Sessions
In mediation meetings, the facilitator plays a vital role in encouraging open discussion among the individuals involved. Effective facilitators employ various techniques, such as active listening, reframing statements, and asking open-ended questions, to foster understanding and collaboration. Establishing ground rules from the outset is crucial, as it helps ensure that everyone feels safe and respected throughout the discussions.
Mediators also need to be adept at managing emotions and conflicts that may arise during the session. Consider methods like private discussions, where the facilitator meets with each group separately. This approach can effectively address sensitive matters without escalating tensions. For instance, if a group feels particularly wronged, a private meeting allows them to express their concerns without the fear of confrontation. Additionally, facilitators can engage in ex parte discussions to better empathize with and understand each participant, further enhancing the mediation process.
Moreover, mediators should guide the conversation toward identifying common interests and exploring creative solutions. By focusing on shared benefits rather than rigid stances, participants often discover innovative ways to resolve their conflicts. Successful negotiation sessions frequently lead to agreements that not only satisfy both parties but also promote ongoing collaboration. Given that nearly two-thirds of all employees in the United States have faced some form of incivility or conflict at work, the role of effective resolution becomes increasingly important. Furthermore, resolving conflicts through negotiation is often more cost-effective than pursuing formal legal action, making it a practical choice for settling disputes.

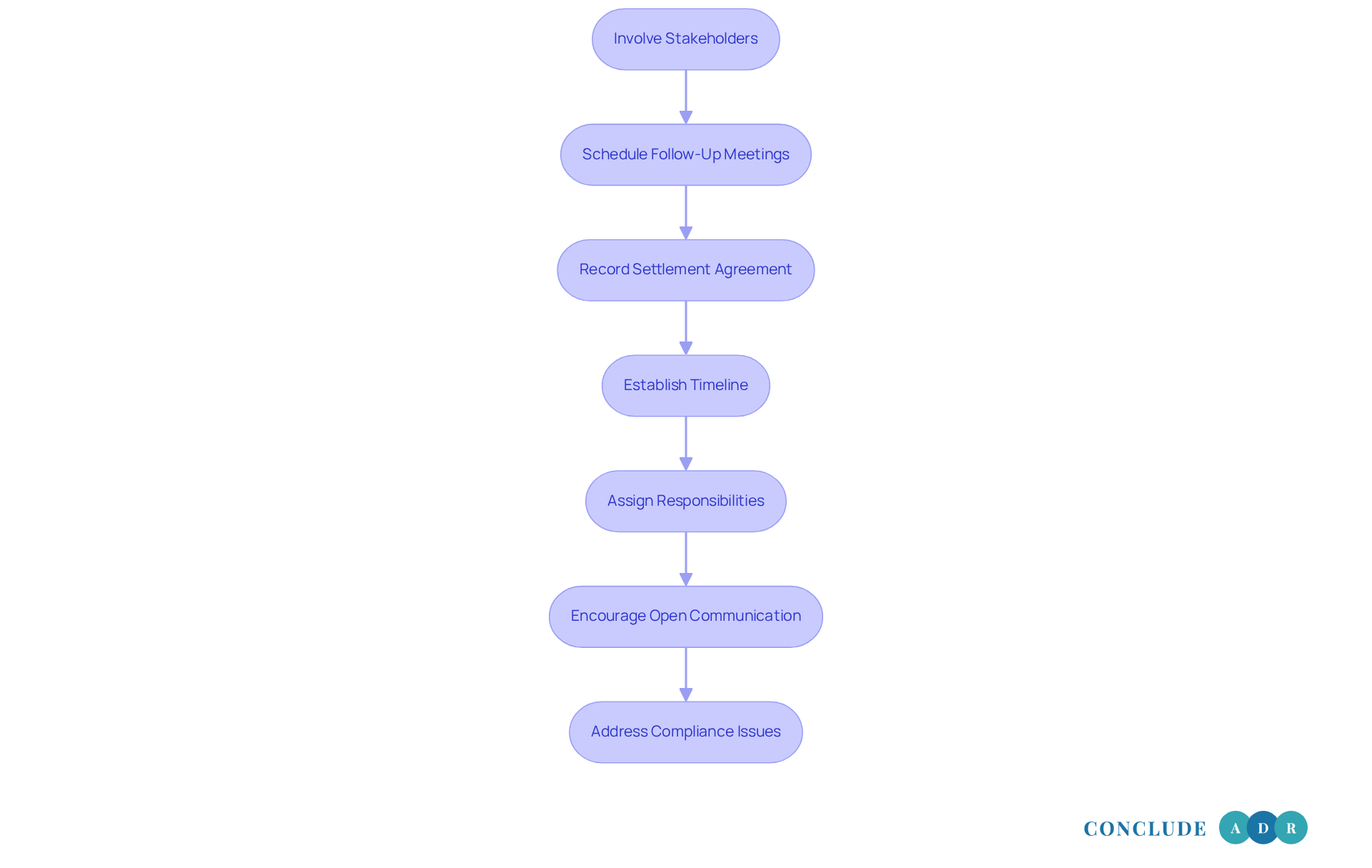
Follow Up and Ensure Compliance Post-Mediation
After negotiation, it’s crucial to involve all stakeholders in subsequent discussions. This ensures everyone is on the same page and compliant with the established terms. Scheduling follow-up meetings can be a great way to assess progress and tackle any challenges that arise. Remember, recording the settlement agreement is vital—it offers a clear reference for everyone involved.
Establishing a timeline for implementing the agreement and assigning specific responsibilities fosters accountability. For instance, if a company commits to revising a contract, setting concrete deadlines can sustain momentum and minimize misunderstandings. Did you know that in 2023, the average turnaround time for mediation cases was 124 days? This underscores the importance of timely follow-ups to maintain progress.
When compliance issues surface, open communication is essential. Encouraging dialogue allows concerns to be addressed swiftly. The mediator can facilitate these discussions, aiding in the resolution of any disputes that may arise post-mediation. As one licensed attorney noted, "You need to schedule all of the motions for a hearing before the judge." This emphasizes the importance of proactive engagement in the follow-up process. By fostering an environment of openness and teamwork, organizations can greatly improve the efficiency of their negotiation efforts and strengthen relationships for the future.
Failure to comply with settlement agreements can lead to consequences such as late payment fees or negative impacts on credit scores. This highlights the necessity of adherence. By avoiding common pitfalls in follow-up processes, organizations can ensure a smoother transition from mediation to implementation by applying contract dispute workplace mediation best practices Los Angeles.

Conclusion
Mastering contract dispute mediation in Los Angeles requires a nuanced understanding of the principles and practices that facilitate effective resolution. By embracing the fundamentals of workplace mediation, organizations can create a collaborative environment that not only resolves conflicts but also strengthens professional relationships. How can we foster this environment? The importance of communication, empathy, and structured negotiation emerges as vital components for success in mediating disputes.
Key insights from the article highlight the necessity of preparation, active facilitation during mediation sessions, and diligent follow-up to ensure compliance. Understanding the emotional dynamics at play, gathering relevant information, and establishing clear agreements are crucial steps that contribute to an effective mediation process. Imagine a workplace where gratitude and respect flourish. This culture enhances the likelihood of achieving mutually beneficial outcomes.
Ultimately, the significance of implementing these best practices cannot be overstated. Organizations that prioritize conflict resolution through mediation not only reduce litigation costs but also cultivate a more engaged and harmonious workplace. What proactive steps can we take together? Navigating disputes with compassion and understanding ensures that all parties involved feel heard and valued. Embracing these strategies positions organizations to thrive in challenging situations, promoting a culture of collaboration and resilience.
Frequently Asked Questions
What is workplace mediation?
Workplace mediation is an organized procedure where an impartial individual, known as a facilitator, helps conflicting groups reach a mutually agreeable solution by promoting dialogue and guiding individuals to explore their interests and alternatives.
What are the key principles of workplace mediation?
The key principles of workplace mediation include confidentiality (ensuring discussions remain private), voluntary participation (all participants choose to engage), and collaborative problem-solving (focusing on finding mutually beneficial solutions).
Why is understanding mediation fundamentals important?
Understanding mediation fundamentals fosters a constructive atmosphere that encourages open dialogue and resolution among conflicting parties.
How effective is mediation in workplace disputes?
Mediation is particularly effective in workplace disputes, especially in Los Angeles, as it helps preserve ongoing relationships and promotes a healthier work environment by prioritizing communication and understanding.
What benefits do organizations experience by implementing negotiation as a conflict resolution approach?
Organizations that implement negotiation as a conflict resolution approach often report lower litigation expenses, improved employee morale, and a substantial reduction in turnover rates of disengaged workers.
How can effective negotiation impact workplace conflict?
Effective negotiation can lessen the emotional and financial impact of workplace conflict, resulting in a more productive and harmonious work environment.
What services does Conclude ADR offer for conflict resolution?
Conclude ADR offers flexible session times, including evenings and weekends, and an efficient booking system to provide quick access to mediation services for urgent or complex disputes.
How does gratitude play a role in conflict resolution?
Including gratitude in conflict resolution fosters respect and worth among participants, further enhancing the negotiation process.