Introduction
Navigating the complexities of sexual harassment cases in California can feel overwhelming. But mediation offers a supportive pathway to resolution, one that emphasizes communication and understanding. This process allows both parties to engage in constructive dialogue, facilitated by a neutral mediator. It creates an environment where healing and agreement can flourish.
Yet, many individuals may feel uncertain about how to prepare for and effectively participate in mediation. You might be wondering: what are the essential steps to ensure a successful outcome in these sensitive situations?
Let’s explore how you can approach mediation with confidence and clarity. By understanding the process and its benefits, you can take meaningful steps toward resolution.
Understand Mediation in California Sexual Harassment Cases
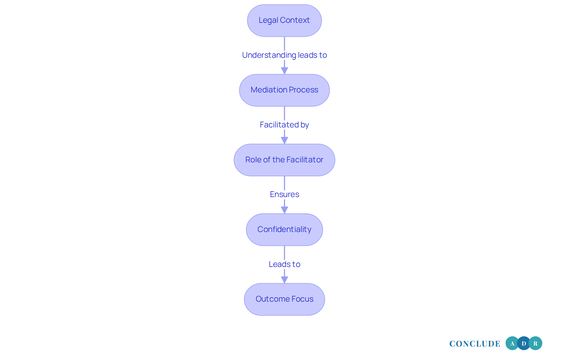
California sexual harassment employment mediation is a supportive process where a neutral third party, the mediator, helps facilitate discussions between those involved. It’s important to understand the legal framework surrounding this process, as it can significantly impact your experience.
-
Legal Context: It’s vital to familiarize yourself with California's Fair Employment and Housing Act (FEHA). This act outlines the rights of employees and the responsibilities of employers regarding sexual harassment. Knowing your rights can empower you and help create a more informed mediation environment.
-
Mediation Process: Before pursuing litigation, mediation often serves as a crucial step. It offers a private space where both sides can share their concerns and seek a resolution without the stress of court proceedings. This approach not only encourages open communication but also promotes collaborative problem-solving.
-
Role of the Facilitator: The mediator plays a key role in guiding the conversation, ensuring that both parties feel heard and respected. They help clarify issues and explore potential solutions, fostering a constructive dialogue that can lead to an agreement. Our mediators come from diverse backgrounds in law, business, and conflict management, which enhances the credibility of our services.
-
Confidentiality: One of the most comforting aspects of mediation is that all discussions are confidential. This confidentiality encourages open communication and can lead to more amicable resolutions. It creates a safe space for individuals to express their concerns without fear of repercussions.
-
Outcome Focus: Ultimately, the goal of mediation is to reach a resolution that both parties find acceptable. Successful outcomes often include settlements that may involve apologies, changes in workplace policies, or compensation. These resolutions can foster a healthier work environment for everyone involved.
If you’re facing a situation like this, consider mediation as a compassionate option. It’s a step towards healing and resolution, and we’re here to support you through the process.

Prepare for Your Mediation Session
Preparation is essential for a successful negotiation session, and it’s completely understandable to feel a bit overwhelmed. Let’s walk through some steps together to ensure you’re ready:
-
Gather Documentation: Start by collecting all relevant documents, like emails, texts, and any records of incidents related to the harassment. This evidence will be your ally, supporting your claims during the negotiation.
-
Identify Key Issues: Take a moment to clearly outline the main points you wish to address. Knowing your priorities will help you stay focused and confident during discussions.
-
Set Goals: Think about what you hope to achieve from the negotiation. Whether it’s an apology, policy changes, or financial compensation, having clear goals will guide your strategy and keep you motivated.
-
Practice Communication: Consider role-playing the negotiation with a trusted friend or advisor. This practice can help you articulate your thoughts and feelings more effectively, making you feel more prepared.
-
Emotional Preparation: It’s important to acknowledge the emotional aspects of this situation. Prepare yourself to handle your emotions during the session, as it can be quite charged. Remember, it’s okay to feel what you’re feeling.
By taking these steps, you’re not just preparing for a negotiation; you’re also empowering yourself to advocate for your needs. You’ve got this!

Navigate the Mediation Process
Navigating the mediation process can feel overwhelming, but it doesn’t have to be. By following these steps, you can approach it with confidence:
-
Initial Meeting: Here, the mediator will introduce themselves and clarify the guidelines of the process. This is your chance to ask questions and voice any concerns. Understanding the mediation process from the start can significantly influence the outcome, as it sets a collaborative tone. Remember, as Levian Law notes, "Mediation gives you more predictability," which is so important for everyone involved.
-
Opening Statements: Each side gets to share their perspective on the situation. Use this time to express your feelings and concerns clearly, without interruptions. Effective opening statements can pave the way for a more constructive discussion, helping both sides to truly understand each other's positions.
-
Joint Discussion: The mediator will guide a conversation between both parties. Be open to listening and understanding the other side’s viewpoint; this can create a more collaborative atmosphere. Did you know that mediation successfully settles 78% of cases? This statistic underscores the power of open communication, based on a study of 449 cases handled by major alternative dispute resolution providers.
-
Private Caucus: The mediator may separate the groups into different rooms for sensitive discussions. This is your opportunity to express any concerns or needs you might not feel comfortable sharing in front of the other party. This step is crucial for addressing power imbalances, as the mediator is trained to promote equity and prevent intimidation.
-
Negotiation: Work together with the mediator to explore potential solutions. Stay flexible and open to different possibilities that could lead to a resolution. Mediation often allows for more creative and tailored solutions than what a court can offer, making it a valuable alternative to litigation.
-
Closure: If you reach an agreement, the mediator will assist in drafting a settlement agreement. Make sure all terms are clear and understood before signing. This final step is vital to prevent misunderstandings and ensure both parties feel satisfied with the resolution. Remember, the details of your negotiation will remain confidential, protecting your reputation and career prospects.

Understand Possible Outcomes and Next Steps
After mediation, understanding the potential outcomes is crucial for effective resolution:
-
Successful Resolution: If both sides come to an agreement, the facilitator will prepare a settlement document outlining the terms. It’s essential to review and ensure understanding of all aspects before signing, as this formalizes the agreement. Did you know that Conclude ADR has a 92% settlement rate? This highlights the efficiency of its negotiation process, with experienced mediators ensuring that agreements are equitable and tailored to the needs of everyone involved.
-
Partial Agreement: Sometimes, only some issues are resolved. In these cases, it’s worth evaluating the possibility of further negotiations. Can additional discussions bridge the remaining gaps, or should alternative dispute resolution methods be pursued? Mediation often allows for creative solutions that may not be available in litigation. It’s important to assess the potential for continued dialogue. Conclude ADR's expert panel is dedicated to fostering open communication, effectively facilitating these discussions.
-
No Agreement: If negotiation fails to yield an agreement, litigation might be the next step. Consulting with a legal advisor is vital to explore your options and determine the best course of action moving forward. Remember, alternative dispute resolution is usually 60% quicker than litigation, making it a more effective choice for resolving conflicts. Conclude ADR prioritizes your schedule, offering flexible session times to accommodate urgent or complex disputes.
-
Follow-Up: Regardless of the outcome, scheduling a follow-up meeting with the mediator or a counselor can be beneficial. This allows for contemplation of the emotional impact of the resolution process and helps outline any additional actions required. The confidentiality of the process encourages open dialogue, which can be crucial for addressing any lingering emotional concerns. Conclude ADR's responsive team is here to assist with follow-up arrangements.
-
Documentation: It’s important to maintain a comprehensive record of all communications and agreements made during mediation. This documentation can serve as a valuable reference for future negotiations or legal proceedings, ensuring clarity and accountability in the process.

Conclusion
California's approach to sexual harassment employment mediation offers a compassionate alternative to traditional litigation. It empowers individuals to seek resolution in a supportive environment. Have you ever felt overwhelmed by the thought of legal battles? Mediation provides a space where you can engage in meaningful dialogue that promotes healing and positive outcomes.
To navigate this process effectively, it's essential to gather documentation, identify key issues, and set clear goals. The mediator plays a crucial role in facilitating discussions and ensuring confidentiality, which fosters open communication. With a high settlement rate, mediation presents a viable path to resolving conflicts while maintaining dignity and respect for everyone involved.
Embracing mediation not only aids in resolving individual cases but also contributes to cultivating healthier workplace environments. Imagine a workplace where everyone feels safe and respected. As this guide illustrates, being informed and prepared can significantly enhance your mediation experience. Taking proactive steps toward resolution can lead to transformative changes in both personal and professional realms. So, why not consider mediation as a valuable option for those facing sexual harassment claims in California? You deserve a supportive path to resolution.
Frequently Asked Questions
What is mediation in California sexual harassment cases?
Mediation in California sexual harassment cases is a supportive process where a neutral third party, known as the mediator, facilitates discussions between the involved parties to help them reach a resolution.
Why is it important to understand the legal context of mediation?
Understanding the legal context, specifically California's Fair Employment and Housing Act (FEHA), is crucial as it outlines the rights of employees and the responsibilities of employers regarding sexual harassment, empowering individuals during mediation.
What is the mediation process before pursuing litigation?
Mediation often serves as a crucial step before litigation, providing a private space for both sides to express their concerns and seek resolution without the stress of court proceedings, encouraging open communication and collaborative problem-solving.
What role does the mediator play in the process?
The mediator guides the conversation, ensuring both parties feel heard and respected. They clarify issues, explore potential solutions, and foster constructive dialogue that can lead to an agreement.
What is the significance of confidentiality in mediation?
Confidentiality in mediation allows for open communication, creating a safe space for individuals to express their concerns without fear of repercussions, which can lead to more amicable resolutions.
What are the typical outcomes of mediation?
Typical outcomes of mediation include settlements that may involve apologies, changes in workplace policies, or compensation, all aimed at fostering a healthier work environment for everyone involved.
Why should someone consider mediation for sexual harassment cases?
Mediation is a compassionate option that can facilitate healing and resolution, providing support throughout the process for those facing such situations.