Introduction
In California, the landscape of pay discrimination is changing quickly, and it’s crucial to recognize how these shifts affect employees. With laws aimed at protecting workers from unfair wage practices gaining momentum, it’s more important than ever for mediators to grasp the nuances of these regulations.
But how can facilitators ensure they’re ready to tackle the challenges that come up during virtual negotiations? This is where understanding the intricacies of mediation becomes vital.
Let’s explore some best practices for mastering pay discrimination mediation in virtual settings. Together, we can uncover essential insights and strategies that will not only enhance the effectiveness of the mediation process but also foster a fairer environment for all involved.
Understand California Pay Discrimination Laws
California's pay discrimination laws play a vital role in protecting employees from unfair wage practices based on gender, race, and other protected characteristics. The California Equal Pay Act clearly states that employers cannot pay employees less than their counterparts for equal work. With recent amendments, especially SB 642, these protections have been strengthened. Now, employers must be more transparent about pay practices, and if they knowingly violate the law, the statute of limitations for filing claims has been extended to three years.
Mediators, it’s essential to understand these legal nuances within ca pay discrimination mediation virtual, as they often form the backdrop for many disputes. Key provisions require employers to justify any pay disparities based on merit, seniority, or other legitimate factors. Employees have the right to seek legal recourse if they feel they’ve been discriminated against. Did you know that the Equal Pay Act has returned over $500 million to workers through settlements from major companies for gender pay discrimination? This underscores the law's effectiveness in promoting fairness.
Additionally, the definition of 'wages' has been broadened to include bonuses, stock options, and allowances. This change provides a more comprehensive understanding of pay disparities. Familiarity with these laws not only fosters more effective discussions but also helps facilitators develop resolutions that align with legal standards in the context of ca pay discrimination mediation virtual. Ultimately, this promotes fair outcomes in the mediation process.
Starting January 1, 2026, employers with 15 or more employees will need to include pay scale information in job postings. This is an important update for facilitators to keep in mind. As Noreen Farrell, Executive Director of Equal Rights Advocates, emphasizes, state laws are crucial in defending against federal rollbacks. It’s imperative for mediators to stay informed and engaged with these developments. Together, we can work towards a more equitable workplace.

Navigate the Virtual Mediation Process
Navigating the virtual negotiation process can feel daunting, but establishing a clear structure and setting expectations from the start can make a world of difference. Have you considered beginning with a pre-mediation call? This allows everyone to discuss the agenda, clarify roles, and ensure comfort with the technology, whether it’s Zoom or Microsoft Teams, which even offers breakout rooms for private discussions.
During the session, keeping everyone engaged is key. Encourage participation and use visual aids to illustrate important points. Did you know that over 70% of users found remote conflict resolution less stressful than traditional face-to-face meetings? This highlights just how effective virtual mediation can be.
It’s also crucial to address any technical issues right away. Texting can be a valuable fallback for communication during mediation. Remember, facilitators should avoid rushing the process; hurrying can weaken the effectiveness of the session. Creating a respectful environment that fosters open communication is essential.
By implementing these strategies, we can enhance the virtual experience and facilitate a more productive dialogue among participants. Together, let’s make virtual negotiations not just effective, but also a little less stressful.

Prepare Effectively for Mediation Sessions
Effective preparation for negotiation sessions is crucial for achieving favorable outcomes. Have you ever felt overwhelmed before a negotiation? You're not alone. Gathering all relevant documents - like employment records, pay stubs, and any correspondence related to the dispute - can help ease that anxiety. This documentation serves as the foundation for discussions and helps clarify positions.
Establishing clear objectives is equally vital. Take a moment to think about what you truly want from this negotiation. Groups should delineate their desired outcomes and recognize areas where compromise might be achievable. Anticipating counterarguments and preparing thoughtful responses can further strengthen your stance during negotiation.
Participating in role-playing activities can be a game-changer. It allows individuals to rehearse their reactions and foresee the interactions of the negotiation process. Additionally, creating a list of non-negotiables helps maintain focus on critical issues and guides discussions effectively. By following these preparatory steps, you can approach negotiation with confidence and clarity, significantly increasing the likelihood of a successful resolution.
Facilitators emphasize that thorough document preparation not only clarifies misunderstandings but also enhances the overall effectiveness of the process. Did you know that approximately 80% of dispute resolution cases are resolved on the day of the session? This underscores the importance of being well-prepared. Furthermore, the overall settlement rate for negotiations stands at 92% as of February 2023, reinforcing the effectiveness of proper preparation in this process.
It's also essential to remember that confidentiality promotes open dialogue. This enables participants to negotiate without fear of public exposure. By steering clear of typical traps in preparation - like overlooking essential documents or not establishing clear goals - you can greatly enhance your likelihood of attaining a satisfying result. Remember, you’re not just preparing for a negotiation; you’re setting the stage for a successful resolution.

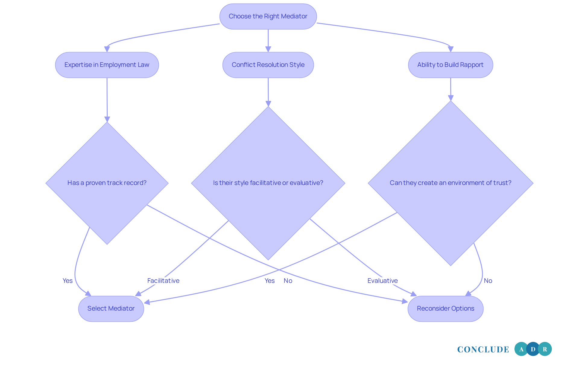
Choose the Right Mediator for Your Case
Choosing the right facilitator is crucial for achieving positive outcomes in dispute resolution, especially in sensitive matters like ca pay discrimination mediation virtual. Have you ever felt overwhelmed in such situations? It’s important to select individuals who not only have expertise in employment law but also a proven track record in handling discrimination disputes.
Different facilitators have varying conflict resolution styles. Some may take a facilitative approach, while others might lean towards being more evaluative. A mediator who can build rapport with both parties creates an environment of trust and transparency, which is vital for productive discussions.
Understanding California's ca pay discrimination mediation virtual laws can also be a game changer in negotiations. Did you know that conflict resolution has a success rate of 70-80%? And when both sides are committed to finding a resolution, that rate can soar to 90%! This highlights just how important it is to choose a skilled facilitator.
As one employment law attorney pointed out, negotiation empowers both sides to take charge of their future. This sense of control can be a powerful motivator in reaching a satisfactory outcome. By carefully selecting a mediator who meets these criteria, you can significantly increase the chances of a successful resolution while dispelling common myths about mediation's effectiveness.
So, let’s take that step together. By prioritizing the right facilitator, we can navigate these challenges with confidence and compassion.

Conclusion
Mastering the nuances of California pay discrimination mediation in virtual sessions is vital for creating fair workplaces. Have you ever felt uncertain about navigating these complex laws? Understanding California's pay discrimination laws, the virtual mediation process, and how to prepare effectively can make a significant difference. Choosing the right mediator is equally important. Each of these elements is essential for ensuring that mediation is not just effective but also aligns with legal standards.
Key insights reveal the crucial role of California's Equal Pay Act in safeguarding employees. It’s important for mediators to stay updated on the latest amendments. Have you considered how strategies like pre-mediation calls and engagement techniques can enhance your experience? Effective preparation and selecting the right mediator can lead to successful outcomes, emphasizing the importance of expertise and rapport in sensitive discussions.
Ultimately, the journey toward fair pay practices and effective mediation is a shared responsibility. By embracing these best practices, we can create a more just environment that empowers everyone to advocate for their rights. As the landscape of pay discrimination evolves, staying informed and proactive is essential in championing equity in the workplace. Together, let’s commit to fostering a supportive atmosphere where everyone feels valued and heard.
Frequently Asked Questions
What do California's pay discrimination laws protect against?
California's pay discrimination laws protect employees from unfair wage practices based on gender, race, and other protected characteristics.
What does the California Equal Pay Act state regarding employee compensation?
The California Equal Pay Act states that employers cannot pay employees less than their counterparts for equal work.
How have recent amendments, particularly SB 642, strengthened pay discrimination protections?
Recent amendments, including SB 642, have strengthened protections by requiring employers to be more transparent about pay practices and extending the statute of limitations for filing claims to three years for knowing violations.
What must employers justify if there are pay disparities?
Employers must justify any pay disparities based on merit, seniority, or other legitimate factors.
What rights do employees have if they feel discriminated against regarding pay?
Employees have the right to seek legal recourse if they believe they have been discriminated against.
How much has the Equal Pay Act returned to workers through settlements?
The Equal Pay Act has returned over $500 million to workers through settlements from major companies for gender pay discrimination.
What changes have been made to the definition of 'wages' under California law?
The definition of 'wages' has been broadened to include bonuses, stock options, and allowances, providing a more comprehensive understanding of pay disparities.
What new requirement will employers with 15 or more employees face starting January 1, 2026?
Starting January 1, 2026, employers with 15 or more employees will need to include pay scale information in job postings.
Why is it important for mediators to stay informed about California's pay discrimination laws?
It is important for mediators to stay informed to foster effective discussions and develop resolutions that align with legal standards in pay discrimination mediation, ultimately promoting fair outcomes.