Introduction
In the intricate world of employment disputes, mediation stands out as a crucial tool for resolution. It offers a kinder alternative to the often harsh nature of litigation. This guide aims to help you master California's employment discrimination mediation, providing you with the insights needed to navigate this process with confidence.
As you embark on this journey, it’s natural to feel overwhelmed by the emotional and legal complexities involved. You might be wondering: how can you prepare yourself to achieve the best possible outcomes while also keeping your peace of mind?
Let’s explore this together. By understanding the mediation process, you can approach it with a sense of empowerment and clarity. Remember, you’re not alone in this; many have walked this path and found resolution through mediation.
Here are some key benefits of mediation:
- It fosters open communication, allowing all parties to express their concerns.
- It encourages collaborative problem-solving, leading to mutually beneficial outcomes.
- It can save time and reduce stress compared to traditional litigation.
As we delve deeper, keep in mind that preparation is key. Together, we can navigate these waters and work towards a resolution that honors your needs and feelings.
Understand Employment Mediation Basics
Employment dispute resolution is a voluntary process where a neutral third party, known as a mediator, helps conflicting groups find a solution that works for everyone. Unlike litigation, where a judge makes the final call, mediation focuses on improving communication and negotiation. This way, participants can maintain control over the outcome. Let’s explore some key aspects together:
-
Purpose of Mediation: The main goal of mediation is to resolve disputes in a friendly manner, preserving relationships and steering clear of the adversarial nature of court battles. This approach encourages open dialogue, allowing everyone to express their concerns and work together toward a solution. At Conclude ADR, our experienced mediators and arbitrators, supported by a diverse panel of neutral experts in law, business, and conflict resolution, ensure that the mediation process is effective and tailored to meet the unique needs of those involved.
-
Benefits: Mediation is often quicker, less costly, and more flexible than going to court. Did you know that litigation can take years and rack up significant expenses-averaging over $22.8 billion in outside litigation costs for large organizations in 2020? In contrast, mediation typically resolves disputes in just one day. This efficiency not only saves time but also alleviates stress and minimizes disruptions for everyone involved. Plus, the process keeps things confidential, making it a preferred choice for sensitive matters. At Conclude ADR, we prioritize your schedule, offering flexible session times, including evenings and weekends, to accommodate urgent or complex disputes.
-
Roles: During mediation, the mediator guides the conversation, ensuring that each participant has the opportunity to share their perspectives and interests openly. This organized yet relaxed environment fosters creative solutions tailored to the specific needs of both sides, increasing the likelihood of a satisfactory resolution. As Sean Affleck wisely notes, "Mediation can signify a sincere attempt to achieve a mutually pleasing outcome to a conflict and circumvent the difficulties of an extended legal struggle." With Conclude ADR's efficient booking process, clients can easily access dispute resolution services when they need them most.
By grasping these fundamentals, you can approach conflicts with a clearer mindset and greater confidence, leading to more effective resolutions.

Prepare Emotionally and Legally for Mediation
Preparation is crucial for a successful negotiation experience. Are you feeling a bit anxious about it? You're not alone. Here are some essential steps to help you feel ready:
-
Emotional Preparation: It's important to recognize and acknowledge your feelings regarding the dispute. Have you thought about journaling your thoughts or discussing them with a trusted friend or therapist? This can really help clarify your emotions and reduce anxiety.
-
Legal Understanding: Familiarizing yourself with relevant employment laws, particularly ca employment discrimination employment mediation, and your rights is key. Consulting with a legal expert can provide clarity on the implications of your case and help you define your goals for negotiation. Understanding your legal rights in ca employment discrimination employment mediation during employment negotiation, especially in 2026, can significantly influence your approach and outcomes. Did you know that conflict resolution has a success rate of 70-80%? Being well-informed is essential.
-
Set Goals: What outcomes would you consider acceptable? Clearly identifying your objectives for the discussion will help you maintain focus and enhance your negotiation strategy.
-
Practice Communication: Engaging in role-playing potential scenarios with a friend or advisor can be incredibly beneficial. How do you feel about articulating your concerns and needs? Effective communication is key to resolving disputes, and preparing your message can lead to more favorable outcomes.
Remember, negotiation sessions are confidential. This promotes open dialogue and helps maintain reputations. By addressing both emotional and legal aspects of preparation, you can approach the process with confidence and clarity. Together, we can increase the likelihood of a successful resolution.

Navigate the Mediation Process Effectively
Navigating the mediation process can feel daunting, but with the right approach, you can find a path to resolution. Here are some essential steps to guide you:
-
Arrive Prepared: Bring all necessary documents, including evidence and notes that support your position. Being well-prepared not only shows respect for the process but also for the other individual involved. It sets a positive tone for the discussions ahead.
-
Listen Actively: Active listening is vital in resolving conflicts. By truly considering the other party's perspective, you acknowledge their concerns, fostering a collaborative atmosphere. Did you know that practicing active listening can enhance conflict resolution outcomes significantly? Research indicates a 14% rise in perceptions of fairness when participants engage in this practice.
-
Communicate Clearly: It’s important to express your thoughts and feelings clearly and respectfully. Using 'I' statements can help convey your perspective without sounding accusatory. For example, saying "I feel that..." instead of "You always..." not only clarifies your position but also encourages open dialogue.
-
Stay Open-Minded: Be willing to explore alternative solutions. Mediation is about finding common ground, and being flexible can lead to creative resolutions. Think about it: brainstorming options can help you generate unexpected yet effective solutions to conflicts.
-
Utilize the Mediator: Don’t hesitate to seek clarification or assistance from the mediator if discussions become heated or unproductive. Their role is to facilitate constructive dialogue, ensuring that all voices are heard and respected.
Establishing a supportive tone for communication is crucial, as it can greatly influence the resolution process. By following these steps, you can enhance your chances of achieving a successful resolution. Remember, conflict resolution processes have been shown to reduce case length by an average of 4.99 months, highlighting their efficiency in resolving disputes.
So, are you ready to take these steps toward a more harmonious outcome?

Understand Outcomes and Next Steps After Mediation
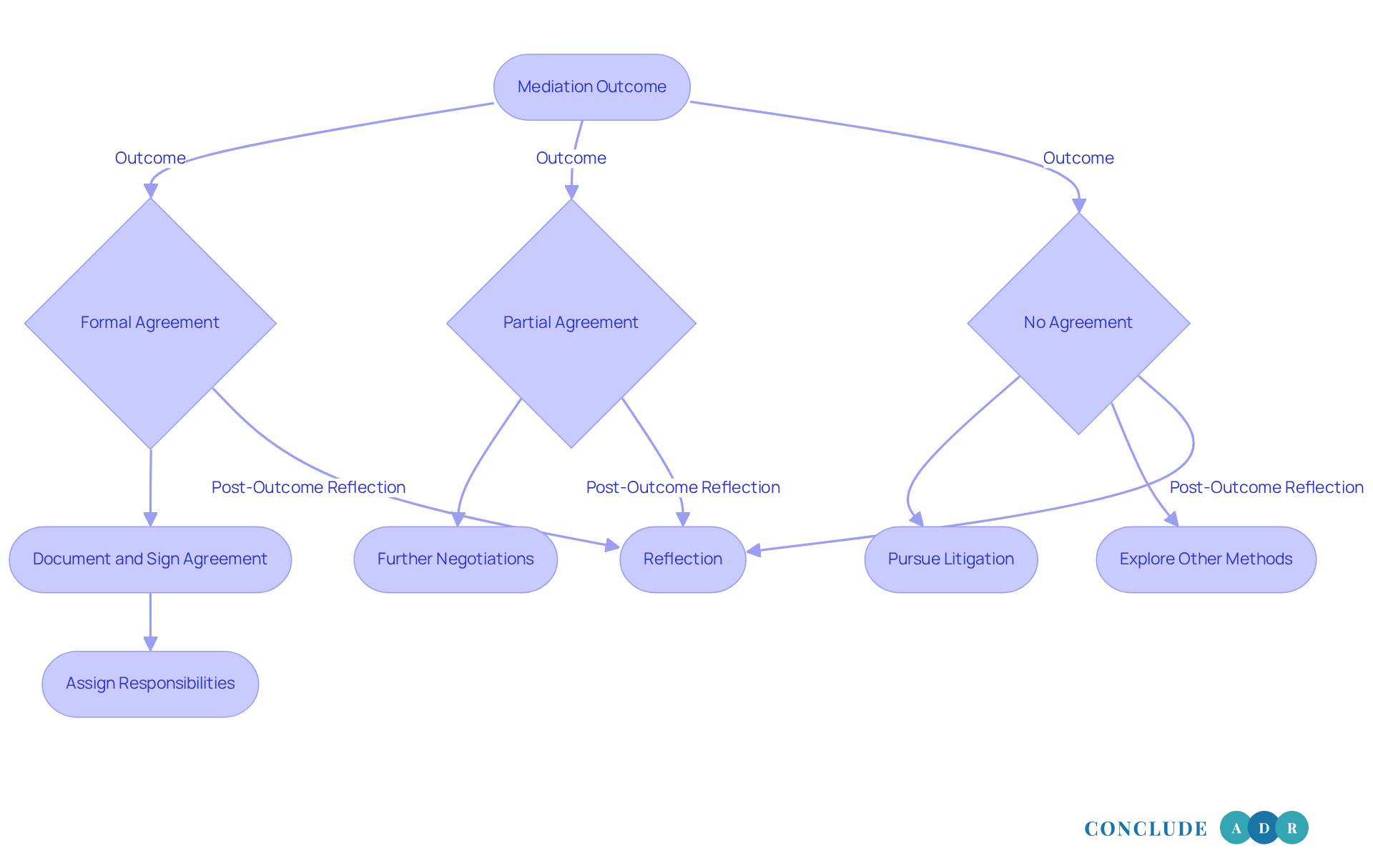
After mediation, it’s important for participants to understand the outcomes and next steps:
-
Possible Outcomes: Mediation can lead to different results, such as a formal agreement, a partial agreement, or even no agreement at all. If an agreement is reached, it’s crucial to document and sign it, as the Mediation Settlement Agreement becomes a binding contract enforceable in court.
-
Follow-Up Actions: When an agreement is made, make sure everyone knows their responsibilities and timelines for implementation. Following up is key to confirming that agreed-upon actions are being taken, fostering accountability and progress.
-
No Agreement: If negotiations don’t lead to an agreement, consider your options moving forward. This might include further negotiations, pursuing litigation, or exploring other conflict resolution methods like arbitration or mini-trials, which can offer additional paths to resolution.
-
Reflection: Take a moment to reflect on the negotiation experience. What worked well? What could be improved? This reflection can guide your approach in future disputes.
Understanding these outcomes and next steps helps participants manage the aftermath of negotiation with clarity and purpose. It’s worth noting that conflict resolution has a high success rate, with over 90% of participants expressing satisfaction with the process. Overall success rates range between 85% and 93%. Moreover, the confidentiality of the process encourages open dialogue and protects sensitive information, making it a compelling choice for resolving disputes effectively. As family lawyer and registered mediator Johnston Burkhardt wisely states, "If you are exploring divorce and want a respectful, efficient pathway forward, mediation may be the right fit.

Conclusion
Mastering the art of employment discrimination mediation is not just a skill; it’s a vital tool for navigating workplace conflicts with compassion. Have you ever found yourself in a dispute that felt overwhelming? Embracing mediation can help you resolve those conflicts amicably, allowing you to maintain important relationships while steering clear of the lengthy and costly litigation process.
Understanding the fundamentals of mediation is key. It’s about preparing yourself emotionally and legally, and approaching the process with intention. This article highlights the purpose and benefits of mediation, emphasizing how being emotionally and legally prepared can make a significant difference. Effective communication strategies during mediation are also crucial. Remember, the mediator plays a pivotal role in facilitating discussions, guiding you toward a resolution that feels right for everyone involved.
The outcomes of mediation can vary, but the potential for positive change is immense. Mediation serves as a powerful tool for conflict resolution, promoting open dialogue and fostering understanding. By taking proactive steps to prepare, you can enhance your chances of achieving satisfactory outcomes.
So, why not embrace the mediation process? Transform disputes into opportunities for collaboration and growth. Together, we can pave the way for a more harmonious work environment, where understanding and cooperation thrive.
Frequently Asked Questions
What is employment mediation?
Employment mediation is a voluntary process where a neutral third party, known as a mediator, helps conflicting groups find a solution that works for everyone, focusing on improving communication and negotiation rather than litigation.
What is the main purpose of mediation?
The main goal of mediation is to resolve disputes in a friendly manner, preserving relationships and encouraging open dialogue, allowing participants to express their concerns and work together toward a solution.
What are the benefits of mediation compared to litigation?
Mediation is often quicker, less costly, and more flexible than going to court. It typically resolves disputes in just one day, saves time, alleviates stress, minimizes disruptions, and keeps the process confidential.
How does Conclude ADR facilitate the mediation process?
Conclude ADR offers experienced mediators and arbitrators supported by a diverse panel of neutral experts. They provide flexible session times, including evenings and weekends, to accommodate urgent or complex disputes.
What role does the mediator play during the mediation process?
The mediator guides the conversation, ensuring each participant has the opportunity to share their perspectives and interests openly, fostering an organized yet relaxed environment that encourages creative solutions.
How can understanding mediation basics help in conflict resolution?
Grasping the fundamentals of mediation allows individuals to approach conflicts with a clearer mindset and greater confidence, leading to more effective resolutions.