Introduction
Arbitration in California has become a vital alternative to traditional litigation, offering a more efficient and private way to resolve disputes. We understand that navigating legal challenges can be overwhelming, and this tutorial aims to shed light on the intricacies of arbitration. It highlights its significance within the state's legal framework and the many advantages it presents to both individuals and businesses.
However, as the landscape evolves with new legislation and changing practices, it’s natural to have concerns about potential drawbacks and complexities that could affect outcomes. How can you effectively navigate these challenges while still leveraging the benefits of arbitration?
Let’s explore this together, ensuring you feel supported and informed every step of the way.
Define Arbitration and Its Importance in California
Arbitration is a compassionate approach to resolving disputes, where individuals willingly present their issues to one or more arbitrators who provide a binding decision. Have you ever felt overwhelmed by the thought of a lengthy court battle? In California, arbitration stands out as a more efficient and cost-effective alternative to traditional litigation. It offers a private space for parties to resolve their conflicts, often more swiftly, making it a comforting choice for both individuals and businesses alike.
The California Dispute Resolution Act plays a crucial role in ensuring that arbitration proceedings are fair and impartial. Understanding conflict resolution is vital for anyone facing disputes. It can truly influence the process and the outcomes, leading to a more satisfying resolution.
Consider these key benefits of arbitration:
- Efficiency: Save time and resources.
- Privacy: Keep your matters confidential.
- Control: Choose your arbitrator and process.
By grasping the essence of arbitration, you empower yourself to navigate disputes with confidence. Remember, you’re not alone in this journey; seeking resolution is a step towards peace and understanding.

Explore the Legal Framework of Arbitration in California
Navigating the legal landscape of conflict resolution in California can feel overwhelming, but understanding it is crucial for everyone involved. The California Arbitration Act (CAA) and the Federal Arbitration Act (FAA) form the backbone of this framework, outlining how disputes are resolved. The CAA details procedures for settling disagreements, including what arbitrators can do and the stipulations for settlement agreements.
In the past, discovery rights in dispute resolution were quite limited under CCP Section 1283.1. This meant that discovery was mostly restricted to personal injury and wrongful death cases, or it required explicit mention in agreements. However, a significant change is on the horizon. California Senate Bill 940, effective January 1, 2025, aims to enhance discovery rights, bringing them closer to what you would find in court proceedings. This new legislation allows groups to conduct depositions and obtain documents, promoting a fairer dispute resolution process.
Yet, it’s natural to have concerns. Will these changes lead to higher costs, making dispute resolution as expensive as going to trial during the discovery phase? And what about the existing regulations from JAMS or AAA? These are important questions for anyone engaged in the process.
Understanding these legal complexities is essential. They impact everything from how agreements are formed to how hearings are conducted. The implications of SB 940 are particularly significant, as they could affect ongoing disputes and contracts made before 2025. This highlights the importance of careful consideration in the dispute resolution process.
As we move forward, let’s stay informed and supportive of one another in navigating these changes together.

Outline the Arbitration Process: Steps and Best Practices
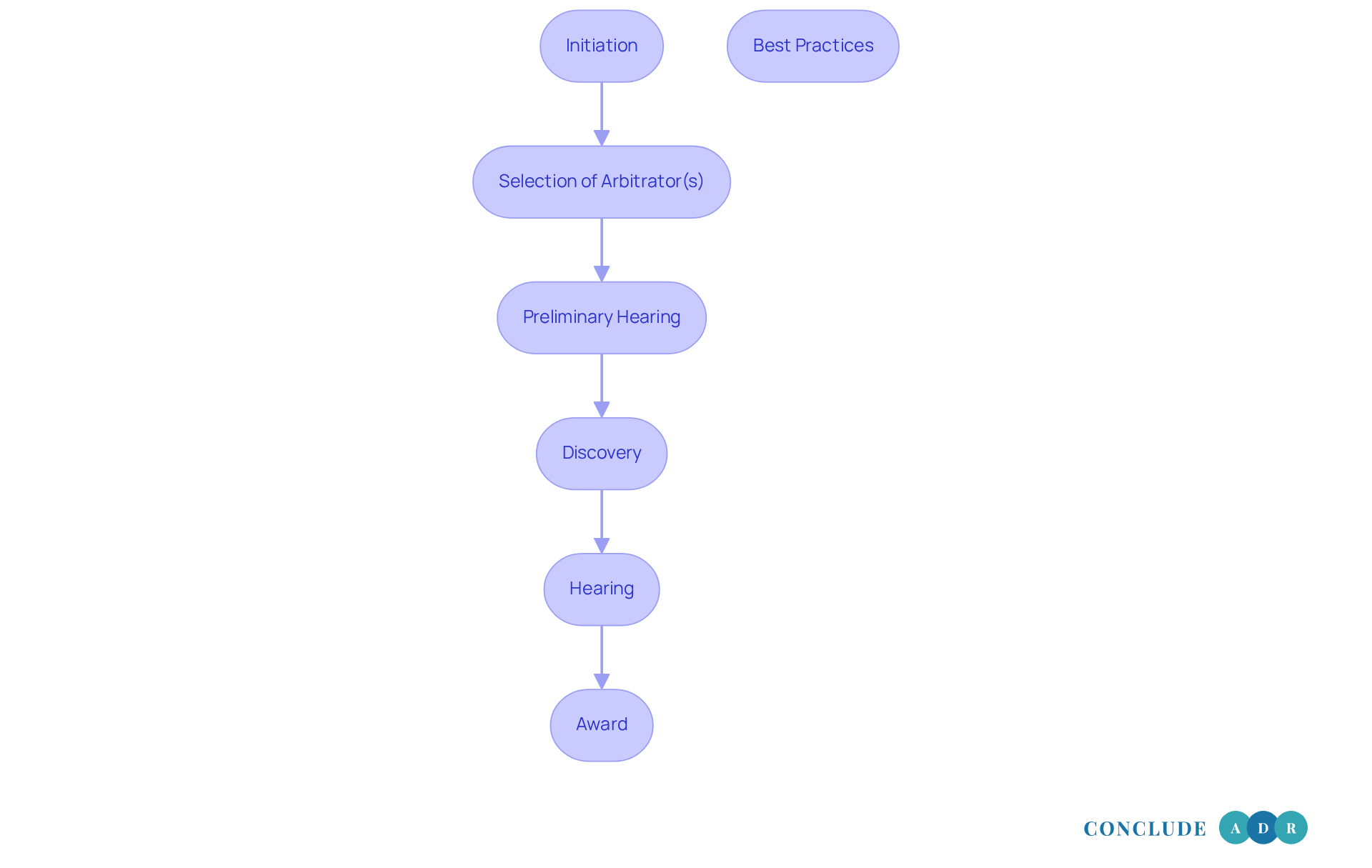
Navigating the arbitration California process can feel overwhelming, but understanding the key steps can help ease your concerns. Here’s a gentle breakdown:
-
Initiation: One party begins by filing a Demand for Arbitration, clearly outlining the dispute and the relief they seek. This step is crucial, as it sets the stage for what’s to come.
-
Selection of Arbitrator(s): Next, both parties come together to select an arbitrator or a panel of arbitrators. It’s important to choose someone with expertise in the relevant field, ensuring that your case is in capable hands.
-
Preliminary Hearing: A preliminary hearing may be held to establish guidelines and a timetable for resolving the dispute. This is a chance for everyone to align on expectations, which can be reassuring.
-
Discovery: During this phase, parties exchange relevant information and documents. Recent laws have expanded this process to include depositions, making it even more thorough. Sharing information can feel daunting, but it’s a vital part of ensuring fairness.
-
Hearing: The arbitration hearing is where both parties present their cases, including evidence and witness testimonies. This is your moment to share your story, and it’s important to feel supported throughout.
-
Award: After careful deliberation, the mediator issues a binding decision known as an award. This conclusion can bring a sense of closure, but it’s essential to approach it with an open heart.
Best practices for a smooth process include:
- Thorough preparation
- Clear communication with the arbitrator
- Adherence to timelines
By focusing on these steps, you can navigate the arbitration process with confidence. Remember, you’re not alone in this journey; we’re here to support you every step of the way.

Evaluate the Benefits and Drawbacks of Arbitration
The process of mediation and arbitration offers numerous advantages, making it a compelling alternative to traditional litigation.
- Speed is one of the key benefits: this method typically resolves disputes more quickly than court litigation, with the average resolution time for large B2B claims being around 2.3 months.
- Cost-Effectiveness is another important factor. While there are costs associated with hiring mediators, the overall expenses are often lower than those incurred in litigation, especially when considering the potential for lengthy court proceedings.
- Confidentiality is crucial too; dispute resolution processes are private, protecting sensitive information from public exposure, which is vital for businesses that care about their reputation.
- Lastly, Flexibility allows parties greater control over the mediation process, including the choice of arbitrators and scheduling, leading to a more tailored approach to resolving disputes.
However, it’s essential to consider some drawbacks.
- Limited Appeal Rights can be a concern, as arbitration decisions are generally final and binding, with very few grounds for appeal. Yet, parties can agree to appeal rights in mediation, providing some recourse if a decision feels unjust.
- There’s also the issue of Possible Bias; the method of selecting mediators can raise questions about neutrality, particularly if one side has more influence over the choice, which might compromise fairness. This concern is heightened by the perception that dispute resolution agreements could limit employee rights, as highlighted by legal experts.
Additionally, while dispute resolution is often less expensive than litigation, it can still incur significant costs, especially in complex cases that require multiple arbitrators or extensive expert testimony. Moreover, arbitral awards do not set legal precedents, which can restrict guidance on recurring issues.
Evaluating these factors is crucial for anyone considering arbitration in California as a viable dispute resolution option. We understand that navigating these choices can be overwhelming, but we’re here to support you in finding the best path forward.

Conclusion
Arbitration stands out as a crucial tool for resolving disputes in California, providing a private and efficient alternative to the traditional court system. Have you ever felt overwhelmed by the thought of navigating a legal conflict? Understanding the nuances of arbitration can empower you and your business to tackle these challenges with confidence, making informed decisions in tough situations.
In this tutorial, we’ve explored what arbitration is, why it matters, and the legal framework that supports it. We’ve walked through the step-by-step process involved and weighed the benefits against the drawbacks. Key takeaways include:
- Speed: Resolving disputes faster than in court.
- Cost-effectiveness: Saving money on legal fees.
- Confidentiality: Keeping matters private.
Recent legislative changes have also enhanced discovery rights, making it even more important to stay informed about arbitration in California as the legal landscape evolves.
As we look to the future, it’s essential for everyone involved to keep up with current trends and legislative updates. Engaging in arbitration can lead to more amicable resolutions and foster better relationships, whether in personal or business contexts. By embracing this alternative dispute resolution method, you not only empower yourself but also contribute to a more efficient legal system in California.
So, why not take the next step? Stay informed, explore your options, and consider how arbitration might be the right path for you. Together, we can navigate these challenges and find resolutions that work for everyone.
Frequently Asked Questions
What is arbitration?
Arbitration is a method of resolving disputes where individuals present their issues to one or more arbitrators who provide a binding decision.
Why is arbitration important in California?
Arbitration is important in California as it offers a more efficient and cost-effective alternative to traditional litigation, allowing for quicker resolutions in a private setting.
What are the benefits of arbitration?
The key benefits of arbitration include efficiency (saving time and resources), privacy (keeping matters confidential), and control (allowing parties to choose their arbitrator and process).
What role does the California Dispute Resolution Act play in arbitration?
The California Dispute Resolution Act ensures that arbitration proceedings are fair and impartial.
How does understanding conflict resolution impact arbitration?
Understanding conflict resolution is vital as it can influence the arbitration process and outcomes, leading to a more satisfying resolution for the parties involved.