Overview
This article serves as a compassionate guide to navigating non-compete mediation in Apple Valley. It aims to support you by detailing the mediation process and emphasizing the significance of understanding non-compete agreements. Have you ever felt overwhelmed by legal jargon? You're not alone. Many people share this concern, and that’s why it’s crucial to break down the steps involved in mediation.
Understanding what to expect can ease your anxiety. Gathering relevant documents is essential, as it empowers you to advocate for your rights effectively. Additionally, we recognize that emotional and communication challenges can arise during this process. By addressing these hurdles, you can enhance your ability to express your needs and concerns.
Ultimately, this guide is here to help you feel more confident and informed. Remember, you are not navigating this journey alone; we are here to support you every step of the way.
Introduction
Navigating the complexities of non-compete agreements can feel overwhelming, especially in Apple Valley, where strict regulations impact their enforceability. We understand that this situation may cause anxiety for many employees who are trying to safeguard their career prospects while adhering to the law.
As mediation emerges as a compassionate solution for resolving disputes related to non-compete clauses, you might wonder: how can you effectively prepare for and engage in this mediation process to achieve a favorable outcome? This guide is here to support you.
Here, we offer a comprehensive step-by-step approach to mastering Apple Valley non-compete mediation. Our goal is to empower you to advocate for your rights and navigate potential challenges with confidence. Together, we can explore the path to resolution.
Understand Non-Compete Agreements in Apple Valley
Non-compete clauses can feel daunting, as they limit your ability to work in similar fields or with competitors after leaving a job. In Apple Valley, the apple valley non compete mediation emphasizes that these contracts must be reasonable in scope, duration, and geographic area to be enforceable. Understanding the specific terms of your contract, including any confidentiality and non-solicitation provisions, is crucial for your peace of mind.
California law typically views restrictive covenants as unenforceable unless they meet strict criteria. This reflects a long-standing legal position against such limitations, dating back to 1872. Recent updates, including AB 1076 and SB 699, reinforce this stance by clearly banning restrictive covenants for California employees, no matter where their employer is located.
Currently, about 11.4 percent of adult employees across the country are bound by competitive agreements. However, in California, the number of enforceable contracts is significantly lower due to these strict regulations. By familiarizing yourself with these legal nuances related to apple valley non compete mediation, you can approach negotiations with a comprehensive understanding of your rights and obligations, empowering you to advocate for yourself effectively.

Follow the Mediation Process for Non-Compete Disputes
The mediation process for competition-related disputes can be a transformative journey, and it typically unfolds through several essential steps:
-
Commencement: Both sides must agree to participate in apple valley non compete mediation and select a neutral mediator skilled in non-compete matters. This initial step is crucial as it sets the tone for collaboration.
-
Preparation: Each group gathers relevant documents and evidence to support their case, ensuring they are ready to present their positions effectively. Are you feeling prepared for this stage?
-
Opening Statements: Each side shares their perspective on the dispute, laying the groundwork for constructive dialogue. This is a moment to express your feelings and concerns.
-
Joint Discussion: The mediator facilitates a conversation aimed at finding common ground and mutual interests. This step is vital for fostering collaboration and understanding.
-
Private Caucuses: The mediator may hold separate meetings with each group to explore concerns and potential solutions in a confidential setting. This offers a safe space to voice your thoughts.
-
Negotiation: Led by the mediator, the involved individuals discuss potential resolutions, focusing on innovative and fair solutions rather than just financial outcomes. What creative solutions can emerge from this dialogue?
-
Resolution: If a consensus is reached, it is documented and endorsed by both sides, formalizing the resolution. This is a significant moment of achievement.
Understanding these steps enhances your ability to engage effectively in discussions, increasing the likelihood of a positive outcome. Successful case studies reveal that when participants are open to innovative solutions and willing to share information, resolutions can be achieved swiftly—often within weeks—significantly reducing both time and costs associated with traditional litigation.
It's important to recognize that emotional factors play a significant role in apple valley non compete mediation disputes. Therefore, expressing feelings during the process is essential. Are you ready to embrace this emotional aspect?
Additionally, parties should be prepared for prompt resolution, as these situations often require immediate attention to avoid escalating costs. Utilizing collaborative negotiation tools and legal practice management software can further enhance the process, improving communication and efficiency.
Lastly, understanding that restrictive covenants can be legally contested provides valuable context for all parties involved, helping them grasp the broader implications of their disputes. Together, we can navigate this complex landscape with empathy and support.

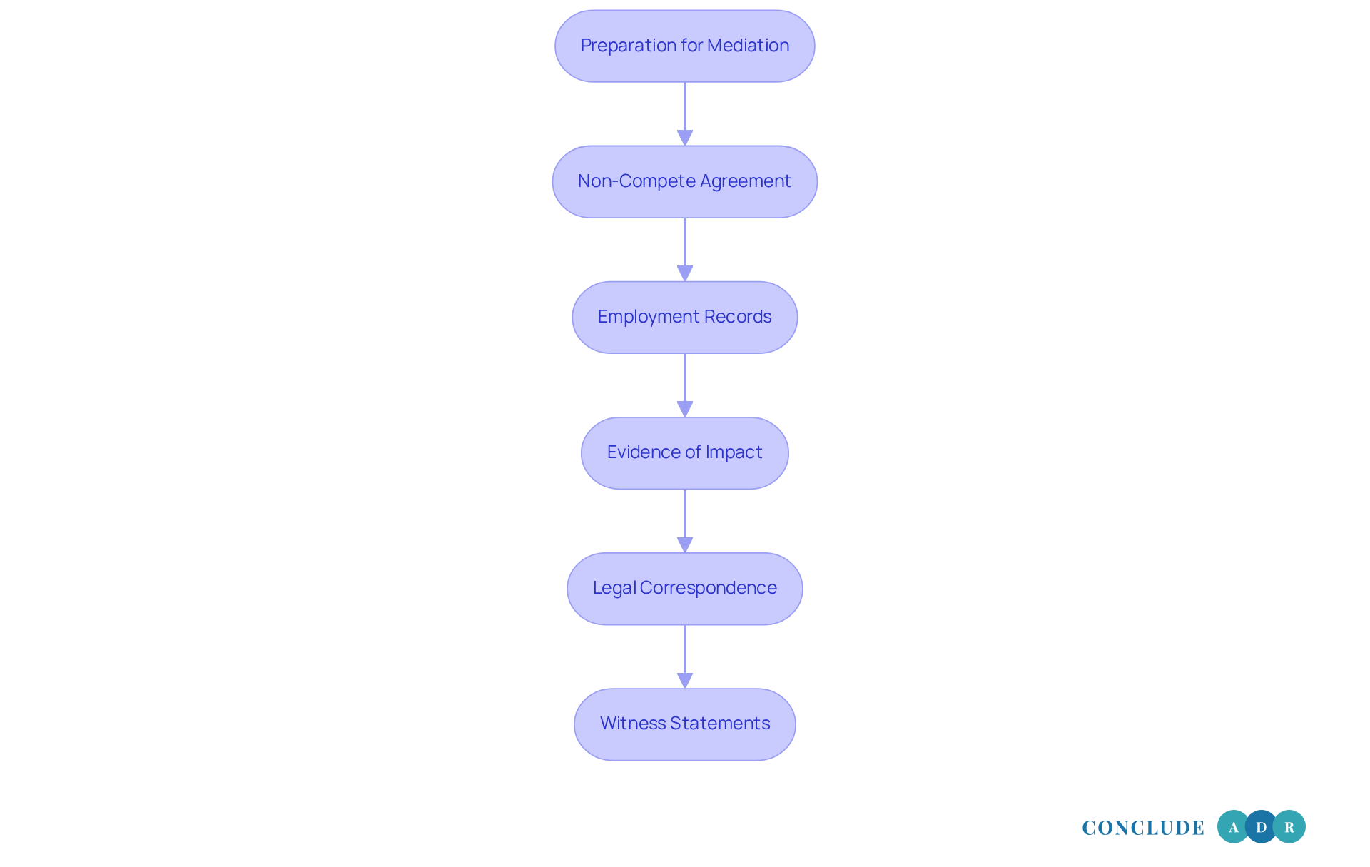
Prepare for Mediation: Gather Essential Documents and Information
To effectively prepare for mediation, it’s important to gather some essential documents that can make a real difference in your case:
- Your Non-Compete Agreement: Take a moment to carefully review the terms and conditions. Understanding your obligations and rights is crucial for your peace of mind.
- Employment Records: Compile job descriptions, performance reviews, and any correspondence related to your employment. This context can be invaluable.
- Evidence of Impact: Document how the restrictive covenant has influenced your job prospects or business opportunities. This evidence can significantly affect your case.
- Legal Correspondence: Gather any letters or emails exchanged with your employer concerning the restriction agreement. These communications can clarify the nature of the dispute.
- Witness Statements: If applicable, collect statements from colleagues or industry professionals who can support your position. Their insights may strengthen your argument.
Consider seeking insights from legal professionals to enhance your preparation. For example, a legal expert might emphasize, 'Having a thorough grasp of your restrictive contract is crucial for efficient negotiation.' Organizing these documents not only promotes a smoother negotiation process but also empowers you to advocate for a positive result.
In California, restrictive employment contracts can severely limit job prospects. Did you know that studies indicate over 95% of workers bound by such contracts also have non-disclosure agreements? This underscores the need for thorough preparation. By approaching negotiation with a well-prepared case, you can navigate the complexities of apple valley non compete mediation more effectively. Early intervention in these matters can lead to more favorable outcomes, making it imperative to prepare thoroughly before the apple valley non compete mediation.

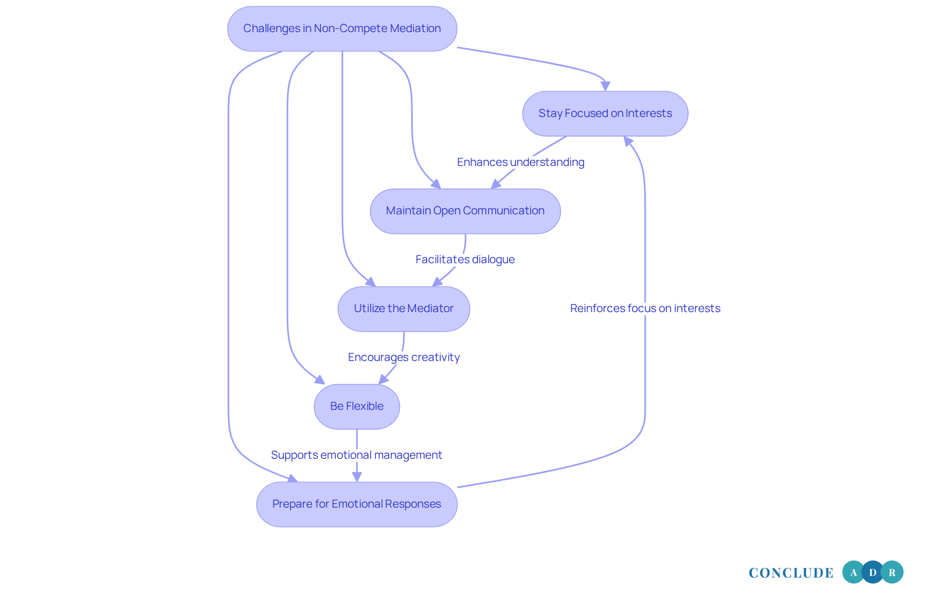
Overcome Challenges in Non-Compete Mediation
Mediation often involves navigating emotional tensions and communication barriers that can hinder progress. It’s essential to address these challenges with care and understanding. Here are some strategies that can help:
-
Stay Focused on Interests: Rather than getting stuck on rigid positions, shift the focus to the underlying interests and needs of all stakeholders involved. This approach fosters collaboration and opens pathways to resolution.
-
Maintain Open Communication: Encourage honest dialogue and active listening. Creating an environment where participants feel safe to express their thoughts can significantly enhance mutual understanding and reduce misunderstandings.
-
Utilize the Mediator: Leverage the mediator's expertise to facilitate discussions and manage conflicts. A skilled mediator can assist in reframing contentious issues and directing individuals toward constructive dialogue.
-
Be Flexible: Embrace creative solutions that may not have been initially considered. Flexibility can lead to innovative resolutions that satisfy all parties, especially in complex disputes. Our streamlined booking process at Conclude ADR ensures that you can easily schedule sessions at times that work for everyone, including evenings and weekends.
-
Prepare for Emotional Responses: Acknowledge that emotions may run high during discussions. Practicing stress management techniques, such as deep breathing or taking breaks, can help maintain composure and focus.
By anticipating these challenges and employing these effective strategies, you can significantly improve the chances of achieving a successful mediation outcome. Have you ever noticed how re-establishing communication channels can lead to better collaboration and understanding? Managing emotional responses can prevent escalation and facilitate resolution. Experts emphasize that preparation, empathy, and creative interventions are crucial in transforming challenging situations into opportunities for resolution. At Conclude ADR, we are committed to guiding you through this process.

Conclusion
Navigating the complexities of non-compete mediation in Apple Valley can feel overwhelming. It’s essential to understand the legal landscape and approach conflict resolution with care. This guide highlights the importance of getting familiar with non-compete agreements, the mediation process, and preparing to advocate for your rights effectively.
As we explore the mediation process, remember that it begins with an agreement to participate. From there, preparation and negotiation lead to resolution. Key insights remind us of the importance of:
- Emotional awareness
- Effective communication
- The role of a skilled mediator in transforming disputes into collaborative solutions
By being well-prepared with relevant documents and a clear understanding of your legal standing, you can enhance your chances of achieving a favorable outcome.
Ultimately, this journey through non-compete mediation is not just about resolving a dispute; it’s an opportunity for personal and professional growth. Embracing the mediation process with an open mind and a willingness to explore innovative solutions can lead to positive resolutions that benefit everyone involved.
Taking proactive steps today can pave the way for a more secure and fulfilling career tomorrow. Remember, you are not alone in this process; we are here to support you every step of the way.
Frequently Asked Questions
What are non-compete agreements?
Non-compete agreements are contracts that limit your ability to work in similar fields or with competitors after leaving a job.
What is emphasized in Apple Valley regarding non-compete agreements?
In Apple Valley, non-compete mediation highlights that these contracts must be reasonable in scope, duration, and geographic area to be enforceable.
Why is it important to understand the specific terms of a non-compete agreement?
Understanding the specific terms, including confidentiality and non-solicitation provisions, is crucial for your peace of mind and to know your rights.
How does California law view non-compete agreements?
California law typically considers restrictive covenants unenforceable unless they meet strict criteria, reflecting a long-standing legal position against such limitations.
What recent updates have affected non-compete agreements in California?
Recent updates, including AB 1076 and SB 699, reinforce the ban on restrictive covenants for California employees, regardless of the employer's location.
What percentage of adult employees in the U.S. are bound by competitive agreements?
Currently, about 11.4 percent of adult employees across the country are bound by competitive agreements.
Why are enforceable non-compete contracts lower in California?
The number of enforceable contracts is significantly lower in California due to strict regulations surrounding non-compete agreements.
How can understanding non-compete agreements empower employees?
Familiarizing yourself with the legal nuances related to non-compete agreements can help you approach negotiations with a better understanding of your rights and obligations, enabling you to advocate for yourself effectively.