Overview
Understanding the duration of a Mandatory Settlement Conference (MSC) can be a source of concern for many. Typically, these conferences last between two to four hours. However, it's important to recognize that this duration can vary based on several factors. The complexity of the case, how well participants prepare, and their willingness to negotiate all play significant roles in determining how long the conference may take.
It's comforting to know that more intricate cases might require extended discussions. This can feel daunting, but it also means that thorough conversations can lead to deeper understanding and resolution. On the other hand, when participants come well-prepared, it often results in quicker resolutions. This balance between preparation and complexity is key to navigating the process effectively.
As you consider participating in an MSC, remember that your preparation can make a meaningful difference. Engaging in this process with an open mind and a willingness to collaborate can lead to positive outcomes. We’re here to support you every step of the way, ensuring that your concerns are addressed and that you feel empowered throughout the journey.
Introduction
A Mandatory Settlement Conference (MSC) is a crucial moment in the legal journey, aimed at bringing parties together to find common ground before trial. Did you know that nearly 70% of cases find resolution during these conferences? Understanding how long they typically last can be incredibly helpful for you as you navigate the complexities of litigation.
But how long does a mandatory settlement conference really last, and what influences this timeline? As you prepare for this important meeting, it's essential to consider not just the potential for resolution, but also the various factors that might extend the discussions. This preparation can make all the difference in your experience, helping you feel more equipped and confident as you approach this pivotal juncture.
Understand Mandatory Settlement Conferences
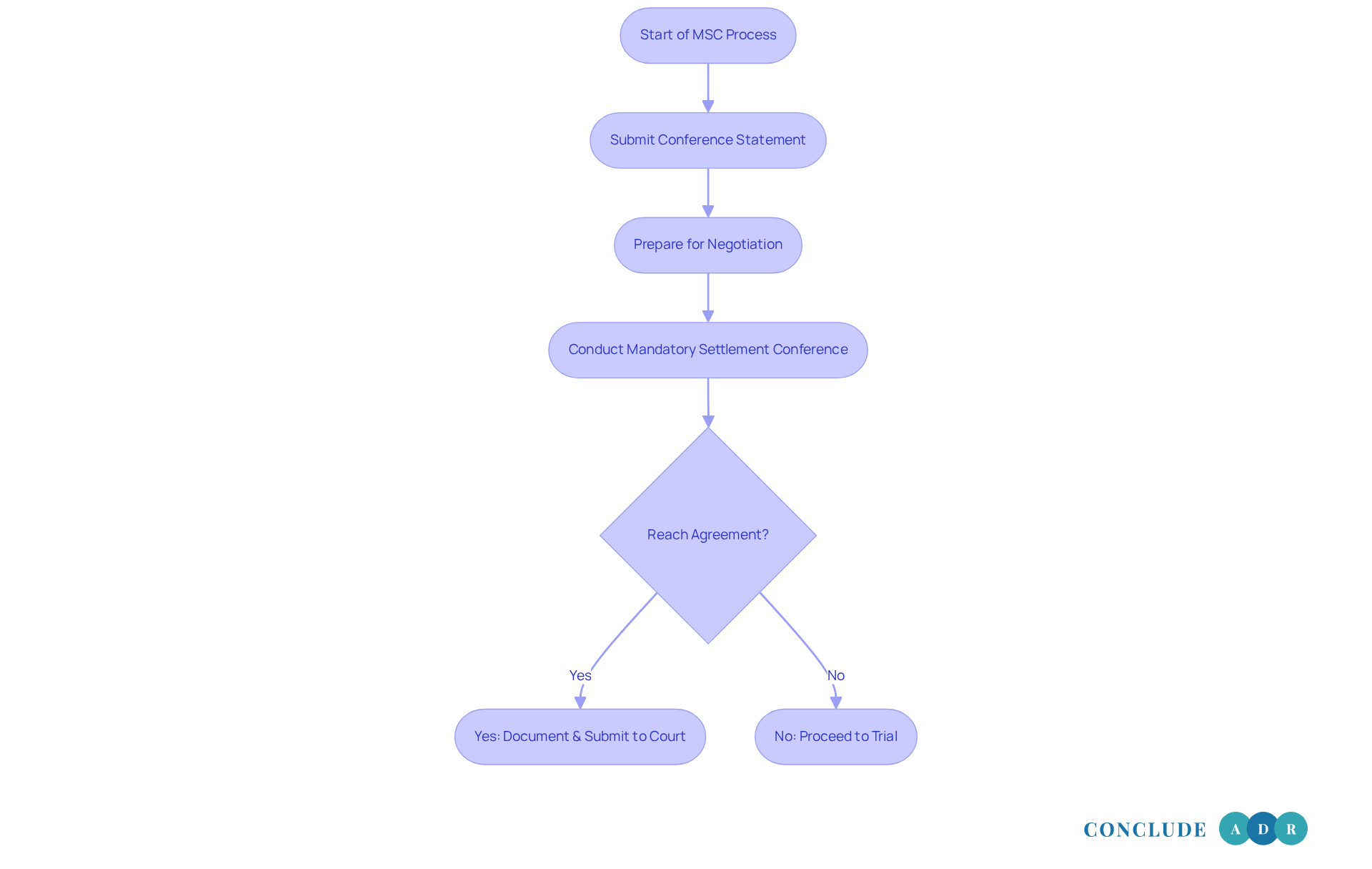
A Mandatory Settlement Conference (MSC) is a court-ordered meeting where individuals engaged in a dispute come together to negotiate a resolution, which leads many to wonder how long does a mandatory settlement conference last before they proceed to trial. The primary goal of an MSC is to encourage settlement and help avoid the costs and uncertainties associated with a trial. Typically, these conferences are arranged close to the trial date, often within a few weeks, leading to the question of how long does a mandatory settlement conference last, and they are supervised by a judge or a neutral intermediary. Understanding how long does a mandatory settlement conference last is essential for all participants, as it can greatly and help in achieving a mutually acceptable agreement.
In California, MSCs are required to alleviate pressure on the court system, highlighting their importance in the judicial process. Did you know that nearly 70% of cases are resolved during these conferences? This statistic underscores their effectiveness in dispute resolution. Both sides must submit a Conference Statement at least five days prior to the MSC, outlining their positions, including a sincere negotiation request and a detailed list of damages. This preparation is crucial, as it sets the stage for productive discussions.
Effective negotiation strategies during an MSC involve open communication, active listening, and a willingness to explore creative solutions. Judges facilitate these discussions by addressing agreed-upon facts and disputed issues, gently guiding individuals toward a compromise. Legal experts emphasize that MSCs provide a final opportunity to resolve disputes amicably, leading to inquiries about how long does a mandatory settlement conference last, with one attorney noting, 'An MSC is one last chance to try to find a solution without a trial.'
The benefits of participating in an MSC are numerous. They not only save time and resources but also help reduce the emotional toll associated with prolonged litigation. If a settlement is reached, the agreement is documented and submitted to the court, making it a binding order. Conversely, if no agreement is achieved, the case proceeds to trial, but the insights gained during the MSC can still inform future negotiations.
Recent updates indicate that California courts continue to prioritize MSCs as a means to alleviate pressure on the judicial system, reinforcing their role as a vital step in the litigation process. By grasping the MSC framework, we can tackle our disputes with enhanced confidence, knowing that we possess a structured opportunity to achieve a resolution prior to trial.

Identify Factors Affecting Conference Duration
The duration of a Mandatory Settlement Conference (MSC) can vary significantly based on several key factors that are important to consider:
- Complexity of the Case: Have you ever found yourself in a situation where multiple issues complicate matters? Cases with several parties or intricate issues often require longer discussions. For instance, family law conflicts involving custody, property division, and financial support can extend the conference duration as everyone navigates through various contested aspects.
- Preparation of the Participants: Imagine how much smoother things could go if everyone arrived well-prepared. When participants share relevant information and resolution proposals ahead of time, the process can move along more quickly. Effective preparation leads to focused discussions and quicker resolutions. It's essential for involved entities to submit a written statement outlining their settlement discussions at least five court days before the MSC, ensuring efficient preparation.
- Willingness to Negotiate: How open are both parties to compromise? The willingness to engage in negotiations plays a crucial role in determining the length of the conference. If both sides are ready to make concessions—often referred to as 'leaving a nickel on the table'—the MSC can conclude more swiftly.
- Judicial Oversight: Consider the impact of the presiding judge’s management style. A proactive judge who facilitates discussions and encourages agreement can significantly streamline the process.
Typically, MSCs last between two to four hours; however, the question of can vary if the complexities of the case demand more time. For example, a recent MSC concerning a contentious divorce agreement lasted over six hours due to complex financial arrangements and emotional stakes. On the other hand, simpler cases, like straightforward personal injury claims, may resolve within the standard timeframe. This highlights how case complexity directly impacts how long does a mandatory settlement conference last.
MSCs are vital in the litigation process, emphasizing their importance in expediting outcomes, especially since trial dates can often be set months or even a year ahead. As Alexander D. Napolin, Esq. noted, 'Mandatory negotiation conferences play a critical role in the conclusion of workers' compensation claims in California.' By understanding these factors, we can better navigate the MSC process together.

Prepare for Your Mandatory Settlement Conference
To prepare effectively for your Mandatory Settlement Conference, it's important to consider these supportive steps:
- Gather Relevant Documents: Begin by compiling all necessary documents, such as contracts, correspondence, and evidence that supports your position. This preparation is crucial, as it lays a solid foundation for your arguments, helping you feel more confident.
- Draft a Resolution Proposal: Create a clear and concise resolution proposal that outlines your desired outcomes and any compromises you’re willing to make. Effective proposals often strike a balance between assertiveness and adaptability, enhancing the chances of a positive outcome that respects both sides' needs.
- Consult with Your Attorney: Take the time to discuss your strategy and expectations with your attorney to ensure alignment on your approach. As Hon. Anna M. Benjamin advises, detailed conversations about expectations can significantly enhance the productivity of the conference, making you feel more prepared and supported.
- Practice Your Presentation: Rehearse how you will present your case and your compensation proposal during the conference. Preparation mirrors that of any other hearing, focusing on effective communication and clarity, which can ease any anxiety you may feel.
- Be Open to Dialogue: Approach the conference with a willingness to listen and negotiate. Being adaptable can lead to a more advantageous outcome, as both sides strive for mutual understanding. Remember, as Michael Jordan emphasizes, expecting great things from yourself is essential for achieving success.
- Maintain Civility: Throughout the discussions, it’s vital to remain courteous and respectful towards opposing counsel and the judge. This civil conduct fosters a productive environment, which is essential for effective negotiations, helping everyone feel valued.
- Know Your Hardline Issues: Be aware of the issues you cannot compromise on. Understanding these boundaries is crucial for effective negotiation during the MSC and also raises the question of how long does a mandatory settlement conference last, ensuring you stand firm on what matters most to you.
- Prepare a One-Page Summary: Create a of your case details for quick reference during the conference. This can help you stay focused and organized, ensuring that you address all relevant points efficiently, allowing you to navigate the discussion with ease.

Know What to Expect During the Conference
During a Mandatory Settlement Conference (MSC), participants can anticipate several key components designed to facilitate effective resolution and foster understanding:
- Opening Statements: Each party has the opportunity to share a concise overview of their case, outlining their positions and expectations regarding the settlement. This initial exchange sets the stage for constructive dialogue, allowing everyone to feel heard and respected.
- Facilitated Discussion: A neutral facilitator, often a seasoned attorney, guides the conversation. This nurturing environment encourages both sides to openly discuss their perspectives and explore potential resolutions together. Such structured dialogue is crucial for identifying common ground and fostering collaboration.
- Private Caucuses: The facilitator may conduct confidential meetings with each group to address sensitive issues and explore resolution options without the presence of the opposing group. This confidentiality can encourage candid discussions, allowing participants to express their thoughts freely and work toward compromise.
- Negotiation: Active negotiation is a central aspect of the MSC, where entities exchange offers and counteroffers in pursuit of a mutually agreeable resolution. The facilitator plays a crucial role in assisting groups to navigate these negotiations effectively, ensuring that all voices are considered.
- Conclusion: If a settlement is reached, the terms are documented and submitted to the court for approval, formalizing the agreement. Conversely, if no resolution is achieved, the involved parties will inform the court, and the trial will continue as planned. This highlights the significance of understanding how long does a mandatory settlement conference last in potentially circumventing the expenses and emotional strain of litigation.
Recent trends suggest that MSCs are increasingly recognized for their effectiveness in fostering compromise and understanding among groups. Successful facilitated discussions often lead to settlements that alleviate the stress and uncertainty associated with prolonged litigation. As experienced mediators note, the dynamics of MSC discussions hinge on the willingness of both parties to engage openly and make concessions. This openness ultimately enhances the likelihood of a .
As Euripides wisely stated, "In case of dissension, never dare to judge till you've heard the other side." This highlights the importance of understanding different perspectives during the MSC process. Furthermore, Steve Goodier emphasizes that "we don't get harmony when everybody sings the same note; only notes that are different can harmonize." This sentiment aligns beautifully with the dynamics of facilitated discussions, reminding us that our differences can lead to a richer, more harmonious resolution.

Conclusion
Understanding the duration and dynamics of a Mandatory Settlement Conference (MSC) is crucial for anyone involved in the legal process. These conferences provide a vital opportunity for disputing parties to negotiate resolutions before heading to trial, significantly influencing the overall outcome of a case. By recognizing the factors that affect how long an MSC lasts—such as case complexity, participant preparedness, and judicial oversight—you can approach these conferences with greater confidence and clarity.
Typically, MSCs last between two to four hours, though this can vary based on the intricacies of the case and the willingness of participants to engage in productive negotiations. Have you considered the importance of thorough preparation? Gathering relevant documents, drafting resolution proposals, and maintaining open communication are essential. These steps not only streamline the process but also enhance the likelihood of reaching a favorable settlement.
Embracing the MSC process can lead to more efficient resolutions that save time, resources, and emotional strain. We encourage you to approach your conferences with a spirit of collaboration and openness. This mindset can foster understanding and compromise. By preparing adequately and engaging constructively, you can navigate your disputes more effectively, ultimately reinforcing the significance of settling matters amicably before trial.
Frequently Asked Questions
What is a Mandatory Settlement Conference (MSC)?
A Mandatory Settlement Conference (MSC) is a court-ordered meeting where individuals involved in a dispute come together to negotiate a resolution, with the primary goal of encouraging settlement and avoiding the costs and uncertainties of a trial.
How long does a mandatory settlement conference typically last?
The duration of a mandatory settlement conference can vary, but they are generally arranged close to the trial date and last for a few hours, depending on the complexity of the case and the willingness of the parties to negotiate.
Why are MSCs important in the judicial process?
MSCs are important because they help alleviate pressure on the court system, and nearly 70% of cases are resolved during these conferences, highlighting their effectiveness in dispute resolution.
What must both sides do prior to an MSC?
Both sides must submit a Conference Statement at least five days before the MSC, outlining their positions, including a sincere negotiation request and a detailed list of damages.
What strategies are effective during an MSC?
Effective negotiation strategies during an MSC include open communication, active listening, and a willingness to explore creative solutions.
What happens if a settlement is reached during an MSC?
If a settlement is reached during an MSC, the agreement is documented and submitted to the court, making it a binding order.
What occurs if no agreement is achieved during an MSC?
If no agreement is reached during an MSC, the case will proceed to trial, but insights gained during the MSC can still inform future negotiations.
How do judges facilitate discussions during an MSC?
Judges facilitate discussions by addressing agreed-upon facts and disputed issues, guiding the parties gently toward a compromise.
What is the significance of recent updates regarding MSCs in California?
Recent updates indicate that California courts continue to prioritize MSCs as a means to alleviate pressure on the judicial system, reinforcing their role as a vital step in the litigation process.