Introduction
Navigating workplace disputes can often feel like walking a tightrope, where the stakes are high and the potential for conflict is ever-present. Have you ever found yourself in a situation where tensions run high, and resolution seems out of reach? A contract dispute workplace mediation agreement in Temecula emerges as a crucial tool, designed to facilitate resolution and foster collaboration among conflicting parties.
By understanding its key components and the mediation process, organizations can transform disputes into opportunities for growth and improved relationships. Imagine turning a challenging situation into a chance for deeper understanding and stronger connections. But how can a seemingly simple agreement lead to lasting change in workplace dynamics, and what steps are essential to ensure its effectiveness?
Let’s explore this together.
Understand the Basics of Workplace Mediation Agreements
The contract dispute workplace mediation agreement Temecula serves as an essential tool that helps us navigate disputes in a professional setting. These contract dispute workplace mediation agreement Temecula outline the terms for mediation, ensuring that everyone involved is committed to engaging in the process with sincerity. Mediation, as outlined in a contract dispute workplace mediation agreement Temecula, is guided by a neutral third party and aims to help conflicting groups reach a resolution through structured dialogue.
While these contracts aren’t legally binding, they play a vital role in establishing expectations and nurturing a collaborative atmosphere. Key elements of the contract dispute workplace mediation agreement Temecula often include:
- Confidentiality clauses
- The mediator's duties
- The responsibilities of all parties involved
Understanding these components is crucial for a successful contract dispute workplace mediation agreement Temecula.
Did you know that about 70% of workplace disputes are resolved through negotiation? This statistic highlights just how effective this approach can be. Additionally, around 70% of those involved in conflict resolution prefer online dispute resolution (ODR) over face-to-face meetings, reflecting a growing trend in how we handle disagreements. When resolution arrangements are effective, they often lead to improved relationships and enhanced workplace morale. Organizations that implement clear conflict resolution strategies frequently see a significant drop in unresolved disputes, which can otherwise lead to productivity losses and increased absenteeism. Unresolved conflicts can be costly, resulting in decreased productivity and higher absenteeism rates, underscoring the need for effective resolution.
Integrating these settlement arrangements into workplace practices not only facilitates smoother conflict resolution but also fosters a culture of open communication and trust among employees. As Javier Ramirez pointed out, the economic impact of negotiation in preventing strikes illustrates the broader implications of effective conflict resolution. Therefore, a contract dispute workplace mediation agreement Temecula is an invaluable resource for any organization aiming to maintain a harmonious work environment.

Identify Key Components of a Mediation Agreement
A well-structured mediation agreement is essential for ensuring clarity and effectiveness in the mediation process. Let’s explore some key components that can make a real difference:
-
Identification of Participants: It’s important to clearly specify the names and roles of everyone involved. This establishes accountability and helps everyone feel recognized.
-
Purpose of Facilitation: Outlining the specific issues or disputes that the facilitation aims to resolve creates a focused agenda for discussions. What are the main concerns that need addressing?
-
Mediator's Role: Defining the mediator's responsibilities and authority ensures that all parties understand the facilitator's position in guiding the process. This clarity can ease anxieties and foster trust.
-
Confidentiality Clause: Including provisions that ensure all discussions during the negotiation stay private is crucial. This fosters an environment of trust and openness, encouraging honest dialogue. After all, confidentiality is a significant advantage of mediation, helping to protect sensitive issues from public exposure.
-
Dedication to Facilitate: A declaration confirming that everyone agrees to engage in the negotiation effort in good faith is vital. This commitment is essential for achieving favorable results.
-
Timeline: Specifying the schedule for the negotiation, including meeting dates and deadlines for necessary documentation, keeps everything on track. Did you know that mediation typically resolves most disputes in just 2 to 6 months? It’s a faster alternative to litigation.
-
Signatures: Finally, ensuring that all parties endorse the document solidifies their commitment to the terms outlined. It’s a simple yet powerful step.
Incorporating these components not only provides a clear roadmap for the mediation process but also enhances the likelihood of reaching a satisfactory resolution. Mediation experts emphasize that arrangements created with these components often lead to greater compliance rates. In fact, voluntary adherence for mediated settlements can reach 80%-90%, compared to just 40%-53% for court-imposed rulings.
Focusing on the fundamental interests of everyone involved is essential. This approach enables more significant negotiations and improved outcomes. So, as you consider mediation, remember that it’s not just about resolving disputes; it’s about fostering understanding and collaboration. Together, we can navigate this process toward a positive resolution.

Draft the Mediation Agreement: Step-by-Step Instructions
Although creating a contract dispute workplace mediation agreement Temecula may seem overwhelming, it doesn't have to be. By following these thoughtful steps, you can foster a constructive negotiation process in a contract dispute workplace mediation agreement Temecula that truly addresses everyone’s needs.
-
Gather Information: Start by collecting all relevant details about the parties involved, the nature of the dispute, and any previous attempts at resolution. This foundational step in a contract dispute workplace mediation agreement Temecula helps everyone feel heard and understood.
-
Outline the Agreement: Next, create a draft outline that includes all key components identified earlier. This will serve as a roadmap for your agreement.
-
Draft the Introduction: Begin with a concise overview that outlines the purpose of the agreement and the context of the negotiation. This sets a positive tone for what’s to come.
-
Detail the Terms: Clearly articulate the conditions of the process, including confidentiality, the mediator's role, and the commitment to resolve disputes. This clarity helps build trust among all parties in the contract dispute workplace mediation agreement Temecula.
-
Include a Timeline: Specify the dates for mediation sessions and any deadlines for submitting documents or responses. Having a timeline keeps everyone on track and accountable.
-
Review and Revise: Share the draft with all involved individuals for feedback. Making necessary adjustments ensures clarity and mutual understanding, reinforcing that everyone’s voice matters.
-
Complete the Document: Once all involved individuals consent to the terms, prepare the final version of the contract for signatures. This step signifies a collective commitment to resolution through a contract dispute workplace mediation agreement Temecula.
-
Sign the Agreement: Finally, ensure that all parties sign the document, indicating their acceptance of the terms and commitment to the resolution. This is a powerful moment of agreement and unity.
By following these steps, you can create a thorough settlement document that not only promotes a constructive negotiation process but also nurtures relationships and fosters understanding.

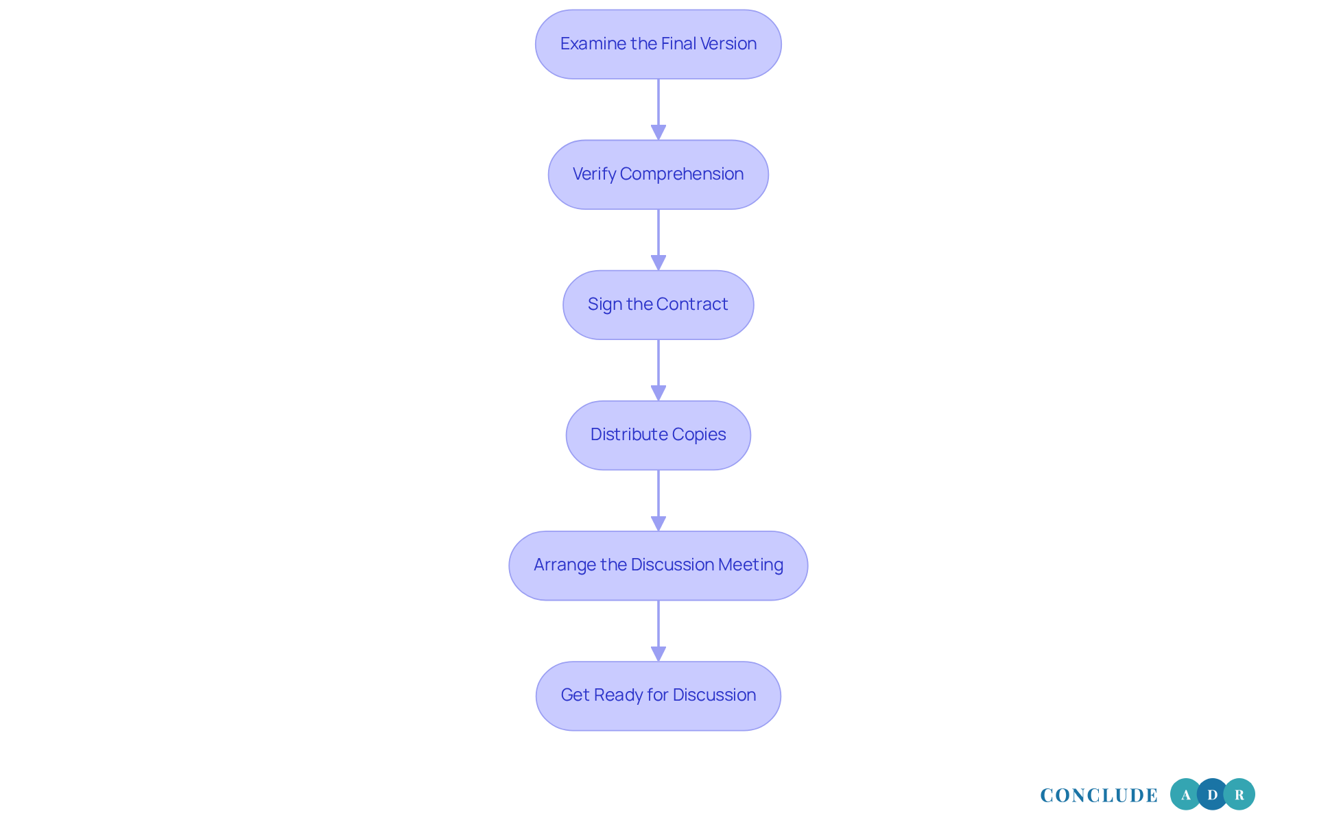
Finalize and Execute the Mediation Agreement
Finalizing and executing the mediation agreement involves several crucial steps that ensure its enforceability and effectiveness:
-
Examine the Final Version: It’s important for everyone involved to thoroughly review the final version of the settlement document. Have any last-minute changes been included? This step is essential because, as the New Jersey Supreme Court has determined, mediation settlement documents must be in writing and signed to be enforceable.
-
Verify Comprehension: Let’s hold a brief meeting to ensure that everyone fully understands the terms of the contract and is on the same page. Clear communication at this stage can help prevent misunderstandings later on.
-
Sign the Contract: If possible, let’s arrange for everyone to sign the contract in the presence of the mediator. This not only strengthens commitment to the process but also aligns with legal requirements, as contracts without signatures are considered non-existent under the law.
-
Distribute Copies: After signing, it’s a good idea to provide each participant with a signed copy of the settlement document for their records. This ensures that everyone has access to the same information and can refer back to the agreed-upon terms.
-
Arrange the Discussion Meeting: Once the agreement is finalized, let’s work together to schedule a discussion meeting at a time that works for everyone. This step is vital for keeping the momentum going in the dispute resolution process.
-
Get Ready for Discussion: Encourage everyone to prepare for the discussion by gathering relevant documents and outlining their positions and interests. Being prepared can significantly enhance the effectiveness of the negotiation session.
By diligently completing these steps, you not only finalize the settlement but also lay the groundwork for a productive session. The importance of a contract dispute workplace mediation agreement in Temecula cannot be overstated; without proper documentation and signatures, the benefits of mediation can be compromised. Just look at cases like Mastec, Inc. v. Cue, where an unenforceable contract undermined resolution efforts. Mediators emphasize that a well-executed agreement is key to achieving lasting outcomes in dispute resolution.

Conclusion
Creating a workplace mediation agreement for contract disputes in Temecula is more than just a strategic move; it’s a compassionate approach to resolving conflicts. It encourages collaboration and understanding among everyone involved. By setting clear terms and expectations, these agreements lay the groundwork for effective mediation, ensuring that all parties are genuinely committed to finding a resolution together.
Have you ever felt overwhelmed by a workplace conflict? It’s common, and that’s why it’s essential to outline key components in these agreements. Identifying participants, defining the mediator's role, including confidentiality clauses, and establishing timelines are all crucial. Each element helps create a structured environment that promotes open dialogue. A well-crafted agreement not only enhances compliance rates but also leads to better outcomes than traditional litigation.
In conclusion, a workplace mediation agreement does more than just tackle immediate disputes; it nurtures a healthier workplace culture. We encourage organizations to embrace these practices to reduce unresolved conflicts and boost overall morale. By prioritizing effective conflict resolution strategies, you can foster an atmosphere of trust and communication. Together, let’s work towards a more harmonious and productive work environment.
Frequently Asked Questions
What is a contract dispute workplace mediation agreement?
A contract dispute workplace mediation agreement is a tool used to navigate disputes in a professional setting, outlining the terms for mediation and ensuring that all parties are committed to the process.
What is the role of mediation in workplace disputes?
Mediation involves a neutral third party guiding the conflicting groups to reach a resolution through structured dialogue.
Are workplace mediation agreements legally binding?
No, workplace mediation agreements are not legally binding but they help establish expectations and create a collaborative atmosphere.
What are the key elements of a workplace mediation agreement?
Key elements often include confidentiality clauses, the mediator's duties, and the responsibilities of all parties involved.
How effective is mediation in resolving workplace disputes?
About 70% of workplace disputes are resolved through negotiation, indicating that mediation is an effective approach.
What is the trend in conflict resolution preferences?
Approximately 70% of individuals involved in conflict resolution prefer online dispute resolution (ODR) over face-to-face meetings.
What are the benefits of effective conflict resolution in the workplace?
Effective conflict resolution can lead to improved relationships, enhanced workplace morale, and a significant reduction in unresolved disputes, which can otherwise result in productivity losses and increased absenteeism.
How do workplace mediation agreements contribute to organizational culture?
They facilitate smoother conflict resolution and foster a culture of open communication and trust among employees.
What broader implications does effective conflict resolution have, according to Javier Ramirez?
Effective conflict resolution can prevent strikes and has significant economic implications, highlighting its importance in maintaining a harmonious work environment.