Introduction
Mediation is a vital tool for resolving conflicts, especially in sensitive situations like whistleblower retaliation cases in California. It fosters open dialogue and empowers individuals to negotiate outcomes that truly prioritize their needs and concerns.
But let’s pause for a moment: can mediation really be an effective avenue for those facing retaliation after speaking out? Understanding the nuances of this approach could be the key to navigating a challenging landscape and finding a path toward resolution.
Imagine feeling unheard after bravely speaking up. Mediation offers a chance to reclaim your voice and work towards a resolution that respects your experiences. It’s not just about resolving disputes; it’s about creating a space where your feelings and concerns are acknowledged.
Here are some key benefits of mediation:
- Empowerment: You take an active role in the process.
- Confidentiality: Your discussions remain private, fostering trust.
- Flexibility: Solutions can be tailored to fit your unique situation.
As we explore this topic, remember that you’re not alone. Together, we can navigate these challenges and find a way forward.
Understand Mediation in Whistleblower Retaliation Cases
Mediation is a voluntary and confidential process where a neutral third party, known as a mediator, helps those in conflict find a resolution that works for everyone. Have you ever felt overwhelmed by a situation at work, particularly when considering, can I use mediation for whistleblower retaliation in CA? It can be tough, right? This is where conflict resolution shines, creating a safe space for open dialogue that addresses both the emotional and legal aspects of the disagreement.
Sensitive issues, such as the fear of job loss and emotional distress, often arise in whistleblower retaliation cases, leading to the question, can I use mediation for whistleblower retaliation in CA? That’s why a question arises: can I use mediation for whistleblower retaliation in CA, as it can be such a powerful tool for fostering understanding and cooperation among everyone involved. Did you know that around 70% of whistleblower retaliation cases are resolved through negotiation? This statistic highlights how effective mediation can be compared to traditional litigation.
As conflict resolution expert Hon. Joel Schneider (Ret.) points out, "Mediation empowers parties to negotiate terms that work for them, which can lead to more satisfactory outcomes than traditional litigation." This flexibility not only increases the chances of a positive resolution but also helps maintain relationships, leading many to ask, can I use mediation for whistleblower retaliation in CA?
So, if you find yourself in a challenging situation, consider mediation. It’s not just about resolving a conflict; it’s about finding a path forward together.

Prepare for Mediation: Key Steps and Considerations
Preparing for mediation for whistleblower retaliation in CA can feel overwhelming, but taking the right steps can make a significant difference. Here are some essential actions to consider:
-
Gather Documentation: Start by compiling all relevant documents, like emails, performance reviews, and any correspondence related to the retaliation. This evidence will be crucial in supporting your claims during negotiations.
-
Clarify Your Goals: Take a moment to reflect on what you truly want from mediation. What’s your ideal outcome? Are there compromises you’d be willing to accept? Defining your objectives can help guide your approach.
-
Understand the Other Party's Perspective: It’s important to anticipate the concerns and motivations of the opposing party. What might they be worried about? Gaining insight into their viewpoint can enhance your negotiation strategy and foster a more collaborative atmosphere.
-
Consult with a Legal Advisor: Seeking guidance from a legal professional experienced in whistleblower cases is vital. They can clarify your rights and help you navigate the negotiation process smoothly. Remember, consulting an attorney is crucial; they can protect your communications through attorney-client privilege and ensure you understand the legal protections available to you.
-
Emotional Preparation: Don’t underestimate the emotional aspects of this situation. Engage in relaxation techniques or role-play potential scenarios to build your confidence. Emotional readiness is key, as negotiations can be stressful.
-
Choose the Right Mediator: If possible, select a mediator who has experience in employment law and whistleblower issues. Their understanding of the complexities of your case can make a significant difference.
By following these steps, you can enhance your preparedness for negotiation, increasing the likelihood of a favorable resolution. Did you know that employment dispute resolution in Florida has a success rate ranging from 60% to 75%? This statistic underscores the potential effectiveness of this approach. Remember, you’re not alone in this journey; we’re here to support you every step of the way.

Navigate the Mediation Process: Step-by-Step Guide
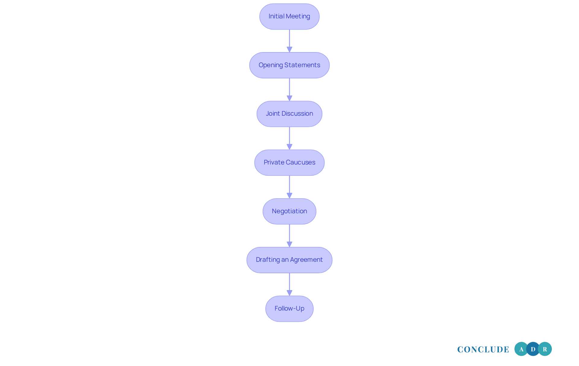
Navigating the mediation process with Conclude ADR can feel daunting, but it doesn’t have to be. Here’s how you can approach it with confidence and support:
-
Initial Meeting: This is where the mediator introduces themselves and explains the mediation process, including confidentiality and ground rules. It’s a moment for both sides to express their willingness to engage. How does that make you feel? Knowing that you’re in a safe space can be reassuring.
-
Opening Statements: Each party gets to share their perspective. Focus on expressing your feelings and experiences - this isn’t about blame, but about understanding. What’s your story? Sharing can be a powerful first step.
-
Joint Discussion: The mediator will guide a conversation among everyone involved, encouraging open communication. Be ready to listen actively and respond thoughtfully. How might hearing the other side’s viewpoint change your perspective?
-
Private Caucuses: Sometimes, the mediator will meet with each group separately to discuss sensitive issues. This is your chance to voice concerns and explore potential solutions in a more private setting. What worries do you have that you’d like to address?
-
Negotiation: Here’s where the magic happens! The mediator helps both sides brainstorm solutions. Stay open to creative options that could meet everyone’s needs. Did you know that about 80% of cases are resolved on the same day? With a 92% overall settlement rate as of February 2023, Conclude ADR’s expert panel is here to guide you through this process efficiently and effectively.
-
Drafting an Agreement: If you reach an agreement, the mediator will assist in drafting a written document that outlines the terms. Take your time to review it carefully before signing. Clarity and mutual understanding are key. Remember, the effectiveness of conflict resolution often shows in long-term compliance and participant satisfaction - something we prioritize at Conclude ADR.
-
Follow-Up: After the negotiation, it’s important to ensure that both parties stick to the agreement. If any issues come up, consider scheduling a follow-up session with the mediator. Keeping those lines of communication open post-mediation is crucial for reinforcing commitments and addressing any concerns. We offer a streamlined booking process and flexible session times, including evenings and weekends, to fit your needs. How can we support you further on this journey?

Understand Possible Outcomes and Next Steps After Mediation
After mediation, several outcomes may arise:
-
Successful Resolution: When both sides reach an agreement, it’s essential to document and sign the terms. This binding agreement should be adhered to by everyone involved, ensuring that the resolution is practical and effective.
-
Partial Agreement: Sometimes, parties may find common ground on some issues but not all. In these cases, further negotiation or an additional mediation session can be beneficial. Did you know that a significant percentage of instances can achieve partial agreements? This paves the way for future discussions. Many cases that don’t settle in the initial session can still find resolution in subsequent sessions or through post-mediation communication, reflecting the flexible approach of Conclude ADR.
-
No Agreement: If negotiation doesn’t yield an agreement, it might be time to explore alternatives like arbitration or litigation. Consulting with a legal advisor is crucial to determine the most effective next steps. Hon. Larry S. Schachner (Ret.) emphasizes that persistence is key, stating, "While most negotiations result in a settlement, some do not." Even if the case doesn’t resolve during the discussion, it’s important to hold onto hope.
-
Follow-Up Actions: Regardless of the outcome, reflecting on the negotiation experience is vital. What strategies worked well? What areas could improve in future negotiations? If an agreement was reached, maintaining open communication is key to ensuring compliance with the terms and preventing future disputes. Legal experts highlight that emotional tensions during discussions may necessitate a cooling-off period before resuming negotiations. It’s also essential to confirm any new details shared during the negotiation and consult with lawyers on the defense side to ensure all parties are in agreement. As Judge Schachner notes, "A settlement is not only still possible, but more than likely to result in a positive outcome, assuming all sides look at their case realistically and want to continue to work towards a resolution."
Conclude ADR offers adaptable scheduling options, including evenings and weekends, to address urgent or intricate disputes. We want to ensure that you can access resolution services when you need them most. Our streamlined booking process allows for prompt access to our services, enhancing your overall mediation experience.

Conclusion
Mediation is a valuable resource for those facing whistleblower retaliation in California. It creates a structured environment where conflicts can be resolved amicably. This approach not only highlights the importance of open dialogue but also nurtures understanding and collaboration among everyone involved. By choosing mediation, you can navigate the complexities of your situation more effectively, leading to outcomes that often feel more satisfying than those reached through traditional litigation.
As you prepare for mediation, consider these critical steps:
- Gather your documentation
- Clarify your goals
- Try to understand the other party's perspective
Emotional readiness is key, and selecting an experienced mediator can significantly enhance your chances of a successful resolution. The step-by-step guide through the mediation process shows how effective communication and negotiation can lead to various outcomes, whether that’s a successful agreement or a partial resolution. And remember, it’s always wise to prepare for the possibility of further discussions or alternative actions if needed.
Engaging in mediation for whistleblower retaliation not only addresses your immediate concerns but also promotes long-term compliance and relationship maintenance. If you’re contemplating this path, approach the process with an open mind and a willingness to collaborate. Embracing mediation can empower you to reclaim your narrative and foster a culture of accountability and transparency in your workplace.
So, why not take that step? You deserve to be heard and supported.
Frequently Asked Questions
What is mediation in the context of whistleblower retaliation cases?
Mediation is a voluntary and confidential process where a neutral third party, known as a mediator, helps those in conflict find a resolution that works for everyone involved.
Can I use mediation for whistleblower retaliation in California?
Yes, mediation can be used for whistleblower retaliation cases in California, as it fosters understanding and cooperation among the parties involved.
What are some common issues that arise in whistleblower retaliation cases?
Common issues include the fear of job loss and emotional distress, which can complicate the resolution process.
How effective is mediation compared to traditional litigation in resolving whistleblower retaliation cases?
Mediation is quite effective; around 70% of whistleblower retaliation cases are resolved through negotiation, highlighting its efficacy compared to traditional litigation.
What does conflict resolution expert Hon. Joel Schneider (Ret.) say about mediation?
He states that "Mediation empowers parties to negotiate terms that work for them, which can lead to more satisfactory outcomes than traditional litigation."
What are the benefits of using mediation in whistleblower retaliation cases?
Mediation increases the chances of a positive resolution, helps maintain relationships, and allows parties to negotiate terms that are satisfactory to all involved.