Introduction
Mediation offers a compassionate alternative for resolving unpaid overtime disputes, especially in a state like California, where labor laws are crafted to protect workers' rights. This process not only provides a cost-effective and confidential way to address grievances but also empowers you to take control of your situation.
But you might be asking yourself: can mediation truly lead to a satisfactory resolution for unpaid overtime claims in San Diego? What steps do you need to take to navigate this path effectively?
Let’s explore how mediation can be a supportive option for you. It’s about finding a resolution that respects your rights and acknowledges your concerns.
Consider the benefits of mediation:
- Cost-effective: Save on legal fees.
- Confidential: Keep your matters private.
- Empowering: Take charge of your own resolution.
As we delve deeper, remember that you’re not alone in this journey. Together, we can find a way forward that feels right for you.
Understand Mediation for Unpaid Overtime
Mediation is a voluntary and confidential process where a neutral third party, known as a mediator, helps facilitate discussions between disputing parties. This approach aims to guide them toward a mutually acceptable resolution. If you're dealing with unpaid overtime claims in San Diego, you might wonder, can I use mediation for unpaid overtime in San Diego, as it can be especially beneficial. California's strict labor laws protect your rights to fair compensation, and mediation offers a supportive path forward.
Here are some key benefits of mediation that you might find reassuring:
- Cost-Effective: Mediation is generally less expensive than litigation, making it accessible for individuals and small businesses alike.
- Time-Saving: You can often schedule mediation more quickly than court proceedings, leading to faster resolutions.
- Control: You have more control over the outcome, as you work collaboratively to find a solution rather than having a decision imposed by a judge.
- Confidentiality: Unlike court cases, mediation discussions are private, which can help protect the reputations of both parties.
Understanding these aspects of mediation is essential if you're considering if you can use mediation for unpaid overtime in San Diego. It’s a compassionate option that respects your needs and concerns.

Prepare for Mediation: Gather Documentation and Understand the Process
Preparing for mediation can I use mediation for unpaid overtime in San Diego can feel overwhelming, but you’re not alone in this journey. Here are some essential steps to help you navigate the process with confidence:
-
Gather Documentation: Start by collecting all the important documents that support your claim. This includes:
- Pay stubs that detail the hours you worked and the payments you received.
- Employment contracts or agreements that outline your pay rates and overtime policies.
- Any correspondence with your employer about unpaid wages.
- Time sheets or records of hours worked, if you have them.
-
Understanding the mediation process can help answer the question of how I can use mediation for unpaid overtime in San Diego, which may ease your worries. Here’s a brief overview:
- Initial Meeting: The mediator will explain the process and set ground rules to ensure a respectful environment.
- Opening Statements: Each side shares their perspective on the dispute, allowing everyone to be heard.
- Negotiation: This is where the magic happens! The mediator encourages open discussions, guiding both parties to explore potential solutions. Remember, negotiation is key; it can lead to satisfactory outcomes and help maintain positive relationships with your employer.
- Agreement: If a resolution is reached, the mediator will help draft a written agreement to solidify the terms.
-
Set Goals: Take a moment to reflect on what you hope to achieve through this negotiation. Whether it’s recovering unpaid wages, ensuring compliance with labor laws, or improving communication with your employer, having clear goals will guide your discussions.
Being well-prepared not only boosts your confidence but also significantly enhances your effectiveness during the negotiation session. Experienced negotiators often emphasize that thorough documentation is crucial for achieving favorable outcomes in labor disputes. It lays a solid foundation for discussions and fosters accountability among all parties involved. Plus, mediation sessions typically last just a few hours and can lead to quicker resolutions compared to litigation. This efficiency is vital, especially when you consider that only 12% of wage theft judgments from 2017 were fully satisfied after five years. The challenges of recovery can be daunting, but with the right preparation, you can navigate this process with hope and determination.

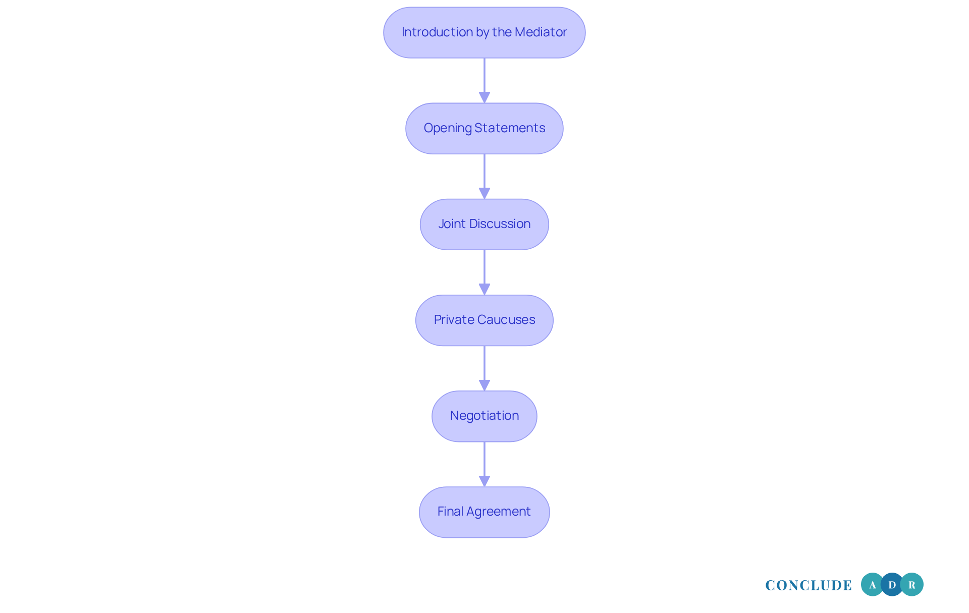
Navigate the Mediation Process: What to Expect
Navigating unpaid overtime disputes can be challenging, but understanding if I can use mediation for unpaid overtime in San Diego can empower you. Here’s what to expect:
-
Introduction by the Mediator: The mediator will introduce themselves and clarify their role as a neutral facilitator. They’ll outline the mediation process and establish ground rules to create a respectful environment.
-
Opening Statements: Each side will share their perspective on the dispute. This is your chance to express your experiences with unpaid overtime and articulate what you hope to achieve, particularly in the context of can I use mediation for unpaid overtime in San Diego.
-
Joint Discussion: The facilitator will guide a conversation between both sides, asking questions to clarify points and encourage open communication. Be ready to listen actively and respond thoughtfully.
-
Private Caucuses: The facilitator may meet with each group individually to discuss sensitive matters or explore resolution options. This confidential setting allows you to voice concerns without the other party present.
-
Negotiation: The facilitator will help both parties brainstorm potential solutions. This collaborative approach aims to find a resolution that works for everyone involved.
-
Final Agreement: If an agreement is reached, the mediator will assist in drafting a written document outlining the terms. Make sure you fully understand and agree to everything before signing.
Familiarizing yourself with these steps can help you approach the negotiation process with confidence and clarity. As Meriem Kalter, a Ph.D. candidate in psychology, points out, "It’s crucial for organizations, conflict resolution professionals, and disputants to know whether workplace negotiation is an effective and durable means of dispute resolution." With California's Labor Commissioner’s Office facing a backlog of 47,000 wage theft claims, many are asking, can I use mediation for unpaid overtime in San Diego as a timely and effective way to address unpaid wage disputes?

Follow Up After Mediation: Implement Agreements
To ensure that agreements reached during mediation are effectively implemented, let’s explore some essential steps together:
-
Review the Contract: Take a moment to thoroughly examine the written document. It’s important to confirm that it accurately reflects the discussions and decisions made during mediation. If anything feels unclear, don’t hesitate to seek clarification from the mediator. This can help avoid misunderstandings down the line.
-
Communicate with Your Employer: Keeping an open dialogue with your employer is key. Discuss the specifics of how and when the terms will be implemented. If you have any concerns, voice them! This collaborative approach can foster a better working relationship.
-
Document Everything: Keeping detailed records of all communications and actions related to the execution of the contract is vital. This documentation can be a lifesaver if any potential issues arise later.
-
Set a Follow-Up Date: Establish a timeline for checking in with your employer or the mediator. This proactive approach helps ensure accountability and keeps everyone on track.
-
Seek Legal Advice if Necessary: If your employer doesn’t comply with the agreement, consider consulting a legal professional. They can help you explore your options for enforcement. As Kevin K. Fitzharris, a Registered Civil Mediator, wisely notes, "Absence of a settlement at the initial session should not be seen as a failure, but simply the first step on the journey toward resolution." Legal guidance can provide clarity on your rights and the best course of action.
By diligently following these steps, you can enhance the likelihood that the resolutions achieved during mediation are honored. This not only protects your rights and interests but also reinforces the importance of the Mediation Settlement Agreement as a binding contract enforceable in court. Remember, parties cannot change their minds later. If issues arise, consider re-engaging the mediator for ongoing settlement negotiations.
Together, we can navigate this journey toward resolution.

Conclusion
Mediation is a powerful ally when it comes to tackling unpaid overtime disputes in San Diego. It offers a compassionate alternative to the often daunting world of litigation. This approach not only honors the rights of workers under California’s labor laws but also creates a space where both parties can collaborate towards a resolution that truly meets their needs. By choosing mediation, individuals can pursue fair compensation while preserving their dignity and privacy throughout the journey.
Consider the many benefits of mediation: it’s cost-effective, efficient, and it gives you control over the outcome. Preparing for mediation - like gathering necessary documentation and setting clear goals - is essential for a successful experience. Understanding the stages of the mediation process, from those first introductions to the final agreements, can empower you to navigate your disputes with confidence and clarity. Plus, following up on agreements helps ensure that resolutions are honored, preventing future misunderstandings.
Ultimately, mediation is more than just a way to resolve disputes; it’s a proactive approach that highlights the importance of communication, understanding, and cooperation. If you’re facing unpaid overtime issues, considering mediation could be a significant step forward. Engaging in this process not only helps resolve current disputes but also fosters a more respectful and equitable workplace culture.
So, why wait? Taking action today can lead to a brighter and more just tomorrow in the realm of labor relations. You deserve a workplace where your rights are respected and your voice is heard.
Frequently Asked Questions
What is mediation?
Mediation is a voluntary and confidential process where a neutral third party, known as a mediator, facilitates discussions between disputing parties to help them reach a mutually acceptable resolution.
Can I use mediation for unpaid overtime claims in San Diego?
Yes, mediation can be used for unpaid overtime claims in San Diego and is particularly beneficial given California's strict labor laws that protect your rights to fair compensation.
What are the benefits of mediation?
The benefits of mediation include being cost-effective, time-saving, providing more control over the outcome, and ensuring confidentiality during discussions.
How does mediation compare to litigation in terms of cost?
Mediation is generally less expensive than litigation, making it a more accessible option for individuals and small businesses.
How quickly can mediation be scheduled compared to court proceedings?
Mediation can often be scheduled more quickly than court proceedings, leading to faster resolutions for disputes.
What level of control do parties have in mediation?
In mediation, parties have more control over the outcome as they work collaboratively to find a solution, rather than having a decision imposed by a judge.
Is mediation confidential?
Yes, mediation discussions are private, which helps protect the reputations of both parties involved in the dispute.