Introduction
Mediation serves as a vital lifeline for employees facing the complexities of retaliation claims in Orange County. We understand that workplace dynamics can often lead to challenging disputes, and it’s essential to navigate these waters with care. This structured process not only facilitates open communication but also empowers you to seek resolutions without the stress and expense of litigation.
As recent legislative changes simplify the path for employees to file retaliation claims, you might wonder: can mediation truly provide a viable alternative for those experiencing backlash in the workplace? Exploring the effectiveness and benefits of mediation reveals a promising avenue for achieving justice and restoring harmony in professional environments.
Consider these key benefits of mediation:
- It encourages open dialogue, allowing all parties to express their concerns.
- It can save time and money compared to traditional litigation.
- It fosters a collaborative atmosphere, promoting understanding and resolution.
In this journey, remember that you’re not alone. Mediation offers a compassionate approach to resolving disputes, helping you regain your peace of mind and restore balance in your work life.
Define Mediation for Retaliation in Orange County
You may wonder, can I use mediation for retaliation in Orange County, as it is a structured process where a neutral third party, known as a mediator, helps facilitate discussions between groups involved in disputes stemming from retaliatory actions. This often occurs in work environments, where employees may face negative repercussions for reporting misconduct or participating in protected activities. The goal of this negotiation process is to assist everyone in reaching a mutually acceptable resolution without resorting to litigation. It provides a confidential and informal space for individuals to express their concerns.
Recent legislative changes, like California's Senate Bill 497, effective January 1, 2024, simplify the process for employees to file claims of retribution. This law creates a presumption of backlash if negative actions occur within 90 days of an employee's protected activity, which could lead to more successful negotiation cases related to retaliation.
Mediation has shown to be an effective tool in resolving workplace conflicts. Take, for instance, the case of Lizzet Aguilar, who faced backlash after raising safety concerns at McDonald's. Her experience highlights how negotiation can lead to just outcomes. Aguilar's case resulted in a favorable decision from the Labor Commissioner, ordering her employer to pay back wages and penalties. This underscores the power of negotiation in achieving justice for employees.
Looking ahead to 2026, we can expect an increase in conflict resolution cases concerning reprisals in California. This suggests a growing awareness among employees about their rights and protections, specifically regarding if they can use mediation for retaliation in Orange County. In fact, statistics reveal that workers filed an average of 706 claims of workplace retaliation per month in 2022, a staggering 50% increase from 2019. This trend emphasizes the importance of negotiation as a practical alternative to litigation, fostering amicable outcomes that preserve workplace relationships and reduce the stress associated with prolonged conflicts.
Mediation experts stress its significance in resolving disputes, noting that it encourages open dialogue and the exploration of innovative solutions. As Joseph Grynbaum points out, conflict resolution often holds more value than arbitration or litigation, offering a platform for constructive communication and resolution. By cultivating a collaborative environment, negotiation can effectively address the complexities of conflict disputes, ultimately benefiting both employees and management.

Context and Importance of Mediation in Retaliation Cases
A crucial role of mediation is addressing retaliation claims; therefore, one might ask, can I use mediation for retaliation in Orange County? Here, workplace dynamics and legal standards can create a complex environment. When individuals feel vulnerable, retaliation claims often arise. This is where mediation becomes an invaluable resource, offering a supportive space to resolve grievances.
Imagine a setting where open dialogue is encouraged. Mediation allows parties to express their feelings and viewpoints without the tension that often accompanies court proceedings. This approach not only helps settle disputes but also fosters healing and understanding - essential elements when relationships are strained due to retaliatory actions.
Moreover, conflict resolution is known for its efficiency. It often leads to quicker outcomes, easing the emotional and financial burdens on everyone involved. Did you know that many cases resolve successfully outside of litigation? Statistics show that conflict resolution significantly enhances the likelihood of favorable outcomes.
Consider this: negotiation is generally more affordable than pursuing legal action. This makes it an appealing choice for those asking, 'can I use mediation for retaliation in Orange County?'. Case studies highlight instances where negotiation has led to satisfactory resolutions, reinforcing its effectiveness in workplace disputes.
It's also important to remember that the facilitation process is non-binding. This means individuals can explore solutions without the pressure of a court ruling. So, if you find yourself in a challenging situation, think about mediation as a compassionate path forward. Together, we can navigate these complexities and find a resolution that works for everyone.

Outline the Mediation Process for Retaliation Disputes
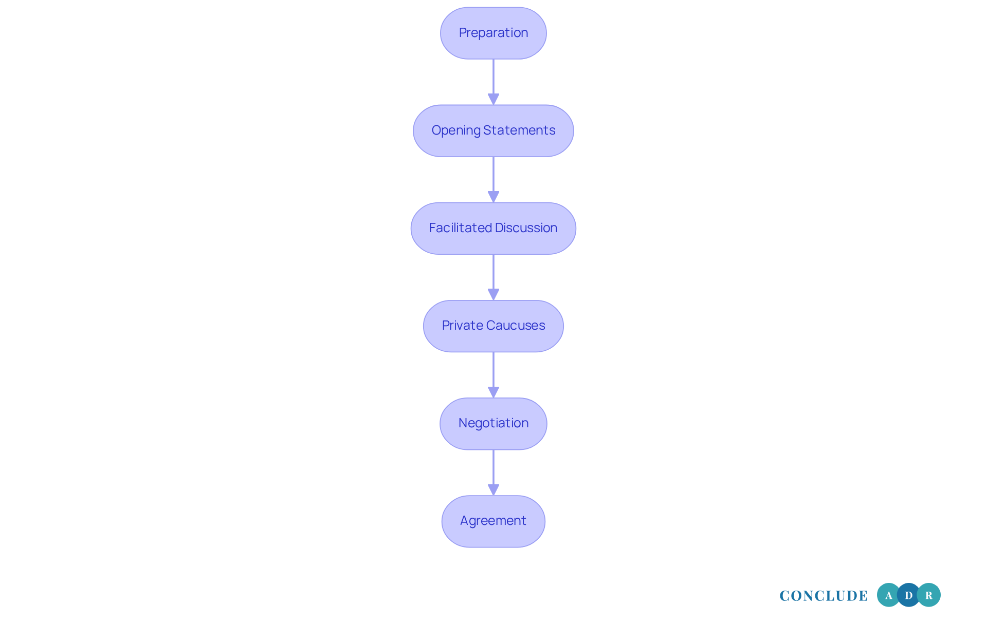
Navigating retaliation disputes can be challenging, but I wonder, can I use mediation for retaliation in Orange County to find a supportive path forward? Here’s how it typically unfolds:
-
Preparation: Before the mediation session, it’s helpful for everyone involved to gather relevant documents and outline their concerns. This preparation can ease anxiety and clarify thoughts.
-
Opening Statements: Each party shares their perspective on the dispute. This step is crucial, as it allows the mediator to grasp the issues at hand and helps everyone feel heard.
-
Facilitated Discussion: The mediator guides the conversation, fostering open communication. This is a safe space where individuals can explore their interests and needs without fear of judgment.
-
Private Caucuses: Sometimes, the mediator meets privately with each side. This allows for sensitive discussions and the exploration of potential solutions without the pressure of direct confrontation.
-
Negotiation: Together, the mediator helps generate ideas for settlement. The goal here is to find common ground and mutual understanding, which can be incredibly empowering.
-
Agreement: If a settlement is reached, the mediator assists in drafting a written agreement outlining the terms. This agreement can be legally binding if desired, providing a sense of closure and resolution.
This structured approach ensures that everyone has the opportunity to be heard and work collaboratively towards a resolution. Remember, mediation is not just about resolving disputes; it’s about fostering understanding and healing. If you’re facing a retaliation dispute, you might wonder, can I use mediation for retaliation in Orange County to seek support? Together, we can find a way forward.

Highlight the Benefits of Mediation for Retaliation Cases
Mediation offers significant benefits for those facing conflict. It creates a safe, confidential space where sensitive issues can be discussed without fear of public exposure or retaliation. This confidentiality is crucial; it allows individuals to engage openly, fostering trust and encouraging honest dialogue.
Have you ever felt overwhelmed by the costs of litigation? Mediation is generally more affordable than going to court. The expenses associated with court proceedings can add up quickly - think attorney fees, filing costs, and other litigation-related expenses. In contrast, mediation often resolves disputes in just one day, greatly reducing both the time and financial burden on everyone involved. Early intervention can prevent costs from escalating, making mediation a sensible choice for those seeking effective solutions.
Moreover, mediation encourages a cooperative environment, motivating individuals to work together toward outcomes that benefit everyone. This collaborative approach often leads to more satisfying resolutions, as parties actively participate in crafting their agreements. The flexibility of mediation allows for creative solutions tailored to the unique needs of each situation, which traditional legal channels may not provide.
Consider whether I can use mediation for retaliation in Orange County disputes to achieve a positive impact. Organizations that embrace conflict resolution often report improved workplace relationships and a culture of trust - essential for maintaining morale and productivity. Legal experts emphasize that alternative dispute resolution not only settles disagreements but also fosters ongoing communication, helping to prevent future conflicts.
Ultimately, the question arises: can I use mediation for retaliation in Orange County as a preferred method for resolving these cases? It offers a confidential, cost-effective, and collaborative alternative to litigation. By prioritizing open communication and creative problem-solving, mediation helps individuals navigate complex emotional and legal issues, minimizing stress while maximizing mutual benefit. So, why not explore mediation as a path to resolution? You deserve a supportive and effective way to address your conflicts.

Conclusion
Mediation is truly a vital resource for resolving retaliation disputes in Orange County. It offers a structured and supportive environment where affected parties can engage in constructive dialogue. By bringing in a neutral third party, mediation opens the door to discussions that can lead to mutually acceptable resolutions. This approach not only alleviates the stress and costs associated with litigation but also nurtures a culture of understanding and collaboration within the workplace.
Let’s take a moment to reflect on the key aspects of mediation. It’s not just about resolving disputes; it’s about enhancing the overall workplace environment. Recent legislative changes have made mediation even more effective, guiding participants through a structured process toward resolution. Real-life examples, like Lizzet Aguilar's case, highlight the tangible benefits of mediation, showcasing its role in achieving just outcomes for employees facing retaliation. With an anticipated increase in mediation cases by 2026, it’s clear that there’s a growing awareness of employee rights and the effectiveness of this conflict resolution strategy.
So, why should we explore mediation for resolving retaliation claims? The advantages are compelling:
- confidentiality
- cost-effectiveness
- the potential for creative solutions
Embracing mediation not only addresses individual disputes but also cultivates a healthier workplace environment. By prioritizing open communication and collaboration, organizations can prevent future conflicts and enhance overall morale.
In conclusion, considering mediation as a preferred method for handling retaliation cases in Orange County isn’t just a wise choice; it’s a necessary step toward fostering a supportive and just work culture. Let’s take this journey together, ensuring that every voice is heard and valued.
Frequently Asked Questions
What is mediation for retaliation in Orange County?
Mediation for retaliation in Orange County is a structured process where a neutral third party, known as a mediator, facilitates discussions between groups involved in disputes stemming from retaliatory actions, often occurring in work environments.
What is the purpose of mediation in cases of retaliation?
The purpose of mediation is to assist everyone in reaching a mutually acceptable resolution without resorting to litigation, providing a confidential and informal space for individuals to express their concerns.
What recent legislative changes affect mediation for retaliation in California?
California's Senate Bill 497, effective January 1, 2024, simplifies the process for employees to file claims of retribution and creates a presumption of backlash if negative actions occur within 90 days of an employee's protected activity.
Can you provide an example of successful mediation in a retaliation case?
Yes, the case of Lizzet Aguilar, who faced backlash after raising safety concerns at McDonald's, illustrates successful mediation. Her case resulted in a favorable decision from the Labor Commissioner, ordering her employer to pay back wages and penalties.
What trends are expected regarding conflict resolution cases related to retaliation in California?
By 2026, an increase in conflict resolution cases concerning reprisals is expected, indicating a growing awareness among employees about their rights and protections regarding mediation for retaliation in Orange County.
How prevalent were claims of workplace retaliation in 2022?
In 2022, workers filed an average of 706 claims of workplace retaliation per month, representing a 50% increase from 2019.
Why is mediation considered significant in resolving workplace disputes?
Mediation is significant because it encourages open dialogue and the exploration of innovative solutions, often holding more value than arbitration or litigation, and fostering amicable outcomes that preserve workplace relationships.