Introduction
Misclassification of workers in California is a serious concern that can have significant legal and financial consequences for both employers and employees. As the state tightens its regulations, especially with the upcoming changes to the ABC test, it’s more important than ever to understand the complexities of contractor classification.
This article delves into the potential of mediation as a compassionate solution for misclassification disputes. Mediation offers a structured approach that not only promotes fair outcomes but also eases the stress often associated with traditional litigation.
But can mediation truly bridge the gap between conflicting parties? Can it lead to satisfactory resolutions in an increasingly complex legal landscape? These are questions worth considering as we explore the benefits of mediation together.
Understand Contractor Misclassification in California
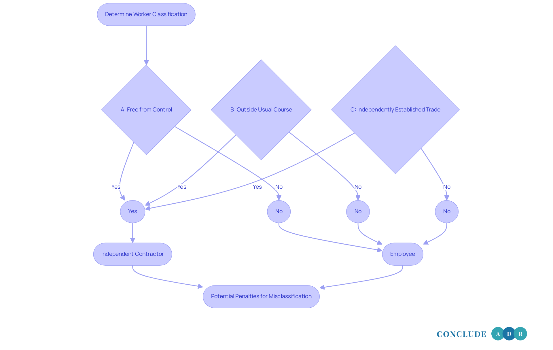
Mislabeling of contractors can be a serious issue, especially when an employer mistakenly identifies an employee as an independent contractor. In California, this misclassification can lead to significant legal and financial consequences for everyone involved. Understanding the ABC test is essential for both employees and employers. This test determines whether a worker is an independent contractor or an employee, and it states that a worker is considered an employee unless:
- A: The worker is free from the control and direction of the hiring entity in connection with the performance of the work.
- B: The worker performs work that is outside the usual course of the hiring entity's business.
- C: The worker is customarily engaged in an independently established trade, occupation, or business.
Recognizing these criteria is crucial. Misclassification can lead to penalties, back pay for wages, and other liabilities. For example, the recent case involving WorkWhile resulted in a staggering $4.5 million settlement for misclassifying delivery drivers. Of that, $4.1 million went to the drivers, with $400,000 in civil penalties. This case highlights the financial risks tied to incorrect classification.
Have you ever wondered about your classification status? Workers who understand their rights may wonder, 'can I use mediation for misclassification in CA,' and they can seek other dispute resolution methods to find appropriate remedies. This not only minimizes stress but also fosters fair outcomes. As California continues to enforce strict classification standards, especially with the changes to the ABC test effective January 1, 2026, it’s vital for both employers and employees to stay vigilant in their compliance strategies. The penalties for misclassification are expected to rise in 2026, so it’s a good time to review worker relationships and ensure adherence to classification laws. Together, we can navigate these complexities and work towards a fairer workplace.

Navigate the Mediation Process for Misclassification Disputes
Mediation is a structured process where a neutral third party helps conflicting groups have meaningful discussions to find a solution that works for everyone. If you’re facing misclassification disputes, here’s how to navigate the mediation process with care:
- Initiate Negotiation: If you feel tensions rising, don’t hesitate to ask for help. It’s best to do this sooner rather than later, as early intervention can lead to quicker resolutions.
- Select a Mediator: Choose someone who knows employment law and understands contractor misclassification issues. Their expertise is vital for grasping the nuances of your situation and guiding the conversation effectively.
- Prepare for the Session: Gather all relevant documents, like contracts and pay stubs. Being well-prepared boosts your credibility and strengthens your position during negotiations. As Hawkins points out, "Mediation is also more economical as it lowers legal expenses for both sides."
- Set Goals: Before the session, think about what you want to achieve. Having clear goals will help steer the discussion and keep it focused on finding a resolution.
- Engage Actively: During the discussion, communicate openly and respectfully. Listen to the other party’s perspective and be open to exploring creative solutions. Engaging in meaningful conversation fosters teamwork and can lead to positive outcomes. Remember, conflict resolution can often settle disputes more quickly and economically than traditional legal methods.
- Follow Up: After the negotiation, make sure any agreements are documented and revisited to prevent future misunderstandings. This step is crucial for maintaining clarity and accountability.
Many wonder, can I use mediation for misclassification in CA, as it has proven effective in resolving contractor conflicts and often leads to fair outcomes that satisfy both parties. For instance, the case of 'Independent Contractor Misclassification Disputes in Los Angeles' illustrates how conflict resolution can effectively address classification concerns, raising the question of whether can I use mediation for misclassification in CA to allow individuals to negotiate compensation and employment conditions privately. One mediator shared, "Mediation offers a structured and compassionate path to resolution, allowing both parties to engage in meaningful dialogue with the guidance of a neutral third party."
With the U.S. Department of Labor's upcoming regulatory changes in 2025 introducing a six-factor economic realities evaluation, understanding the negotiation process is more important than ever. By approaching negotiations with an open heart and a willingness to compromise, you can navigate these disputes effectively and find practical resolutions.

Prepare Evidence and Documentation for Mediation
Preparing effectively for negotiation is crucial, especially when considering if I can use mediation for misclassification in CA. Let’s explore how you can approach this with confidence and clarity:
-
Collect Relevant Documents: Start by gathering all the important documents you might need. This includes:
- Employment contracts
- Pay stubs or payment records
- Tax forms (like 1099s)
- Any correspondence with your employer about your classification
-
Organize Your Evidence: Create a neat folder or digital file for your documents. Label each item clearly so you can find what you need easily during your discussion.
-
Summarize Key Points: Write a brief summary of your case. Highlight the main issues and what you hope to achieve. This will help you express your position clearly when it matters most.
-
Consider Witnesses: If there are people who can support your claims, think about including them. Their testimonies can add credibility to your case.
-
Practice Your Presentation: Rehearse how you’ll present your evidence. Being articulate and confident can really influence how your case is perceived.
By following these steps, you’re not just preparing; you’re setting yourself up for a better chance at a successful resolution. Remember, effective communication and organization are key in resolving disputes efficiently.
Since alternative dispute resolution can often be less costly and quicker than litigation, one might ask, can I use mediation for misclassification in CA as a valuable option for addressing these issues? Did you know that the overall settlement rate for negotiations is an impressive 92%? This highlights the potential success that comes with thorough preparation. Plus, facilitation allows for creative and personalized solutions tailored to the unique needs of everyone involved. Its confidential nature encourages open negotiation without the worry of public exposure. As Joe Murphey wisely notes, "When people are required to read, or listen to, our words, they want to read or hear as few of them as possible."
So, let’s take this journey together, ensuring you feel supported every step of the way.

Troubleshoot Common Mediation Challenges
Mediation can be challenging, but being prepared can truly help you navigate these hurdles with confidence. Let’s explore some common issues you might face and how to address them effectively:
-
Communication Barriers: High emotions can often get in the way of clear communication. When things get heated, it’s okay to take a break. Practicing active listening is key - make sure both parties feel heard and understood. Establishing ground rules for respectful dialogue, like taking turns to speak and keeping a calm tone, can really help foster a more constructive conversation. Remember, recognizing the emotional undercurrents at play is crucial for achieving successful resolutions, as many specialists in the field emphasize.
-
Unrealistic Expectations: It’s common for parties to enter negotiations with demands that may not be realistic. Be prepared to negotiate and find common ground, as compromise is essential for making progress. Using written communication, such as summaries or agendas, can clarify complex issues and help manage expectations. This approach aligns with the idea of thorough preparation to avoid misunderstandings.
-
Power Imbalances: When one side has more power, it can skew negotiations. Seeking a mediator who is skilled in addressing power dynamics can help create a more balanced discussion and ensure everyone participates equally. Understanding these dynamics is vital for achieving successful outcomes, as highlighted by conflict resolution experts.
-
Lack of Preparation: If parties come unprepared, it can derail the negotiation process. Make sure both you and your counterpart have the necessary documents and a clear understanding of the issues at hand. Pre-session calls with the mediator can clarify the process and set expectations, leading to more focused participation. This preparation is essential for effectively navigating the complexities of negotiation.
-
Failure to Reach Agreement: If facilitation doesn’t lead to a consensus, it’s important to discuss next steps with your mediator. They may suggest further sessions or alternative dispute resolution methods. Recognizing and addressing emotional undercurrents can also enhance the likelihood of reaching a resolution, as emotions often play a significant role in mediation outcomes.
Remember, mediation is a journey, and it’s okay to seek support along the way. Together, we can work towards finding a resolution that feels right for everyone involved.

Conclusion
Understanding the complexities of contractor misclassification in California is crucial for both employers and employees. Have you ever felt uncertain about your classification? The risks associated with misclassification can lead to significant legal and financial repercussions, and it’s important to navigate these waters carefully.
Mediation can be a powerful tool for resolving disputes. It allows individuals to seek fair outcomes while addressing the intricacies of employment classification laws. By preparing effectively and communicating openly, you can make the mediation process work for you.
Here are some key steps to consider:
- Initiate negotiations with a clear understanding of your goals.
- Select a knowledgeable mediator who can guide the conversation.
- Gather relevant documentation to support your case.
- Engage actively in discussions to express your needs and concerns.
Addressing common challenges, like communication barriers and unrealistic expectations, can significantly enhance your mediation experience. Remember, it’s okay to feel overwhelmed; many share your concerns.
Ultimately, embracing mediation as a viable option for resolving misclassification disputes in California fosters a more equitable workplace. It empowers you to take control of your situation. As regulations evolve, especially with anticipated changes in 2025, staying informed and prepared will be vital.
So, let’s approach mediation with an open mind and a collaborative spirit. Together, we can find solutions that honor your rights and promote a fairer work environment. Are you ready to take the next step?
Frequently Asked Questions
What is contractor misclassification in California?
Contractor misclassification in California occurs when an employer mistakenly identifies an employee as an independent contractor, which can lead to significant legal and financial consequences.
What is the ABC test?
The ABC test is a legal standard used to determine whether a worker is an independent contractor or an employee. A worker is considered an employee unless they meet all three criteria: A) They are free from the control and direction of the hiring entity in performing their work, B) They perform work outside the usual course of the hiring entity's business, and C) They are customarily engaged in an independently established trade, occupation, or business.
What are the consequences of misclassification?
Misclassification can lead to penalties, back pay for wages, and other liabilities. For example, a recent case involving WorkWhile resulted in a $4.5 million settlement for misclassifying delivery drivers.
What happened in the WorkWhile case?
In the WorkWhile case, $4.5 million was settled for misclassifying delivery drivers, with $4.1 million going to the drivers and $400,000 in civil penalties.
Can workers use mediation for misclassification disputes in California?
Yes, workers who believe they have been misclassified can seek mediation and other dispute resolution methods to find appropriate remedies.
What changes are expected regarding classification laws in California in 2026?
Changes to the ABC test effective January 1, 2026, are expected to lead to stricter enforcement of classification standards and potentially higher penalties for misclassification.
Why is it important for employers and employees to review worker relationships?
It is important to review worker relationships to ensure compliance with classification laws, especially as penalties for misclassification are expected to rise in 2026.