Introduction
Mediation has become a vital resource for resolving conflicts in the workplace, especially in challenging environments where communication has faltered. It offers a structured and supportive way to address grievances, allowing employees to reclaim their voices and contribute to a healthier work culture.
But can mediation truly navigate the complexities of hostile work environments in California? Are there challenges that might hinder its effectiveness?
Let’s explore how mediation can empower individuals and foster understanding. Imagine a workplace where everyone feels heard and valued. Mediation can help create that environment, bridging gaps and restoring relationships.
As we delve deeper, consider the potential benefits:
- Improved communication
- Enhanced relationships
- A more positive work atmosphere
Together, we can work towards a resolution that not only addresses conflicts but also nurtures a supportive workplace. Are you ready to take the first step towards a more harmonious environment?
Understand Mediation in Hostile Work Environments
Mediation is a structured process where a neutral third party helps conflicting parties interact, guiding them toward a resolution that works for everyone involved. In hostile work environments, one may wonder, can I use mediation for hostile work environment in California to achieve effective conflict resolution? It creates a safe space for employees to express their concerns and grievances without fearing retaliation.
Here are some key benefits of mediation in these situations:
- Confidentiality: Mediation sessions are private, which encourages open dialogue and honest communication.
- Control: Participants have more control over the outcome compared to formal legal proceedings, allowing for tailored solutions that meet their specific needs.
- Speed: Mediation often resolves disputes more quickly than traditional methods, addressing issues before they escalate.
- Cost-effectiveness: This process usually incurs significantly lower costs than litigation, making it accessible for individuals and organizations alike.
- Mutual Willingness: The success of mediation relies heavily on both parties' willingness to participate, which is crucial for effective outcomes.
Understanding these elements is essential for both staff and management. It empowers them to use conflict resolution as a positive way to address disputes. Did you know that resolution-focused approaches have a success rate of around 80%? This process not only enhances problem-solving skills but also fosters better communication and understanding among everyone involved. Moreover, addressing workplace bullying through conflict resolution can significantly reduce its negative effects on employee well-being and organizational productivity.
So, let’s embrace mediation as a valuable tool; after all, can I use mediation for hostile work environment in California? Together, we can create a more harmonious workplace where everyone feels heard and valued.

Document Incidents and Report Internally
Before you begin the resolution process, it’s crucial to document all incidents related to the hostile work environment. This documentation serves as a solid foundation for discussions during mediation, especially when considering if I can use mediation for a hostile work environment in California. Here’s how you can effectively document and report:
- Keep a Detailed Record: Make sure to write down dates, times, locations, and descriptions of incidents, including any witnesses present. This thorough record can significantly strengthen your case.
- Collect Evidence: Gather any relevant emails, messages, or other communications that support your claims. Evidence can be pivotal in illustrating the severity of the situation.
- Report Internally: Follow your organization’s procedures for reporting workplace issues. This may involve speaking to a supervisor, HR representative, or using an internal reporting system. Remember, effective internal reporting is essential. Did you know that 70% of workers who experience sexual harassment never complain internally to their employer? This highlights the need for proactive measures.
- Request a Copy: If you report the incidents, don’t forget to request a copy of your report for your records. This can be beneficial during negotiation, especially considering that fewer than 15% of workers who experience sexual harassment file formal charges. Having a documented report ensures you have a clear reference of what was communicated.
By thoroughly documenting incidents and reporting them internally, you’re creating a solid foundation for understanding if I can use mediation for hostile work environment in California as part of your resolution process. Remember, effective internal reporting can lead to better outcomes and a more supportive workplace culture. You deserve to work in an environment where you feel safe and valued.

Initiate Mediation and Prepare for Sessions
Once you’ve recorded your incidents and reported them internally, it’s time to take the next step: negotiation. Here’s how you can approach it with confidence and care:
-
Contact a Conflict Resolution Service: Reach out to a dispute resolution provider, like Conclude ADR. Discuss your situation and schedule a session. Their expertise in professional conflicts can significantly influence the resolution process.
-
Select a Mediator: Choose a mediator who specializes in employment conflicts. A skilled mediator can help you navigate the complexities of your situation, ensuring a more effective resolution.
-
Prepare Your Case: Organize your documentation and outline the key points you want to address during the discussion. Understanding your legal rights and possible outcomes is crucial, as negotiation can lead to settlement rates ranging from 60% to 80% in workplace disputes.
-
Practice Communication: Role-play potential scenarios with a trusted colleague or friend. This practice can build your confidence in expressing your concerns, helping you maintain clarity and focus during discussions.
-
Establish Objectives: Before the meeting, think about what you want to achieve through negotiation. Whether it’s resolving the dispute or improving communication moving forward, keeping your objectives in mind will help you stay focused during discussions.
Preparation is key for a successful discussion, so take the time to ensure you’re ready to engage constructively. Remember, this process is designed to be less confrontational and more cooperative than court trials, which raises the question, can I use mediation for hostile work environment in California, allowing you to maintain control over the settlement process.
Are you ready to take this important step? You’re not alone in this journey, and with the right preparation, you can navigate these discussions with confidence.

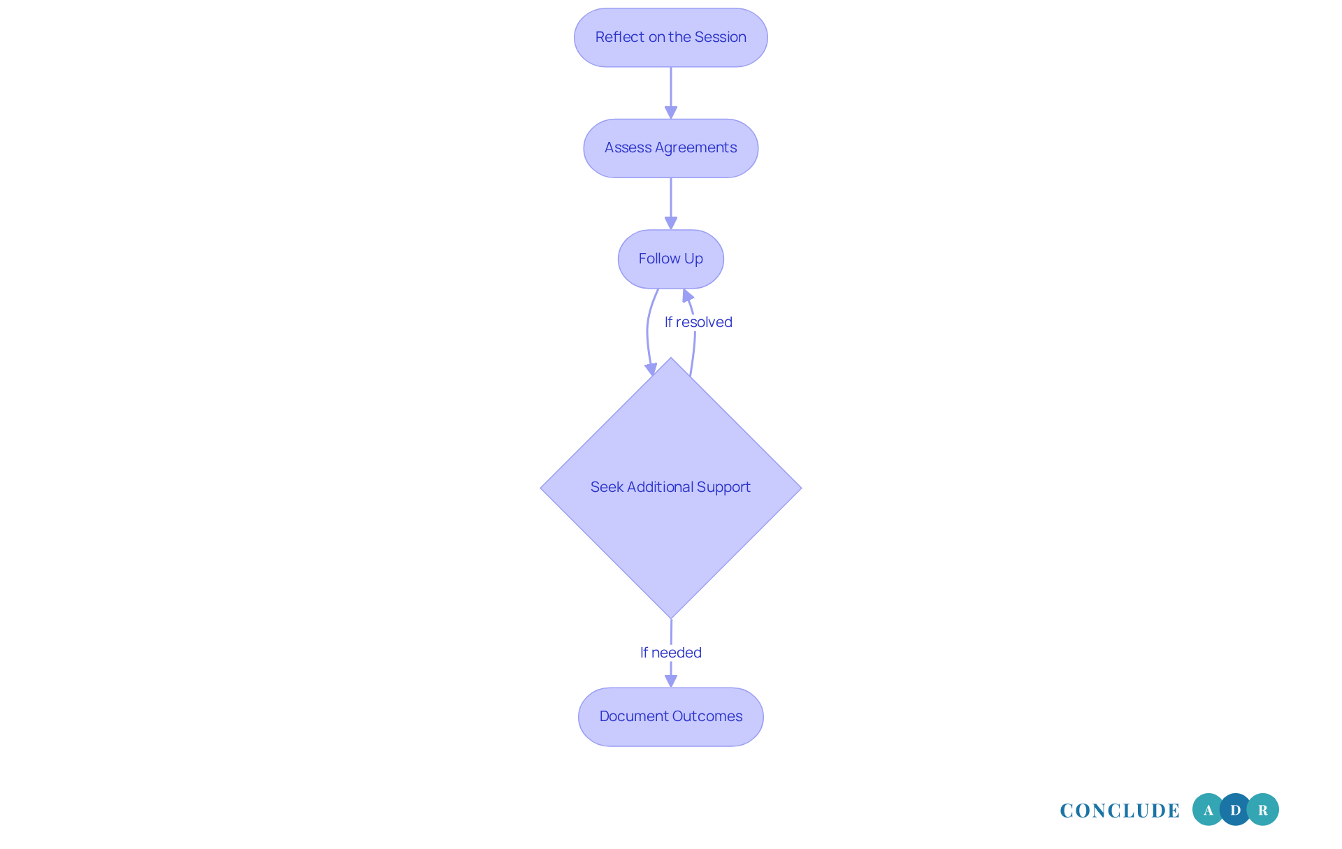
Evaluate Mediation Outcomes and Next Steps
After our discussion session, it’s essential to take a moment to assess the results and decide on your next steps. Here’s how we can do this effectively:
-
Reflect on the Session: Think about what went well and what could have been improved during our discussion. This reflection not only helps you in future interactions but also deepens your understanding of workplace dynamics.
-
Assess Agreements: If we reached an agreement, let’s review the terms together. Are they clear and actionable? Research shows that settlement agreements often have a high success rate, with many organizations reporting over 70% of agreements being effectively implemented. As Patricia Porter wisely notes, 'facilitative negotiation has been demonstrably successful in resolving disputes.' This highlights how crucial it is to assess our agreements thoroughly.
-
Follow Up: If needed, let’s schedule follow-up meetings to ensure that our agreements are being put into action and to address any ongoing issues. Regular check-ins-ideally at 30, 60, and 90 days after mediation-can significantly enhance accountability and strengthen the commitments we established. Addressing any lingering tensions after our discussions is vital for nurturing a positive work environment.
-
If our negotiation didn’t fully resolve the conflict, consider seeking additional support, including asking, can I use mediation for hostile work environment in California? Whether through more negotiation sessions or other conflict resolution resources, this step is essential to ensure that all concerns are adequately addressed.
-
Document Outcomes: It’s important to keep a record of the resolution results and any agreements made. This documentation will be beneficial for future reference and will help maintain transparency and communication within our workplace.
By evaluating the outcomes of our mediation and thoughtfully planning our next steps, we can determine if can I use mediation for hostile work environment in California to ensure that this process leads to lasting improvements in our work environment. Together, we can foster a culture of open communication and collaboration.

Conclusion
Mediation is a powerful tool for addressing and resolving conflicts in challenging work environments, especially in California. It creates a safe and structured space where employees can express their concerns and work together to find solutions. This approach not only empowers individuals but also nurtures a healthier workplace culture, allowing grievances to be addressed before they escalate into bigger issues.
Have you ever felt unheard in a conflict? Mediation offers a way to change that. Key insights into the mediation process reveal several benefits:
- Confidentiality: Ensures that discussions remain private.
- Control over outcomes: Participants have a say in the resolution.
- Speed: Resolves issues more quickly than traditional methods.
- Cost-effectiveness: Saves resources for both parties.
- Mutual willingness: Success relies on both sides being open to resolution.
Additionally, documenting incidents, preparing for mediation sessions, and evaluating outcomes are crucial steps that lead to effective resolutions. By embracing mediation, we can create a more harmonious and productive work environment.
It’s essential for both employees and employers to recognize the importance of addressing workplace issues proactively. Are you ready to take the necessary steps to mediate disputes? By fostering a culture of open communication and collaboration, we can pave the way for a more supportive and respectful workplace for everyone involved.
Frequently Asked Questions
What is mediation in the context of hostile work environments?
Mediation is a structured process where a neutral third party helps conflicting parties interact and guides them toward a resolution that works for everyone involved.
Can mediation be used for hostile work environments in California?
Yes, mediation can be used in California to achieve effective conflict resolution in hostile work environments, creating a safe space for employees to express their concerns and grievances without fearing retaliation.
What are the key benefits of mediation in hostile work environments?
The key benefits of mediation include confidentiality, control over outcomes, speed of resolution, cost-effectiveness, and the mutual willingness of both parties to participate.
How does confidentiality in mediation benefit the process?
Confidentiality encourages open dialogue and honest communication, allowing participants to express their concerns freely.
Why is control an important aspect of mediation?
Participants have more control over the outcome in mediation compared to formal legal proceedings, allowing for tailored solutions that meet their specific needs.
How does mediation compare to traditional dispute resolution methods in terms of speed?
Mediation often resolves disputes more quickly than traditional methods, addressing issues before they escalate.
Is mediation a cost-effective option for resolving conflicts?
Yes, mediation usually incurs significantly lower costs than litigation, making it accessible for individuals and organizations alike.
What is the success rate of resolution-focused approaches like mediation?
Resolution-focused approaches, including mediation, have a success rate of around 80%.
How can mediation impact workplace bullying?
Addressing workplace bullying through conflict resolution can significantly reduce its negative effects on employee well-being and organizational productivity.
What is the overall goal of using mediation in the workplace?
The goal is to create a more harmonious workplace where everyone feels heard and valued, enhancing problem-solving skills and fostering better communication among all involved.