Overview
The article titled "9 Contract Dispute Mediation Case Studies in Santa Monica" highlights real-life examples that showcase the power of mediation in resolving contract disputes. Have you ever felt overwhelmed by the complexities of a disagreement? Each case study serves as a testament to how mediation can foster open communication and collaboration. This approach not only leads to satisfactory resolutions but also helps preserve relationships and address the needs of everyone involved.
Imagine a scenario where both parties leave the table feeling heard and respected. Mediation offers a nurturing environment that encourages understanding and cooperation. By focusing on the emotional aspects of conflict resolution, we can create pathways to solutions that benefit all.
As you read through these case studies, consider how mediation might help in your own experiences. It’s not just about resolving disputes; it’s about building a foundation for future interactions. Together, we can explore the benefits of mediation and find ways to navigate challenges with compassion and care.
Introduction
In the vibrant realm of Santa Monica's business community, the challenge of contract disputes can feel overwhelming. These conflicts not only disrupt relationships but also hinder progress, leaving many to wonder how to navigate such turbulent waters. This article explores nine compelling case studies that reveal the transformative power of expert mediation. Through these stories, we aim to provide invaluable insights for anyone facing similar challenges.
What happens when emotions run high and misunderstandings threaten to unravel partnerships? As we delve into these real-world examples, you'll uncover the profound impact mediation can have in fostering understanding and achieving successful resolutions. It raises an important question: can empathy and communication truly turn disputes into opportunities for growth? Together, let’s explore the possibilities.
Conclude ADR: Expert Mediation Services for Contract Disputes in Santa Monica
At Conclude ADR, we understand that conflicts can be emotionally challenging, especially regarding contract dispute workplace mediation case studies Santa Monica. Our mediation services are tailored to meet your unique needs, offering a compassionate approach to resolution. With a team of experienced neutrals who are well-versed in alternative conflict resolution, we prioritize efficient solutions that truly make a difference.
Our expert-driven method combines legal knowledge with a deep understanding of emotional dynamics. We believe it's essential for everyone involved to feel acknowledged and valued. By fostering open communication and encouraging innovative problem-solving, we guide conflicts toward effective and lasting resolutions that satisfy all parties.
We recognize that your time is valuable, which is why we offer flexible scheduling options, including evenings and weekends, to ensure prompt access to our mediation services. Our streamlined booking process makes it easy for individuals and businesses to engage with us as a trusted partner in conflict resolution.
Are you ready to take the next step toward resolving your conflict? Let us support you on this journey, ensuring that your voice is heard and respected. Together, we can navigate the complexities of conflict with care and understanding.

Case Study 1: Successful Resolution of a Contract Dispute Between Two Local Businesses
In a recent case, two local businesses found themselves facing a conflict regarding service delivery terms. This situation can be quite stressful, can't it? Thankfully, through mediation organized by ADR, both sides were able to express their concerns in a neutral environment. The compassionate mediator played a vital role in clarifying misunderstandings, guiding the discussion toward a mutually beneficial agreement. This approach allowed both businesses to continue their partnership, free from further conflict.
Mediation offers a supportive space where emotions can be acknowledged and addressed. Imagine being able to resolve issues without escalating tensions or damaging relationships. It's a powerful tool that fosters understanding and collaboration. If you find yourself in a similar situation, consider reaching out for mediation support. Together, we can navigate these challenges and find a path forward that benefits everyone involved.

Case Study 2: Mediation Leads to a Favorable Outcome in a High-Stakes Employment Contract Dispute
In the midst of a high-stakes employment contract dispute, a senior executive and their company faced a challenging situation regarding termination terms, highlighting the importance of contract dispute workplace mediation case studies Santa Monica. It’s important to recognize how stressful such conflicts can be for everyone involved. Thankfully, the contract dispute workplace mediation case studies Santa Monica facilitated a mediation session, offering a safe space for both sides to share their perspectives openly.
During this session, the mediator skillfully managed emotions and fostered understanding, creating an atmosphere where dialogue could thrive. This compassionate approach ultimately led to a settlement in the context of contract dispute workplace mediation case studies Santa Monica that satisfied both the company and the executive. By prioritizing communication and empathy, they were able to preserve their professional relationship.
Isn’t it reassuring to know that conflicts can be resolved through understanding and cooperation? Mediation not only addresses the immediate issues but also nurtures ongoing relationships, reminding us that we can find common ground even in difficult times.

Case Study 3: Non-Profit Organization Resolves Contractual Dispute Through Mediation
A non-profit organization found itself in a challenging situation, facing a contract dispute workplace mediation case studies Santa Monica with a vendor about service expectations. Have you ever felt the weight of such conflicts? Through contract dispute workplace mediation, both sides had the opportunity to openly express their needs and concerns, as shown in case studies from Santa Monica. This process is not just about resolving disputes; it’s about understanding each other’s perspectives.
In the context of contract dispute workplace mediation case studies Santa Monica, the mediator played a crucial role, facilitating a dialogue that led to a revised contract—one that truly reflected the expectations of both parties. This resolution allowed the non-profit to continue its vital mission without disruption. Together, we can navigate these challenges and ensure that our shared goals remain intact.

Case Study 4: Freelancer and Client Reach Agreement Through Mediation
When a freelancer faced a disagreement with a client over project scope and payment terms, it can feel overwhelming. Fortunately, the contract dispute workplace mediation case studies Santa Monica provided a supportive pathway for both parties to clarify their expectations and reach a compromise through an ADR service. The mediator played a crucial role in drafting a new agreement that detailed clear deliverables and payment schedules. This not only restored their working relationship but also laid the groundwork for future collaboration.
Have you ever found yourself in a similar situation? Mediation can be a powerful tool, offering numerous benefits:
- Clear communication: It encourages open dialogue, allowing both sides to express their concerns.
- Collaborative solutions: Together, parties can find resolutions that work for everyone involved.
- Strengthened relationships: By resolving conflicts amicably, you foster trust and cooperation.
If you find yourself in a disagreement, consider mediation as a compassionate approach to finding common ground. Remember, you’re not alone in this journey, and there are resources available to help you navigate these challenges.

Case Study 5: Corporate Mediation Resolves Internal Contract Dispute Efficiently
In a corporation, internal contract disputes, as discussed in workplace mediation case studies Santa Monica, can create significant stress among departments, especially when it comes to resource allocation. It's essential to acknowledge these emotional challenges. Recently, Conclude ADR facilitated a mediation session that brought together key stakeholders, allowing for a safe space to voice concerns and share perspectives.
During this session, the mediator played a crucial role in guiding the discussion. By helping departments understand each other's constraints and priorities, the mediator fostered a sense of collaboration. This approach not only addressed immediate conflicts but also nurtured a deeper understanding among teams.
As a result, the departments reached a resource-sharing agreement that significantly improved inter-departmental relations. Imagine the relief of finding common ground and working together towards a shared goal! This collaborative spirit not only enhances operational efficiency but also cultivates a supportive work environment.
If your organization is facing similar challenges, consider the power of mediation, as demonstrated in contract dispute workplace mediation case studies Santa Monica, as a pathway to resolution. Together, we can create a more harmonious workplace where everyone's needs are valued.

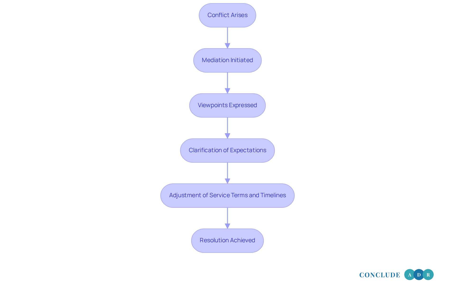
Case Study 6: Mediation Resolves Service Agreement Dispute Between Two Companies
When two companies enter into a service agreement, the hope is for a smooth collaboration. However, conflicts can arise over deliverables, leaving both parties feeling frustrated and uncertain. Have you ever experienced a situation where expectations weren’t met? It can be disheartening.
Through contract dispute workplace mediation case studies in Santa Monica, both companies were given the opportunity to express their viewpoints and clarify their expectations. This process not only helped to ease tensions but also fostered understanding. The mediator played a crucial role in facilitating a solution that adjusted the service terms and timelines. This adjustment allowed both companies to preserve their partnership, avoiding the stress and costs associated with litigation.
Imagine how uplifting it is to resolve conflicts in a way that strengthens relationships rather than tearing them apart. Mediation, as demonstrated in contract dispute workplace mediation case studies in Santa Monica, can be a powerful tool in navigating disputes. If you find yourself in a similar situation, consider seeking mediation as a way to foster dialogue and understanding. Together, we can turn conflicts into opportunities for growth.

Case Study 7: Partnership Agreement Dispute Resolved Through Mediation
In a partnership, conflicts can arise, especially concerning profit-sharing terms. Such disputes can threaten the very foundation of a business, leaving partners feeling frustrated and uncertain. This is where Alternative Dispute Resolution (ADR) steps in, offering a path to healing through mediation.
During a mediation session, both partners had the opportunity to voice their concerns and express their grievances in a safe environment. The mediator, acting as a compassionate guide, helped them navigate their emotions and explore creative solutions together. This collaborative effort led to a revised profit-sharing agreement that not only acknowledged their contributions but also restored trust in their partnership.
Isn't it reassuring to know that with the right support, conflicts can lead to stronger relationships? Mediation offers a chance to turn challenges into opportunities for growth. If you find yourself in a similar situation, consider reaching out for help. Together, we can find a resolution that honors everyone involved.

Case Study 8: Real Estate Contract Dispute Resolved via Mediation
In a challenging moment, a real estate agent and a client found themselves in a dispute over commission terms during a property sale. This situation can be stressful, but the contract dispute workplace mediation case studies Santa Monica provided by ADR offered a valuable opportunity for both sides to express their concerns openly.
Have you ever felt unheard in a negotiation? The mediator stepped in, not only clarifying the contractual obligations but also guiding them toward a resolution that was satisfactory for everyone involved. This compassionate approach allowed the sale to proceed smoothly, alleviating the tension and fostering a sense of collaboration.
Remember, contract dispute workplace mediation case studies Santa Monica can be a powerful tool in resolving disputes amicably, ensuring that all voices are valued and heard.

Case Study 9: Comprehensive Mediation Approach Resolves Multiple Contract Disputes
In a complex scenario filled with contract conflicts among various entities, we understand how overwhelming it can feel. Conclude ADR embraced a thorough mediation strategy, focusing on your needs and concerns. The mediator facilitated joint sessions and individual discussions, allowing each party to express their thoughts and feelings.
This structured process not only provided a safe space for dialogue but also led to a series of agreements that resolved all disputes. It beautifully showcases the power of mediation in navigating complex situations.
Imagine feeling heard and supported throughout this journey. Mediation isn't just about resolving issues; it's about fostering understanding and collaboration. If you find yourself in a similar situation, consider the benefits of mediation. Together, we can work towards a resolution that honors everyone's voice.

Conclusion
Navigating contract disputes can indeed be a complex and emotionally taxing experience. However, the case studies from Santa Monica highlight the profound impact of expert mediation services. By fostering open communication and understanding, mediation emerges as a powerful tool that not only resolves conflicts but also strengthens relationships among all parties involved. The compassionate approach taken by mediators ensures that every voice is heard, paving the way for collaborative solutions that honor everyone's needs.
Throughout this article, various scenarios illustrate the effectiveness of mediation in diverse contexts—ranging from local businesses to high-stakes employment disputes and non-profit organizations. Each case demonstrates how mediators facilitate dialogue, clarify misunderstandings, and guide parties toward mutually beneficial agreements. The emphasis on empathy and communication leads to a smoother resolution process, ultimately resulting in outcomes that preserve and enhance professional relationships.
In conclusion, the significance of mediation cannot be overstated. It serves as a vital resource for individuals and organizations alike, offering a pathway to resolution that prioritizes understanding and cooperation over conflict. Whether you are facing a partnership dispute, a service agreement conflict, or any other contractual challenge, considering mediation can lead to positive outcomes. These outcomes not only resolve immediate issues but also lay the groundwork for future collaboration.
- Embrace the power of mediation.
- Take the first step toward a more harmonious and productive working environment.
- How might mediation change the way you approach conflicts in your life?
Frequently Asked Questions
What services does Conclude ADR offer for contract disputes in Santa Monica?
Conclude ADR offers expert mediation services tailored to meet unique needs, focusing on compassionate resolution of contract disputes.
How does Conclude ADR approach mediation?
Their approach combines legal knowledge with an understanding of emotional dynamics, fostering open communication and innovative problem-solving to guide conflicts toward effective resolutions.
What are the scheduling options for mediation services at Conclude ADR?
Conclude ADR provides flexible scheduling options, including evenings and weekends, to ensure prompt access to their mediation services.
Can you provide an example of a successful mediation case?
Yes, in a case between two local businesses, mediation helped clarify misunderstandings regarding service delivery terms, allowing both parties to reach a mutually beneficial agreement and continue their partnership.
What was the outcome of the high-stakes employment contract dispute mediation?
In a high-stakes employment contract dispute, mediation facilitated open dialogue between a senior executive and their company, leading to a satisfactory settlement that preserved their professional relationship.
Why is mediation considered beneficial for resolving conflicts?
Mediation provides a supportive space for addressing emotions, fosters understanding and collaboration, and helps resolve issues without escalating tensions or damaging relationships.