Introduction
If you’re facing wrongful termination, it’s completely understandable to feel overwhelmed and uncertain about your next steps. Mediation can be a constructive pathway, offering a less adversarial process than traditional litigation. It encourages open communication and mutual understanding, which not only helps in resolving disputes but also preserves those important professional relationships. Many individuals find this approach to be a favored choice.
But you might be wondering: can mediation truly provide a satisfactory resolution for wrongful termination cases in California? What steps do you need to take to navigate this process effectively? Let’s explore this together, ensuring you feel supported every step of the way.
Understand Mediation and Its Role in Wrongful Termination
Mediation is a voluntary process where a neutral third party, known as a mediator, helps facilitate discussions between disputing parties. This approach aims to assist them in reaching a mutually acceptable resolution. If you’re facing a wrongful termination, you may wonder, can I use mediation for wrongful termination in CA as a constructive alternative to litigation? It allows you to present your case in a less adversarial environment, which can feel much more supportive.
At Conclude ADR, our experienced mediators and arbitrators bring decades of expertise in alternative dispute resolution. We’re here to ensure that the facilitation is both impartial and skilled. The mediator plays a crucial role by guiding the conversation rather than imposing a decision. This helps both parties explore their interests and identify common ground. Isn’t it comforting to know that this cooperative method can lead to faster solutions? Research shows that a significant percentage of unjust dismissal cases are settled through negotiation, often resulting in agreements that satisfy both the employee and employer while preserving professional relationships. As conflict resolution expert Sir Geoffrey Vos wisely noted, 'This process provides a pathway to understanding and resolution that litigation often cannot offer.'
Understanding the mediator's role is essential for anyone asking, 'can I use mediation for wrongful termination in CA' as a viable route to settle their claim. Successful mediation outcomes depend on preparation, calmness, and a realistic understanding of the risks involved. It’s also vital that all parties have decision-making authority to prevent any delays. By promoting open communication and innovative problem-solving, Conclude ADR not only clarifies the actual conflicts but also narrows the issues at hand. This makes mediation a favored option for many facing employment conflicts.
We prioritize your schedule, offering flexible session times, including evenings and weekends, to accommodate urgent or complex disputes. Our streamlined booking process and responsive team ensure you have prompt access to our services when you need them most. Let’s work together to find a resolution that feels right for you.

Prepare for Mediation: Gather Documentation and Understand the Process
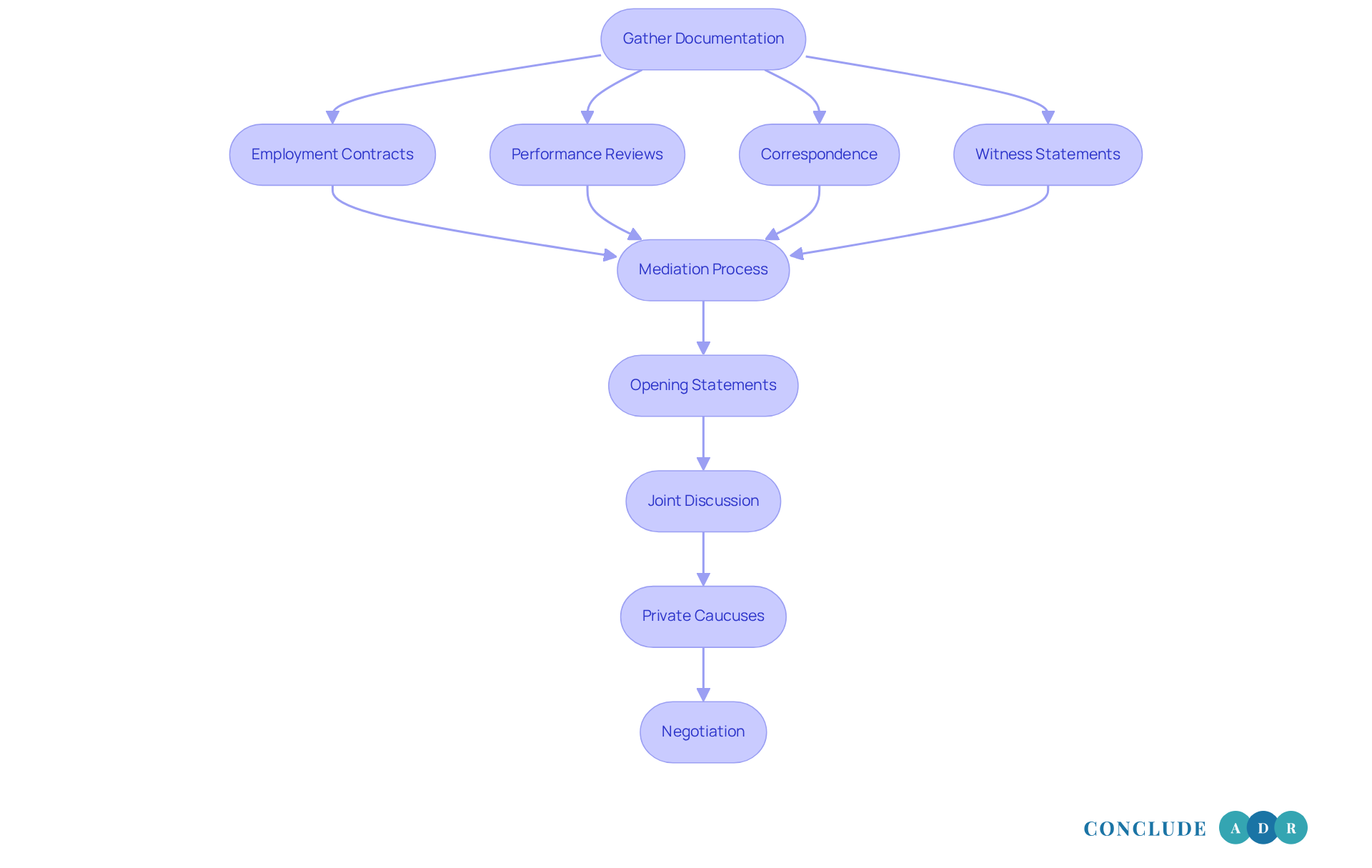
While preparing for a negotiation in a wrongful dismissal case can feel overwhelming, you might wonder, can I use mediation for wrongful termination in CA? But remember, you’re not alone. It’s crucial to gather all relevant documentation about your employment and dismissal. Here are some essential documents to consider:
- Employment Contracts: Take a close look at your contract for any termination clauses. These can greatly influence your case.
- Performance Reviews: Collect evaluations that showcase your work performance. They can help illustrate your contributions and value to the organization.
- Correspondence: Keep emails or messages that support your claims. They provide context and evidence for your position.
- Witness Statements: If possible, gather statements from colleagues who can back up your experience. Their input can add credibility to your claims.
Understanding the negotiation process is crucial, especially when considering if I can use mediation for wrongful termination in CA. Familiarize yourself with the typical structure of a mediation session, which often includes:
- Opening Statements: Each side shares their perspective, setting the stage for understanding the dispute.
- Joint Discussion: The mediator encourages open dialogue between both sides, fostering communication.
- Private Caucuses: The mediator may meet with each party separately to discuss sensitive issues, ensuring confidentiality and comfort.
- Negotiation: The aim is to reach a mutually acceptable agreement, focusing on collaborative solutions rather than adversarial positions.
It’s essential to recognize that in wrongful termination cases, the question often arises: can I use mediation for wrongful termination in CA, as these cases can be emotionally charged. However, one might wonder, can I use mediation for wrongful termination in CA, as it rewards precision and preparation. Being well-prepared not only boosts your confidence but also demonstrates your commitment to resolving the issue amicably. When considering if I can use mediation for wrongful termination in CA, it's clear that mediation can often settle disputes in weeks or months, compared to the years litigation can take, making it a more efficient choice.
Before entering negotiations, consider seeking advice from legal counsel. They can help you understand your rights and prepare effectively. With proper documentation and a clear grasp of the negotiation process, you can significantly enhance your chances of achieving a favorable outcome. Remember, you’re taking a vital step toward resolution, and that’s something to be proud of.

Navigate the Mediation Session: Effective Communication and Strategies
Effective communication is crucial during negotiation sessions. It’s not just about what you say, but how you connect with the other party. Here are some strategies to enhance your interaction:
- Active listening: Are you truly hearing what the other party is saying? Paying close attention and acknowledging their points can create a collaborative atmosphere that fosters understanding.
- Use 'I' statements: How do you express your feelings without sounding accusatory? Framing your concerns with 'I' statements (like 'I felt undervalued when...') allows you to share your emotions while keeping the conversation constructive.
- Stay calm and composed: Emotions can run high during mediation. If you feel overwhelmed, take a moment to breathe deeply or collect your thoughts. Staying calm helps you communicate more effectively.
- Be open to compromise: Are you willing to find a middle ground? Entering the session with an adaptable mindset can lead to innovative solutions that satisfy both sides.
- Ask clarifying questions: If something isn’t clear, don’t hesitate to ask for clarification. This shows your commitment to understanding the other side’s perspective and keeps the dialogue open.
By employing these strategies, you can navigate the negotiation session more effectively. Remember, the goal is to increase the likelihood of a successful resolution, and with empathy and understanding, you can achieve that together.

Evaluate Outcomes and Next Steps After Mediation
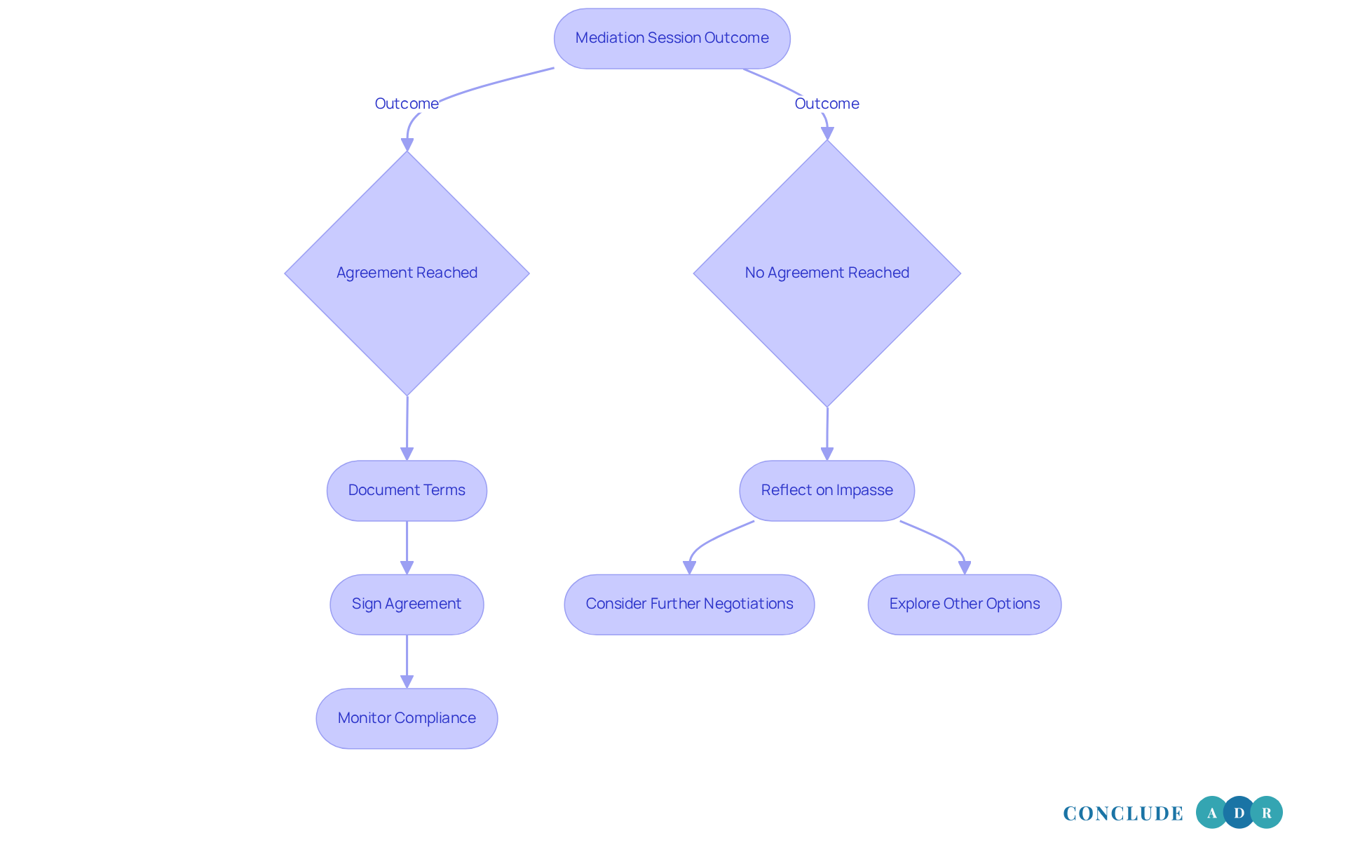
After the mediation session, it’s essential to evaluate the outcomes for effective resolution:
-
If an agreement was reached: It’s important to document the terms clearly. Make sure both parties sign the agreement. This legally binding document should detail each party's responsibilities, providing a clear framework for compliance.
-
If no agreement was reached: Take a moment to reflect on the reasons behind the impasse. Consider whether further negotiations are practical or if it might be time to explore other options, like litigation or additional arbitration sessions. Understanding the underlying issues can really help facilitate future discussions.
-
Follow up: For agreements made, monitoring compliance with the terms is crucial. Address any arising issues promptly to prevent further disputes. Did you know that about two-thirds of mediation agreements are successfully implemented? This highlights the importance of proactive follow-up.
Additionally, understanding whether can I use mediation for wrongful termination in CA can clarify your rights and options moving forward. It’s worth noting that employees often ask, 'can I use mediation for wrongful termination in CA?' as they succeed in fewer than half of wrongful dismissal cases that go to trial. Being well-informed empowers you to make the best choice for your situation. Legal experts, like Cardina Johnson, emphasize that understanding the next steps, including 'can I use mediation for wrongful termination in CA,' is vital for navigating the complexities of wrongful dismissal disputes. Remember, those affected by wrongful termination may experience significant emotional distress and financial hardship, which raises the question: can I use mediation for wrongful termination in CA?.
Taking these steps can make a real difference in your journey.

Conclusion
Mediation offers a constructive and less adversarial alternative for resolving wrongful termination disputes in California. By engaging a neutral mediator, you and the other party can work together to find solutions that benefit everyone involved. This approach not only helps preserve professional relationships but also saves you from the lengthy and often costly litigation process. The real strength of mediation lies in its ability to foster open communication and understanding, allowing both sides to explore their interests and discover common ground.
As you consider mediation, it’s important to prepare effectively. Gathering relevant documentation, like employment contracts and performance reviews, can make a significant difference in the success of your session. Have you thought about how active listening and using 'I' statements can enhance your interactions during negotiations? These strategies can truly increase the chances of reaching a favorable outcome. After mediation, take a moment to evaluate the results-whether an agreement was reached or not. This reflection is essential for determining your next steps in the dispute resolution journey.
Given the numerous benefits mediation offers in wrongful termination cases, we encourage you to consider this approach seriously. By prioritizing preparation and effective communication, you can navigate the mediation process successfully and achieve a resolution that aligns with your interests. Embracing mediation empowers you to take control of your situation and paves the way for a more amicable and constructive path forward in the challenging landscape of employment disputes.
Frequently Asked Questions
What is mediation in the context of wrongful termination?
Mediation is a voluntary process where a neutral third party, known as a mediator, facilitates discussions between disputing parties to help them reach a mutually acceptable resolution.
Can I use mediation for wrongful termination in California?
Yes, mediation can be used as a constructive alternative to litigation for wrongful termination cases in California, allowing for a less adversarial environment.
What are the benefits of mediation over litigation for wrongful termination?
Mediation provides a supportive atmosphere, promotes faster solutions, and often results in agreements that satisfy both the employee and employer while preserving professional relationships.
What is the role of a mediator in the mediation process?
The mediator guides the conversation without imposing a decision, helping both parties explore their interests and identify common ground.
What factors contribute to successful mediation outcomes?
Successful mediation outcomes depend on preparation, calmness, a realistic understanding of risks, and ensuring all parties have decision-making authority.
How does Conclude ADR facilitate the mediation process?
Conclude ADR offers experienced mediators, flexible session times, a streamlined booking process, and responsive support to ensure prompt access to services.
What is the importance of open communication in mediation?
Open communication promotes innovative problem-solving and helps clarify conflicts, making mediation a favored option for those facing employment disputes.