Introduction
Navigating the complexities of divorce can feel overwhelming, can’t it? The traditional adversarial routes often lead to prolonged stress and conflict, leaving many couples feeling lost. But what if there’s a better way? Divorce mediation offers a more collaborative alternative, allowing couples to work together toward amicable resolutions.
In this article, we’ll explore the essential steps and strategies for successfully navigating divorce mediation in San Diego. You’ll discover how this approach can not only save time and money but also foster healthier post-divorce relationships. Imagine a smoother separation, where understanding the mediation process and preparing effectively can make all the difference.
Let’s take this journey together, focusing on how mediation can transform a challenging experience into a more positive one.
Understand Divorce Mediation: Key Concepts and Benefits
Separation facilitation is a thoughtful process where an impartial third party, known as a facilitator, guides couples through the often challenging discussions surrounding their separation. Unlike the adversarial nature of litigation, , allowing couples to work together rather than against each other.
Key Benefits of :
- : Mediation typically incurs lower costs than traditional separation methods, significantly reducing the burden of hefty legal fees and court expenses. Imagine saving thousands of dollars by steering clear of drawn-out court battles—especially when the average divorce in the U.S. can cost around $15,000.
- : The mediation process can often wrap up in just weeks or months, while conventional court cases may drag on for over a year due to busy schedules. This efficiency means couples can start moving forward with their lives sooner, which is especially important when children are involved.
- Confidentiality: Mediation sessions are private, allowing couples to discuss . This confidentiality encourages open communication, which is essential for reaching amicable agreements.
- : Couples have a greater say in the final agreements, leading to more satisfying outcomes for everyone involved. This empowerment is a significant advantage, as it allows clients to craft solutions that truly reflect their unique situations.
- : The collaborative nature of mediation helps to minimize hostility, making it easier for couples to maintain a working relationship after divorce. This is particularly beneficial when children are part of the equation, as it fosters healthier co-parenting dynamics.
is crucial for couples considering in San Diego as a way to . Have you thought about how negotiation could lead to fair and sustainable outcomes? Research shows that it often allows individuals to focus on rebuilding their lives instead of getting caught up in lengthy court battles.
If you’re feeling overwhelmed, remember that mediation could be a compassionate path forward. You don’t have to navigate this journey alone.

Prepare for Mediation: Essential Steps to Take
Preparing for can feel overwhelming, but taking the right steps can make a significant difference. Here’s how to approach it with care and clarity:
- Gather : Start by collecting all relevant financial information, like bank statements, tax returns, and property valuations. This for informed negotiations and can help reduce misunderstandings. Remember, full isn’t just important for the negotiation process; it also has legal implications. Not disclosing finances can lead to serious consequences.
- List Assets and Debts: Create a . This will clarify what needs to be separated during , ensuring both parties understand their financial situation. It’s a step toward transparency that can ease tensions.
- Identify Key Issues: Think about the main issues you want to address in negotiation, such as child custody, property division, and spousal support. Prioritizing these issues will help guide discussions and keep the focus on what matters most to you.
- Set Personal Goals: Reflect on what you hope to achieve from this process. will help you stay focused during negotiations and foster a more constructive dialogue. What do you truly want from this experience?
- : Take the time to choose a facilitator who specializes in and whose style resonates with you. A skilled facilitator can greatly influence the success of by . As mediator Mara Linder wisely notes, "When you’re prepared for a friendly, even tranquil, separation, collaborate with a mediator who comprehends the latest trends and processes in separation facilitation."
- Prepare Emotionally: Mediation can stir up strong emotions. Consider reaching out to a therapist or counselor to help manage stress and emotions leading up to the sessions. This support can be invaluable in maintaining a constructive mindset. Incorporating self-care practices, like a healthy diet and regular exercise, can also help you navigate the emotional challenges of divorce.
By taking these preparatory steps, you can enter discussions with a clear understanding of your objectives and the necessary information to support your case. This approach not only leads to a more efficient resolution but also fosters a more amicable atmosphere for everyone involved.

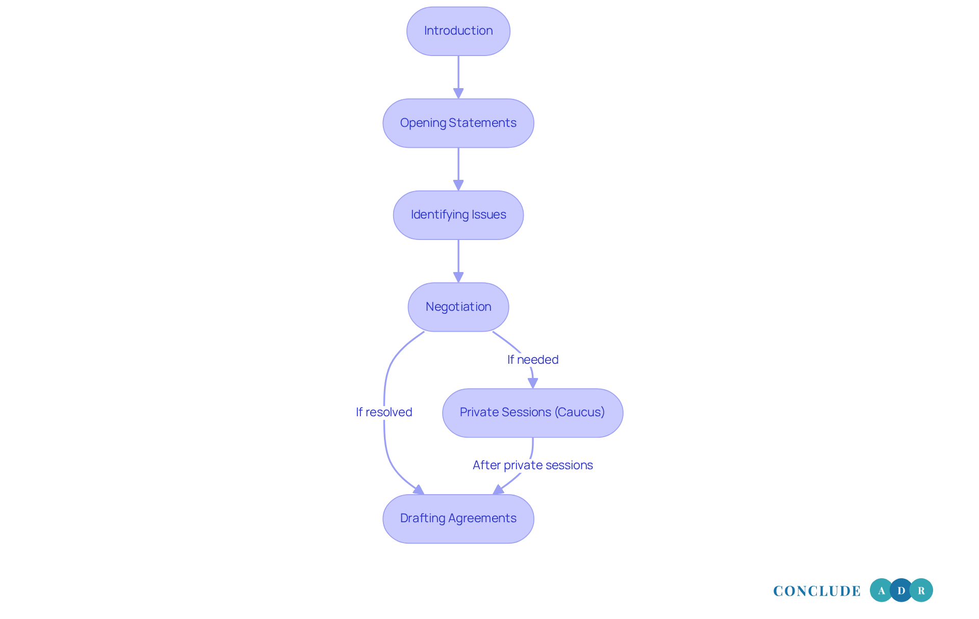
Engage in the Mediation Process: What to Expect During Sessions
When couples enter , they can look forward to a designed to foster effective communication and resolution. Here’s what you can expect:
- Introduction: The facilitator introduces themselves and explains the . They emphasize confidentiality and establish ground rules, creating a safe space for open discussion.
- Opening Statements: Each party shares their perspective on the issues at hand. This is a chance to express concerns and priorities, laying the groundwork for constructive dialogue.
- Identifying Issues: The facilitator assists in pinpointing the main concerns that need resolution. This step ensures both sides understand the topics to be discussed, which is crucial for focused negotiations.
- Negotiation: The facilitator encourages open communication and teamwork, guiding discussions toward mutually beneficial solutions. This may involve brainstorming options and exploring compromises, nurturing a spirit of cooperation.
- (Caucus): If tensions rise, the facilitator may hold private meetings with each party. This allows for addressing individual concerns and exploring solutions without the other party present, helping to de-escalate conflicts and clarify positions.
- : Once an agreement is reached, the mediator helps draft a settlement agreement outlining the terms. This document can later be submitted to the court for formal approval, making it legally binding.
Understanding these steps can greatly enhance your comfort and readiness, leading to a more effective negotiation experience. Research shows that can successfully resolve about 78% of cases, often requiring just one to three sessions. This makes mediation a time-efficient alternative to litigation. Additionally, consulting a tax expert during negotiations can provide valuable insights into potential tax burdens or benefits for both parties.
As experienced facilitators have noted, maintaining transparent dialogue and being prepared can significantly influence the success of the .
:
- Encourages cooperation
Are you ready to take the next step toward resolution? Remember, you’re not alone in this process. Together, we can navigate these challenges with understanding and support.

Overcome Challenges: Strategies for Effective Mediation
can be a challenging journey, but with the right strategies, you can navigate it more smoothly:
- Manage Emotions: It’s important to recognize that separation is deeply emotional. Consider using mindfulness techniques or taking breaks during sessions to help maintain your composure and clarity. As Steven Unruh, a licensed therapist and experienced mediator, wisely notes, "When individuals are provided the opportunity to converse in a , they frequently astonish themselves."
- Stay Focused on Interests: Instead of fixating on positions (what you want), try to (why you want it). This perspective can open up new avenues for compromise and collaboration. Did you know that has an ? This highlights just how effective this approach can be.
- Communicate Clearly: Using 'I' statements can help express your feelings and needs without placing blame. For example, saying, "I feel concerned about our financial future" is more constructive than saying, "You never think about money." This method encourages a healthier dialogue.
- Be Open to Compromise: is all about finding common ground. Be ready to adjust your expectations and explore alternative solutions that might satisfy both parties. What if you could find a middle ground that works for everyone?
- Seek Support: If you find challenges persisting, consider involving a . They can provide additional support and strategies for , helping you . Unruh emphasizes that isn’t therapy; it’s about .
- Know When to Pause: If discussions heat up, don’t hesitate to ask for a break. This pause allows everyone to regroup and return to the conversation with a clearer mindset, making discussions more productive.
By employing these strategies, you can in San Diego process more effectively, leading to a more amicable resolution. not only offers a but also empowers you to create agreements that reflect your unique situation. Ultimately, this fosters a healthier transition during what can be a challenging time.

Conclusion
Navigating divorce mediation in San Diego can truly be a transformative experience. It offers couples a pathway to amicable resolutions, empowering them to take control of their future. By embracing mediation, you can avoid the adversarial nature of litigation, focusing instead on collaboration, communication, and mutual understanding.
So, what are the essential steps to ensure successful mediation?
- Consider the cost-effectiveness of this approach. It’s not just about saving money; it’s about investing in a healthier process.
- Preparation is key. Gather necessary documents, identify key issues, and maintain open communication. These steps foster a productive environment that leads to satisfying outcomes.
Ultimately, the significance of divorce mediation lies in its potential to resolve disputes while promoting healthier relationships post-divorce, especially when children are involved. As you consider this compassionate approach, remember to prioritize preparation and emotional support. This journey can be challenging, but with the right mindset, you can navigate it with confidence and clarity.
Taking the step toward mediation can pave the way for a brighter future. It allows you to rebuild your life while preserving dignity and respect throughout the process. Are you ready to embrace this opportunity for growth and healing?
Frequently Asked Questions
What is divorce mediation?
Divorce mediation is a process where an impartial third party, known as a facilitator, guides couples through discussions about their separation, emphasizing collaboration rather than adversarial conflict.
What are the key benefits of divorce mediation?
The key benefits of divorce mediation include being cost-effective, providing faster resolutions, maintaining confidentiality, allowing control over outcomes, and reducing conflict between the parties involved.
How is divorce mediation cost-effective?
Mediation typically incurs lower costs than traditional separation methods, significantly reducing legal fees and court expenses, which can save couples thousands of dollars.
How quickly can divorce mediation resolve issues?
The mediation process can often be completed in just weeks or months, whereas conventional court cases may take over a year to resolve.
Why is confidentiality important in divorce mediation?
Mediation sessions are private, allowing couples to discuss sensitive matters without public scrutiny, which encourages open communication essential for reaching amicable agreements.
How does mediation empower couples in the divorce process?
Couples have a greater say in the final agreements during mediation, leading to more satisfying outcomes that reflect their unique situations.
In what way does mediation help reduce conflict?
The collaborative nature of mediation minimizes hostility between couples, making it easier to maintain a working relationship after divorce, which is particularly beneficial for co-parenting.
Why should couples consider divorce mediation in San Diego?
Couples considering divorce mediation in San Diego can benefit from its advantages, allowing for amicable settlements and a focus on rebuilding their lives rather than engaging in lengthy court battles.
List of Sources
- Understand Divorce Mediation: Key Concepts and Benefits
- Divorce Mediation in 2025: New Directions with Masters Law Group (https://masters-lawgroup.com/news/divorce-mediation-in-2025-new-directions-with-masters-law-group)
- How Divorce Mediation Can Save Time, Money, and Stress (https://pattonandpittman.com/blog/2025/october/how-divorce-mediation-can-save-time-money-and-st)
- wf-lawyers.com (https://wf-lawyers.com/divorce-statistics-and-facts)
- Breaking Up Without Breaking Down: Mediation Can Make Divorce Less Painful - Local News Pasadena (https://localnewspasadena.com/2025/breaking-up-without-breaking-down-mediation-can-make-divorce-less-painful)
- Mediation vs. Litigation in Divorce - Renfro & Renfro (https://renfrolegal.com/mediation-vs-litigation-in-divorce)
- Prepare for Mediation: Essential Steps to Take
- Top 5 Divorce Mediation Tips | Surratt Law’s Guide to a Smooth Settlement (https://surrattlaw.com/blog/2025/february/top-5-tips-for-a-divorcing-couple-entering-media)
- affordablemediationaz.com (https://affordablemediationaz.com/current-trends-in-divorce-and-divorce-mediation)
- Ultimate Divorce Mediation Checklist: 35 Key Steps | SnapDivorce (https://snapdivorce.com/the-ultimate-divorce-mediation-checklist-35-must-know-steps-to-a-successful-divorce-mediation)
- What does full financial disclosure mean for divorce mediation? | Mariani Reck Lane LLC (https://marianirecklane.com/blog/what-does-full-financial-disclosure-mean-for-divorce-mediation)
- How to Prepare for Divorce Mediation: An Essential Checklist (https://shapirofamilylaw.com/how-to-prepare-for-divorce-mediation)
- Engage in the Mediation Process: What to Expect During Sessions
- Effectiveness of Mediation: An Independent Analysis of Cases Handled by Four Major Service Providers | Office of Justice Programs (https://ojp.gov/ncjrs/virtual-library/abstracts/effectiveness-mediation-independent-analysis-cases-handled-four)
- Quotes that Reveal the Essence of Mediation (https://jcohenmediation.com/article-quotes-reveal-essence-mediation)
- lawfirmofvictoria.com (https://lawfirmofvictoria.com/news/2025/october/the-role-of-mediation-in-determining-spousal-sup)
- One moment, please... (https://themediationgroupinc.com/florida-mediation-success-rate)
- My selection of mediation quotes and extracts for September (https://linkedin.com/pulse/my-selection-mediation-quotes-extracts-september-paul-sandford-zobpf)
- Overcome Challenges: Strategies for Effective Mediation
- Managing Anxiety During Divorce Mediation (https://donnahunglaw.com/managing-anxiety-during-divorce-mediation)
- Divorce Mediation in 2025: New Directions with Masters Law Group (https://masters-lawgroup.com/news/divorce-mediation-in-2025-new-directions-with-masters-law-group)
- Is Mediation the Key to Amicable Divorce? Discover the 80% Success Rate. (https://mediate.com/news/is-mediation-the-key-to-amicable-divorce-discover-the-80-success-rate)
- Breaking Up Without Breaking Down: Mediation Can Make Divorce Less Painful - Local News Pasadena (https://localnewspasadena.com/2025/breaking-up-without-breaking-down-mediation-can-make-divorce-less-painful)
- One moment, please... (https://nelsonlawgrouppc.com/12-thought-provoking-quotes-about-mediation)