Introduction
The rise in sexual misconduct claims in California brings to light a pressing need for effective workplace mediation strategies. As organizations navigate the complexities of harassment cases, it’s crucial for both employees and employers to grasp the legal definitions and reporting procedures.
What if we could transform the mediation process into a constructive dialogue? Imagine fostering a safer and more supportive work environment for everyone involved. This article explores essential techniques that not only address the legalities but also prioritize emotional healing and organizational change. Together, we can pave the way for a healthier workplace culture.
Define Workplace Harassment Under California Law
In [California](https://concludeadr.com), employment-related mistreatment is defined under the Fair Employment and Housing Act (FEHA) as unwelcome behavior based on protected characteristics like sex, race, age, and disability. This includes verbal, physical, or visual conduct that creates an intimidating, hostile, or abusive work environment. Understanding this definition is essential for both employees and employers, as it sets the standard for what behaviors are unacceptable in the workplace.
Did you know that in 2023, California recorded 337 sexual misconduct claims filed through the EEOC? That’s a significant jump from 225 in 2022, representing 4.4% of the national average for that year. This statistic highlights the , reminding us that we must take action.
Successful mediation requires all participants to recognize these legal criteria and the potential consequences of professional misconduct, such as lowered morale and increased turnover rates. By acknowledging these realities, we can work together to create a healthier work environment.
Furthermore, educating staff on how to identify and report misconduct is crucial. This proactive approach not only helps avert problems but also fosters a supportive atmosphere where everyone feels valued and safe. Together, let’s commit to promoting awareness and understanding in our workplaces.

Outline Steps for Reporting Harassment
Reporting workplace misconduct is a crucial step towards creating a safe and supportive work environment. If you or someone you know has experienced such issues, it’s important to know that you’re not alone. Here are some steps to help you navigate this challenging process with confidence.
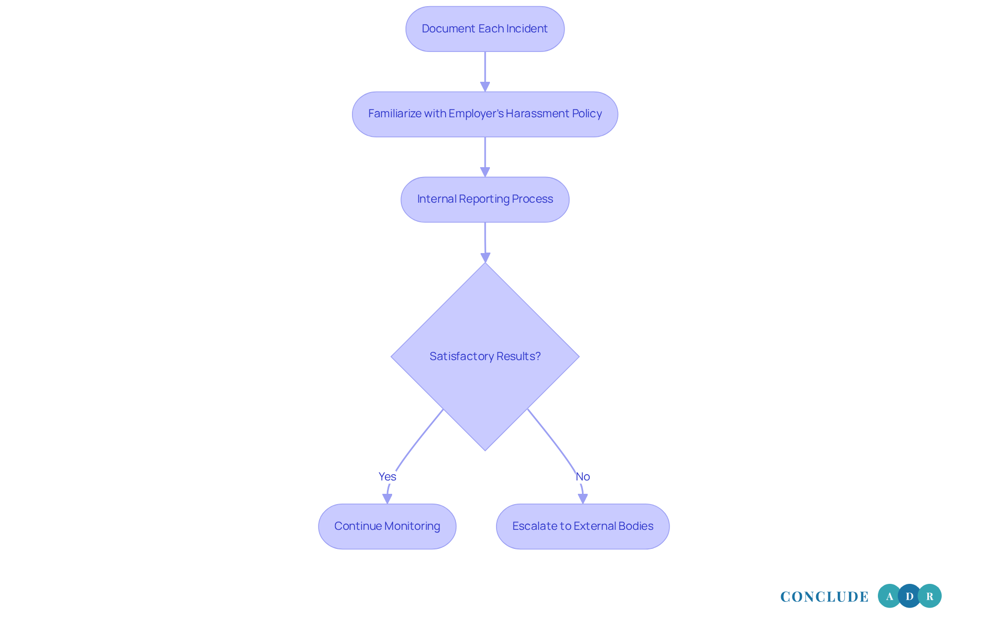
- First, take a moment to document each incident carefully. Note down the details - dates, times, locations, and any witnesses present. This record is vital; it can support your claims, especially considering that around 75-90% of sexual misconduct incidents go unreported. Your voice matters, and having this can empower you.
- Next, familiarize yourself with your employer's harassment policy. This policy usually outlines the specific steps for reporting misconduct, often involving a supervisor or a human resources representative. In California, for instance, employers must maintain written anti-harassment policies and document investigation procedures. This ensures compliance with state laws, including the California Fair Employment and Housing Act (FEHA), which offers broader protections than federal standards.
- If the internal reporting process doesn’t lead to satisfactory results, remember that you have options. You can escalate your complaint to external bodies like the California Civil Rights Department (CRD) or the Equal Employment Opportunity Commission (EEOC). In 2024, about 75% of California's CRD cases were resolved through negotiated settlements, showing that external reporting can be effective. As HR experts remind us, "Effective reporting procedures not only safeguard the rights of individuals but also contribute to a healthier work environment."
Understanding these steps is essential for anyone affected. It empowers you to navigate the reporting process with confidence and increases the likelihood of a prompt and appropriate response to your concerns. Remember, efficient reporting protocols not only protect your rights but also foster a healthier organizational culture. It’s disheartening to know that roughly 30 million U.S. employees describe their work environment as toxic due to normalized mistreatment.
So, let’s take action together. You deserve to work in a space where you feel safe and respected. By following these steps, you can help create a better workplace for yourself and others.

Acknowledge Emotional Impact of Harassment
Workplace mistreatment can deeply affect individuals, often leading to feelings of anxiety, depression, and isolation. Have you ever felt this way? It’s crucial to create a safe space during social sexual harassment workplace mediation, ensuring everyone feels comfortable sharing their feelings and experiences. By promoting open conversations about the emotional impact of mistreatment, mediators involved in social sexual harassment workplace mediation can foster understanding and empathy between all parties involved.
Did you know that 71% of employees worry about retaliation if they report inappropriate behavior? This statistic underscores the importance of a supportive environment. Recognizing these emotional aspects not only aids in healing but also increases the chances of reaching a resolution through social sexual harassment workplace mediation that satisfies everyone.
For instance, in the Goldman Sachs analyst promotion disagreement, mediators who encouraged emotional expression and reframing of the conflict achieved a successful outcome. This example illustrates just how effective addressing emotional dynamics can be in conflict resolution. Let’s work together to ensure that everyone feels heard and valued in these discussions.

Discuss Potential Recoveries in Mediation
Socal sexual harassment workplace mediation provides a pathway to healing for those impacted by professional misconduct, significantly enhancing their chances for resolution. Victims can receive for damages, which may include lost wages, emotional distress, and punitive damages. In California, the landscape for financial compensation in employment harassment cases is evolving. Settlements often reflect the severity of the harassment and its impact on the individual's life. For instance, recent cases have led to settlements reaching impressive amounts, like a $270,000 agreement in a racial discrimination case at work. This underscores the power of negotiation as a viable option for victims seeking justice.
Moreover, socal sexual harassment workplace mediation can lead to meaningful changes in organizational policies aimed at preventing future incidents. Employers may commit to implementing comprehensive training programs on misconduct prevention, which are vital for creating a safer work environment. Regular training has been linked to increased employee safety and confidence. The 2026 Traliant report reveals that employees who undergo such training feel more secure in their workplaces. Notably, 49% of employees express concern over the absence of harassment prevention procedures and training, highlighting the urgent need for intervention to address these gaps.
Additionally, negotiation can facilitate formal apologies or acknowledgments of the harm caused, playing a crucial role in the healing journey for those affected. As Michelle Travis notes, these acknowledgments not only validate the individual's experience but also reinforce the employer's commitment to addressing and rectifying the situation.
Understanding these potential recoveries can motivate all parties to engage in dialogue focused on achieving constructive outcomes. Mediation professionals emphasize that the aim of socal sexual harassment workplace mediation is to create a resolution that compensates the victim while also fostering a healthier workplace culture moving forward.
Have you considered how mediation could help you or someone you know? Let's explore this path together.

Conclusion
Creating a safe and respectful work environment is crucial, especially when it comes to sexual harassment. Have you ever thought about how important it is for both employees and employers to understand California’s legal framework surrounding workplace harassment, including the Fair Employment and Housing Act (FEHA)? By recognizing what unacceptable behavior looks like and acknowledging the reality of workplace misconduct, we can take significant steps toward fostering a supportive atmosphere.
This article highlights key practices for effective workplace mediation. It emphasizes the importance of clear reporting procedures, emotional support, and potential recoveries. Documenting incidents, familiarizing yourself with company policies, and knowing your external reporting options can empower you to take action. Addressing the emotional impact of harassment and facilitating open dialogue during mediation can lead to healing and resolution. The potential outcomes of mediation, such as financial compensation and policy changes, showcase the power of negotiation in tackling these serious issues.
Ultimately, the responsibility to create a safe workplace lies with all of us. By actively engaging in these practices, we not only comply with legal standards but also cultivate an environment where everyone feels valued and protected. It’s essential for both individuals and organizations to commit to these principles, ensuring that our workplaces are free from harassment and conducive to growth and well-being.
So, what can you do today? Taking action can lead to a more respectful and equitable workplace for all. Let’s work together to make a difference!
Frequently Asked Questions
What is defined as workplace harassment under California law?
Workplace harassment in California, as defined under the Fair Employment and Housing Act (FEHA), is unwelcome behavior based on protected characteristics such as sex, race, age, and disability. This includes verbal, physical, or visual conduct that creates an intimidating, hostile, or abusive work environment.
Why is understanding the definition of workplace harassment important?
Understanding the definition of workplace harassment is essential for both employees and employers because it sets the standard for what behaviors are unacceptable in the workplace.
What recent statistics highlight the prevalence of workplace harassment in California?
In 2023, California recorded 337 sexual misconduct claims filed through the EEOC, a significant increase from 225 claims in 2022, representing 4.4% of the national average for that year.
What are the potential consequences of professional misconduct in the workplace?
Potential consequences of professional misconduct include lowered morale and increased turnover rates among employees.
How can organizations create a healthier work environment regarding harassment?
Organizations can create a healthier work environment by educating staff on how to identify and report misconduct, which helps avert problems and fosters a supportive atmosphere where everyone feels valued and safe.
List of Sources
- Define Workplace Harassment Under California Law
- California Workplace Sexual Harassment Statistics (2026) (https://jfultonlaw.com/blog/california-workplace-sexual-harassment-statistics)
- Rubin, Fortunato & Harbison P.C. (https://rubinfortunato.com/article/updates-to-the-california-fair-employment-and-housing-act-in-2026-what-employers-should-know)
- California Workplace Sexual Harassment Laws [2026 Updated] (https://clowneylaw.com/blog/california-workplace-sexual-harassment-laws)
- California Fair Employment and Housing Act (https://purduegloballawschool.edu/blog/news/california-fair-employment-act)
- Don’t Forget About New Guidelines on Harassment Prevention Heading Into 2026 - Fenton & Keller, Attorneys at Law (https://fentonkeller.com/fk-articles/dont-forget-about-new-guidelines-on-harassment-prevention-heading-into-2026)
- Outline Steps for Reporting Harassment
- Workplace Harassment Remains Prevalent As EEOC Rescinds Guidance (https://forbes.com/sites/michelletravis/2026/02/05/troubling-new-data-on-workplace-harassment-as-eeoc-rescinds-guidance)
- Sexual Harassment by Industry in California - Special 2025 Report (https://setyanlaw.com/sexual-harassment-by-industry-california)
- 2025 workplace harassment claims data | Embroker (https://embroker.com/blog/workplace-harassment-claims-data)
- Key Statistics on Sexual Harassment in California Workplaces | Facts and Details (https://factsanddetails.com/asian/cat62/sub408/entry-9572.html)
- Reporting Workplace Harassment: New Study Highlights 2026 Data (https://hrmorning.com/news/traliant-reporting-workplace-harassment-data)
- Acknowledge Emotional Impact of Harassment
- Workplace Harassment Remains Prevalent As EEOC Rescinds Guidance (https://forbes.com/sites/michelletravis/2026/02/05/troubling-new-data-on-workplace-harassment-as-eeoc-rescinds-guidance)
- Top 10 Anti Bullying Quotes for Workplace (https://plumhq.com/blog/anti-bullying-quotes)
- Emotions in mediation (https://plaintiffmagazine.com/recent-issues/item/emotions-in-mediation)
- Case Studies in Conflict Resolution: Applying Psychological Approaches to Mediate and De-escalate… (https://medium.com/@sanat.seidekhanov/case-studies-in-conflict-resolution-applying-psychological-approaches-to-mediate-and-de-escalate-fb39c9d80d65)
- The Impact of Workplace Harassment on Mental Health (https://ggtriallaw.com/blog/the-impact-of-workplace-harassment-on-mental-health)
- Discuss Potential Recoveries in Mediation
- 16 Days of Action | Quotes from victims and survivors | Aurora (https://aurorand.org.uk/16-days-of-action)
- 13 Powerful Quotes For Anyone Who's Experienced Sexual Assault And Victim Shaming (https://yourtango.com/2017307474/inspirational-quotes-sexual-assault-victim-shaming)
- Workplace Harassment Remains Prevalent As EEOC Rescinds Guidance (https://forbes.com/sites/michelletravis/2026/02/05/troubling-new-data-on-workplace-harassment-as-eeoc-rescinds-guidance)
- madialaw.com (https://madialaw.com/blog/workplace-racial-discrimination-mediation-conference-results-in-270000-settlement)