Overview
The article addresses the emotional challenges that often accompany employment disputes, highlighting effective strategies for resolution. At the heart of this discussion is mediation, a practical approach that not only encourages open dialogue but also nurtures mutual respect.
Have you ever felt overwhelmed by a workplace conflict? Mediation can provide a safe space for you to express your concerns and work towards a satisfactory outcome. Many participants report high satisfaction rates, which speaks volumes about the effectiveness of this method.
Consider the benefits of mediation:
- It fosters understanding
- It promotes collaboration
- It often leads to successful case resolutions
By choosing this path, you’re not just resolving a dispute; you’re also building a foundation for a healthier work environment.
We encourage you to explore mediation as a viable option for resolving your employment disputes. Remember, you’re not alone in this journey, and there are compassionate resources available to support you.
Introduction
Navigating the complexities of employment disputes can feel overwhelming. We understand that both employees and employers face significant emotional challenges during these times. It's essential to explore effective resolution strategies that can lead to not only satisfactory outcomes but also preserve valuable workplace relationships.
Have you ever found yourself in a situation where traditional approaches just didn't seem to work? You're not alone. With a notable rise in the use of alternative dispute resolution methods—especially mediation—individuals are discovering paths that can alleviate stress and foster understanding.
This article will guide you through ten key strategies for resolving employment disputes effectively. Each strategy is designed to offer you valuable insights and practical tips, helping you achieve equitable solutions while ensuring your rights are protected amidst these challenges. Let's embark on this journey together, focusing on what truly matters: your peace of mind and the well-being of your workplace.
Conclude ADR: Expert Mediation Services for Employment Disputes
Conclude ADR truly excels in providing specialized resolution services tailored specifically for employment disputes. With a panel of experienced neutrals, we guarantee that conflicts are resolved both efficiently and effectively. This resolution-focused approach fosters open communication, making Conclude ADR a reliable partner for individuals and organizations navigating employment disputes and related challenges. By utilizing our extensive expertise in alternative conflict resolution, we not only facilitate fair outcomes that satisfy all parties but also ensure a streamlined process that reduces stress and enhances mutual benefit.
Have you noticed how conflict resolution is increasingly recognized as a viable alternative to traditional litigation? Recent trends show that a significant percentage of employment disputes are being resolved using this method. In fact, over 72% of negotiations conducted by the EEOC from 1999 to 2017 successfully resolved charges, demonstrating the effectiveness of conflict resolution in preserving relationships and achieving satisfactory outcomes. Additionally, a remarkable 96% of participants indicated a readiness to engage in conflict resolution again, highlighting its favorable reception among both employers and employees.
Consider the case studies that reveal how negotiation not only accelerates the settlement process but also results in positive financial outcomes. For example, in 2023, the EEOC obtained more than $665 million in financial assistance for victims of workplace discrimination, with negotiation playing a vital role in these agreements. As organizations increasingly adopt mediation as a standard practice, the benefits of this approach—such as cost-effectiveness, confidentiality, and the preservation of workplace relationships—become more apparent. This solidifies Conclude ADR's position as a leader in resolving employment disputes.
Isn't it comforting to know that there are effective and compassionate alternatives available? Let us support you in navigating these challenges together.

Wrongful Dismissal: Understanding Your Rights and Options
In instances of unjust termination, it’s crucial for workers to understand their rights and the choices available to them regarding an employment dispute. An employment dispute arises when wrongful dismissal occurs, which is when an employee is terminated without just cause or without following proper procedures.
- Have you documented your employment history?
- Have you reviewed your contracts?
- Seeking legal advice can help explore potential claims in an employment dispute.
- Mediation can be a powerful way to address these employment disputes, allowing both parties to discuss the situation openly and work towards a mutually acceptable solution.
Recent cases illustrate the effectiveness of negotiation in wrongful termination conflicts. For instance, the breach of contract conflict between the Akron Urban League and its former leader was settled through negotiation, showcasing how this method can lead to agreeable results without the need for lengthy legal battles. Additionally, Police Chief Margaret Ackley’s ongoing lawsuit regarding wrongful termination is an employment dispute that is currently progressing towards negotiation with the city of New London. Ackley mentioned, "A wrongful termination and breach of contract lawsuit brought by Police Chief Margaret Ackley against the city of New London in Connecticut will avoid court for now as both sides approach the negotiation table," which highlights the importance of negotiation in resolving such disputes amicably.
Experts in employment law emphasize that mediation in an employment dispute not only speeds up the resolution process but also fosters a collaborative environment where both parties can express their concerns and negotiate terms. This approach often leads to more satisfactory outcomes in resolving employment disputes compared to traditional litigation, which can be adversarial and time-consuming.
Compensation in wrongful termination cases varies significantly, but understanding the average compensation can provide workers with a helpful reference point for their claims. In many cases, settlements may include not just monetary compensation but also changes in workplace policies that promote a healthier work atmosphere and prevent future conflicts. Did you know that nearly 10 million people face an employment dispute at work? This statistic underscores the importance of understanding your rights and options in wrongful dismissal cases. By utilizing mediation and comprehending their rights, workers can effectively navigate wrongful dismissal conflicts and strive for equitable solutions.

Workplace Harassment: Strategies for Resolution and Support
Workplace harassment can deeply affect your well-being and productivity. Did you know that 57% of workers cite harassment or misconduct as a reason for leaving their jobs? This statistic underscores the urgent need for effective resolution strategies. It's concerning that 40% of employees lack confidence in their employer's approach to addressing workplace issues. This highlights the importance of intervention in rebuilding trust.
If you are facing harassment, it's crucial to meticulously document incidents and report them to HR or management. Seeking support from colleagues or professional counselors can also provide essential emotional backing. Mediation serves as a valuable tool, offering a confidential space for both parties to engage in constructive dialogue. This process respects the rights and feelings of everyone involved and has shown that a significant percentage of workplace harassment cases are resolved through mediation.
Conclude ADR specializes in facilitating these discussions, ensuring a safe environment conducive to open communication and resolution. Furthermore, the BE HEARD in the Workplace Act emphasizes the need for organizations to adopt effective policies and practices to address harassment. By nurturing a culture of support and accountability, organizations can improve trust and retention among their staff, ultimately resulting in a healthier workplace environment.
Aftercare following the resolution process is also crucial. It ensures that employees feel heard and supported, which can significantly impact their engagement and morale. Remember, you are not alone in this journey, and there are resources available to help you navigate these challenges.

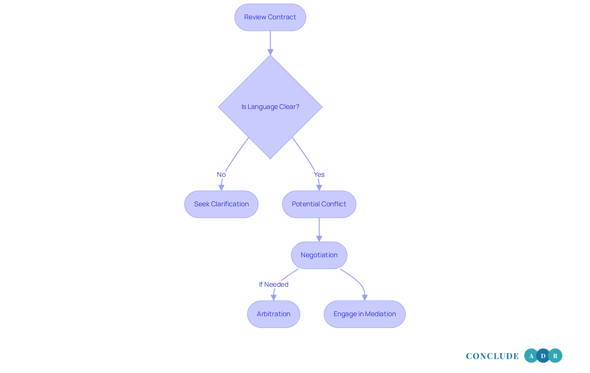
Contract Disputes: Navigating Terms and Conditions Effectively
Misunderstandings or disagreements about terms and conditions can often lead to an employment dispute. It's important for you, as an employee, to take the time to carefully review your contract. If you encounter any unclear language, don’t hesitate to seek clarification. This proactive approach can help prevent potential conflicts down the line.
When conflicts do arise, negotiation can serve as a valuable tool. It allows both parties to clarify their intentions and work towards agreements that honor the original contract. Did you know that the average erosion of a contract's value is around 8.6%? This highlights the importance of timely resolution. Utilizing arbitration can significantly speed up the settling process, ensuring that you can move forward more quickly.
Moreover, experienced neutrals in Alternative Dispute Resolution (ADR) are skilled at guiding both parties through the process. They ensure that every viewpoint is acknowledged, leading to an equitable resolution. As legal experts often remind us, "The right lawyer can make sure your interests and rights are always protected." This underscores the necessity of clear contract language to prevent employment disputes in agreements.
By prioritizing clarity and actively engaging in mediation, you can navigate employment disputes more effectively. This approach not only fosters understanding but also paves the way for favorable outcomes. Remember, taking these steps can make a significant difference in your professional journey.

Discrimination Claims: Approaches to Addressing Workplace Inequality
Discrimination claims can stem from unfair treatment based on race, gender, age, or other protected characteristics. If you find yourself in this situation, it’s important to meticulously document any incidents. Keep track of dates, times, and any supporting evidence, such as emails or witness statements. This documentation is not just helpful; it’s essential for supporting your claims and can significantly influence the outcome of your case.
Starting a dialogue with HR or an appointed representative is a crucial first step in your journey toward resolution. Mediation provides a constructive platform for discussing grievances, allowing both you and the other party to express your concerns and work towards a mutually agreeable solution. In fact, did you know that 65.7% of the 6,272 negotiations conducted by the EEOC in 2020 resulted in successful resolutions? This statistic highlights the effectiveness of mediation as a path forward.
Mediators are skilled at navigating sensitive issues, fostering understanding and collaboration between parties. Successful negotiation examples show how open dialogue can lead to practical outcomes, ultimately contributing to a more inclusive workplace environment. As diversity and inclusion specialists emphasize, addressing discrimination proactively is essential for fostering a fair and equitable workplace.
For instance, consider that the average settlement amount for discrimination claims is approximately $40,000. This figure provides context for employees like you who are contemplating their options. Remember, you are not alone in this journey, and taking these steps can lead to a more supportive and inclusive environment.

Workplace Injuries: Legal Rights and Resolution Pathways
Employees injured on the job have specific legal rights, including the important right to file for workers' compensation benefits. We understand that prompt reporting of injuries and seeking medical attention can feel overwhelming, yet these are crucial steps in safeguarding your rights.
In situations where conflicts arise regarding compensation or liability in an employment dispute, negotiation serves as an effective means to settle matters. Have you considered how negotiation can significantly speed up the resolution process? Research shows it often decreases the average time to resolve workplace injury conflicts. For instance, many resolution outcomes have demonstrated a high success rate, with numerous cases ending positively for all parties involved. One notable example is the $6 million settlement case involving a worker hit by a truck.
It's also essential to recognize that the likelihood of work-related accidents increases by 5% to 6% when temperatures rise. This underscores the importance of addressing employment disputes swiftly, particularly concerning workplace safety. At Conclude ADR, we specialize in facilitating these discussions, ensuring that everyone is well-informed about their rights and responsibilities.
By promoting open dialogue and a cooperative atmosphere, conflict resolution can effectively address employment disputes, leading to equitable agreements that meet the needs of injured workers while alleviating the stress linked to prolonged disagreements. Recent cases highlight the effectiveness of mediation in resolving employment disputes, particularly in the context of workplace injury claims, demonstrating its value as a preferred method for achieving fair outcomes.
So, if you find yourself navigating this challenging situation, remember that support is available, and taking action can lead to a brighter resolution.

Severance Agreements: Key Considerations for Negotiation
Negotiating severance agreements can be a challenging experience, filled with uncertainty and concern. It's essential to carefully consider several key factors, such as:
- The amount of severance pay
- Continuation of benefits
- Any non-compete clauses
In 2025, average severance pay can vary significantly based on industry and tenure, with estimates ranging from one to two weeks of pay for every year of service. Understanding these entitlements is crucial for you. Consulting legal advice is not just a suggestion; it's a vital step. An attorney can provide valuable insights and ensure that the agreement is fair and complies with current regulations, including the No Severance Ultimatums Act. This act mandates a 21-business day review period for all severance agreements in New York, giving you the time needed to evaluate your options thoughtfully.
Mediation can be a powerful tool in these discussions, fostering open dialogue between you and your employer. This process allows both parties to express their needs and concerns, creating a pathway for a more amicable resolution. Have you considered how mediation can help you? Successful examples, like Marsh McLennan's use of digital tools to enhance staff satisfaction, show that skilled mediators can facilitate discussions that lead to mutually beneficial agreements. Remember, experienced mediators at Conclude ADR are adept at guiding these conversations, ensuring that everyone feels heard and respected throughout the process.

Unpaid Wages: Steps to Recover What You Are Owed
Recovering unpaid wages can be a challenging experience, and it’s important to approach this situation with care. To start, employees should document their hours worked and any communications regarding payment meticulously. Have you considered initiating a dialogue with your HR or payroll divisions? Often, this can lead to a quick resolution. However, if conflicts persist, facilitated negotiation can be a valuable resource, providing a supportive environment for discussion.
Organizations like Conclude ADR specialize in facilitating these conversations, helping both parties understand the situation better and work together towards a resolution. Recent cases highlight the power of mediation in wage disputes, with many workers successfully recovering significant amounts owed. For example, a federal court recently ordered a roofing contractor to pay nearly $2 million in back wages and damages, which underscores the importance of adhering to wage laws.
Documentation is crucial in these situations, as it serves as vital evidence to support your claims. Labor law specialists emphasize that keeping meticulous records is essential for effectively managing employment disputes regarding unpaid wages. This ensures that you can assert your rights with confidence. Did you know that the penalty attention rate stands at 84%? This indicates a strong likelihood of recovering owed amounts when claims are pursued.
Recognizing that the average sum owed in unpaid wage conflicts can be substantial further highlights the importance of taking action. Remember, you’re not alone in this; there are resources available to help you navigate these challenges.

Mediation: A Practical Approach to Resolving Employment Conflicts
Mediation serves as a practical and effective method for resolving an employment dispute. It fosters an environment where you can engage in open dialogue and collaboratively explore solutions. This voluntary process promotes mutual respect and understanding, allowing individuals to express their needs and concerns freely.
Skilled mediators facilitate a safe space for discussions, guiding you toward agreements that satisfy all parties involved. Did you know that studies show 96% of individuals involved in the process express satisfaction with the results? This statistic emphasizes mediation's effectiveness in settling conflicts.
Moreover, successful conflict resolution examples illustrate how this method not only tackles immediate concerns but also enhances workplace relationships. This ultimately leads to a more harmonious and productive work environment. In 2025, the advantages of negotiation are increasingly acknowledged. It can lower expenses connected to extended legal disputes and safeguard confidentiality, which is essential for upholding trust among employees.
Conversations during the negotiation process are private and not permissible in court if the negotiation fails. This further enhances its appeal. By focusing on collaborative problem-solving, mediation helps create a positive workplace culture, essential for long-term organizational success. Together, we can foster a supportive environment where everyone feels valued and heard.

Legal Representation: Essential Support in Employment Disputes
In an employment dispute, securing legal representation is not just important; it is essential for effective conflict resolution. Have you ever felt overwhelmed by the complexities of your rights? Lawyers are here to help you understand those rights and navigate the intricate legal landscape with care and compassion. They provide vital support during negotiations, ensuring that you are well-informed and adequately protected throughout the resolution process.
While many conflicts can be settled amicably through mediation, having legal counsel by your side significantly increases the chances of achieving beneficial results. Imagine feeling empowered and supported as you work towards a resolution that respects your needs. This is why ADR advocates for individuals to seek legal advice whenever necessary, ensuring that every aspect of the dispute is thoroughly addressed.
As legal experts often remind us, the support of an attorney can be instrumental in fostering a fair resolution. This not only contributes to a more just workplace environment but also helps you feel valued and heard. Remember, you are not alone in this journey. Seeking legal representation is a proactive step towards ensuring your rights are upheld and your concerns addressed.

Conclusion
Mediation and alternative dispute resolution (ADR) have emerged as powerful tools in effectively resolving employment disputes. They provide a compassionate and constructive approach to addressing conflicts. This article highlights the significance of mediation in various scenarios—from wrongful dismissal and workplace harassment to contract disputes and unpaid wages. By fostering open dialogue and collaboration, mediation not only helps achieve satisfactory outcomes but also enhances workplace relationships and overall morale.
Have you considered how mediation can transform your workplace? Throughout this discussion, we’ve presented key strategies that emphasize understanding your rights, documenting incidents, and seeking legal representation when necessary. Statistics reveal the effectiveness of mediation, showing that a notable percentage of disputes are resolved amicably without the need for lengthy litigation. These insights underscore the value of proactive engagement and communication in navigating employment-related challenges.
Ultimately, embracing mediation as a preferred method for conflict resolution can lead to a healthier workplace culture and a more equitable environment for all employees. As organizations and individuals recognize the benefits of this approach, taking action to implement these strategies is crucial. Seeking support and guidance through these processes empowers you to advocate for your rights and fosters a more supportive workplace for everyone involved. Let's work together towards a more harmonious work environment.
Frequently Asked Questions
What services does Conclude ADR provide for employment disputes?
Conclude ADR specializes in resolution services tailored specifically for employment disputes, utilizing a panel of experienced neutrals to ensure conflicts are resolved efficiently and effectively.
How effective is conflict resolution compared to traditional litigation?
Conflict resolution is increasingly recognized as a viable alternative to traditional litigation, with over 72% of negotiations conducted by the EEOC from 1999 to 2017 successfully resolving charges, demonstrating its effectiveness in preserving relationships and achieving satisfactory outcomes.
What are the benefits of using mediation for employment disputes?
Mediation offers several benefits, including cost-effectiveness, confidentiality, preservation of workplace relationships, and a streamlined process that reduces stress for both parties involved.
What rights do employees have in cases of wrongful dismissal?
Employees have the right to understand their options regarding unjust termination, which occurs when they are terminated without just cause or proper procedures. Documenting employment history and reviewing contracts are important steps for employees.
How can mediation help in wrongful termination cases?
Mediation allows both parties to discuss the situation openly and work towards a mutually acceptable solution, often leading to more satisfactory outcomes compared to traditional litigation.
What is the average compensation for wrongful termination cases?
Compensation in wrongful termination cases varies significantly, but settlements may include monetary compensation and changes in workplace policies to promote a healthier work atmosphere.
What should employees do if they face workplace harassment?
Employees should meticulously document incidents of harassment, report them to HR or management, and seek support from colleagues or professional counselors. Mediation can also provide a confidential space for constructive dialogue.
What is the BE HEARD in the Workplace Act?
The BE HEARD in the Workplace Act emphasizes the need for organizations to adopt effective policies and practices to address harassment, fostering a culture of support and accountability.
Why is aftercare important following the resolution of workplace issues?
Aftercare is crucial as it ensures that employees feel heard and supported, significantly impacting their engagement and morale within the workplace.