Introduction
The landscape of dispute resolution in California is changing, and it’s important to recognize how this affects you. As individuals and organizations look for more efficient ways to resolve conflicts, understanding the nuances of binding arbitration becomes essential. This article explores ten key insights that shed light on the benefits, challenges, and recent legislative changes surrounding binding arbitration in the Golden State.
With new regulations enhancing discovery rights and the enforceability of arbitration agreements, you might wonder: how can you navigate these complexities to ensure fair outcomes? Let’s delve into this together.
Conclude ADR: Expert Mediation and Arbitration Services in California
Conclude ADR stands out as a caring provider of alternative dispute resolution services in the state, focusing on mediation and conflict resolution. With a dedicated panel of experienced neutrals, the firm is committed to delivering expert-driven solutions that ensure fair and efficient outcomes. We understand that each client's needs are unique, which is why Conclude ADR tailors its services to provide value-based pricing and competitive fees, making it a preferred choice for individuals and organizations alike.
As we look ahead to 2025, the landscape of mediation and dispute resolution in the Golden State is evolving. Have you heard about the recent amendment to California Code of Civil Procedure § 1283.05? This change enhances discovery rights in dispute resolution, allowing individuals to take depositions and gain wider access to information. While this may increase the complexity and cost of dispute resolution, it also opens the door to fairer outcomes.
At Conclude ADR, we prioritize efficiency, offering flexible scheduling options, including evenings and weekends. Our streamlined booking process makes it easy for clients to join sessions and securely submit necessary documents. In a world where timely resolutions are crucial, we strive to be responsive to your needs.
Our approach is validated by successful case studies, including high-stakes disputes where mediation led to mutually beneficial resolutions. For example, in a notable case involving a former car dealership employee, we facilitated a resolution that addressed the concerns of both parties. This demonstrates how effective mediation can be in navigating complex disputes, minimizing the stress and costs typically associated with litigation.
As the market for mediation services continues to expand, Conclude ADR remains at the forefront, adapting to new regulations and client requirements. We are here to support you in finding practical, enduring solutions. If you're facing a dispute, consider reaching out to us. Together, we can explore the best path forward.
California Arbitration Act: Key Legal Provisions and Requirements
The California Arbitration Act (CAA) serves as a vital framework for binding arbitration in California to resolve disputes. It’s important to know that any dispute resolution agreements must be in writing, and they emphasize the need for mutual consent among all parties involved. Recent changes, particularly those introduced by Senate Bill 940, have significantly enhanced discovery rights in these processes. This means you now have broader access to evidence, making the arbitration experience more aligned with what you might expect in court.
For instance, arbitrators can now issue subpoenas for depositions and document production. While this change can add complexity and potential costs, it also opens up new avenues for thorough investigation. Legal experts, including Judge Rita Miller, have noted that 'Senate Bill 940 has made investigation in all mediations governed by the state Arbitration Act almost as extensive as investigation in superior court.' This shift blurs the lines between traditional court discovery and dispute resolution, which is something to consider carefully.
It’s crucial for anyone involved in binding arbitration California contracts to understand these legal provisions, as they directly impact your rights and the overall arbitration process. Have you reviewed your dispute resolution contracts lately? With these amendments in mind, it might be wise to consult with legal counsel to ensure your agreements are compliant and enforceable. Remember, you’re not alone in navigating these changes; seeking support can make a significant difference.

Enforceability of Arbitration Agreements: What You Should Know
Binding arbitration California can seem daunting, but understanding the enforceability of arbitration contracts can really help you navigate this landscape. It’s essential to know that these contracts are typically enforceable when they meet certain legal standards. Key factors include clarity, the absence of unconscionable terms, and compliance with statutory requirements. Recent court decisions have underscored the importance of equity in dispute resolution clauses, especially in consumer agreements. For instance, a recent appellate court ruling emphasized that a dispute resolution contract must be clear and not buried within general guidelines to hold up in court. This aligns with the idea that contracts should be straightforward and mutual, free from overly burdensome terms that could jeopardize their validity.
In 2023, the Ninth Circuit made a significant ruling regarding Assembly Bill 51, which sought to make mandatory dispute resolution contracts illegal. They found that this bill is overridden by the Federal Arbitration Act, allowing employers to require these contracts without facing potential criminal liability. This reinforces the validity of such contracts in employment situations, particularly in the context of binding arbitration in California. Additionally, the California Supreme Court has ruled that standing in PAGA claims can persist even after individual claims are directed into alternative dispute resolution, creating a complex environment for employers.
Legal experts emphasize that the enforceability of these contracts in binding arbitration California hinges on their fairness and transparency. As Justice Liu pointed out, any failure to make timely payments during the process shouldn’t automatically strip away rights. This reflects a broader commitment to fair treatment in conflict resolution. To enhance enforceability, it’s crucial for parties to ensure their contracts are clear, reciprocal, and devoid of excessively burdensome provisions.
Moreover, the inclusion of class action waivers in dispute resolution agreements can significantly impact employees' ability to pursue collective claims. This makes it vital for employers to approach these provisions with care. Understanding these dynamics is essential for both employers and employees as they navigate the mediation process.
So, let’s work together to ensure that your contracts are not just legally sound but also fair and transparent. By doing so, we can foster a more equitable environment for everyone involved.

Advantages of Binding Arbitration: Efficiency and Cost-Effectiveness
Binding resolution offers significant advantages, especially when it comes to efficiency and cost-effectiveness. Have you ever felt overwhelmed by the lengthy process of traditional litigation? Typically, alternative dispute resolution can settle conflicts within 6 to 12 months, a stark contrast to the 1 to over 3 years that litigation often takes due to extensive pre-trial procedures and court backlogs. This expedited process not only allows parties to reach resolutions more swiftly but also significantly reduces legal fees.
The streamlined nature of dispute resolution is characterized by fewer procedural requirements, limited discovery, and relaxed rules of evidence. This means reports can be used without needing expert testimony, leading to lower overall costs. For instance, while litigation can incur substantial expenses - often exceeding $15,000 just for expert evaluations - arbitration minimizes these financial burdens. This makes it a more appealing option for both individuals and businesses.
Legal specialists emphasize that the predictability of dispute resolution outcomes can improve financial forecasting and resource allocation, contributing to overall business stability. Additionally, the confidentiality of these proceedings is crucial for sensitive matters, protecting the interests of all parties involved. The conclusiveness of dispute resolutions further alleviates the stress associated with prolonged legal conflicts, allowing employers to focus on core operations rather than ongoing litigation.
As Howard J. Kaplan, Esq. points out, understanding the many benefits offered by this process is key. Choosing the right tribunal, selecting a solid neutral, and ensuring that clients comprehend the advantages of dispute resolution are essential steps.
So, if you’re seeking a practical and cost-effective alternative for dispute resolution in California, consider binding arbitration in California. It could be the solution you’ve been looking for.

Disadvantages of Binding Arbitration: Limitations and Risks
Binding resolution can seem efficient, but it also comes with significant drawbacks that deserve our attention. Have you ever felt uneasy about a decision that seemed final and binding? Once an arbitrator makes a ruling, there’s usually no option to appeal, which can be particularly troubling for those who believe the outcome is unjust or lacks solid evidence.
Moreover, mediation often limits discovery compared to traditional court processes. This restriction can hinder your ability to gather and present evidence fully. In California, the challenges faced by many dispute resolution cases are especially pronounced, which makes binding arbitration California a crucial option. It raises important questions about fairness and transparency in the system.
Legal experts share these concerns, pointing out that the lack of remedies in dispute resolution can lead to outcomes that favor more powerful parties. For instance, did you know that a study found mediation cases involving large companies often result in dismissal rates as high as 93% for plaintiffs? In contrast, non-corporate cases see only a 7.5% dismissal rate. These disparities serve as a reminder to tread carefully when entering settlement contracts, as the risk of unfair results remains a pressing issue in California's evolving binding arbitration landscape.
Recent legislation, like SB 940 and SB 365, adds another layer of complexity to this environment. It’s crucial to stay informed about these changes when considering dispute contracts. Together, we can navigate these challenges and advocate for a fairer resolution process.

Types of Arbitration in California: Mandatory, Binding, and Non-Binding
In California, understanding binding arbitration California is crucial for anyone involved in dispute resolution. It can be categorized into three main types: mandatory, binding, and non-binding.
- Mandatory dispute resolution is often required by contract, especially in employment and consumer agreements.
- Binding arbitration in California means that individuals agree to accept the adjudicator's ruling as final, essentially giving up their right to contest it.
- In contrast, non-binding resolution allows individuals to reject the arbitrator's ruling and pursue legal action if they’re not satisfied.
Recognizing these differences is vital for you to explore your options effectively and choose the best resolution method for your needs.
Recent changes in California's dispute resolution framework, particularly with the introduction of Senate Bill 940, underscore the importance of clarity and fairness in contracts. This legislation mandates that dispute resolution contracts include specific language outlining the resolution process and the rights being relinquished, ensuring that everyone is fully informed. Notably, SB 940 prohibits compulsory processes for wage-related disputes, significantly impacting how settlement contracts are structured.
Statistics reveal that binding arbitration California cases dominate the landscape, with a considerable percentage of agreements leading to binding outcomes. In 2025, it’s expected that around 80% of dispute resolution cases will be binding, indicating a trend toward finality in resolving conflicts. Additionally, 56% of private-sector non-union workers are subject to enforced dispute resolution, highlighting the prevalence of binding arbitration California.
Legal experts stress the importance of understanding these distinctions, as they can greatly affect the resolution process and the rights of those involved. For instance, while binding mediation can speed up resolutions, it may limit options for those who are dissatisfied. It’s essential to thoughtfully consider your mediation choices before entering agreements. Moreover, it’s noteworthy that 33% of customer claimant cases resulted in awards, emphasizing the significance of fair dispute resolution arrangements.

Role of the Arbitrator: Responsibilities and Decision-Making
Arbitrators play a vital role as impartial intermediaries, guiding the dispute resolution process with care and attention. They are responsible for overseeing the proceedings and making enforceable rulings, ensuring that everyone involved feels heard and respected. Their core responsibilities include:
- Reviewing evidence
- Facilitating hearings
- Providing both parties with a fair chance to present their cases
Maintaining impartiality is essential; arbitrators base their decisions solely on the facts and applicable law. This meticulous evaluation of arguments and evidence leads to an award that resolves the dispute, offering a sense of closure. Did you know that recent data shows 33% of customer claimant cases resulted in awards? This statistic highlights the effectiveness of dispute resolution in achieving positive outcomes for claimants, reinforcing the importance of alternative dispute resolution as a compassionate method for resolving conflicts.
Moreover, California's Senate Bill 940, effective January 1, 2025, expands discovery rights in dispute resolution. This means arbitrators can issue subpoenas for discovery, enhancing their ability to manage the process effectively. Understanding the role of an arbitrator is crucial for anyone navigating the dispute resolution landscape. It fosters trust in the procedure and encourages equitable results.
As you consider your options, remember that the path to resolution can be a supportive journey. Embracing the role of an arbitrator can lead to a more harmonious outcome for all parties involved.

Common Misconceptions About Binding Arbitration: Debunking Myths
Many people hold misconceptions about binding resolution, which can lead to confusion about its nature and effectiveness. Have you ever thought that alternative dispute resolution is always quicker and cheaper than litigation? While it can be, that’s not always the case. In reality, the costs can add up quickly, with private arbitrators charging anywhere from $400 to over $1,000 per hour. This could mean an additional $10,000 to $20,000 in out-of-pocket expenses for a lawsuit.
Another common myth is that arbitrators favor corporations. Although they are expected to be impartial, concerns linger about their potential bias towards repeat business from corporate defendants. As Frank Zaid points out, "One prevalent misunderstanding about this process is that it is a public one; however, it is frequently a private matter." This perception can shake our confidence in the dispute resolution process.
Moreover, it’s important to note that decisions made in dispute resolution are often final, with limited rights of appeal. This crucial aspect can significantly affect how individuals understand the process. By addressing these misconceptions, we can foster a clearer understanding of conflict resolution.
So, how can we move forward? Let’s take the time to educate ourselves about our options in dispute resolution. By doing so, we can make more informed choices that truly reflect our needs and concerns.

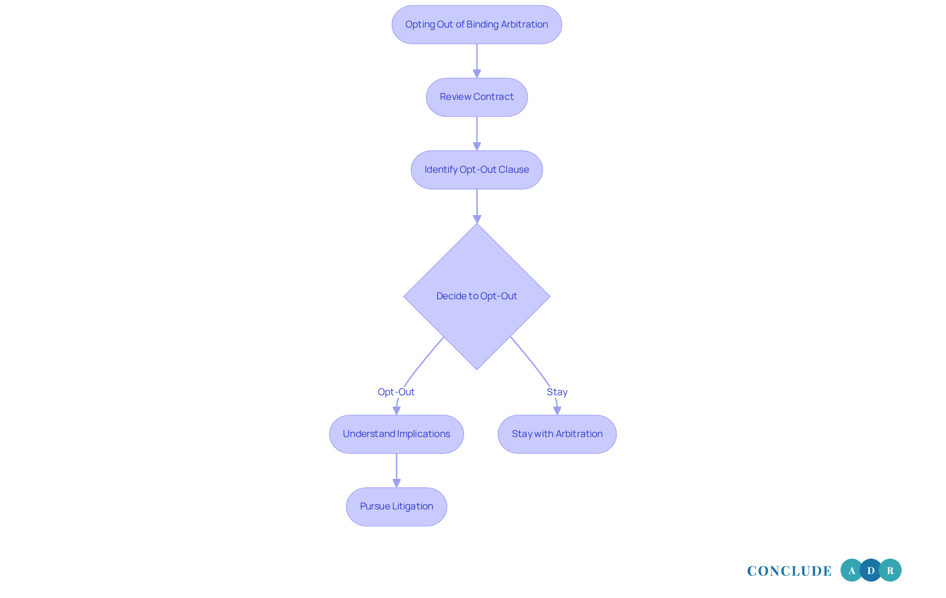
Opting Out of Binding Arbitration: Your Rights and Options
In certain situations, you might have the choice to opt out of binding settlement arrangements. Many contracts include specific clauses that allow you to decline arbitration within a set timeframe, usually 30 to 60 days after signing. It’s essential to carefully review your contracts and understand what opting out means for you. By exercising this right, you can keep the door open to pursue litigation if you feel it’s in your best interest.
Recent changes in legislation, particularly Senate Bill 940, which was enacted at the end of 2024 and takes effect in 2025, underscore the importance of transparency in dispute resolution agreements. This law ensures that consumers are informed about their rights, including the option to refuse dispute resolution clauses. Did you know that around 40% of contracts in California now feature opt-out provisions? This shift reflects a growing awareness of consumer rights.
Legal experts emphasize the need to understand these rights. As Senator Thomas J. Umberg pointed out, "SB 82 ensures that mediation applies only to the agreements individuals truly sign, not to every future conflict corporations can conceive." This statement highlights the importance of being proactive in asserting your rights regarding settlement contracts.
There are many examples of individuals successfully rejecting dispute resolution clauses by utilizing these opt-out provisions. Such actions not only empower you but also contribute to a broader movement advocating for fairer dispute resolution practices. By staying informed and vigilant, you can navigate the complexities of dispute resolutions and make choices that truly align with your best interests.

Preparing for Binding Arbitration: Essential Steps and Considerations
Preparing for binding arbitration in California can feel overwhelming, but with a thoughtful approach, you can navigate this process more easily. First, take a moment to carefully examine the agreement. Understanding its specific terms and conditions is crucial. As Jennifer Corbett, a lawyer and legal author, wisely points out, "A compulsory resolution clause indicates that the involved individuals will not litigate their disagreement concerning the contract, but will, instead, resolve the matter through mediation." This insight lays a solid foundation for what lies ahead.
Next, gathering relevant documents and evidence is essential. Think about the types of evidence that can support your case - contracts, correspondence, and witness statements can all play a vital role. Legal experts emphasize that a well-organized argument, backed by reliable witnesses, can significantly strengthen your position. For instance, detailed witness statements can provide valuable context and bolster the claims you’re making.
Moreover, being familiar with the procedural rules governing dispute resolution can make the journey smoother. By following these preparatory steps, you can enhance your chances of achieving a favorable outcome in arbitration. Remember, you’re not alone in this process; with the right preparation and support, you can move forward with confidence.

Conclusion
Understanding binding arbitration in California is essential for anyone navigating the complexities of dispute resolution. Have you ever felt overwhelmed by the intricacies of legal processes? You're not alone. This article highlights the evolving landscape of arbitration, emphasizing the importance of being informed about recent changes, such as the amendments to the California Arbitration Act and the implications of Senate Bill 940. These developments not only enhance discovery rights but also underscore the need for clarity and fairness in arbitration agreements.
Let’s explore some key insights. Binding arbitration offers advantages like efficiency and cost-effectiveness, which can be a relief in stressful situations. However, it’s also important to recognize the potential limitations and risks associated with this process. Many people hold misconceptions about arbitration; for instance, understanding the roles of arbitrators and the enforceability of arbitration agreements can make a significant difference. As individuals and organizations face disputes, grasping these aspects becomes crucial for making informed decisions.
Ultimately, the significance of binding arbitration in California cannot be overstated. It offers a viable alternative to traditional litigation, but it also requires careful consideration of your rights and options. By staying informed and seeking expert guidance, you can navigate the arbitration landscape more effectively. Remember, your interests deserve protection, and achieving fair outcomes in your dispute resolution endeavors is possible. Together, let’s ensure you feel empowered and supported in this journey.
Frequently Asked Questions
What services does Conclude ADR offer?
Conclude ADR provides alternative dispute resolution services, focusing on mediation and conflict resolution in California.
How does Conclude ADR tailor its services?
Conclude ADR tailors its services to meet unique client needs, offering value-based pricing and competitive fees.
What recent changes have been made to California's mediation and dispute resolution laws?
An amendment to California Code of Civil Procedure § 1283.05 enhances discovery rights, allowing individuals to take depositions and access more information, which can lead to fairer outcomes.
How does Conclude ADR prioritize scheduling and client needs?
Conclude ADR offers flexible scheduling options, including evenings and weekends, and has a streamlined booking process for easy session participation and document submission.
Can you provide an example of Conclude ADR's successful mediation?
In a notable case involving a former car dealership employee, Conclude ADR facilitated a resolution that addressed the concerns of both parties, demonstrating effective mediation in complex disputes.
What is the California Arbitration Act (CAA)?
The California Arbitration Act serves as a framework for binding arbitration in California, requiring dispute resolution agreements to be in writing and emphasizing mutual consent among parties.
What recent changes have been introduced to the California Arbitration Act?
Senate Bill 940 has enhanced discovery rights, allowing broader access to evidence, including the ability for arbitrators to issue subpoenas for depositions and document production.
What factors affect the enforceability of arbitration agreements in California?
Arbitration agreements are enforceable when they are clear, free from unconscionable terms, and comply with statutory requirements.
How has recent case law impacted arbitration contracts?
Recent appellate court rulings have emphasized that arbitration contracts must be clear and not hidden within general guidelines to be enforceable.
What should parties consider regarding class action waivers in arbitration agreements?
The inclusion of class action waivers can significantly affect employees' ability to pursue collective claims, so employers should approach these provisions with caution.