Overview
The article titled "10 Key Insights from Contract Dispute Mediation Case Studies in Newport Beach" offers valuable lessons learned from various workplace mediation cases related to contract disputes. It recognizes that navigating such disputes can be challenging and emotionally taxing. By emphasizing early intervention and flexibility in solutions, the article reassures readers that there are effective paths forward.
Skilled mediators play a vital role in resolving disputes and preserving professional relationships. The case studies illustrate successful outcomes, providing hope and encouragement to those facing similar challenges. It’s essential to understand that you are not alone in this journey; many have found resolution through mediation.
Consider how these insights might apply to your situation. Have you experienced a contract dispute that felt overwhelming? Reflecting on these key insights could inspire a sense of possibility and motivate you to seek support.
Ultimately, the article serves as a gentle reminder that with the right approach and support, disputes can be resolved amicably, allowing for the restoration of professional relationships. We encourage you to explore mediation as a viable option for conflict resolution, fostering a collaborative environment where everyone can thrive.
Introduction
In the bustling landscape of workplace dynamics, contract disputes can deeply affect productivity and morale. Have you ever felt the tension that arises when conflicts disrupt your work environment?
Exploring key insights from mediation case studies in Newport Beach reveals the transformative power of effective conflict resolution strategies. How can we, as organizations, harness the benefits of mediation to not only resolve disputes but also cultivate a culture of collaboration and understanding?
This article delves into essential lessons learned from successful mediation outcomes, offering a supportive roadmap for navigating the complexities of workplace disagreements.
Conclude ADR: Expert Mediation Services for Workplace Contract Disputes
Conclude ADR truly excels in offering expert resolution services tailored for contract dispute workplace mediation case studies in Newport Beach. With over 15 years of experience, their seasoned neutrals foster effective communication and resolution between conflicting groups, ensuring that disputes are addressed promptly and efficiently. This resolution-driven approach not only helps maintain productivity and morale during challenging times but also highlights the importance of open dialogue and understanding among employees.
Have you ever considered how much workplace conflict can impact your organization? Mediation has proven to be a cost-effective alternative to formal legal actions, as highlighted in contract dispute workplace mediation case studies Newport Beach, with organizations reporting significant savings compared to lengthy grievance procedures. In fact, workplace conflict costs UK employers an estimated £28.5 billion annually, underscoring the urgent need for effective resolution strategies. By investing in conflict resolution training and developing clear policies, organizations can create a more harmonious work environment, as demonstrated in contract dispute workplace mediation case studies Newport Beach. Successful resolution outcomes preserve professional relationships and enhance employee satisfaction.
Conclude ADR's commitment to value-based pricing makes expert dispute resolution accessible to a diverse clientele, ensuring that everyone can benefit from a structured and confidential process. Did you know that the typical resolution time for workplace agreements through mediation is considerably shorter than conventional approaches? This enables organizations to address issues quickly and resume normal operations. By promoting a culture of proactive problem-solving, Conclude ADR not only tackles immediate conflicts but also equips employees with essential skills for effective communication in the future.

Common Types of Contract Disputes in the Workplace
In the workplace, contract disputes often arise, and examining workplace mediation case studies in Newport Beach can help us understand the various issues that many of us can relate to. Have you ever faced a situation where a Breach of Contract occurred, leaving you feeling frustrated because one party didn't fulfill their obligations? Or perhaps you've dealt with Payment Disputes, where conflicts over unpaid invoices or discrepancies in payment terms led to stress and uncertainty?
Another common issue is Scope of Work Disagreements. These disputes can create confusion about the extent of work to be carried out under an agreement, making it difficult to move forward. Then there are Termination Issues, which can be particularly challenging. Conflicts arising from the conclusion of agreements, including wrongful termination claims, can leave individuals feeling vulnerable and unsupported. Lastly, Non-Compete Violations may arise, raising concerns about the enforcement of non-compete clauses in employment agreements.
Understanding these frequent disagreements, particularly in contract dispute workplace mediation case studies Newport Beach, is essential. By recognizing these challenges, we can proactively manage potential conflicts before they intensify. Together, we can navigate these issues with compassion and find resolutions that work for everyone involved.

Benefits of Mediation Over Litigation in Contract Disputes
Mediation offers several advantages over traditional litigation in contract disputes that can truly make a difference:
-
Cost-Effective: Mediation typically incurs lower costs compared to litigation, which can involve extensive legal fees. This means more resources can be allocated to what truly matters.
-
Time-Efficient: Mediation sessions can often be scheduled quickly, leading to faster resolutions than court proceedings. Imagine resolving your issues without the long wait of the courtroom.
-
Confidentiality: Mediation is a private process, enabling individuals to discuss sensitive issues without public scrutiny. This privacy can provide peace of mind during challenging times.
-
Control Over Outcomes: Parties have more control over the resolution process, allowing for creative solutions that meet their specific needs. You can work together to find a resolution that truly fits.
-
Preservation of Relationships: Mediation fosters collaboration and communication, helping to maintain professional relationships that might be damaged through adversarial litigation. It's about finding a way forward together, rather than tearing each other apart.
Considering these benefits, it’s clear that contract dispute workplace mediation case studies Newport Beach can be a compassionate alternative to litigation. Why not explore this path? You deserve a resolution that respects your needs and relationships.

The Role of Mediators in Workplace Contract Dispute Resolution
Mediators play a pivotal role in resolving workplace contract disputes by:
- Facilitating Communication: They create a safe environment for open dialogue, allowing you to express your concerns and needs. Have you ever felt unheard? This is where mediators shine, ensuring that your voice matters.
In contract dispute workplace mediation case studies Newport Beach, mediators assist you in identifying your underlying interests, leading to more satisfactory resolutions. Understanding what truly matters to you can make all the difference.
-
Guiding Negotiations: They help structure discussions and negotiations in contract dispute workplace mediation case studies Newport Beach, ensuring that every voice is heard and respected. Imagine a space where your thoughts are valued—this is what mediators strive to create.
-
Encouraging Collaboration: In contract dispute workplace mediation case studies Newport Beach, mediators foster a cooperative environment, motivating everyone to work together towards a mutually advantageous solution. Together, we can achieve more than we can alone.
-
Drafting Agreements: Once a resolution is reached, mediators can assist in creating agreements that represent the terms accepted by both sides. This collaborative effort ensures that everyone feels good about the outcome.
In this journey, remember that mediation is not just about resolving disputes; it's about fostering understanding and connection. Let's take that step together toward a brighter workplace.

Case Studies: Successful Mediation Outcomes in Contract Disputes
Several case studies beautifully illustrate the positive outcomes that can arise through mediation in contract disputes:
-
Case Study 1: Imagine a technology firm facing a breach of contract claim from a vendor. Through thoughtful negotiation, both parties were able to clarify misunderstandings and arrive at a revised contract that satisfied everyone, ultimately avoiding the stress and expense of litigation.
-
Case Study 2: Consider an employee and employer who are part of a contract dispute workplace mediation case studies Newport Beach over the terms of a non-compete agreement. Mediation provided a safe space for discussion, leading to a mutually acceptable modification of the agreement that preserved their working relationship.
-
Case Study 3: Imagine a construction company and a client engaged in a contract dispute workplace mediation case studies Newport Beach over the project scope. Mediation enabled them to collaboratively redefine the project terms, resulting in not only the successful completion of the project but also a strengthened partnership.
These examples remind us that mediation can be a powerful tool in resolving disputes, fostering understanding, and nurturing relationships. Have you considered how mediation might help in your own situation?

Flexible Scheduling: Enhancing Accessibility in Mediation Services
Conclude ADR understands that managing a busy schedule can be overwhelming. That's why we prioritize adaptable scheduling options for our resolution sessions, allowing you to find a time that works for you. Here are some key features designed with your needs in mind:
- Evening and Weekend Availability: You can choose times that fit seamlessly into your life, relieving the pressure of taking time off work. Many clients have shared how much they appreciate sessions outside traditional business hours, leading to greater satisfaction.
- Virtual Dispute Resolution Options: Imagine engaging in discussions from the comfort of your home or office. This not only increases convenience but also encourages more participation. We've heard numerous success stories from clients who found that virtual negotiations led to effective resolutions without the hassle of travel.
- Quick Scheduling: We aim to arrange mediation sessions within a week or two, ensuring timely resolutions to conflicts. This swift response is essential in maintaining momentum and reducing the emotional burden that prolonged disputes can cause.
Our commitment to flexibility enhances accessibility and empowers more individuals and organizations to pursue mediation services. Together, we can work towards more effective and satisfying outcomes for everyone involved. If you're ready to explore these options, we invite you to reach out and take the next step.
Reducing Emotional Stress Through Effective Mediation
Mediation, as highlighted in contract dispute workplace mediation case studies Newport Beach, is a powerful tool for alleviating emotional stress related to contract disputes. It creates a supportive space where you can express your feelings without fear of judgment. Imagine being in a safe environment, where your emotions are recognized and validated. This nurturing atmosphere helps you feel heard and understood, which is essential in these challenging situations.
One of the key benefits of mediation is its focus on solutions. Rather than dwelling on conflict, mediators guide discussions toward constructive outcomes. This shift in focus can significantly reduce anxiety and help you move toward resolution. You are empowered to take an active role in resolving your conflicts, fostering a sense of control that can alleviate stress.
Through these supportive mechanisms, conflict resolution in contract dispute workplace mediation case studies Newport Beach transforms what could be an adversarial process into a collaborative and less stressful experience. Isn’t it comforting to know that there are ways to navigate these disputes with compassion and understanding? Let’s embrace the opportunity for a more peaceful resolution together.

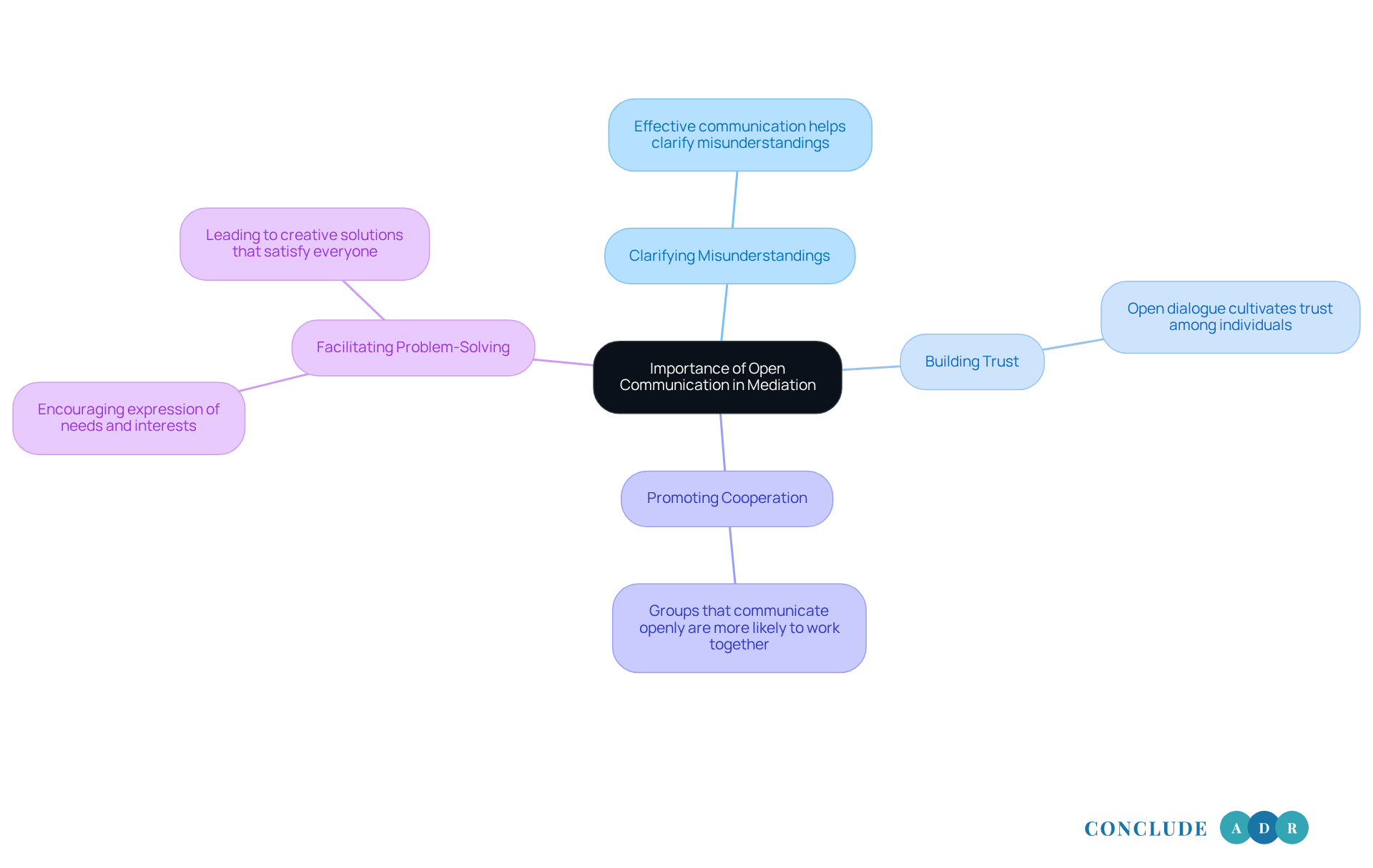
The Importance of Open Communication in Mediation
Open communication is vital in mediation for several reasons:
- Clarifying Misunderstandings: Have you ever felt misunderstood? Effective communication helps clarify any misunderstandings that may have led to the dispute.
- Building Trust: When we engage in open dialogue, we cultivate trust among individuals, which is essential for achieving a resolution.
- Promoting Cooperation: Imagine a situation where groups communicate openly; they are more likely to work together and discover shared interests.
- Facilitating Problem-Solving: Mediators encourage parties to express their needs and interests. This expression can lead to creative solutions that satisfy everyone involved.
By prioritizing open communication, we foster a constructive atmosphere that is conducive to resolution. Let’s embrace this approach together, ensuring that every voice is heard and valued.

Overcoming Challenges in Workplace Mediation
Workplace mediation can present several challenges that we must acknowledge together. Emotional barriers often arise, as parties may grapple with strong feelings that hinder productive dialogue—especially given the heightened psychological barriers many have faced during the pandemic. Additionally, power imbalances can influence the negotiation process, creating disparities that complicate discussions. Finally, some individuals may experience resistance to participation, stemming from past experiences or skepticism about the process.
To navigate these challenges effectively, mediators can take several compassionate steps:
- It's essential to establish ground rules. By setting clear expectations for behavior during mediation, we can help manage emotions and foster a sense of respect among all parties involved.
- Another helpful approach is to use caucusing. Meeting with groups separately allows for more candid discussions and can address those power imbalances.
- Building rapport is crucial; mediators should strive to establish trust and connection with everyone involved. This promotes participation and openness, making the process feel more supportive.
- Showing empathy is equally important. By recognizing the emotional conditions of those involved and offering hope for resolution, we can significantly enhance the negotiation experience.
- Furthermore, we can reframe discussions. Utilizing reframing techniques helps shift perspectives and facilitates more constructive dialogue.
- Lastly, we should promote problem-solving by inquiring about what it would take for parties to accept a proposal. This approach can assist in advancing negotiations.
By proactively addressing these challenges, we can enhance the likelihood of a successful resolution together.

Key Takeaways: Insights from Contract Dispute Mediation Case Studies
From the analysis of contract dispute mediation case studies, several key takeaways emerge:
-
Early Intervention is Crucial: Have you ever faced a dispute that spiraled out of control? Addressing disputes early through mediation can prevent escalation and save both time and resources.
-
Flexibility in Solutions: Imagine a scenario where creative and adaptable solutions lead to satisfying outcomes for everyone involved. This is often the case in mediation.
-
The Role of the Mediator: A skilled mediator plays a vital role in the success of the process. They facilitate communication and foster collaboration, making a significant difference.
-
Importance of Preparation: Consider how parties that come prepared with clear objectives and an understanding of their interests are more likely to achieve favorable outcomes. Preparation truly makes a difference.
-
Building Relationships: Mediation doesn’t just resolve disputes; it can strengthen relationships between parties, paving the way for more productive future collaborations.
These insights underscore the effectiveness of mediation as a valuable tool for resolving contract disputes, as seen in workplace mediation case studies in Newport Beach. Together, we can navigate these challenges with compassion and understanding.

Conclusion
Effective mediation emerges as a vital tool for addressing workplace contract disputes, particularly highlighted through various case studies in Newport Beach. This process not only facilitates timely resolutions but also nurtures an environment of collaboration and understanding among all parties involved. By emphasizing open communication and the invaluable role of skilled mediators, we can navigate conflicts more efficiently and maintain positive professional relationships.
Key insights from the article illustrate the numerous advantages of mediation over traditional litigation. These include:
- Cost-effectiveness
- Confidentiality
- Preservation of workplace harmony
The case studies presented show how early intervention and flexible solutions can lead to successful outcomes, reinforcing the importance of preparation and the mediator's role in guiding discussions. Together, these elements contribute to a more constructive approach to conflict resolution.
Ultimately, embracing mediation as a primary strategy for resolving contract disputes empowers organizations to create a healthier workplace environment. By investing in conflict resolution training and fostering a culture of open dialogue, we can mitigate the emotional stress associated with disputes and enhance overall employee satisfaction. The call to action is clear: let’s prioritize mediation—not only to resolve disputes but also to build stronger, more resilient teams. How might your organization benefit from this compassionate approach to conflict resolution?
Frequently Asked Questions
What services does Conclude ADR offer for workplace contract disputes?
Conclude ADR offers expert mediation services specifically tailored for contract dispute resolution in the workplace, focusing on effective communication and quick resolutions.
How much experience does Conclude ADR have in mediation?
Conclude ADR has over 15 years of experience in providing mediation services.
What are the benefits of mediation compared to litigation for workplace disputes?
Mediation is cost-effective, time-efficient, confidential, allows for control over outcomes, and helps preserve professional relationships, making it a more compassionate alternative to litigation.
What types of contract disputes are commonly addressed in the workplace?
Common types of contract disputes include Breach of Contract, Payment Disputes, Scope of Work Disagreements, Termination Issues, and Non-Compete Violations.
How does workplace conflict impact organizations financially?
Workplace conflict costs UK employers an estimated £28.5 billion annually, highlighting the need for effective resolution strategies.
What is the typical resolution time for workplace agreements through mediation?
The resolution time for workplace agreements through mediation is considerably shorter than conventional legal approaches, allowing organizations to address issues quickly.
How does Conclude ADR ensure accessibility for its mediation services?
Conclude ADR uses value-based pricing to make expert dispute resolution accessible to a diverse clientele.
What role does conflict resolution training play in the workplace?
Conflict resolution training helps organizations create a more harmonious work environment and equips employees with essential communication skills for future conflicts.
Why is confidentiality important in mediation?
Confidentiality in mediation allows individuals to discuss sensitive issues without public scrutiny, providing peace of mind during challenging times.