Introduction
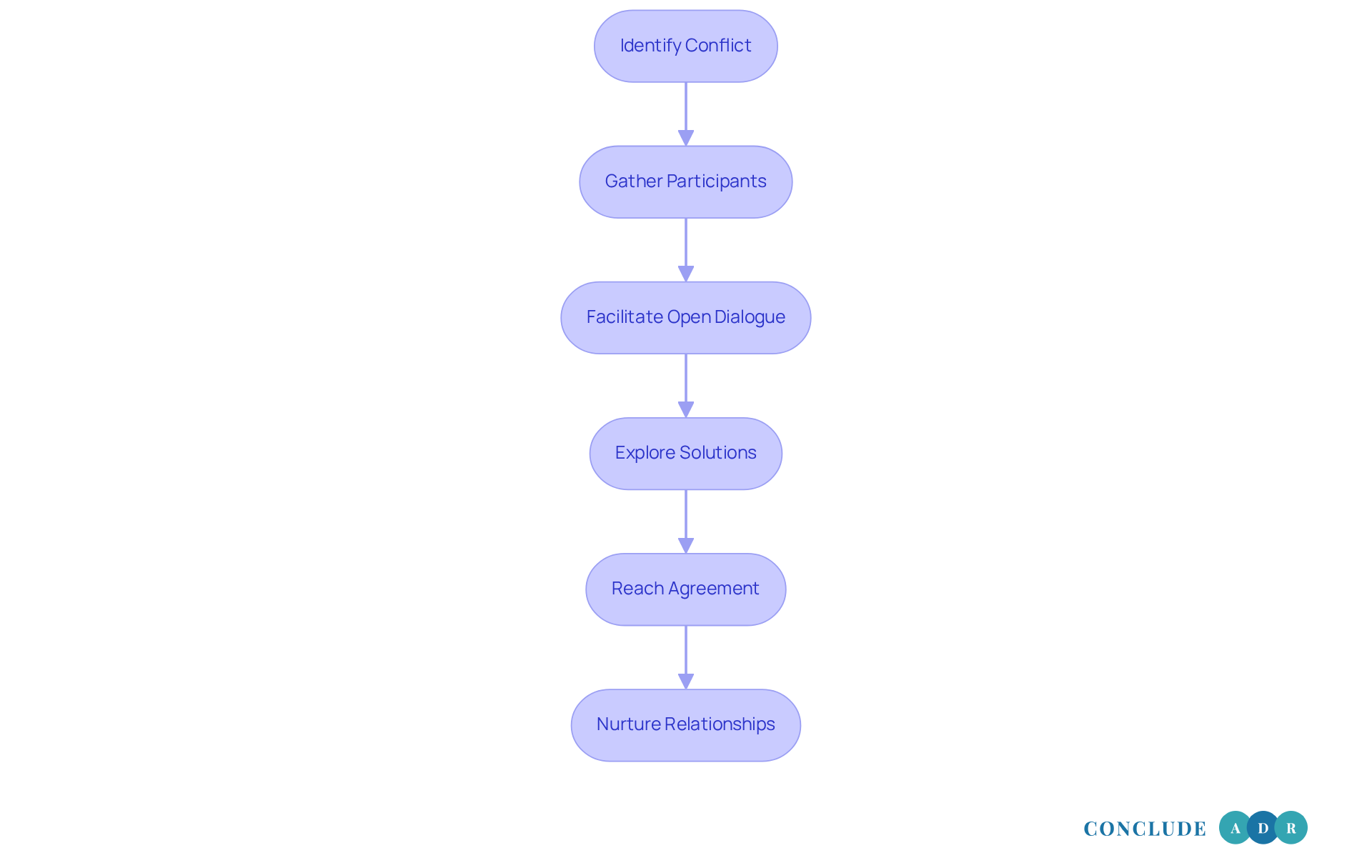
Navigating workplace dynamics can often feel like walking a tightrope. One misstep might lead to conflict and tension, leaving you feeling uncertain. But what if there was a way to ease that burden? Engaging in workplace mediation, especially through a structured and interactive process, offers profound benefits that can truly transform your environment.
This article explores ten compelling advantages of utilizing mediation in Orange County. Not only does it resolve disputes, but it also enhances communication, fosters collaboration, and ultimately preserves vital workplace relationships. Imagine a workplace where misunderstandings are addressed before they escalate, where everyone feels heard and valued.
But what happens when traditional conflict resolution methods fall short? It can be frustrating, right? Exploring the transformative power of mediation may just be the key to unlocking a more harmonious and productive work environment. Together, we can create a space where everyone thrives.
Expert Guidance from Conclude ADR in Workplace Mediation
At , we understand that navigating can be challenging. Our team of seasoned mediators, each with over 15 years of experience, is here to guide you through these complexities. We know how important it is for everyone involved to feel heard and respected during discussions.
Experienced mediators do more than just resolve disputes; they help create a that reduces the chances of future conflicts. Did you know that ? This highlights the importance of maintaining even after disagreements.
Successful resolutions often stem from the careful handling of sensitive issues. In fact, 78% of mediation processes lead to agreements. Organizations that have find themselves at a significant advantage during conflict resolution. These frameworks support employees when disputes arise, making the process smoother for everyone involved.
Our mediators excel at - essential elements for achieving lasting resolutions. By focusing on these aspects, positions itself as a leader in . We’re committed to providing tailored to your specific needs.
If you’re facing workplace challenges, remember that you don’t have to navigate this alone. Let’s work together to find a resolution that works for you.

Flexible Scheduling Options for Effective Mediation
Mediation sessions can be scheduled at times that work best for everyone, even evenings and weekends. This flexibility helps create a relaxed atmosphere, which is so important for encouraging open dialogue. When participants feel comfortable, they’re more likely to engage meaningfully in discussions, leading to .
Imagine how much easier it would be to resolve conflicts when you can choose a time that fits your busy life. Conclude ADR’s prioritizes practical, that satisfy everyone involved. Their efficient booking system makes it simple for professionals to access without hassle.
This adaptability not only accommodates different schedules but also significantly boosts the chances of achieving . After all, when it fits your availability, you’re more inclined to commit to the process.
Did you know that 92% of charging parties expressed a willingness to engage in the EEOC's again? This statistic highlights how effective the process can be when participants feel at ease. Additionally, 62% of employers found that made participation in the EEOC's program more appealing. This reinforces the benefits of and online options in mediation.
So, why not take the first step towards a more harmonious resolution? You deserve a .

Cost-Effective Solutions for Workplace Disputes
, often leading to . By facilitating , companies can avoid the heavy costs tied to lengthy legal disputes, which can include attorney fees, court costs, and expert witness fees. Did you know that in 2020, organizations with revenues over $1 billion spent a staggering $22.8 billion on outside litigation costs? This highlights the .
As we look ahead, litigation costs are expected to rise by 4% in 2021, adding to the ongoing financial pressure. In contrast, mediation typically resolves disputes within 2 to 6 months, with an impressive 72% of sessions wrapping up on the same day. This makes mediation about 60% faster than litigation! Not only does this efficiency cut costs, but it also eases the , as prolonged litigation can lead to stress and lower morale.
Organizations that embrace mediation often report , with over 90% of participants sharing positive experiences. As one expert wisely noted, "Mediation empowers parties to shape their own outcome." This reinforces the value of choosing mediation as a path forward.
By opting for , you can ensure tailored, fair solutions that prioritize both efficiency and cost-effectiveness. This approach not only preserves resources but also fosters a . Why not take the first step towards a more today?

Enhanced Communication Through Mediation
for open communication, allowing everyone to share their concerns and viewpoints without fear of judgment. Have you ever felt unheard in a conflict? This improved dialogue not only helps resolve immediate issues but also strengthens relationships for the future.
Mediators play a crucial role in this process, encouraging active listening and empathy among participants. As noted by Berkman Bottger Newman & Schein, "Unlike a courtroom setting, this process emphasizes collaboration rather than confrontation." This is essential for achieving .
Consider this: show that when employees feel acknowledged, . This leads to a more cooperative environment. In fact, statistics reveal that over half of survey participants reported six months after .
By and ensure all viewpoints are recognized, mediation enhances the overall communication experience. This paves the way for . So, why not embrace mediation as a tool for in your environment?

Quicker Resolutions Compared to Traditional Litigation
can often . Isn’t that a relief compared to the months or even years that litigation can drag on? This allows organizations like yours to focus on what truly matters - your - without the weight of prolonged legal battles.
Did you know that according to the American Bar Association, has a success rate of 70 to 80%? Many cases wrap up in just a few hours to a day! This efficiency not only saves precious time but also cuts , typically amounting to less than 10% of what litigation would cost.
When disputes are , it creates a and boosts overall productivity. As Paul Holtzman wisely puts it, "When issues are resolved quickly, privately and without undue expense, everybody wins."
So, why not consider this organized approach? ADR’s method ensures that facilitation sessions are on achieving . This way, you can move forward with confidence, knowing that you’ve made the best choice for your organization.

Confidentiality in Mediation to Protect Workplace Relationships
. It ensures that discussions remain private, creating a safe space for everyone involved. When parties can , they can work together toward a resolution without the fear of repercussions. This emphasis on but also enhances the effectiveness of the resolution process.
Have you ever noticed how ? When confidentiality is maintained, the outcomes can be remarkably positive. For instance, in multi-party negotiations, clear confidentiality agreements foster cooperation, leading to more satisfactory results. Research shows that about 80% of couples reach settlement agreements through , a significant improvement over the 40% success rate seen in litigated conflicts. Plus, the compliance rate for facilitated agreements ranges from 80% to 90%, highlighting how effective this approach can be, especially when confidentiality is prioritized.
The impact of confidentiality on mediation outcomes is profound. It encourages transparency and protects sensitive information, allowing for genuine engagement among participants. When individuals feel secure in sharing their thoughts, the chances of reaching mutually satisfactory agreements increase significantly. As often point out, preserving but also empowers parties to maintain control over the decision-making process.
In workplace dispute management, in promoting open dialogue and sincere communication. It , enabling individuals to discuss sensitive matters without fear of leaks or retaliation. By ensuring that negotiation discussions remain confidential, organizations demonstrate professionalism and strong leadership, which can help retain talent and attract new hires. Ultimately, a lays the groundwork for productive discussions, leading to efficient and lasting dispute resolution.

Collaborative Problem-Solving for Lasting Agreements
is a powerful tool that encourages . It allows everyone involved to come together and . Have you ever felt the weight of a disagreement? This not only addresses the current issue but also , .
Imagine a space where open dialogue flourishes, where each voice is heard and valued. That’s what offers. It’s about more than just resolving a problem; it’s about .
Mediators play a crucial role in this process. They guide discussions, helping parties explore that might not have been considered before. With their support, you can navigate through challenges with compassion and clarity.
So, if you find yourself facing a conflict, consider . It’s a step towards , where everyone can feel supported and understood.

Stress Reduction for Employees Through Mediation
can truly ease the stress that often comes with . Have you ever felt overwhelmed by conflict at work? It’s tough, isn’t it? By offering a , allows employees to share their feelings and concerns openly, without the fear of things escalating.
This process not only helps to relieve immediate stress but also nurtures a . Imagine a space where everyone feels heard and valued. That’s the kind of environment we all deserve.
Trained mediators understand the emotional aspects of disputes, creating a more relaxed atmosphere for everyone involved. They’re here to help, guiding you through the process with compassion and care. So, if you find yourself in a challenging situation, consider as a . Together, we can foster a more .

Preservation of Workplace Relationships Through Mediation
in nurturing and strengthening . It’s essential for fostering collaboration and . When disputes are , everyone involved can maintain the that are so crucial for a harmonious work environment.
Think about it: when conflicts are addressed constructively, the outcomes often lead to among colleagues. For example, resolving disputes through negotiation can happen much sooner than cases that go to trial, which can save organizations significant financial resources.
As industry expert Victoria Hall wisely points out, "The process has to be voluntary, and any attempt to make it mandatory will devalue the process." This perspective not only helps mitigate the risks tied to unresolved disputes but also reinforces a within organizations.
Have you ever noticed how can shift workplace dynamics? It allows employees to focus on their strategic priorities rather than getting bogged down in prolonged disputes. Ultimately, prioritizing relationship-building in everyone involved and contributes to a more resilient and innovative organizational culture.
So, let’s embrace mediation as a powerful tool for in our workplaces. Together, we can create environments where everyone feels valued and heard.

Adaptable Mediation Services for Diverse Workplace Scenarios
, we understand that can be challenging, whether they stem from minor disagreements or more complex issues. Our are designed to meet the unique needs of every situation, allowing organizations to tackle problems swiftly and effectively. We believe that everyone involved deserves .
Our skilled mediators are adept at customizing their strategies to fit the distinct dynamics of each case. This tailored approach significantly boosts the chances of a . Did you know that our have success rates as high as 90% when both parties are committed to resolving their issues? This speaks volumes about the effectiveness of our services.
For example, when miscommunication leads to tension, our personalized interventions can foster open dialogue and help mend working relationships. Specialists in emphasize that through a tailored method not only resolves conflicts but also nurtures .
By prioritizing the specific needs of each conflict, we offer flexible session times - including evenings and weekends - and a with a responsive team. Here’s how we can help:
- Tailored mediation strategies that fit your unique situation.
- Flexible scheduling to accommodate your busy life.
- Supportive guidance throughout the resolution process.
, we believe that every challenge is an opportunity for growth and collaboration. Let us help you transform difficult workplace dynamics into positive outcomes. Together, we can create a harmonious work environment where everyone feels valued and heard.

Conclusion
Mediation stands out as a powerful way to resolve workplace conflicts, offering a path to better relationships and a more harmonious organization. Have you ever felt stuck in a disagreement at work? Mediation encourages open dialogue and collaboration, helping everyone involved navigate disputes effectively while keeping professional connections intact. This process not only tackles immediate issues but also nurtures a supportive and cooperative work environment.
Let’s explore some key benefits of workplace mediation:
- Expert guidance from seasoned mediators.
- Flexible scheduling options that fit into busy lives.
- Significant cost savings compared to traditional litigation.
The focus on confidentiality and collaborative problem-solving makes mediation even more effective, leading to quicker resolutions and less stress for employees. Plus, the adaptability of mediation services means that unique workplace scenarios can be met with tailored strategies, maximizing the chances of successful outcomes.
Ultimately, embracing mediation as a conflict resolution strategy is essential for fostering a positive workplace culture. Organizations that prioritize mediation not only enhance communication and collaboration among employees but also create an environment where everyone feels valued and heard. By taking proactive steps towards resolving disputes through mediation, can your company pave the way for a more resilient and innovative future? Let’s transform challenges into opportunities for growth and understanding together.
Frequently Asked Questions
What is Conclude ADR and what services do they offer?
Conclude ADR is a mediation service that specializes in workplace conflict resolution. Their team consists of experienced mediators who help navigate workplace dynamics, fostering collaboration and open communication to resolve disputes effectively.
How experienced are the mediators at Conclude ADR?
The mediators at Conclude ADR each have over 15 years of experience in conflict resolution, ensuring they are well-equipped to handle sensitive issues and create a collaborative environment.
What is the success rate of mediation processes at Conclude ADR?
Approximately 78% of mediation processes lead to agreements, indicating a high success rate in resolving disputes.
How does Conclude ADR support organizations during conflict resolution?
Organizations with clear policies on harassment and discrimination have a significant advantage during conflict resolution, as these frameworks support employees and make the mediation process smoother.
What flexibility does Conclude ADR offer in scheduling mediation sessions?
Mediation sessions can be scheduled at convenient times, including evenings and weekends, which helps create a relaxed atmosphere conducive to open dialogue.
What are the benefits of flexible scheduling in mediation?
Flexible scheduling increases the likelihood of meaningful participation and satisfactory resolutions as participants can choose times that fit their busy lives.
How does mediation compare to litigation in terms of cost and time?
Mediation is generally more cost-effective and quicker than litigation, often resolving disputes within 2 to 6 months, with 72% of sessions concluding on the same day.
What financial benefits can organizations expect from using mediation?
Mediation can lead to significant savings by avoiding the high costs associated with lengthy legal disputes, including attorney fees and court costs.
What is the satisfaction rate among participants in mediation at Conclude ADR?
Over 90% of participants report positive experiences with mediation, highlighting its effectiveness and the empowerment it provides to the parties involved.
How does Conclude ADR ensure fair and tailored solutions for clients?
Conclude ADR uses a value-based pricing model that prioritizes efficiency and cost-effectiveness, ensuring that solutions are tailored to the specific needs of the clients.
List of Sources
- Expert Guidance from Conclude ADR in Workplace Mediation
- Survey Shows How Mediation Can Be Successful (https://mediate.com/survey-shows-how-mediation-can-be-successful)
- The Long‐Term Effectiveness of Mediating Workplace Conflicts (https://direct.mit.edu/ngtn/article/34/3/243/121617/The-Long-Term-Effectiveness-of-Mediating-Workplace)
- The Power of Workplace Mediation in Resolving Conflicts (https://tuw.edu/school-news/workplace-mediation-dispute-resolution)
- Mediation Archives (https://personneltoday.com/employee-relations/mediation)
- Managing Workplace Disputes: Mediation Strategies with an M.L.S. (https://news.miami.edu/law/stories/2024/10/managing-workplace-disputes-mediation-strategies-with-an-mls.html)
- Flexible Scheduling Options for Effective Mediation
- Nevada Supreme Court seeks mediators to help families in dependency cases (https://2news.com/news/local/nevada-supreme-court-seeks-mediators-to-help-families-in-dependency-cases/article_5f6ad0ff-4abe-4483-bbb3-ca4e310940ee.html)
- EEOC’s Pivot to Virtual Mediation Highly Successful, New Studies Find (https://eeoc.gov/newsroom/eeocs-pivot-virtual-mediation-highly-successful-new-studies-find)
- jamsadr.com (https://jamsadr.com/insight/2025/mediation-in-the-spotlight-jams-ceo-kim-taylor-on-kfor-oklahomas-news-4)
- Mediation: Time, money saving alternative to tackle legal disputes (https://wspa.com/news/mediation-time-money-saving-alternative-to-tackle-legal-disputes)
- 10 Benefits of Community Mediation Services for Dispute Resolvers (https://blog.concludeadr.com/10-benefits-of-community-mediation-services-for-dispute-resolvers)
- Cost-Effective Solutions for Workplace Disputes
- Why Mediation Is Often Better Than Litigation: A Look at the Stats - GCAAM (https://gcaam.com/why-mediation-is-often-better-than-litigation-a-look-at-the-stats)
- OPINION: Mediation can be a beneficial way of resolving disputes (https://mediate.com/news/opinion-mediation-can-be-a-beneficial-way-of-resolving-disputes)
- The Potential Benefits of Pursuing Mediation Over Litigation (https://johnstonclem.com/news-insights/the-benefits-of-mediation-over-litigation)
- The Cost of Litigation vs. Mediation (https://isabokelaw.com/blog/the-cost-of-litigation-vs-mediation-which-path-is-right-for-your-business)
- Mediation: Time, money saving alternative to tackle legal disputes (https://wspa.com/news/mediation-time-money-saving-alternative-to-tackle-legal-disputes)
- Enhanced Communication Through Mediation
- Reducing Conflict Through Mediation: Strategies for Better Communication (https://berkbot.com/blog/2026/february/reducing-conflict-through-mediation-strategies-f)
- The Power of Workplace Mediation in Resolving Conflicts (https://tuw.edu/school-news/workplace-mediation-dispute-resolution)
- The Benefits of Online Mediation - MCLA News And Articles (https://mediationla.org/2024/09/24/the-benefits-of-online-mediation)
- OSC Mediation Program Achieving Positive Outcomes for Complainants and Agencies (https://osc.gov/News/Pages/24-29-ADR-Mediation-Positive-Outcomes.aspx)
- Quicker Resolutions Compared to Traditional Litigation
- Can we talk? Mediation is a calmer, quicker, and more cost-effective solution for housing disputes (https://dailyjournal.com/article/387374-can-we-talk-mediation-is-a-calmer-quicker-and-more-cost-effective-solution-for-housing-disputes)
- Why Litigate When You Can Mediate? (https://shrm.org/topics-tools/news/hr-magazine/litigate-can-mediate)
- Questions And Answers About Mediation (https://eeoc.gov/questions-and-answers-about-mediation)
- andersonhunterlaw.com (https://andersonhunterlaw.com/blog/reasons-to-choose-mediation-instead-of-court-litigation)
- Confidentiality in Mediation to Protect Workplace Relationships
- The Importance of Confidentiality in Workplace Conflict Mediation - Advanced Mediation Solutions (https://advancedmediationsolutions.net/the-importance-of-confidentiality-in-workplace-conflict-mediation)
- Lessons on Mediation Confidentiality from New York State - International Institute for Conflict Prevention & Resolution, Inc (https://cpradr.org/news/lessons-on-mediation-confidentiality-from-new-york-state)
- fsis.usda.gov (https://fsis.usda.gov/employees/employee-news-stories/power-alternative-dispute-resolution-programs-resolving-workplace)
- Understanding the Confidentiality of Mediation: Key Insights and Practices (https://blog.concludeadr.com/understanding-the-confidentiality-of-mediation-key-insights-and-practices)
- Collaborative Problem-Solving for Lasting Agreements
- Using mediation to settle workplace disputes (https://peoplemanagement.co.uk/article/1886617/using-mediation-settle-workplace-disputes)
- Survey Shows How Mediation Can Be Successful (https://mediate.com/survey-shows-how-mediation-can-be-successful)
- The Long‐Term Effectiveness of Mediating Workplace Conflicts (https://direct.mit.edu/ngtn/article/34/3/243/121617/The-Long-Term-Effectiveness-of-Mediating-Workplace)
- What is the Likelihood of a Commercial Mediation Being Successful? | Lux Mediation (https://lux-mediation.com/what-is-the-likelihood-of-a-commercial-mediation-being-successful-2)
- The Power of Workplace Mediation in Resolving Conflicts (https://tuw.edu/school-news/workplace-mediation-dispute-resolution)
- Preservation of Workplace Relationships Through Mediation
- From disruption to resolution: How mediation protects the bottom line and brand reputation (https://dailyjournal.com/article/385614-from-disruption-to-resolution-how-mediation-protects-the-bottom-line-and-brand-reputation)
- Survey Shows How Mediation Can Be Successful (https://mediate.com/survey-shows-how-mediation-can-be-successful)
- The Power of Workplace Mediation in Resolving Conflicts (https://tuw.edu/school-news/workplace-mediation-dispute-resolution)
- Benefits of Mediation Employment Law Conflict Resolution - Law News and Legal Newsletter (https://lawnewsandlegalnewsletter.com/2026/01/05/benefits-of-mediation-employment-law-conflict-resolution)
- Adaptable Mediation Services for Diverse Workplace Scenarios
- The Power of Workplace Mediation in Resolving Conflicts (https://tuw.edu/school-news/workplace-mediation-dispute-resolution)
- Resolve Workplace Conflict Through Mediation (https://workplacepeaceinstitute.com/post/resolve-workplace-conflict-through-mediation)
- OSC Mediation Program Achieving Positive Outcomes for Complainants and Agencies (https://osc.gov/News/Pages/24-29-ADR-Mediation-Positive-Outcomes.aspx)
- jamsadr.com (https://jamsadr.com/insight/2025/mediation-in-the-spotlight-jams-ceo-kim-taylor-on-kfor-oklahomas-news-4)
- Trends in Mediation (https://cincybar.org/About-Us/News/CBA-Blog/CBA-Blog-View/ArticleId/28405/Trends-in-Mediation)